Abstimmstangen für Saba-Variometer

      Ich habe zwar etwas überlegen müssen in welche Rubrik ich nun meine Erfahrungen mit den Variometerstangen poste.
      Ich denke aber hier ist es ganz ok.

      Ich will jetzt hier nur meine Erfahrungen mit den Standart-Variometer- Stangen oder Stäben (ich nenne sie jetzt einfach mal "Standart") dokumentieren.
      Natürlich fehlen mir alle geschichtlichen Hintergründe zu diesem Thema, ich habe nur Original-Service-Manuals von Saba und natürlich das Web.
      Also werde ich hier nur meine persönlichen Erfahrungen zum Besten geben.

      Auch freue ich mich falls mich jemand berichtigen kann, sofern ich etwas falsches schreibe. Meine Maßangaben sind allerdings fakten, an denen sich nichts ändern läßt. Mit dem Meßschieber kann ich umgehen.

      Die Standartabstimmstange ist 132mm lang und hat 4mm im Durchmesser.
      Sie ist aus Glas und somit auch sehr zerbrechlich.
      Die Kerne sind aus Weicheisen, verkupfert und dann versilbert (Skineffekt).
      Es gibt auch dickere Glasstangen bei den Automatikgeräten der 50er glaube ich.

      Hiemit sei das Thema erstellt, weiteres folgt sofort. ;)

      Gruß Christoph
      Made in Western Germany!
      Hier ist noch mal ein Bild zur Übersicht des Ukw-Teils mit der Röhre ECC85:


      Diese Stange ist eine aus meinem Königsfeld, die Kerne waren verrostet, die Silberschicht im dicken Bereich der Kerne war zerstört.
      Deshalb wollte der Oszillator nicht mehr oberhalb von 102 MHz schwingen.
      Die Skala des Radios geht bis 104 Mhz, er hätte mit etwas hochgedrehtem Oszillator auch 105 MHz problemlos empfangen müssen.





      Der Kern unterhalb des T-Stücks ist der Oszillatorkern, er bestimmt die Oszillatorfrequenz.
      Man sieht die zerstörte Oberfläche, nachdem der lose Rost entfernt wurde.
      Hier auch noch der Thread zu der Restauration des Königsfeld 14, aus dem die defekte Stange stammt:
      http://saba.magnetofon.de/showtopic.php?threadid=3618
      Made in Western Germany!
      Mein Versuchs- und Vergleichsaufbau:
      zwei Königsfeld 14 Chassis:


      Ich will 3 verschiedene Stangen vergleichen:
      eine die bis 100Mhz empfangen kann,
      eine die bis 104Mhz empfangen kann,
      eine die bis 108Mhz empfangen kann.

      Die 108er war in Exportgeräten eingebaut, oder sie war als Ersatzteil zum Nachrüsten erhältlich.
      Hier sind mal alle 3 auf einem Bild:


      Hier der Vergleich zwischen einer 104er und der 108er.
      Man sieht daß der Kern unter dem T-Stück bei der 108er etwas weiter unten ist, ansonsten sind aber beide Kerne identisch.


      Die Gesamtlänge ist bei allen Stangen die selbe.
      Unterschiede gibt es bei den Kerndurchmessern, bei der Kernlänge und bei der Position der Kerne auf der Stange.

      Ich habe durch Versuche festgestellt, daß man jede Stange in jedes Sabaradio einbauen kann (sofern es das gleiche Variometer ist), also alle 3 Stangen funktionierten in mehreren Radios, ohne daß man eine Abstimmarbeit vornehmen muß. Es ist alles problemlos untereinander auszutauschen.

      Weiter gehts dann mit den Vergleichsmaßen...
      d.h. mit der Vermessung der 3 verschiedenen Stangen.
      Nur erstmal soviel:
      Die 3 Kerne auf der 104er und der 108er Stange sind absolut identisch miteinander. Sie haben nur eine andere Position auf der Stange.

      Und danach möchte ich noch meine Versuche mit der Oberfläche der Kerne, die sich jetzt aber noch ganz in Anfangsstadium befinden, dokumentieren.
      Aber heute nicht mehr!

      Gruß Christoph
      Made in Western Germany!
      Hallo Christoph,
      ein sehr interessantes Thema! Dann haben wir die verschiedenen Typen dokumentiert, man kann vor einem Austausch durch Nachmessen und Vergleichen ermitteln, was wofür geeignet ist.
      Im Idealfall ergeben sich auch die Daten für eine allfällige Nachfertigung. Die 108er kannst Du dann gleich als Kleinserie auflegen, da dürfte es einige Interessenten geben. Es wäre eine wirklich SAUBERE Lösung für die Erweiterung des Empfangsbereichs.
      Achim
      Hier jetzt die Maße der 3 Stangen im Vergleich:

      Die Kernmaße sind wie folgt, ich bezeichne Kern 1 als den Oszillatorkern, der am nächsten am T-Stück sitzt(am T-Stück soll die Oberseite sein), Kern 2 ist der Mittlere, Kern 3 der Unterste.
      Angegeben wird immer die dickste Stelle, die vermutlich am relevantesten ist.
      Die Kernposition auf der Glasstange habe ich von der Unterseite her an der Oberkante des Kerns gemessen (siehe Fotos).




      -100er Stange:
      Kern1: 8,3mm Dicke, 15,5mm Länge;
      Kern2: 9mm Dicke, 16 mm Länge;
      Kern3: 8,5mm Dicke, 16,5 mm Länge

      Position auf der Stange:
      Kern1: 116mm
      Kern2: 80,5mm
      Kern3: 40mm

      -104er Stange:
      Kern1: 9mm Dicke, 15,5 mm Länge;
      Kern2: 9mm Dicke, 17 mm Länge;
      Kern3: 9mm Dicke, 16,5 mm Länge;

      Position auf der Stange:
      Kern1: 114,5mm
      Kern2: 82,5mm
      Kern3: 42,5


      -108er Stange:
      Kern1: 9mm Dicke, 15,5 mm Länge;
      Kern2: 9mm Dicke, 17 mm Länge;
      Kern3: 9mm Dicke, 16,5 mm Länge;

      Position auf der Stange:
      Kern1: 112,5mm
      Kern2: 80,5mm
      Kern3: 41mm

      Wie man erkennen kann läßt sich aus einer 104er Stange sehr leicht eine 108er machen, wenn man alle 3 Kerne ca. 2mm nach unten versetzt.
      Die Kerne der zwei Stange sind sonst identisch von den Maßen.
      Natürlich weiß ich nicht ob das Kernmaterial Unterschiede hat.

      Als nächstes werde ich die verrosteten Kerne des Königsfeld 14 neu beschichten und dann mit verschiedenen Positionen der Kerne auf der Stange experimentieren können.

      Gruß Christoph
      Made in Western Germany!
      Ich überlege gerade, wenn man für bestimmte Kerne bei verschiedenen Frequenzbereichen tatsächlich verschiedene Materialien verwendet hätte, wäre eine Kennzeichnung zwingend nötig gewesen. Man hätte sonst in der Lagerung oder im Service bei Saba später die verschiedenen Kerne nicht auseinander halten können, da alle versilbert sind und die Formen sich teilweise nicht unterscheiden.

      Dann fällt mir auf, dass der mittlere Kern der 108er Stange in der Rändelung durch eine eingedrehte Nut zweigeteilt ist.
      So etwas macht man ja nicht aus einer Laune heraus, ausserdem bedeutet es einen zusätzlichen Arbeitsgang in der Produktion

      Kann das nicht die Kennzeichnung für einen "108er Kern" bzw. den "108 MHz Werkstoff" sein?

      In diesem Fall wäre eine "Umwandlung" der 104er in eine 108er Stange durch bloßes Verschieben der Kerne nicht, oder nicht technisch sauber möglich.

      Dem mittleren Kern (Anodenkreis der Vorstufe) scheint ja eine besondere Bedeutung zuzukommen, die anderen Kerne werden nur vom Durchmesser her vergrößert und in der Position mehr in die Spulen hinein verschoben, der Mittlere jedoch erhält zusätzlich einen zylindrischen Bereich. Möglicherweise reichte auch das nicht und man musste für 108 MHz zusätzlich einen anderen Werkstoff nehmen oder die Oberfläche anders aufbauen - dann würde die Kennzeichnung Sinn machen.

      Ich befürchte, das Rätsel der 108er Stäbe ist noch nicht 100% gelöst...
      Achim
      Du hast sehr recht Achim.
      Ich werde das aber noch ein paar Versuche machen mit Kernen und deren Beschichtung, ich habe es ja angekündigt.

      Daß der Anodenkern eine besondere Bedeutung hierbei hat, das glaube ich auch.
      Ich hatte z.B. auch böse Probleme den Anodenkreis abzustimmen.
      Siehe hier:
      http://saba.magnetofon.de/showtopic.php?threadid=3653
      Post Nr.: 010

      Gruß Christoph
      Made in Western Germany!
      So war das also. Ich hatte immer überlegt, dass es nicht besonders elegant gewesen wäre, wenn nach dem Stangentauch die gesamte Skala nicht mehr stimmt!

      Was Du jetzt herausgefunden hast, zeigt, wenn der Abgleich nach Ersatz der Stange richtig und sorgfältig erfolgt, was ja auch in der Einbauanleitung steht, dann stimmt die Skala bis 104 weiterhin, alle anderen Stationen sitzen dann oberhalb im Niemandsland.
      So wäe es mir auch sympathischer, als wenn Anfang und Ende der Skaleneinteilung erhalten bleiben aber nicht eine MHz Angabe mehr stimmt.

      Interessant auch, das der Anodenkreis, wie ich auch vermutet hatte, besonders kritisch ist.

      Ich hoffe, Hans schaltet sich bald ein, dann geht es weiter. :)

      Christoph, stell doch Schaltbild der Box noch in diesen Thread.
      Achim
      Hallo Achim, hallo Christoph

      die Geschichte mit den Abstimmstangen bewegte mich auch schon und erregte verschiedene Gedankengänge:

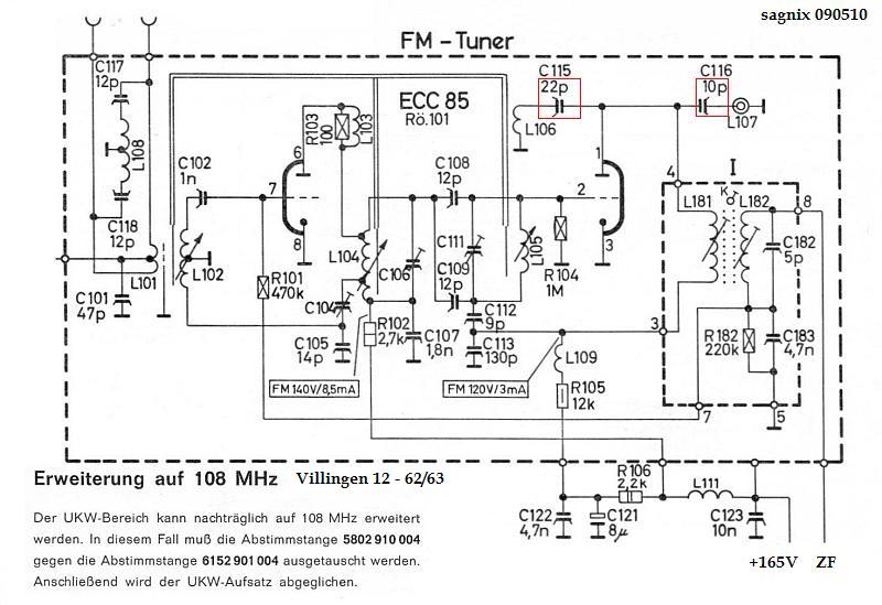
      Hier habe ich einen UKW-Tuner aus dem Villingen 12 eingescannt incl. Anleitung zum Wechsel der 108MHz Abstimmstange zur UKW-Bereichserweiterung. Die Infos stammen aus der Original SABA Service Instruktion 1962/63, dabei fällt auf, dass die original Abstimmstange die gleiche Bezeichnung wie in Christoph's Anleitung trägt, während die 108-er Stange eine völlig abweichende Teilenummer aufweist - grübel...

      Ich gehe davon aus, dass mit den zu wechselnden Kondensatoren, post007, die eingerahmten (C115, C116) gemeint sind. Hier ist wohl der Wechsel bereits werkseitig vollzogen, denn der 22p zur Rückkoplungsspule (L106) erhöht die zurückgekoppelte Spannung und sorgt damit für eine erhöhte Schwingamplitude des Oszillators, während die Summenkapazität parallel zum ersten ZF-Kreis (L181) durch diese Massnahme unverändert bleibt.



      Ich denke aber schon, dass beim Wechsel die Skaleneichung verloren gehen muss, weil der Oszillatorkern die gleichen geometrischen Abmessungen wie bei der 104'er Abstimmstange aufweist und auch der Hub der Abstimmstange unverändert bleibt. Deshalb vermute ich auch, dass die "aktive Schicht" der Abstimmkerne eine andere Permeabilitätskonstante aufweisen muss, denn alle drei Kerne müssen ja bei gleichem Hub eine größere Frequenzvariation erbringen.

      Ich war bisher der festen Meinung, dass diese Abstimmkerne aus Messing bestehen, welche aber jetzt durch Christoph's Ermittlungen und einem Magneten keinen Bestand mehr hat. Und es verstösst gegen jede mir bisher bekannte Theorie, dass in HF-Spulen normales Eisen zu finden ist. Bisher dachte ich auch, dass die magnetischen Feldlinien den gesamten Kern durchdringen. So wie es sich hier aber darstellt findet das magnetische Geschehen nur nur dicht unter der Oberfläche der Kerne statt und wird von dem dort befindlichen Material bestimmt. Bei diesem aktiven Material muss es sich auf jeden Fall um ein Nichteisen-Metall handeln, weil mit zunehmender Eintauchtiefe die Kreisfrequenz ansteigt.

      Bei älteren Modellen bis zum 3D-S, mit dem legendären UKW-Eingangsteil mit Gegentaktvorstufe, hatte Saba meist zwei dieser "geheimnisvollen" Eisenkerne (Oszillator, Zwischenkreis) und einen Ferritkern zur Vorkreisabstimmung verwendet.

      Auch meinte ich bisher, dass Vollmaterial als Spulenkern zu hohen Dämpfungen führt und man deshalb eben Ferritmaterialien entwickelte, um solche Dämpfungserscheinungen zu minimieren und ich weiss, dass in den Philips UKW-Boxen solche Ferritvariometer Verwendung finden. Aber mir ist auch bekannt, dass in dem Telefunken UKW Baustein Aluminum-Rohrkerne zur Abstimmung eingesetzt waren - also auch Vollmaterial. Ok, wenn nun bei NE-Metallen magnetische Verluste entfallen, sollten doch auf jeden Fall noch jede Menge Wirbelstromverluste auftreten... ? Ich glaube hier haben wir ein heisses Eisen angefasst, grosse Ratlosigkeit... !

      Also bleiben jede Menge Fragen offen und ich glaube, ebenso wie Achim, dass in diesem Falle nur Hans eine einleuchtende Erklärung zu liefern im Stande sein könnte.


      Gruss, Peter.
      Freundliche Grüsse, sagnix
      Vielen Dank Peter!

      Der Tausch der Kondensatoren soll einen Abfall der Schwingungsamplitude des Ozillators bei höheren Frequenzen verhindern, betrifft jedoch nicht den Anodenkreis der Vorstufenröhre.

      Vermutlich fährt die gesamte Schaltung bei 108 MHz in einen Bereich, wo sie aufgrund des Schaltungsaufbaus (Leitungs- und Schaltkapazitäten) und des Designs der Kreise langsam an ihre Grenzen stößt.

      edit: Falls es von Saba so gedacht war, dass die 104-108er Sender dann außerhalb der ursprünglichen Skalenbeschriftung, zwischen 104 und Höhenregler abgestimmt werden sollten, dann hätte man einen größeren Hub der Stange.
      Achim
      HF und vor allem Magnetismus gehört nicht zu meinen Stärken,
      aber ist es nicht so das bei Spule die bei eindrehen eines Kerns die Induktivität steigern hochpermeable
      Kernwerkstoffe verwendet werden, die elektrisch schlecht leitfähig sind.

      Hier habe wir es aber mit Spulen zu tun die beim eindrehen eines Kerns ihre Induktivität verringern.
      Diese Kerne bestehen aus unmagnetischem Material mit einer elektrisch gut leitfähigen Oberfläche.
      In dem eingedrehten Bereich wird das magnetische Feld verdrängt, der Spulenbereich praktisch Kurzgeschlossen. Da ist idealerweise kein Feld mehr das in den Kern eindringen könnte.

      Gruß Ulrich
      @Ulrich,
      die Kerne der Variometerstange sind aus Weicheisen und 100% magnetisch und nicht wie Du schreibst aus einem "unmagnetischen Material".
      Das kann jeder selbst überprüfen.
      Allerdings ist die Oberfläche versilbert wegen des Skineffekts.
      http://de.wikipedia.org/wiki/Skin-Effekt

      @Achim, was meinst Du mit Deinem edit (Hub der Stange) ?
      Ich verstehe es nicht.

      Gruß Christoph
      Made in Western Germany!
      Wenn ich in meine alten Nachschlagewerke schaue, wird stets von Messing- oder Aluminiumkernen gesprochen. Das ist hier erwiesenermaßen nicht der Fall. (Ferrit geht natürlich auch, mit inverser Wirkung auf die Induktivität beim Bewegen in der Spule.)
      Beim Variometer meines 3DS etwa fahren die beiden Eisenkerne in ihre Spulen hinein, während gleichzeitig der zylindrische Ferritkern des Vorkreises aus der Spule hinausbewegt wird.

      Wir haben hier zunächst die Frage, "Wie wirkt der versilberte Eisenkern physikalisch auf die Spule?" Mit der Beantwortung dieser Frage wissen wir dann, warum das Variometer überhaupt funktioniert und warum die Oberflächenveredelung nötig ist.
      Die zweite Frage ist, wie verschiedene Kern- bzw. Oberflächenmaterialien und die konkrete Kernform auf den Frequenzverlauf wirken.

      Hier geht es um die Fragen, ist die resultierende Skalierung linear oder nichtlinear und weche Frequenzveränderung (Delta f) wird mit welchem Hub erreicht.

      Die Frage der oberen Grenzfrequenz der Anordnung dürfte von beiden Fragen determiniert werden.

      Zu meinem edit "Hub der Stange": Prinzipiell hat man 2 Möglichkeiten:

      1.) Die vorhandene Skala 87,5 - 104 bleibt erhalten, der Bereich 104 - 108 wird oben (etwas gedrängt) drangesetzt. Nachteil: Man braucht oben etwas Platz im Antrieb, dafür stimmen alle alten Frequenzen noch.

      2.) Der neue, größere Frequenzbereich wird, gestaucht, in den alten Grenzen der Skala untergebracht. Nachteil: keine MHz Angabe stimmt mehr, Kunden finden keinen Sender mehr!

      Ich würde zur ersten Variante tendieren, weiss aber nicht, ob bei allen betroffenen Geräten noch Spielraum im Antrieb am oberen Ende vorhanden ist.

      Wenn JA, dann hat es den Vorteil, dass der neue Frequenzbereich mit dem größeren Bereich des Skalenantriebs und damit mit einer größeren Auslenkung des Stabes = Hub erreicht werden kann, was vermutlich leichter zu realisieren ist.

      Wir dürfen nicht vergessen, dass all das Fragen sind, über die bei Saba damals vermutlich auch nur 1 - 3 Personen Bescheid wussten. Die haben wahrscheinlich endlose Versuchsreihen gemacht, probiert und verworfen, bis diese sehr respektable und heute noch leistungsfähige Variometerbox fertig war!
      Man staunt immer wieder, wie kläglich die UKW Empfangsleistung vieler 50er Radios der Konkurrenz verglichen mit dem Saba Variometer ist.
      Nicht umsonst hat sogar Hans einen ziemlichen Respekt vor dieser Entwicklung. Stimmts? ;)
      Achim
      Ich habe die drei 104er Kerne jetzt schon mit einer guten Kupferschicht versehen und werde als nächstes an das versilbern gehen.
      Ich werde versuchen alles "verschiebbar" auf der Stange auzuschieben und dann mal mit der Kernposition der 108er Stange versuchen, ein Bereich bis 108 MHz zu erreichen.
      Ich vermute daß der Unterschied nur in der Kernposition auf der Stange erreicht wird.

      Gruß Christoph
      Made in Western Germany!
      Moin,
      wie wirkt der versilberte Abstimmkern?

      Ganz einfach, er schliesst die Windungen, die ihn bedecken, mehr oder weniger kurz.
      Er wirkt also nicht durch Induktivitaetserhoehung, sondern beim Eintauchen des Kernes in die Spule wird deren Induktivitaet verringert. Es ist egal, woraus der Kern besteht, um aber eine hohe Spulenguete zu gewaehrleisten, wurde der Abstimmkern versilbert, damit es keine unnoetigen Verlustwiderstaende gibt. Gebraeuchlich sind fuer UKW-Variometer auch Aluminiumkerne, z.B. aeltere Blaupunkt Autoradios. Allerdings hat auch Blaupunkt irgendwann auf Ferritkerne umgestellt, anscheinend gab es da geeignete Materialien fuer die immer kleiner werdenden Spulen.

      73
      Peter
      Hallo zusammen,

      ich möchte dass Thema nochmals aufgreifen, zum Einen weil es noch nicht abgeschlossen ist, und auch deshalb, weil ich nun selber mal so eine Stange komplett zerlegt habe. Die Kerne kann man mit viel Geduld und Wärme unbeschädigt herunterbringen. Zweck der Übung war für mich die Möglichkeit die Kerne auf einer Messmaschine zu vermessen um die Kernprofile exakt zu ermitteln und um dann neue Kerne herstellen zu können.
      Die Kerne mit der Abstimmstange stammen von einem Bodensee WIII. Zwei konische Kerne und ein Zylindrischer Kern sind auf der Stange aufgebracht.
      Die Steigung der Kerne ist identisch, die Bohrung ist nicht eingezeichnet.



      Besteht interesse an der Anfertigung einiger Kerne? Zur Verfügung steht ST 37, also ein relativ weicher Stahl.
      Achim, wo hast Du die Kerne versilbern lassen? Ich würde das auch gerne mal ausprobieren, wie sich dann der Empfang verbessert.

      Grüße
      Geht nicht - gibt's doch!
      Hallo Albrecht,

      gut, dass Du an der Sache noch dran bist! Ich muss nämlich auch meine UKW-Box für den Bodensee 3DS wieder komplettieren.

      Welchen Durchmesser hat der Glasstab bei Deinem Variometer genau?
      Den Glasstab im Variometer meines 3DS habe ich heute nachgemessen: 3,8 mm.

      Ich werde nächste Woche hier anfragen wegen Glasstäben aus Quartzglas im entsprechenden Durchmesser. Quartzglas hat den geringsten Temperaturausdehnungskoeffizienten unter den Gläsern.

      http://www.hilgenberg-gmbh.com/produkte/staebe-fasern/

      Die Versilberung der Kerne habe ich hier machen lassen:

      http://www.galvanik-kreile.de/

      Die Jungs werden Bescheid wissen, um was es geht ;)
      Achim
      Hallo Achim,

      ja dann ist das doch eine gute Gelegenheit sich der Sache nochmals anzunehmen.
      Der Glasstab hat zwischen 3,8 und 3,85 mm Durchmesser. Ich habe die Box mal bei einem GFGF Mitglied gesehen und gekauft. Die Bohrungen sind mit 4,0 - 4,02mm eigentlich für meinen Metalleranspruch viel zu groß. Ich hätte das enger toleriert, aber vielleicht sind die Stäbe ja doch unterschiedlicher als die zwei die wir bisher genauer vermessen haben.
      Hast Du eigentlich die Kerne vom Stab abgenommen als Du diese versilbern liesest? Ich denke besser wird es wenn die Kerne unmontiert sind.
      Das Gewinde ist übrigens ein M6 x 0,75 Feingewinde.
      Wenn Du willst kann ich Dir ja mal einen Satz Kerne drehen, gerne auch mit anderer Steigung, oder einem anderen Profil. Auch das Gewinde und die Hülse zur Justierung sind einfache Drehteile, und ohne großen Aufwand zu fertigen.
      Dann würde ich meine Kerne gerne versilbern und dann in meinem BodenseeWIII ausprobieren. Wie befestigst Du eigentlich die Kerne auf dem Stab? Wäre ein löslicher Lack/Kleber möglich? Original ist es wie UHU plus oder sowas.

      Grüße
      Geht nicht - gibt's doch!
      Hallo Albrecht,

      ich würde natürlich auch gerne neue Kerne testen. Wenn Du mir selbige drehen könntest, wäre das natürlich super. Wenn Du Interesse hast, lasse ich Dir hier zum Beispiel im Gegenzug Deine Kerne versilbern.

      Ich benötige 2 Stück Länge = 16, D1 = 6,3, D2 = 8
      und 2 Stück Länge = 16, D1 = 6,5, D2 = 9 (dieser mit schwacher Rändelung im zyl. Bereich, Innengewinde und Schraubhülse)

      Bei Beiden ist der zylindrische Bereich 3,5 mm breit.

      Die Stahloberfläche sollte so glatt wie möglich sein.

      Zum Aufkleben ist an Materialien zu denken, die sich mit Erwärmung wieder erweichen lassen.
      Achim
    • Benutzer online 6

      6 Besucher