Hallo Peter,
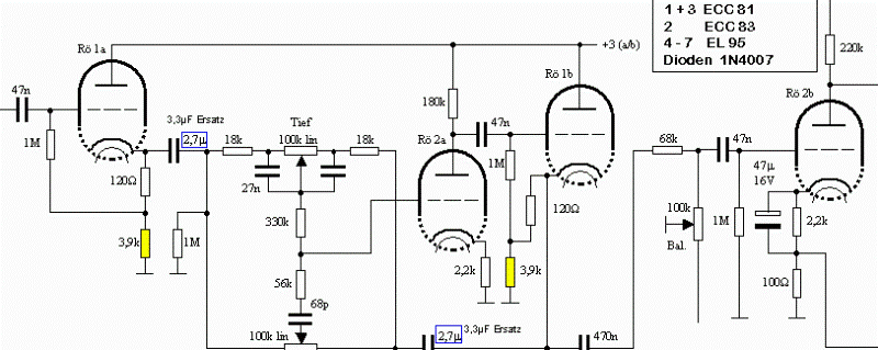
der Verstärker ist schon etwas länger in einem Metallchassis. Leider finde ich immer nur stückweise Zeit an ihm weiter zu arbeiten.
Ich denke auch, dass ich mit der Masseführung noch etwas arbeiten muss, aber momentan sind ja eh nur die 4 Endröhren im Betrieb.
Ich habe mal gelesen, dass man die Masse in der Nähe der Vorstufe ans Gehäuse legen soll.
Habt ihr da andere Erfahrungen?
der Verstärker ist schon etwas länger in einem Metallchassis. Leider finde ich immer nur stückweise Zeit an ihm weiter zu arbeiten.
Ich denke auch, dass ich mit der Masseführung noch etwas arbeiten muss, aber momentan sind ja eh nur die 4 Endröhren im Betrieb.
Ich habe mal gelesen, dass man die Masse in der Nähe der Vorstufe ans Gehäuse legen soll.
Habt ihr da andere Erfahrungen?
Gruß Alexander
