Philetta spielt nicht - Endstufenröhre viel zu heiß

      Philetta spielt nicht - Endstufenröhre viel zu heiß

      Hallo Zusammen,

      habe beim Philetta mit U-Röhrensatz meines Onkels die Teerkondensatoren getauscht. Sie waren bereits am zerbröckeln, sodass man es als ein Wunder ansehen kann dass es überhaupt noch gespielt hat. Aus den alten Erfahrungen heraus habe ich nach jedem getauschten Kondensator überprüft ob das Gerät noch spielt. Nachdem ich die Tauschaktion erfolgreich beendet habe (das Radio spielte um einiges klarer als zuvor), habe ich das Chassis wieder in das Gehäuse gebaut.
      Dann kam der Schock: Es kam nichts aus dem Lautsprecher außer Netzbrummen und die Endstufenröhre wurde extrem heiß. Nach einigem Ein- und Ausschalten spielte es dann wieder, bis zum nächsten Einschalten.

      Momentan spielt das Radio nur sporadisch, meistens kommt eben nur ein 50 HZ-Brummen und die Endstufenröhre überhitzt.
      Getauscht wurden alle Teerkondensatoren und Elektrolytkondensatoren bis auf den Netz- bzw. Siebelko.

      Kann sich jemand vorstellen woran das liegen könnte?

      P.S.: Ich kann euch versprechen, dass ich diesmal dran bleibe an der Sache und euch über alle Schritte informiere.
      Beim letzen Mal kam ein familiärer Schicksalsschlag dazwischen, ich bitte dies zu entschuldigen.

      P.P.S.: Ich bin momentan beim Studieren und kann leider nicht sofort antworten bzw. nichts machen am Radio oder Fotos einstellen. Einen Schaltplan werde ich sobald dies geht einstellen. Habe bis 25. Februar Klausuren

      Übrigens: Schönes neues Design :D

      Schaltplan:
      schaltplan_bd273u.jpg

      Dieser Beitrag wurde bereits 2 mal editiert, zuletzt von „Kangoo040696“ ()

      Da wirst du beim Löten einen Bock geschossen haben, lap die Endröhre nicht daran sterben sondern zieh sie raus und meß an ihrer Fassung nach ob ihre Betriebsspannungen stimmen.
      Besonders am Steuergitter, ein hoher positiver Gitterstrom durch bspw. kurzgeschlossenen Gitter-Koppelkondensator wäre sehr ungesund. Auch darfst du das Schirmgitter nicht grillen durch einen versehentlich offenen Anodenanschluß.
      In der Regel wird so eine Philetta-Endstufe schon ganz schön warm, das Häsuchen ist eben klein und eng, da heizt der Ofen schön ein.
      Gruß Jogi,
      der im Forum von jedem dahergelaufenen Neuling verspottet, beleidigt und als charakterlos tituliert werden darf.
      Dein Problem "sporadisches Spielen" würde ich auf irgenwelche Fehler beim Löten zurückführen, in dem engen Gehäuse ist da schnell was angekokelt. Vorsicht auch mit Bremsenreiniger etc.: bei meiner 263?U war am Antenneneingang eine kleine Spule mit Wachs vergossen, das hat es gleich erwischt. Ansonsten, wie schon Dieter schreibt, die Endröhre erreicht hier sehr hohe Temperaturen, mit Anfassen ist da nichts mehr.
      Jörg - wenn ich Benz fahren will, geh ich arbeiten
      Danke für die vielen antworten. Ich denke auch, dass ich einen Bock geschossen habe beim Löten. Letztlich kann es ja gar nichts anderes sein.

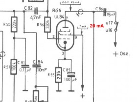
      Die Endstufenröhre ist eine UL84, das Radio ein Philetta 273.

      Ich melde mich mit Messergebnisen, Bildern und Schaltplan vom Philetta, sobald ich die letzte Klausur hinter mir habe.

      P.S.: Einen Schaltplan habe ich bereits gefunden. Ich werde ihn der Übersicht wegen ganz oben im Thread einfügen.

      Dieser Beitrag wurde bereits 1 mal editiert, zuletzt von „Kangoo040696“ ()

      Alex geh die Sache mal ganz ruhig an. Wenn dein Radio im ausgebauten Zustand ganz normal funktionierte, würde ich erst ein mal die einzelnen Bauteile auf Kurzschlüsse überprüfen. Mir ist es auch schon ein mal passiert, daß ich einzelne Bauteile zur Seite gebogen habe, um besser einen Kondensator zu verlöten. Nur habe ich damals vergessen die zuvor zu Seite gebogenen Teile wieder ohne Fehlkontakte zurück zubiegen.
      Das Ergebnis waren dann Fehlfunktionen, die mich einige Nerven gekostet haben.
      Deshalb mein Rat.: Schau dir die Unterseite des Chassis noch ein mal genau an, bei einem so kleinen Gerät kann sich auch mal ein Bauteil beim Einbau ins Gehäuse verschieben, welches dann gewaltige Fehlfunktionen verursachen kann!
      Wie gesagt, wenn das Radio nach der Revision gut funktioniert hat, würde ich nicht nach kalten Lötstellen suchen sondern nach Kurzschlüssen.
      Liebe Grüße Markus
      Wenn nichts mehr geht, geht immer noch etwas!!!!
      Hallo zusammen,

      jetzt habe ich endlich Zeit für das Radio.
      Zuerst habe ich überprüft ob irgenein Bauteil einen Kurzschluss macht, sprich ob ich es so zur Seite gebogen habe, dass ein Beinchen ein anderes Metallstück berührt. Ich konnte allerdings keinen derartigen Fehler finden.

      Danach habe ich, wie Jogi mir geraten hat, die Anodenspannung, den Anodenstrom und den Gitterstrom an der UL84 gemessen.
      Hierfür ergaben sich folgende Messwerte (Sollwerte in Klammern):

      Anodenspannung: 208V (206V)
      Anodenstrom: ca. 60 mA (24mA)
      Gitterstrom: ca. 20mA

      Diese sind zwar wie ich finde einigermaßen im Soll, trotzdem kommt es mir so vor als würde die Röhre viel zu heiß werden. Zumindest ist es das erste Radio, bei der man den Glaskolben 'klicken' hört, weil er so heiß wird und sich dementsprechend wohl eine Spannung im Glas aufbaut, als wäre es kurz vorm zerbrechen.

      Interessantereise funktionierte das Radio wieder einwandfrei als ich die Messleitung zu meiner ersten Messung anschloss und es einschaltete. Da ich das Chassis dafür auf die Rückseite legte (die Seite mit dem Antennenanschluss) und es sonst immer aufrecht stand, dachte ich dass es einen Zusammenhang geben könnte. Und tatsächlich, als ich es wieder aufrecht hinstellte und erneut einschaltete war der Fehler wieder da. Leider hatte ich mich zu früh gefreut, denn nachdem ich es wieder auf die Rückseite legte war der Fehler immer noch da. Irgendwie kommt es mir so vor als würde der Fehler mit dem Lautstärkeregler zusammenhängen, denn wenn er gerade auftritt und man daran dreht, dann kommt es zu einem Geräusch wie ich es schon einmal beim DKE38 hatte, wenn man bei diesem den Rückkopplungsregler zu weit aufdrehte.


      Außerdem fiel mir auf, dass bei einer vorherigen Reparatur C82 schon einmal getauscht wurde. Allerdings hat der jetzt verbaute Kondensator nicht annähernd den Wert den er laut Schaltbild haben sollte. Der aktuelle Kondensator hat einen Kapazität von 47nF, während er laut Schaltbild 4,7nF haben müsste. Sollte ich ihn nach erfolgter Reparatur tauschen?

      P.S.: Ich habe ein Video vom Radio gemacht, sowohl wenn der Fehler auftritt, als auch wenn es funktioniert.

      Hier funktioniert es:
      youtube.com/watch?v=rmw-OZjYtBw&feature=youtu.be

      Hier tritt der Fehler auf:
      youtube.com/watch?v=pQij2vhIIa0&feature=youtu.be


      Und hier nich Fotos von den getauschten Kondensatoren:

      20160303_125109k.jpg

      20160303_125118k.jpg

      20160303_125123k.jpg

      Dieser Beitrag wurde bereits 1 mal editiert, zuletzt von „Kangoo040696“ ()

      Hallo Achim,

      die G2-Spannung pendelt sich bei gut 181 Volt ein.

      Das mit den unterschiedlichen Werten am Messgerät in den beiden Videos kommt daher, dass beim ersten Video die Anodenspannung und beim zweiten Video der Anodenstrom gemessen wurde. Habe vergessen das dazuzuschreiben.
      Trotzdem verstehe ich nicht warum der Fehler manchmal auftritt und manchmal nicht. Ich weiß leider nicht mal, wie ich ihn reproduzieren kann..
      Hallo Alex,

      180V ist o.k.
      Sind all die Messerte nun im regulären Betrieb oder im Fehlerfall gemessen?

      Hast Du die UL84 schon testweise ersetzt? (Im Fehlerfall wäre auch noch die Kathodenspannung interessant)

      Wenn die UL nachgewiesenermaßen in Ordnung ist und C82 auch absolut intakt ist (Nicht dass es ein Chinaböller mit Isolationsfehler ist!), daher auch ihn testweise noch einmal gegen einen anderen tauschen), kannst Du noch die Widerstände R52 und R56 überprüfen (insbesondere wenn es Kohlemassewiderstände sind). Dann ist aber zur Endstufe eigentlich alles gesagt.
      Achim

      Dieser Beitrag wurde bereits 1 mal editiert, zuletzt von „nightbear“ ()

      Hallo zusammen und Danke schonmal für die nette Hilfe :)

      Also ich konnte aus einem anderen Philetta eine zweite UL84 auftreiben. Leider tritt der Fehler auch mit dieser auf.
      Die anderen Messungen führe ich morgen durch, habe heute einen ziemlich stressigen Tag vor mir.

      P.S.: Ich habe nochmal eine Aufnahme vom Geräusch ge,acht, bei der ich das Mikrofon direkt vor den Lautsprecher gehalten habe. Der 50Hz-Brummton tritt auch auf wenn das Radio spielt. Er hört sich in der Aufnahme um einiges lauter an als er tatsächlich ist. Normalerweise ist er quasi nicht zu hören.

      youtube.com/watch?v=qkG9_Oo5Huc&feature=youtu.be

      Dieser Beitrag wurde bereits 2 mal editiert, zuletzt von „Kangoo040696“ ()

      Hallo Alex,

      für mich hört es sich nach Schwingen an, aber Herumraten bringt nichts. Das Signal muss eingekreist werden. Oszillografiere am g1 und an a der UABC, an g1, g2 und a der UL (Oszilloskop auf Wechselspannungseingang geschaltet). Wenn du kein Skop zur Verfügung hast: Was passiert, wenn du erstens g der UABC und zweitens g1 der UL auf kurzem Weg an Masse legst?
      Wie sind übrigens die Spannungen an a, g und k der UABC, an g1 und k der UL?? Jeweils wirklich gegen Masse, d.h. an Chassis (nicht an irgendweinen Lötpunkt oder Fassungskontakt) gemessen.

      Die Fassung der UABC hat noch Masseverbindung zum Chassis (ist nicht selbstverständlich, da federnd aufgehängt)? Bitte messen.

      Noch eine blöde Frage: Die UABC hast du schon probeweise ersetzt?

      Noch was zum Verständnis: Während die Knattergeräusche auftreten, ist kein Nutzsignal hörbar, ja?

      Wird schon werden!

      Gruß
      Stefan
      Hallo Stefan, hallo an alle die es lesen,

      habe den Fehler gerade gefunden, und pünktlich dazu hat das Telefon geklingelt, weshalb ich kurz weg muss.
      Heute Abend, sobald ich wieder zu Hause bin zeige ich euch was es war. Inklusive Bildern der Revision (natürlich auch vom Fehler im Schaltbild, vielleicht könnten wir ja gemeinsam erklären, warum es zu diesem Fehlerbild kam. Ich würde es sehr gerne nachvollziehen können). Es war ein Elko, der an einen Widerstand gedrückt hat. Scheinbar ist der Isolationlack des Widerstandes nicht mehr der beste.

      P.S.: Sollte ich C82 tauschen? Denn im Schaltbild ist er mit 4,7nF angegeben, verbaut ist allerdings ein Kondensator mit 47nF. Dieser ist aber zu 100% nicht mehr original. Hier wurde schoneinmal gelötet bevor ich das Radio bekam.