So in etwa könnt's gehen.
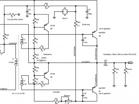
Der Ruhestrom sinkt mit zunehmender Temperatur, bei Raumtemperatur liegt er bei ca. 25-30 mA. Das Signal ist symmetrisch zur Mitte der Betriebsspannung. Die AC128 werden mit ca. 10 mA nicht überlastet, das Ausgangssignal ist sauber. Aber: die zusätzlichen Widerstände verstärken den Einfluss der Symmetrieeinstellung auf den Ruhestrom. Gegebenenfalls muss man mit den Widerständen zwischen Basis und Emitter der AC128 etwas spielen.
Einen Verstärker-IC einzusetzen wäre vermutlich weniger Aufwand, aber wo liegt da der Reiz.
Viele Grüße,
Christian
Der Ruhestrom sinkt mit zunehmender Temperatur, bei Raumtemperatur liegt er bei ca. 25-30 mA. Das Signal ist symmetrisch zur Mitte der Betriebsspannung. Die AC128 werden mit ca. 10 mA nicht überlastet, das Ausgangssignal ist sauber. Aber: die zusätzlichen Widerstände verstärken den Einfluss der Symmetrieeinstellung auf den Ruhestrom. Gegebenenfalls muss man mit den Widerständen zwischen Basis und Emitter der AC128 etwas spielen.
Einen Verstärker-IC einzusetzen wäre vermutlich weniger Aufwand, aber wo liegt da der Reiz.

Viele Grüße,
Christian
**************************************************
2 + 2 = 5 (für extrem große Werte von 2)
2 + 2 = 5 (für extrem große Werte von 2)