zum Willen, eine Hürde zu nehmen, gehört auch Hartnäckigkeit, volle Zustimmung! Dazu kam aber - ganz wesentlich für den Erfolg - die Hilfe hier aus dem Forum.
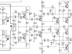
Zu den AD166
In meinem waren ja stattdessen AL102 verbaut. Inzwischen habe ich die auch bei anderen Körting Geräten gesehen, bei denen AD166 im Schaltplan angegeben waren. Also wohl von Körting hier als Equivalente verwendet.
Ich denke wie Du, dass Körting grossen Vorrat von AD166 gehabt oder günstig einkaufen konnte, denn die Verstärker und Receiver mit dieser Schaltung wurden noch bis 1969/1970 in Grassau gefertigt (die meisten 1968/69), zu einer Zeit also, als sonst kein anderer Hersteller mehr AD166 einsetzte.
Ich hatte ja schon geschrieben, dass die Körting Treiberübertrager-Schaltung mit Ge-Endstufen 1968 bereits total veraltet war, das war Stand von 1963-66. Grundig SV50 (1963/64) hatte anfangs eine ähnliche Ge-Schaltung mit Treiberübertrager und auch Philips GH925, Fisher 440T, HEATHKIT AR13A - aber nicht mehr 1968.
Allen diesen Treiber-Übertrager-Schaltungen scheint gemeinsam zu sein, dass die Verstärker relativ hohe Intermodulation (250:8000 Hz, 4:1) von (bestenfalls) ca. 1% bei Nennleistung zeigen, selbst bei einem Klirrfaktor von < 0,2%. Im Körtingfall habe ich die Beobachtung gemacht, dass es bei einer 13:14 kHz 1:1 Intermodulationsmessung einen sehr niedriger IM-Wert (0,1%) gibt. Also sehr stark vom Messverfahren abhängig!
Die Erklärung, woher der Unterschied im Ergebnis dieser Messverfahren kommt, ist interessant und wurde von Rod Elliott kürzlich gegeben:
https://sound-au.com/articles/intermodulation.htm#m-b
sound-au.com/articles/intermodulation2.htm
Die folgenden von Körting 1967-1969 produzierten Geräte haben alle die gleiche AD166 bzw. AD167 (oder mit AL102 Ersatztyp) Verstärkerschaltung
- alle für Neckermann produzierten Verstärker und Stereo-Receiver von 1967 bis 1969
sowie/einschliesslich:
Körting Stereo 1000
Körting Stereo 1000 L
Siemens Klangmeister RS91
Siemens Klangmeister RS11
ELAC Receiver 2000T
ELAC Receiver 3100
ELAC Receiver 3200T
ELAC Receiver 3300T
Mit übertragerloser Schaltung aber ebenfalls Ge-Endstufen, hergestellt von Körting:
ELAC Receiver 2300T (gemischte Bestückung AD167/2N3055)
Wenn auch die Stückzahlen für ELAC und Siemens vermutlich nicht sehr gross waren, kam doch wohl insgesamt zusammen mit den Geräten für Neckermann und den Körting Eigenmarken dieser Geräte für das europäische Ausland (Transmare, Telemonde, usw.) eine erkleckliche Zahl zustande. Und fast immer dieselbe Schaltung mit AD166 bzw. AD167 oder AL102 bzw. AL103.
Gruß
Reinhard
Dieser Beitrag wurde bereits 4 mal editiert, zuletzt von „oldiefan“ ()
