Forenfreunde,
über den Telefunken TRX 3000 Receiver ist hier im Forum schon vor längerer Zeit wenigstens zweimal kurz geschrieben worden, u.a. von Dieter (deltamike55) Telefunken TRX 3000 Monster und Brauche Hilfe bei moderner Technik . Ich habe diesen 25 kg schweren "Trumm" dankenswert von Forenmitglied Klaus ("Klös") übernehmen dürfen und komme nach geraumer Zeit jetzt dazu, mich um dessen Wiederbelebung zu bemühen.
Zunächst eine Kurzbeschreibung:
Echter Quadroreceiver mit vier separaten NF-Vorstufen und vier Endtufen zu je 50W Sinus-Ausgangsleistung an 8 Ohm (gesamt 200 W Sinus). Es können gleichzeitig in einem Raum vier 4-Ohm Boxen für echte Quadrofonie und in einem zweiten Raum zusätzlich nochmals zwei Boxen für Stereowiedergabe angeschlossen werden. Ausserdem können jeweils zwei Paare der vier Endstufen in Brückenbetrieb geschaltet werden (BTL), was allerdings eine Mindest-Lautsprecherimpedanz von 8 Ohm erfordert; damit arbeitet der Receiver in reinem 2-Kanal-Stereo mit einer max. Ausgangsleistung von 2 x 100 W / an 8 Ohm (beim Service ist zu beachten, dass im Brückenbetrieb beide Pole eines Lautsprecherausgang "heiß" sind, also keiner der beiden auf Masse gelegt werden darf).
Die Balance ist zwischen rechts und links für die beiden vorderen und die beiden hinteren Kanäle getrennt einstellbar; natürlich auch die Balance zwischen den vorderen und den hinteren Kanälen.
Wahlweise ist Quadrofonie über den eingebauten SQ-Matrix-Dekoder möglich oder bei externem Decoder bzw. einem 4-Kanal-(Quadro-) Tonbandgerät oder Phono-CD-4 Demodulator diskrete Ansteuerung aller vier Kanäle separat. Dementsprechend gibt es DIN-Anschlussbuchsen getrennt für die beiden vorderen und die beiden hinteren Kanäle. Für Tonband- Aufnahme und Wiedergabe Front/Back gibt es noch zusätzlich acht RCA-(Cinch-) Buchsen, und Anschlussbuchsen für zwei Plattenspieler mit Magnetsystem, einen Mikrofoneingang mit eigenem Entzerrer-Vorverstärker. Hier wurde also fast alles an Möglichkeiten verwirklicht, was bei Stereo- und Quadro- in den 70iger Jahren machbar war. Es gibt allerdings keine kanalgetrennten Bass-, Presänz- und Höhensteller (wie der Grundig V 5000 es als reiner Stereoverstärker bietet).
Verkabelung und Bedienung sind aufgrund der grossen Zahl von Anschlussmöglichkeiten und Betriebsarten anspruchsvoller als bei einem reinen Stereoverstärker, der damalige (1979) Neupreis von ca. 2800 DM war es wahrscheinlich auch. Das ausgesprochen "technisch" gehaltene Äussere mit vier "LED-Spitzenanzeigen" dürfte diesen Klotz zum Schrecken der Frauen gemacht haben - deshalb... ein Männer-Receiver!
Hier ein paar Fotos:

Oberteil aufgeklappt:

Unterteil:

Oberteil mit dem grossen Gebläsekühlkörper hinten und davor den vier Treiberkarten:

Oberteil, Lötseite:

Die bisher erkannten Fehler:
1) Skalenseil-Rolle
Wie man auf den Fotos sehen kann, fehlt die Umlenkrolle für das Skalenseil am rechten Rand des Receivers. Bei Telefunken ist diese Rolle gleichzeitig als Spannrolle ausgebildet , denn die Rolle auf der Drehko-Achse ist bei diesem Gerät ohne Spannfeder. Gerne verharzt die Schmierung des Drehkondensators, der sich dadurch festsetzt. Wer dann mit Gewalt versucht, durch Drehen des Sender-Einstellrades den Drehko wieder gängig zu machen, läft Gefahr, dass dabei die Umlenk-/Spannrolle zerbricht. Offenbar war genau DAS bei diesem Gerät mal passiert.
Aus dem Netz habe ich dieses Foto der Telefunken Skalenseil-Umlenk-/Spannrolle. Ein ganz grosser Murks. Auch bei der auf dem Foto fehlt bereits die zweite Feder und ein Steg ist gebrochen. Die ist also auch bereits kaputt. Ein filigranes Gebilde, bei dem man auf den ersten Blick erkennen kann, dass so ein Spezialteil alles andere als robust und haltbar ist und später (also heute) schwer aufzutreiben. Telefunken hat bei den Nachfolgegeräten wieder auf die althergebrachte Drehko-Spannrolle mit Spannfeder gesetzt, die dann mit ganz einfachen, normalen Umlenkrollen zurechtkommt.

Das hat bei mir eine Suche nach im Receiver vielleicht noch lose umherfliegender Spannfeder(n) dieser Rolle ausgelöst, die schlimmstenfalls zu den unmöglichsten Kurzschlüssen führen kann. Ich habe aber keine gefunden, auch von der Rolle war nur noch ein kleines Stück lose im Gerät zu finden. Da war also vor mir schon jemand tätig...
Ich benötige also eine "neue" Spann-/Umlenkrolle wie auf dem Foto. Ich hoffe, das aus einem anderen Telefunken Tuner/Receiver unzerstört herauszubekommen, um es in den TRX zu implementieren. Meist sind solche "mechanischen Probleme" die schwierigsten, jedenfalls für mich. Vor dem dabei fälligen Neuauflegen des Skalenseils graut mir jetzt schon.
2) NF-Vorverstärker
Der zweite Fehler ist elektrischer Natur: Ein Kanal scheint nicht zu funktionieren (viel zu leise). Ich habe ein 1 kHz Sinus eingespeist und mit dem Oszilloskop festgestellt, dass einer der NF-Vorverstärker auf einem Kanal nicht verstärkt. Der Receiver hat ausser den Entzerrer-Vorverstärkern für MM-Phono und Mikrofon noch für die vier Kanäle drei weitere Vorverstärkerstufen, die jeweils zweistufig sind. Einige davon stecken auf Steckerleisten kopfüber hängend unter der Reglerplatte, sind also ohne Ausbau der Front und der Poti-Platte nicht zugänglich. Der Defekt ist ausgerechnet in diesem schlecht zugänglichen Bereich.
Glücklicherweise scheinen auf den ersten Blick die vier Endstufen in Ordnung. Einer der acht Leistungstransistoren BD311/BD312 wurde erkennbar früher mal ersetzt (Motorola), werksseitig wurden sonst RCA verbaut.
3) Netzteilspannung 5V bricht sporadisch ein
Der dritte Fehler ist auch unangenehm, denn er tritt nur sporadisch auf. Es handelt sich um den Zusammenbruch der stabilisierten 5 V - Versorgung für das Multiplexing der digitalen Frequenzanzeige und der vier LED-VU-Meter. Ich habe zunächst alle Lötstellen im betreffenden Netzteilbereich nachgelötet - ohne Erfolg. Dann die Elkos dieses Netzteils erneuert. Nacträglich überprüft, das war es auch nicht. Inzwischen habe ich die Hypothese, dass in der LED-VU-Anzeige über ein sporadisch defektes Bauteil (Elko mit Feinschluss?) ein Masseschluss der 5V-Spannung erfolgt. Dann fällt sofort die VU-Anzeige und auch die FM-Frequenzanzeige aus, die beide am 5V-Strang hängen. Wenn mal zeitweilig Funktion der Anzeigen und der 5V-Versorgung vorhanden ist, kann ich durch Erhöhen der Lautstärke und damit Aufleuchten möglichst vieler LED-Segmente des VU-Meters den 5V-Zusammenbruch provozieren. Drehe ich danach die Lautstärke zurück, kommt die Spannung nach wenigen Minuten wieder. Weder die Overload-Muting-Funktion, noch die Endstufen-Schutzschaltung sind daran beteiligt. Zum Ausbau des VU-Moduls bin ich noch nicht gekommen - das steht noch an.
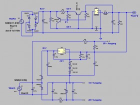
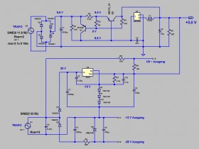
Übrigens hat der TRX 3000 eine 5 V Stabilisierung, wie ich sie so noch nie gesehen habe: Es sind zwei voneinander unabhängige und verschiedene Spannungsstabilierungs- IC-Schaltungen, die jede für sich stabilisierte +5V erzeugen, auf einen gemeinsamen 5V-Ausgang zusammegeschaltet. Eine mit einem 78L05 (5V) Regler, die andere mit einem 78M15 (15V) Regler, dessen Bezugspotential auf -10V gelegt ist. Beide sind an ihren +5V-Ausgängen zusammengeschaltet. Warum hat Telefunken das so aufwendig und ungewöhnlich gelöst?



4) Der letzte Fehler: Der Komplettausfall aller Flutbeleuchtungs-Birnchen sowie von einigen der Betriebsmodi-Anzeigen (BTL, FM). Dafür muss die gesamte Front sowieso runter.
Ich schreibe Euch, wie es weitergeht.
Gruß
Reinhard
über den Telefunken TRX 3000 Receiver ist hier im Forum schon vor längerer Zeit wenigstens zweimal kurz geschrieben worden, u.a. von Dieter (deltamike55) Telefunken TRX 3000 Monster und Brauche Hilfe bei moderner Technik . Ich habe diesen 25 kg schweren "Trumm" dankenswert von Forenmitglied Klaus ("Klös") übernehmen dürfen und komme nach geraumer Zeit jetzt dazu, mich um dessen Wiederbelebung zu bemühen.
Zunächst eine Kurzbeschreibung:
Echter Quadroreceiver mit vier separaten NF-Vorstufen und vier Endtufen zu je 50W Sinus-Ausgangsleistung an 8 Ohm (gesamt 200 W Sinus). Es können gleichzeitig in einem Raum vier 4-Ohm Boxen für echte Quadrofonie und in einem zweiten Raum zusätzlich nochmals zwei Boxen für Stereowiedergabe angeschlossen werden. Ausserdem können jeweils zwei Paare der vier Endstufen in Brückenbetrieb geschaltet werden (BTL), was allerdings eine Mindest-Lautsprecherimpedanz von 8 Ohm erfordert; damit arbeitet der Receiver in reinem 2-Kanal-Stereo mit einer max. Ausgangsleistung von 2 x 100 W / an 8 Ohm (beim Service ist zu beachten, dass im Brückenbetrieb beide Pole eines Lautsprecherausgang "heiß" sind, also keiner der beiden auf Masse gelegt werden darf).
Die Balance ist zwischen rechts und links für die beiden vorderen und die beiden hinteren Kanäle getrennt einstellbar; natürlich auch die Balance zwischen den vorderen und den hinteren Kanälen.
Wahlweise ist Quadrofonie über den eingebauten SQ-Matrix-Dekoder möglich oder bei externem Decoder bzw. einem 4-Kanal-(Quadro-) Tonbandgerät oder Phono-CD-4 Demodulator diskrete Ansteuerung aller vier Kanäle separat. Dementsprechend gibt es DIN-Anschlussbuchsen getrennt für die beiden vorderen und die beiden hinteren Kanäle. Für Tonband- Aufnahme und Wiedergabe Front/Back gibt es noch zusätzlich acht RCA-(Cinch-) Buchsen, und Anschlussbuchsen für zwei Plattenspieler mit Magnetsystem, einen Mikrofoneingang mit eigenem Entzerrer-Vorverstärker. Hier wurde also fast alles an Möglichkeiten verwirklicht, was bei Stereo- und Quadro- in den 70iger Jahren machbar war. Es gibt allerdings keine kanalgetrennten Bass-, Presänz- und Höhensteller (wie der Grundig V 5000 es als reiner Stereoverstärker bietet).
Verkabelung und Bedienung sind aufgrund der grossen Zahl von Anschlussmöglichkeiten und Betriebsarten anspruchsvoller als bei einem reinen Stereoverstärker, der damalige (1979) Neupreis von ca. 2800 DM war es wahrscheinlich auch. Das ausgesprochen "technisch" gehaltene Äussere mit vier "LED-Spitzenanzeigen" dürfte diesen Klotz zum Schrecken der Frauen gemacht haben - deshalb... ein Männer-Receiver!
Hier ein paar Fotos:
Oberteil aufgeklappt:
Unterteil:
Oberteil mit dem grossen Gebläsekühlkörper hinten und davor den vier Treiberkarten:
Oberteil, Lötseite:
Die bisher erkannten Fehler:
1) Skalenseil-Rolle
Wie man auf den Fotos sehen kann, fehlt die Umlenkrolle für das Skalenseil am rechten Rand des Receivers. Bei Telefunken ist diese Rolle gleichzeitig als Spannrolle ausgebildet , denn die Rolle auf der Drehko-Achse ist bei diesem Gerät ohne Spannfeder. Gerne verharzt die Schmierung des Drehkondensators, der sich dadurch festsetzt. Wer dann mit Gewalt versucht, durch Drehen des Sender-Einstellrades den Drehko wieder gängig zu machen, läft Gefahr, dass dabei die Umlenk-/Spannrolle zerbricht. Offenbar war genau DAS bei diesem Gerät mal passiert.
Aus dem Netz habe ich dieses Foto der Telefunken Skalenseil-Umlenk-/Spannrolle. Ein ganz grosser Murks. Auch bei der auf dem Foto fehlt bereits die zweite Feder und ein Steg ist gebrochen. Die ist also auch bereits kaputt. Ein filigranes Gebilde, bei dem man auf den ersten Blick erkennen kann, dass so ein Spezialteil alles andere als robust und haltbar ist und später (also heute) schwer aufzutreiben. Telefunken hat bei den Nachfolgegeräten wieder auf die althergebrachte Drehko-Spannrolle mit Spannfeder gesetzt, die dann mit ganz einfachen, normalen Umlenkrollen zurechtkommt.
Das hat bei mir eine Suche nach im Receiver vielleicht noch lose umherfliegender Spannfeder(n) dieser Rolle ausgelöst, die schlimmstenfalls zu den unmöglichsten Kurzschlüssen führen kann. Ich habe aber keine gefunden, auch von der Rolle war nur noch ein kleines Stück lose im Gerät zu finden. Da war also vor mir schon jemand tätig...
Ich benötige also eine "neue" Spann-/Umlenkrolle wie auf dem Foto. Ich hoffe, das aus einem anderen Telefunken Tuner/Receiver unzerstört herauszubekommen, um es in den TRX zu implementieren. Meist sind solche "mechanischen Probleme" die schwierigsten, jedenfalls für mich. Vor dem dabei fälligen Neuauflegen des Skalenseils graut mir jetzt schon.
2) NF-Vorverstärker
Der zweite Fehler ist elektrischer Natur: Ein Kanal scheint nicht zu funktionieren (viel zu leise). Ich habe ein 1 kHz Sinus eingespeist und mit dem Oszilloskop festgestellt, dass einer der NF-Vorverstärker auf einem Kanal nicht verstärkt. Der Receiver hat ausser den Entzerrer-Vorverstärkern für MM-Phono und Mikrofon noch für die vier Kanäle drei weitere Vorverstärkerstufen, die jeweils zweistufig sind. Einige davon stecken auf Steckerleisten kopfüber hängend unter der Reglerplatte, sind also ohne Ausbau der Front und der Poti-Platte nicht zugänglich. Der Defekt ist ausgerechnet in diesem schlecht zugänglichen Bereich.
Glücklicherweise scheinen auf den ersten Blick die vier Endstufen in Ordnung. Einer der acht Leistungstransistoren BD311/BD312 wurde erkennbar früher mal ersetzt (Motorola), werksseitig wurden sonst RCA verbaut.
3) Netzteilspannung 5V bricht sporadisch ein
Der dritte Fehler ist auch unangenehm, denn er tritt nur sporadisch auf. Es handelt sich um den Zusammenbruch der stabilisierten 5 V - Versorgung für das Multiplexing der digitalen Frequenzanzeige und der vier LED-VU-Meter. Ich habe zunächst alle Lötstellen im betreffenden Netzteilbereich nachgelötet - ohne Erfolg. Dann die Elkos dieses Netzteils erneuert. Nacträglich überprüft, das war es auch nicht. Inzwischen habe ich die Hypothese, dass in der LED-VU-Anzeige über ein sporadisch defektes Bauteil (Elko mit Feinschluss?) ein Masseschluss der 5V-Spannung erfolgt. Dann fällt sofort die VU-Anzeige und auch die FM-Frequenzanzeige aus, die beide am 5V-Strang hängen. Wenn mal zeitweilig Funktion der Anzeigen und der 5V-Versorgung vorhanden ist, kann ich durch Erhöhen der Lautstärke und damit Aufleuchten möglichst vieler LED-Segmente des VU-Meters den 5V-Zusammenbruch provozieren. Drehe ich danach die Lautstärke zurück, kommt die Spannung nach wenigen Minuten wieder. Weder die Overload-Muting-Funktion, noch die Endstufen-Schutzschaltung sind daran beteiligt. Zum Ausbau des VU-Moduls bin ich noch nicht gekommen - das steht noch an.
Übrigens hat der TRX 3000 eine 5 V Stabilisierung, wie ich sie so noch nie gesehen habe: Es sind zwei voneinander unabhängige und verschiedene Spannungsstabilierungs- IC-Schaltungen, die jede für sich stabilisierte +5V erzeugen, auf einen gemeinsamen 5V-Ausgang zusammegeschaltet. Eine mit einem 78L05 (5V) Regler, die andere mit einem 78M15 (15V) Regler, dessen Bezugspotential auf -10V gelegt ist. Beide sind an ihren +5V-Ausgängen zusammengeschaltet. Warum hat Telefunken das so aufwendig und ungewöhnlich gelöst?
4) Der letzte Fehler: Der Komplettausfall aller Flutbeleuchtungs-Birnchen sowie von einigen der Betriebsmodi-Anzeigen (BTL, FM). Dafür muss die gesamte Front sowieso runter.
Ich schreibe Euch, wie es weitergeht.
Gruß
Reinhard
Dieser Beitrag wurde bereits 11 mal editiert, zuletzt von „oldiefan“ ()