Telefunken TRX 3000 - Wiederbelebung eines Männerreceivers

      Telefunken TRX 3000 - Wiederbelebung eines Männerreceivers

      Forenfreunde,

      über den Telefunken TRX 3000 Receiver ist hier im Forum schon vor längerer Zeit wenigstens zweimal kurz geschrieben worden, u.a. von Dieter (deltamike55) Telefunken TRX 3000 Monster und Brauche Hilfe bei moderner Technik . Ich habe diesen 25 kg schweren "Trumm" dankenswert von Forenmitglied Klaus ("Klös") übernehmen dürfen und komme nach geraumer Zeit jetzt dazu, mich um dessen Wiederbelebung zu bemühen.


      Zunächst eine Kurzbeschreibung:

      Echter Quadroreceiver mit vier separaten NF-Vorstufen und vier Endtufen zu je 50W Sinus-Ausgangsleistung an 8 Ohm (gesamt 200 W Sinus). Es können gleichzeitig in einem Raum vier 4-Ohm Boxen für echte Quadrofonie und in einem zweiten Raum zusätzlich nochmals zwei Boxen für Stereowiedergabe angeschlossen werden. Ausserdem können jeweils zwei Paare der vier Endstufen in Brückenbetrieb geschaltet werden (BTL), was allerdings eine Mindest-Lautsprecherimpedanz von 8 Ohm erfordert; damit arbeitet der Receiver in reinem 2-Kanal-Stereo mit einer max. Ausgangsleistung von 2 x 100 W / an 8 Ohm (beim Service ist zu beachten, dass im Brückenbetrieb beide Pole eines Lautsprecherausgang "heiß" sind, also keiner der beiden auf Masse gelegt werden darf).

      Die Balance ist zwischen rechts und links für die beiden vorderen und die beiden hinteren Kanäle getrennt einstellbar; natürlich auch die Balance zwischen den vorderen und den hinteren Kanälen.

      Wahlweise ist Quadrofonie über den eingebauten SQ-Matrix-Dekoder möglich oder bei externem Decoder bzw. einem 4-Kanal-(Quadro-) Tonbandgerät oder Phono-CD-4 Demodulator diskrete Ansteuerung aller vier Kanäle separat. Dementsprechend gibt es DIN-Anschlussbuchsen getrennt für die beiden vorderen und die beiden hinteren Kanäle. Für Tonband- Aufnahme und Wiedergabe Front/Back gibt es noch zusätzlich acht RCA-(Cinch-) Buchsen, und Anschlussbuchsen für zwei Plattenspieler mit Magnetsystem, einen Mikrofoneingang mit eigenem Entzerrer-Vorverstärker. Hier wurde also fast alles an Möglichkeiten verwirklicht, was bei Stereo- und Quadro- in den 70iger Jahren machbar war. Es gibt allerdings keine kanalgetrennten Bass-, Presänz- und Höhensteller (wie der Grundig V 5000 es als reiner Stereoverstärker bietet).

      Verkabelung und Bedienung sind aufgrund der grossen Zahl von Anschlussmöglichkeiten und Betriebsarten anspruchsvoller als bei einem reinen Stereoverstärker, der damalige (1979) Neupreis von ca. 2800 DM war es wahrscheinlich auch. Das ausgesprochen "technisch" gehaltene Äussere mit vier "LED-Spitzenanzeigen" dürfte diesen Klotz zum Schrecken der Frauen gemacht haben - deshalb... ein Männer-Receiver!

      Hier ein paar Fotos:



      Oberteil aufgeklappt:


      Unterteil:


      Oberteil mit dem grossen Gebläsekühlkörper hinten und davor den vier Treiberkarten:


      Oberteil, Lötseite:


      Die bisher erkannten Fehler:

      1) Skalenseil-Rolle
      Wie man auf den Fotos sehen kann, fehlt die Umlenkrolle für das Skalenseil am rechten Rand des Receivers. Bei Telefunken ist diese Rolle gleichzeitig als Spannrolle ausgebildet , denn die Rolle auf der Drehko-Achse ist bei diesem Gerät ohne Spannfeder. Gerne verharzt die Schmierung des Drehkondensators, der sich dadurch festsetzt. Wer dann mit Gewalt versucht, durch Drehen des Sender-Einstellrades den Drehko wieder gängig zu machen, läft Gefahr, dass dabei die Umlenk-/Spannrolle zerbricht. Offenbar war genau DAS bei diesem Gerät mal passiert.

      Aus dem Netz habe ich dieses Foto der Telefunken Skalenseil-Umlenk-/Spannrolle. Ein ganz grosser Murks. Auch bei der auf dem Foto fehlt bereits die zweite Feder und ein Steg ist gebrochen. Die ist also auch bereits kaputt. Ein filigranes Gebilde, bei dem man auf den ersten Blick erkennen kann, dass so ein Spezialteil alles andere als robust und haltbar ist und später (also heute) schwer aufzutreiben. Telefunken hat bei den Nachfolgegeräten wieder auf die althergebrachte Drehko-Spannrolle mit Spannfeder gesetzt, die dann mit ganz einfachen, normalen Umlenkrollen zurechtkommt.



      Das hat bei mir eine Suche nach im Receiver vielleicht noch lose umherfliegender Spannfeder(n) dieser Rolle ausgelöst, die schlimmstenfalls zu den unmöglichsten Kurzschlüssen führen kann. Ich habe aber keine gefunden, auch von der Rolle war nur noch ein kleines Stück lose im Gerät zu finden. Da war also vor mir schon jemand tätig...

      Ich benötige also eine "neue" Spann-/Umlenkrolle wie auf dem Foto. Ich hoffe, das aus einem anderen Telefunken Tuner/Receiver unzerstört herauszubekommen, um es in den TRX zu implementieren. Meist sind solche "mechanischen Probleme" die schwierigsten, jedenfalls für mich. Vor dem dabei fälligen Neuauflegen des Skalenseils graut mir jetzt schon.

      2) NF-Vorverstärker
      Der zweite Fehler ist elektrischer Natur: Ein Kanal scheint nicht zu funktionieren (viel zu leise). Ich habe ein 1 kHz Sinus eingespeist und mit dem Oszilloskop festgestellt, dass einer der NF-Vorverstärker auf einem Kanal nicht verstärkt. Der Receiver hat ausser den Entzerrer-Vorverstärkern für MM-Phono und Mikrofon noch für die vier Kanäle drei weitere Vorverstärkerstufen, die jeweils zweistufig sind. Einige davon stecken auf Steckerleisten kopfüber hängend unter der Reglerplatte, sind also ohne Ausbau der Front und der Poti-Platte nicht zugänglich. Der Defekt ist ausgerechnet in diesem schlecht zugänglichen Bereich.

      Glücklicherweise scheinen auf den ersten Blick die vier Endstufen in Ordnung. Einer der acht Leistungstransistoren BD311/BD312 wurde erkennbar früher mal ersetzt (Motorola), werksseitig wurden sonst RCA verbaut.

      3) Netzteilspannung 5V bricht sporadisch ein
      Der dritte Fehler ist auch unangenehm, denn er tritt nur sporadisch auf. Es handelt sich um den Zusammenbruch der stabilisierten 5 V - Versorgung für das Multiplexing der digitalen Frequenzanzeige und der vier LED-VU-Meter. Ich habe zunächst alle Lötstellen im betreffenden Netzteilbereich nachgelötet - ohne Erfolg. Dann die Elkos dieses Netzteils erneuert. Nacträglich überprüft, das war es auch nicht. Inzwischen habe ich die Hypothese, dass in der LED-VU-Anzeige über ein sporadisch defektes Bauteil (Elko mit Feinschluss?) ein Masseschluss der 5V-Spannung erfolgt. Dann fällt sofort die VU-Anzeige und auch die FM-Frequenzanzeige aus, die beide am 5V-Strang hängen. Wenn mal zeitweilig Funktion der Anzeigen und der 5V-Versorgung vorhanden ist, kann ich durch Erhöhen der Lautstärke und damit Aufleuchten möglichst vieler LED-Segmente des VU-Meters den 5V-Zusammenbruch provozieren. Drehe ich danach die Lautstärke zurück, kommt die Spannung nach wenigen Minuten wieder. Weder die Overload-Muting-Funktion, noch die Endstufen-Schutzschaltung sind daran beteiligt. Zum Ausbau des VU-Moduls bin ich noch nicht gekommen - das steht noch an.

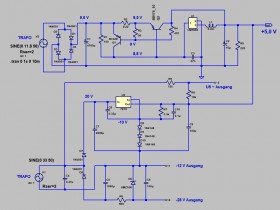
      Übrigens hat der TRX 3000 eine 5 V Stabilisierung, wie ich sie so noch nie gesehen habe: Es sind zwei voneinander unabhängige und verschiedene Spannungsstabilierungs- IC-Schaltungen, die jede für sich stabilisierte +5V erzeugen, auf einen gemeinsamen 5V-Ausgang zusammegeschaltet. Eine mit einem 78L05 (5V) Regler, die andere mit einem 78M15 (15V) Regler, dessen Bezugspotential auf -10V gelegt ist. Beide sind an ihren +5V-Ausgängen zusammengeschaltet. Warum hat Telefunken das so aufwendig und ungewöhnlich gelöst?







      4) Der letzte Fehler: Der Komplettausfall aller Flutbeleuchtungs-Birnchen sowie von einigen der Betriebsmodi-Anzeigen (BTL, FM). Dafür muss die gesamte Front sowieso runter.



      Ich schreibe Euch, wie es weitergeht.

      Gruß
      Reinhard

      Dieser Beitrag wurde bereits 11 mal editiert, zuletzt von „oldiefan“ ()

      Hallo Reinhard,

      das ist ein Top-Gerät aus deutscher Produktion, hinter dem ich auch schon lange her bin.

      Zum Thema: Die 5V-Stabilisierungen sind große "Ingenieurskunst", da hat sich jemand ein Denkmal gesetzt.

      Die untere Schaltung mit dem Spannungsregler als 5V-Referenz am Ausgang, die den Basisstrom des Stabilisierungstransistors steuert, habe ich in dieser Form noch nie gesehen. Untersuchen würde ich auch T537, der vermutlich eine Überstromsicherung darstellt. Der kann dem Netzteil von innen heraus den Saft abdrehen.

      Was auffällt ist die geringe Spannungsdifferenz zwischen Kollektor und Emitter des Längstransistors. Bei 10% Unterspannung kommt die 5V-Versorgung meiner Meinung nach schon an ihre Funktionsgrenze. Wahrscheinlich wollte man die Verlustleistung so gering wie möglich halten.

      Das könnte auch die zweite 5V-Versorgung erklären. Versuch einer Schaltungsanalyse:

      Angenommen die Netzspannung sinkt um 10%. Das untere Netzteil kann dann die 5V-Versorgung bei Nennstrom nicht aufrecht halten, die Ausgangsspannung sinkt unter 5 Volt ab.
      Gleichzeitig sinkt (steigt) der Wert von U11 im oberen Netzteil auf -10,8V. Die Spannung am Minusanschluss des 15V- Reglers (IC 507) steigt auf -8,8V. Die Ausgangsspannung erhöht sich von 5 auf 6,2 V, was den Spannungsverlust des unteren Netzteiles kompensiert.
      Umgekehrt fällt die Ausgangsspannung oben bei steigender Netzspannung unter 5V, der Strom wird nur vom unteren Netzteil geliefert.

      Das ist natürlich extrem heikel, zwei geregelte Spannungsquellen parallel zu schalten. Da gibt es reichlich Potential für Probleme.

      Du könntest vielleicht mal die Ströme in Abhängigkeit von der Eingangswechselspannung anzeigen lassen. Stimmt die Theorie, würde der Strom des oberen Netzteiles bei sinkender Eingangsspannung zunehmen und der des unteren Netzteiles abnehmen. Bei steigender Netzspannung entsprechend umgekehrt.

      Gruß

      Rolf
      Hallo Gemeinde.
      Mit diesem Teil, und nicht nur diesem, hat sich Telefunken ein Denkmal gesetzt an dem nicht zu rütteln ist.
      gekauft wurde es dennoch zu selten und um das Unternehmen zu retten war es viel zu aufwändig und viel zu gußeisern gebaut.

      Ansonsten fanden die kleineren Receiver ieser Aera sehr großen Zuspruch, in meinem Umfeld war gefühlt jeder Zweite ein Telefunken.

      Für die Quadro-Eskaparden kam er allerdings etwas spät, niemand bis auf ein paar Freaks wollte das haben. Es waren noch nichtmal unaufwändigere Raumklangverfahren weit verbreitet in der nicht sonderlich exaltieren Bevölkerung.
      Daneben tröpfelten schon die ersten popeligen und billigen japanesischen Blender durch und versauten die Märkte.
      SABA Audio kaufte derzeit keiner mehr in meinem Umfeld, bei Grundig hagelte es förmlich mobile Audiogeräte und Aufzeichnungsgeräte aber keine klobigen Receiver die die gefragte Pultlinie abgelöst hatten, ITT Audio war zeitweise sehr gefragt wegen extrem knapp kalkulierten Verkaufspreisen bei guter Technik und mehr als gefälliger Optik.
      Bei Telefunken gab es die richtige Mischung aus Technik, Design, Materialeinsatz und was ich ebenfalls sah, die standen in allen beim Durchschnittsverbraucher beliebten großen Fachabteilungen großer Kaufhauskonzerne.

      Schwachpunkte liegen auf der Hand.
      Das Riesentrum hat das Potential zu Wärmeproblemen, die Netzteilschaltungen sind "ungewöhnlich" bis schwächlich.
      Der Empfangsteil ist schon ein Stück entfernt von Grundig/Revox/K&H usw., aber er ist auch nicht wirklich schlecht nur eben nicht so feinziseliert. Zusätzlich wird der Tunerteil schön warm und gemütlich beheizt durch den engen Platz.

      An der Standby-Schaltung des 5V-Netzteil-Zweiges gibt es eigentlich wenig zu meckern, außer das es Probleme mit dem Verständnis für den Aufbau geben kann. Das Beste was man sagen kann, es funktioniert so wie es ist wenn alle Bauelemente noch gesund sind.
      Rückwärtswirkungen treten nicht auf wenn alle zu sperrenden Halbleiter noch die volle Sperrfähigkeit besitzen und wenn es keine Nebenpfade durch Feinschlüsse in Bauelementen gibt.

      Das Gemäkel der sog. Fachjournalisten am NF-Teil war zeittypisch, sie ließen oft kein gutes Haar an deutschen Konstruktionen.
      Japse hatten schließlich auch keine Konturenkorrekturschaltungen oder wenn dann welche mit einem Zapf, die so oder so rundum Mist waren. Wie oft habe ich solche Schaltungen damals in diversen Japanern so umgelötet das sie einigermaßen brauchbar erschienen.

      Rausch- und Rumpelfilter haben mit HIFI als definition linealglatter Frequenzschriebe wenig zu tun, sind aber unabdingbar um ältere Platten und zischende Tonaufzeichnungen einigermaßen erträglich zu gestalten. Ich bin da bei Telefunken rundum mit zufrieden, sie tun was sie sollen. Und wer sie nicht mag und nur rausch- und rumpelfreie Tonträger abspielen will oder den ganzen Tag nur Meßtöne durchpfeifen läßt der kann sie abzuschalten, aber mäkle nicht an ihrem Vorhandensein herum. Dem Schellackplatten-Freund wie auch dem Fernempfang-Hörer erleichtern sie den Genuß.

      Die Klangfilter der Geräte sind symmetrisch ausgelegt, in der Widerstands-Mitte herrscht technische Nullbalance zwischen Anhebung und Absenkung, von wegen "keine präzise Mittelstellung". Die Konkurrenz verbaute damals noch nichtmal das, da gab es oftmals immer noch logarithmisch ausgelegte Schaltungen die überhaupt keine neutrale Mittelposition hatten, weder elektrisch noch geometrisch.



      Gruß Jogi,
      der im Forum von jedem dahergelaufenen Neuling verspottet, beleidigt und als charakterlos tituliert werden darf.

      Dieser Beitrag wurde bereits 1 mal editiert, zuletzt von „Jogi“ ()

      Das TRX 3000 stösst auf Interesse, schön, dass Ihr mitmacht!


      Zum "besonderen" 5V-Netzteil:

      1. Es entsteht durch den Telefunken Schaltplan leicht Verwirrung, weil Telefunken sich bei der Numerierung des PIN-OUT der Spannungsregler der 78xy - Klasse nicht an die übliche Konvention hält und selbst bei der abweichenden Numerierung nicht konsistent bleibt. Das bitte berücksichtigen, wenn Ihr Euch den Schaltplan anseht.

      Im Schaltplan numeriert Telefunken ...
      den Spannungsregler-Eingang im Plan immer mit "1",
      den Potentialbezugs-Pin (ggf. Masse) immer mit "3" und
      den Spannungsregler-Ausgang immer mit "2".

      Auf dem Platinendruck und dem Lötseiten-Layout numeriert Telefunken aber anders, dort ist ...
      der Spannungsregler-Eingang "1",
      der Potentialbezugs-Pin (ggf. Masse) immer "2" und
      der Spannungsregler-Ausgang immer "3"
      ...also verschieden vom Schaltplan!

      Zu allem Ärger ist die "Konvention" der Numerierung des PINOUT der Regler-ICs für positive Spannung (bei Reglern für negative Spannung ist es wieder anders) von deren Herstellern selbst auch nicht einheitlich:
      Bei 78L05 (generell 78LXY) ist "3" der Eingang, "2" für das Bezugspotential (Masse) und "1" der Ausgang
      Anders aber bei den Typen 78XY und 78MXY: Dort ist "1" der Eingang, "2" das Bezugspotential (Masse) und "3" der Ausgang.

      Telefunken nimmt darauf nicht Rücksicht, sondern numeriert nach eigenem Gusto wie beschrieben und im Schaltplan und auf der Platine anders.

      2. In der Simulation haben sich einige der bisherigen Annahmen zu der 5V Stabilisierungsschaltung nicht wiederfinden lassen. Stattdessen hat sich herausgestellt, dass ausschliesslich der untere des im Telefunken-Planausschnitt gezeigte Schaltungsbereich (mit Kleinleistungstransistor T536 als Linearstabilisator) die +5V Versorgung besorgt und zwar unabhängig von Über- oder Unterspannung der Netzversorgung (Wechselspannung v. Trafo). Wenn ich einen 50 Ohm Lastwiderstand (also 100 mA) an den 5 V Ausgang hänge, werden diese 100 mA fast ausschliesslich (zu mehr als 95%) und unter allen Netzspannungsbedingungen vom Transistor T536 geliefert. Der Regler 78L05 trägt kaum zum Strom bei (deshalb kann es ein schwacher 78L05 sein und nicht ein "starker" 7805). Die Schaltung mit T536 ist eine Standardschaltung einer kurzschlussfesten Stabilisierung. Hier das gleiche Referenz-Design aus dem ST-Datenblatt:




      Überhaupt, trägt der im Plan oben gezeichnete Schaltplanausschnitt mit dem 78M15 nicht (anders als von mir und Euch zunächst angenommen) gar nicht zur 5V-Versorgung bei. Das ist ja zwingend so, wenn von dort unter keiner der möglichen Betriebsbedingungen (Netzspannung und Last an 5V-Ausgang) so gut wie kein Strom fliesst. Ich kann diesen Schaltungsbereich vollständig abtrennen, ohne dass sich dadurch für die 5V-Versorgung irgendeine Änderung ergibt, weder bei Über- oder Unterversorgung vom Netz, noch bei grosser Last an 5V. Aber was soll dann die Anbindung des Schaltungsteils mit dem 78M15 an den 5V-Ausgang?

      Kommen hier ggf. "besondere Kenntnisse/Erfahrungen" bei Telefunken ins Spiel, die abseits der "gewöhnlichen" Verwendung der 78XY-Regler liegen? Die Simulation zeigt jedenfalls, dass damit die nur gering (max. ca. 2 mA) belastbaren Gleichspannungsausgänge U10 (-28V) und U11 (-12V) stabilisiert werden und zwar auf eine ungewöhnliche Weise mit dem 78M15 Stabilisierungs-IC. Ohne die Anbindung an den 5V-Ausgang der "unteren" 5V-Stabilisierungsschaltung funktioniert das nicht, denn dieser Schaltungsbereich und besonders der 78M15 hat sonst keinen Potentialbezug. Ausgenutzt wird die Tatsache, dass beim 7815 (78M15) zwischen dessen Ausgang und dessen Potentialbezugspin 15V Potentialdifferenz per Definition sind. Wenn also der Ausgang selbst auf +5V gelegt wird, indem er an den Ausgang der 5V Stabilierungsschaltung gelegt wird, befindet sich das Bezugspotential dieses ICs auf -10V. Die Triple-Diode damit in Serie bringt es mit ihrem Spannungsabfall von 2,1V dann weiter auf -12V. Damit ist das Potential des Ausgangs U11 definiert und stabilisiert. Eine 16V-Zenerdiode bringt anschliessend das Potential weiter herab auf -28V für U11. Also war hier beim Spannungsstabilisator gefragt, von "hinten nach vorne" zu denken, statt wie sonst umgekehrt! Nicht das Referenzpotential wird primär vorgegeben, sondern die Ausgangsspannung und damit erst indirekt das Referenzpotential. Der 5V-Anschluss ist also hier in erster Linie ein Potential-Bezugspunkt und kein "Stromausgang für die 5V Versorgung". Eine ungewöhnliche Anwendung eines 78XY Spannungsstabilisators und sicher nur für sehr kleine Ströme geeignet.

      Im Falle des Versagens/Zusammenbruch meiner 5V-Versorgung (angenommen Feinschluss eines Elkos im VU-Meter-Schaltungsbereich) habe ich am 5V-Ausgang nur noch +0,75V. Das kann ich auch in der Simulation provozieren, wenn ich den 5V-Lastwiderstand auf einen Wert von < 1 Ohm verringere. Damit "sieht" der Ausgang des 78M15 im oberen Stabilisator (für U10 und U11) auch nur noch +0,75V statt 5 V. Dadurch fällt das Potential am Bezugspin auf -14V, nach der Triple-Diode auf -16V und weiter nach der 16V-Zenerdiode auf -32 V. Ich kann im Defektfall bei meinem RX 3000 genau diese Spannungen U11 = -14V und U10 = -32V (statt sonst -12V und -28V) messen! Das also als finaler Test - Simulation und Spannungsmessungen stimmen damit überein.

      3. Ich habe übrigens den 78L05 und den Transistor T537 bereits ersetzt gehabt, ohne dass es am durch die Höhe der LED-VU-Meter-Aussteuerung beeinflussbaren Zusammenbruch der 5V-Spannung etwas geändert hätte. T536 hatte ich ausgebaut, am "Chinatester" überprüft und nichts Auffälliges gefunden. Da ich gerade keinen weiteren BD176 zur Hand hatte, und er sich "ordentlich" verhielt, habe ich ihn erstmal wieder eingebaut. Ich glaube noch nicht, dass ich dort ein Problem habe, behalte ihn aber im Auge.

      Gruß
      Reinhard

      Dieser Beitrag wurde bereits 9 mal editiert, zuletzt von „oldiefan“ ()

      Hallo Reinhard,

      von hinten durch die Brust ins Auge!

      Dass der 78L05 keinen Strom liefert stimmt mit der Theorie überein, da er nur als Referenzspannungsquelle für die Stabilisierung dient.

      Dass das obere Netzteil nichts zur 5V-Versorgung beiträgt ist jetzt auch klar, konnte auch gar nicht anders sein, da es primär mit nur 315mA abgesichert ist. Außerdem wird der 7815 per Einweggleichrichtung versorgt, auch das spricht gegen eine Funktion als Leistungsnetzteil. Das war mir auf die Schnelle nicht aufgefallen.

      Also scheint es wichtig zu sein, unter allen Umständen die Spannungsdifferenz zwischen U9, U10 und U11 konstant zu halten. Vielleicht gibt es ein IC, dass ansonsten Schaden nehmen würden.

      Man könnte die 5V aus einem externen Netzteil mit Strombegrenzung zur Verfügung stellen, um die interne 5V-Versorgung als Ursache definitiv auszuschließen.

      Gruß

      Rolf
      Das Standbye-Netzteil muß ja auch keinen Beitrag zur normalen Betriebsspannungsversorgung liefern.
      Es stellt +5V und weitere bereit, auch wenn das Betriebsspannungsnetzteil ausgeschaltet ist.
      Größere Last kann und muß da nicht dran hängen, so schwach wie es bemessen ist.

      Das Betriebsnetzteil ist klassisch und ohne Überrasschungen.
      Gleichrichtung - Ladeschaltung/Siebung - Gyrator mit Stelltransistor -
      als Head-Up für den Linearregler, Strombegrenzung mittels Stromfühler.

      Um zu testen was ausfällt wenn das Backup fehlt reicht dessen Unterbrechung (Sicherung heraus nehmen).

      Um zu messen/testen und Fehler im Betriebsnetzteil auszuklammern können die 5V über ein Labornetzteil mit Strom/Spannungsmesser kommen wenn man den internen 5V-Teil totlegt.

      Am ehesten verdächtig ist ein halbtoter oder schwingender Linearregler.
      Gruß Jogi,
      der im Forum von jedem dahergelaufenen Neuling verspottet, beleidigt und als charakterlos tituliert werden darf.
      Nach langer Zeit geht es jetzt Schritt für Schritt weiter.

      Erstmal zum beschriebenen 5V-Netzteilfehler:

      Die 5V versorgen die VU-Meter-Elektronik und den Frequenzzähler für die Digitalanzeige der Empfangsfrequenz. Fehlen diese 5V, funktionieren beide Einheiten nicht. Zunächst war es so: Beim Einschalten des Receivers zunächst 5V vorhanden. Wenn ich aber bei UKW-Empfang (oder einer anderen Quelle) die Lautstärke etwas lauter gedreht habe, so dass mehr LED's der VU-Meter leuchteten, brachen die 5V plötzlich weg. Vermutung war: Es muss mit der Stromaufnahme des VU-Meter-Schaltungsteils zu tun haben. Ein Schluss war dort aber nicht vorhanden.

      Inzwischen hatte ich das 5V-Netzteil schon weitgehend überholt, auch die vier Gleichrichterdioden durchgemessen - korrekte Vorwärts-Schwellenspannung bei allen vorhanden - aber der Fehler blieb trotzdem hartnäckig. Der hat mich ziemlich zum Narren gehalten. Schliesslich hat sich herausgestellt, dass von den vier Gleichrichterdioden zwei unter Last versagten, sich aber ohne Last "normal" verhielten. Also vier neue 1N4001 eingesetzt und das 5V-Problem war danach erledigt!





      jetzt stehen noch an:

      Beleuchtung der VU-Meter (zwei neue Birnchen 6,3V 200mA)
      Beleuchtung Feldstärkeanzeige (Birnchen 12V 40mA)
      Beleuchtung einiger Funktionstasten

      NF-Vorverstärker links ausgefallen: Fehlersuche über drei NF-Stufen
      Das ist lästig - um da dranzukommen muss die gesamte Front ab

      Umlenkrolle Skalenseil zerbrochen, Ersatz erforderlich


      Gruß
      Reinhard

      Erst als ich alle anderen Fehlermöglichkeiten ausgeschlossen hatte und nur noch die Dioden "übrig blieben", denn der Trafo lieferte 8,9Veff Wechselspannungen, hinter der Diodenbrückenschaltung kamen aber nur noch 2,2V an, da war es dann eindeutig. Und ausgerechnet Dioden des verbauten Typs 1N4003 bei einem 5V Netzteil, das nur 100 mA zu liefern braucht! Das war auch ein Grund, weshalb ich Mühe hatte, daran zu glauben, neben dem Effekt, dass ohne Last am Diodentester alles i.O. schien. Jetzt sind 1N4001 drin, weil ich die 1N4003 nicht vorrätig hatte. Die tun es bei der geringen anliegenden Spannung hier ebenso gut.

      Die Umlenkrolle....tja...irgendeine Lösung werde ich dafür finden müssen und auch finden, wenn ich an dem Punkt bin. Erst verarzte ich jetzt die elektrischen Fehler. Das ist erstmal zeitaufwendig. Zwar ist der "Klapp-Aufbau" des Chassis ein Segen - aber sonst ist der TRX 3000 alles andere als servicefreundlich. Einige Beispiele:
      Die Numerierung der Pins der Spannungsregler entsricht nicht der üblichen Konvention/Datenblättern und ist auf Platinendruck und Schaltplan unterschiedlich (schrieb ich schon).
      Bei den gefühlten hunderten von Drahtverbindungen ist aus dem Schaltplan die Zuordnung der Anschlusspunkte und Steckerpins schwer erkennbar und mehrfach falsch gezeichnet. Verbindungen z.B. an einem Ende "ws", am anderen Ende "sw" bezeichnet, die Verbindung ist aber weder weiss noch schwarz, sondern braun. IC-Bezeichnungen sind verwechselt, Steckverbindungen sind nicht als solche eindeutig und konsistent bezeichnet oder die Stecker sind im Plan falsch numeriert, aus ST802/1 wird dann schon mal ST801/2 (und einen Stecker ST801 gibt es natürlich auch!). Wer einen Elko C3402 in der Nähe des Elkos C3401 sucht, wird ihn nie finden! Sprich, die Numerierung der Bauteile lässt sehr oft keinen Schluss auf deren Position in diesem Bauteilegrab zu, denn sie erfolgt prioritär nach elektrischer Zugehörigkeit, nicht nach Bauteileposition. Schaltungstechnisch zusammengehörige Bauteile sind aber öfter weit voneinander entfernt und. u.U sogar auf verschiedenen Platinen angeordnet. Man sucht sich einen Wolf.

      Vielleicht das alles auch ein Grund, warum im WWW Berichte zu versuchten Fehlersuchen/Reparaturen des TRX 3000 fast immer erfolglos abbrechen, von Lampenwechsel mal abgesehen?
      Jetzt aber Schluss mit dem Gejammer. Nach ein paar Tagen Beschäftigung mit dem Ziel, sich durch den Schaltplan "durchzufressen", komme ich jetzt damit klar - trotz der vielen Druckfehler im Schaltplan. Ist dann nur noch immer sehr zeitraubend.

      Gruß
      Reinhard

      Dieser Beitrag wurde bereits 1 mal editiert, zuletzt von „oldiefan“ ()

      Reinhard, Du wirst dann ja sicher ein Bild von der Rolle einstellen. Ein Teil aus einem Schlachtgerät hilft in diesem Punkt selten weiter, weil das auch morsch sein dürfte ... einfach zu alt. Das Problem kennen wir ja auch aus den 92xx, wo es zum Glück eine passende Metallversion gibt. Aber es gibt auch schon erfolgreiche "Nachdrucke", habe ein Exemplar hier. Das könnte für den Telefunken eben auch eine Lösung sein.

      Besten Gruss,

      Michael
      Die Rolle ist ja ein fieses Ding!

      Ein Drucker 3D hilft da nicht wirklich, die "Tinte" ist vermutlich für die Belastungen nicht geeignet.
      Ich habe da eine andere Idee.
      Starre Rolle einbauen, wenn möglich die vorhandene in eine solche verwandeln.
      An geeigneter Stelle eine weitere Rolle einbauen.
      Diese an eine Feder hängen, damit sie als Spannrolle arbeitet.
      Habe ich bei einem anderen Gerät schon mal gemacht, Ergebnis war überzeugend.

      Andreas
      Was bedeutet DL2JAS? Amateurfunk, www.dl2jas.com
      Hallo Andreas,

      in die von Dir skizzierte Richtung denke ich auch.

      Wenn statt der (ungespannten) Rolle auf der Achse des Drehkos eine mit ähnlichem Durchmesser und mit Seilspannung gesetzt werden könnte, liesse sich das noch vereinfachen, dann würde jede Umlenkrolle mit ca. 1,5-2,5 cm Durchmesser als Ersatz infrage kommen. Passen müssen nur die Durchmesser der Achslöcher. und bei der Drehkorolle dessen Fixierung auf der Achse. Immer noch genug "Knackpunkte".
      Es gibt ja keine Analogskala, d.h. für MW müsste man nur die beiden Endanschläge des Rotorpakets erreichen können. Für UKW sind die Rollendurchmesser bei diesem Gerät egal.

      Gruß
      Reinhard
      Nach Abnahme der Frontplatte sieht man in der Front innen das Herstelldatum gestempelt: 17. August 1978. Hersteller der gegossenen soliden Metall-Frontplatte war die Firma Hella, die wir von Autoscheinwerfern kennen.



      Um die Klangregelplatte mit den NF-Vorverstärker-Steckmodulen auszubauen, muss man übrigens die Frontplatte gar nicht abbauen. Das habe ich aber erst hinterher gesehen. Es genügt, die Reglerknöpfe abzunehmen und innen zwei Schrauben zu lösen, ein Sechskant an der linken Seite und eine kleine Blechschraube an der rechten Seite. Stecker an der Reglerplatine abziehen, an der Hinterseite aus den Plastikhaltern ausklinken, dann kann man die Platte nach schräg oben herausziehen. Auf halbem Wege ist dabei ein an der Unterseite auf einen PIN gestecktes Massekabel abzuziehen.


      Dann zum Vorverstärker-Fehler: Das Signal kommt im linken Kanal nur ganz schwach (nur ca. 10%von der Amplitude rechts, rechts ist "normal").

      Ich bin so vorgegangen:
      1 kHz Sinus von Signalgenerator in Eingangsbuchse "AUX1, vorne" eingespeist und mit Oszilloskop verfolgt. Dabei Lautstärkesteller und alle Klangsteller und Balance auf "Mitte".

      Am Eingang des Lautstärkepotis liegen bei dieser Messung im rechten Kanal 2 Vss und beim linken Kanal ca. 1,8 Vss (1 kHz Sinus) an. Der Unterschied ist noch nicht wesentlich. Bis dahin muss das Signal schon durch mehrere Stufen. Bei (geometrischer) Mittelstellung des Lautstärkepotis liegen am Potiausgang

      rechts 80 mVss
      links 65 mVss

      Auch das ist ca. proportional zur jeweiligen Poti-Eingangsspannung. Bis Lautstärke-Poti-Ausgang ist alles in Ordnung.
      Anders gesagt, das NF-Vorverstärkermodul ABS 305/1305 bekommt am rechten und linken Kanal fast gleiche Eingangsamplituden. Jedoch ist die Ausgangsamplitude

      rechts ( PIN 8 ) 600mVss
      links ( PIN 1 ) 100mVss

      Wunderbar...Fehler gefunden? Modul ABS 305/1305 ist defekt?
      So dachte ich...aber der Teufel ist ein Eichhörnchen! Sehen wir noch!

      Übrigens ist die PIN-OUT Numerierung dieses Moduls ABS305/1305 falsch (im Schaltplan sind die Nummern bei diesem Modul von links und rechts vertauscht - zeitraubend, bis man es merkt!). Die Numerierung der anderen Module ist wieder korrekt.




      Ausbau des Moduls:
      Nach Herausnehmen der Reglerplatte hat man freie Sicht auf die Basisplatte. Hier schon auf den NF-Modulen die Kondensatoren erneuert, um von dort eine Fehlermöglichkeit schon auszuschliessen.



      Ebenso auf der ausgebauten Reglerplatte und den dort steckenden NF-Verstärkerkarten die Kondensatoren erneuert und Lötstellen nachgelötet. Mit Pfeil markiert das "verdächtigte" Steckmodul BS305/1305:


      Auf dem als defekt vermuteten Baustein BS305/1305 gab es mehrere heftige Defekte an den Lötstellen des Widerstandshybrids, die wieder nur mit Lupe sicher erkennbar wurden:


      - Lötstellen nachgearbeitet, wieder eingebaut und in froher Erwartung den Receiver wieder eingeschaltet - Fehler ist unverändert vorhanden!
      - Transistoren auf dem Baustein erneuert, Widerstände nachgemessen, alle Lötstellen nochmals nachgelötet und kontrolliert - Fehler ist unverändert!
      - Den ganzen Baustein gegen intakten Baustein gleicher Bauart getauscht (es gibt mehrere dieses Typs im Receiver) - Fehlerist unverändert!
      - In der Nachbeschaltung hinter dem Ausgang PIN 1 des Bausteins BS305/1305 diese Kondensatoren erneuert:
      C1352 / 2,2 µ
      C1353 / 4,7 µ
      - Fehler ist unverändert!

      Jetzt stecke ich erstmal fest. M.E. muss es einen Schluss im Signalweg hinter dem Auspang PIN 1 des BS305/1305 Bausteins geben. Wie man am Auszug des Schaltbildes sehen kann, folgt hinter dem Ausgang das Klangregelnetzwerk, dort werde ich weitersuchen müssen.
      Etwas frustierend bisher, aber ich bleibe hartnäckig.

      Gruß
      Reinhard

      Dieser Beitrag wurde bereits 1 mal editiert, zuletzt von „oldiefan“ ()

      Geduld zahlt sich aus! Es ist geschafft! :)

      Und ja, es war ein Defekt in der Aussenbeschaltung des NF-Vorverstärkerbausteins BS 305/1305.

      Auf dem Foto der Reglerplatte sieht man vier Elkos 47µ / 16V) die zur Aussenbeschaltung der beiden NF-Vorverstärker-Steckmodule gehören. C 351/C1351 zum Modul für die vorderen Kanäle und C2353/C3353 zum danebenstehenden Modul für die hinteren Kanäle.
      Optisch sehen diese Elkos noch sehr gut aus, keine Wölbung des Bechers, keine geschrumpfte isolierung, kein ausgetretener Elektrolyt. Deshalb hatte ich sie dort belassen und nicht, wie die kleinen Werte (2,2µF und 4,7 µF), ersetzt. Erfahrungsgemäss sind Elkos von namhaften Herstellern mit 47µF und mehr Nennkapazität auch nach 40 Jahren meist nicht zu beanstanden.

      Da ich mit meiner Fehlersuche aber nun an die Decke stiess, habe ich versucht, an diesen vier 47µ Elkos im eingebauten Zustand die Impedanz bei ca. 60 kHz zu messen. Die ist näherungsweise gleich dem ESR und als Ausfallindikator hilfreich, um zu sehen, ob diese Elkos noch in Ordnung sind. Bei allen vier dieser 47µF Elkos bekam ich allerdings die Anzeige "1", was bei meinem Messgerät heisst, dass die obere Messgrenze von 10 Ohm überschritten ist. Ein gesunder 47µF Elko misst im Vergleich unter identischen Bedingungen < 0,5 Ohm. Diese vier Elkos waren also definitiv defekt.



      Im ausgelöteten Zustandbrachte es der "Hauptübeltäter" C1351 vom fast nicht mehr vorhandenen linken Kanal auf mal gerade noch 10 Nanofarad. Kein Wunder, dass bei 1 kHz damit kaum noch Verstärkung vorhanden war.
      Der Kamerad vom rechten Kanal brachte es zwar noch auf wenige Mikrofarad, aber mit enorm hohem Leckstrom (Vloss = 39% am China-Transistortester). Die anderen beiden Kandidaten hatten auch nur noch 40 Nanofarad bei ebenfalls hohem Leckstrom.

      Diese Elkos werden an der verbauten Stelle ja gar nicht mal besonders stark belastet, waren aber so "platt", wie es kaum mehr geht. Spricht nicht für die Langlebigkeit der verbauten Typen, Markenaufdruck "CIB" - habe ich sonst noch nie gesehen.



      Im unteren "Stockwerk" des Receivers sind noch weitere vier derselben Schrottelkos verbaut. Die werde ich nach dieser Erfahrung auch noch ersetzen.
      Alle vier Kanäle funktionieren nun wieder ordnungsgemäss. da macht sich eine Erleichterung breit.

      VU-Meter-Anzeige der beiden linken Kanäle, die vorher gar nicht "spielen" wollten:


      Und der beiden rechten Kanäle:


      FM-Stereo geht auch... bald kann ich hoffentlich die ausführlichere Prüfung von Empfangsqualität, Frequenzgang und Verzerrungen starten.
      Das war jetzt ein wesentlicher Schritt nach vorn.

      Gruß
      Reinhard
      Bilder
      • defekte Elkos auf Reglerplatte Schema.jpg

        777,84 kB, 1.425×694, 17 mal angesehen

      Dieser Beitrag wurde bereits 1 mal editiert, zuletzt von „oldiefan“ ()

      Die restlichen vier dieser maroden 47µF Elkos der Marke "CIB" auf der unteren Platine sind nun auch erneuert. Sie gehören zu der 1. NF-Vorverstärkerstufe (von insgesamt drei jeweils zweistufigen Vorverstärkerstufen), jeweils ein Elko für jeden der vier Kanäle. Die ersten beiden Vorverstärkerstufen sind völlig identisch mit den gleichen Steckmodulen aufgebaut (Verstärkung von ca 10-fach). Erst die dritte und letzte Vorverstärkerstufe ist davon verschieden und verstärkt wesentlich stärker (Verstärkung ca. 30-fach), ist also bereits ein Vortreiber für die nachfolgende Treiber-/Endstufe.

      Man sieht zwei der auf der unteren Platine ersetzten Elkos auf dem Foto, die anderen beiden sitzen in gerader Linie, sind vom Kabelbaum verdeckt:




      Auch in diesem Fall das gleiche Schadenbild wie zuvor:
      Nichts ausgelaufen, äusserlich sehen die nominal 47µF/16V Elkos noch "perfekt" aus. Sie messen aber nur noch 0,8µF / 1,4 µF / 19 µF und 23 µF mit jeweils hohen Leckströmen und ESR Werten (bei 100 Hz) von 180 Ohm bis 1,2 kOhm.
      Zwar nicht im zweistelligen Nanofaradbereich, wie die Kollegen unter der darüberhängenden Reglerplatine, die offenbar mehr Wärme durch Konvektion abbekommen haben, aber trotzdem auch hier enormer Kapazitätsverlust und Schäden am Dielektrikum (Leckstrom).

      Diese "Sorte" CIB Elkos war also wenig langzeitstabil - nach dieser Erfahrung muss ich vor denen warnen. Andere Fabrikate (allesamt japanisch) in der gleichen Umgebung waren dagegen noch ohne Beanstandung.

      Der Kapazitätseinfluß des nominell 47µ Elkos auf die Verstärkung des jeweiligen NF-Vorverstärkerbausteins (Schaltung wie ABS 305/1305, oben gezeigt) ergibt sich aus der Verschiebung der Hochpass-Grenzfrequenz folgendermaßen (Simulationsergebnis):


      D.h., mit korrekten 47 µF hat die Stufe eine Verstärkung von knapp über 10x (21 dB). Mit defektem Elko, z.B. bei 10 nF (wie am 2. NF-VV der linken vorderen Stufe gemessen) aber nur noch 3 dB bei 1 kHz. Das korreliert ganz gut mit den zuvor gemessenen Verstärkungen des Moduls ABS 305/1305 für den bei 1 kHz noch funktionierenden rechten Kanal (C=0,8µF) und dem bei dieser Frequenz bereits fast völlig versagenden linken Kanal (C= 10 nF).

      Bei 1 kHz gemessen:
      rechts (C= 0,8 µF): Ausgangsamplitude 600 mVss / Eingangsamplitude 80 mVss = Verstärkung 7,5 = 18 dB
      links (C = 10 nF): Ausgangsamplitude 100 mVss / Eingangsamplitude 65 mVss = Verstärkung 1,5 = 4 dB

      Ich habe den Receiver vor Beginn der Instandsetzung nicht abgehört, nach diesen Ergebnissen müssten aber, über das Versagen des linken Kanals hinaus, tiefe Frequenzen stark gedämpft gewesen sein.
      Im www wurden in verschiedenen Foren mehrfach Kanalausfälle, ungleiche Kanalpegel und "Bassschwäche" beschrieben. All dies sind Symptome, die auf das Versagen der genannten Elkos in den jeweiligen Gegenkopplungen der Vorverstärkermodule zurückgeführt werden können. Diese Ursache wurde aber offenbar bisher nicht erkannt - Es wurde der Fehler stattdessen an den Endstufen vermutet. In allen Fällen brachen die Forenbeiträge ergebnislos ab.
      Sieht so aus, dass ich die wahre Schwachstelle erstmals aufgedeckt habe. Verschiedene Fotos im www deuten darauf hin, daß Telefunken die zu beanstandenden 47µ CIB-Elkos in den Gegenkopplungen der NF-Vorverstärkermodule oft eingesetzt hat. Die Frage ist, warum diese Marke/Typ dort? Dass sie schlechte Lebensdauer haben, wusste man seinerzeit bei TFK sicher noch nicht.

      Gruß
      Reinhard

      Dieser Beitrag wurde bereits 2 mal editiert, zuletzt von „oldiefan“ ()

    • Benutzer online 3

      3 Besucher