Radiofreunde,
vor einiger Zeit hatte ich in einem Bericht zu einem Signalgenerator (DDS 30 zum Wobbeln, siehe Link) ein einfaches Selbstbau-HF-Powermeter auf der Basis eines AD8307 Chips vorgestellt, das sich für Frequenzen im Bereich von ca. 500 kHz bis ca. 200 MHz eignet und im Frequenzbereich von 8 MHz bis 110 MHz mit einer Anzeigegenauigkeit von ca. +/- 1 dBm mit einem brauchbaren Dynamikumfang von über 85 dB (meines von -77 dBm bis +13 dBm) richtig anzeigt. Die für den AD8307 oft genannten 90 dB Dynamikumfang halte ich für überoptimistisch, da der Fehler an den Bereichsenden bei <-73 dBm und >+13 dBm m.E. zu groß wird.
DDS Generator zum ZF-Wobbeln
Inzwischen gibt es für kleines Geld diese Dinger sogar "fertig" mit eingebauter OLED-Anzeige und gleich auch der Vss-Anzeige (an 50 Ohm) umgerechnet. Dafür muss man gar nichts mehr selbst basteln - aber man muss immer noch seinen gewählten Messbereich mit einem Kalibriergerät überprüfen. Ich habe mein Eigenbaugerät so kalibriert, dass ich vernünftige Genauigkeit im Bereich 1 MHz bis 110 MHz habe, da ich es meist für UKW 85-108 MHz oder ZF 10,7 MHz verwende. der Kalibrator ist ebenfalls Eigenbau auf der Basis eines im www beschriebenen einfachen batteriebetriebenen stabilen 8-MHz Mosfet-Oszillators, der genau -20 dBm an 50 Ohm liefert (kann man auch durch Änderung eines Widerstands für -10 dBm Kalibrierung auslegen, s. Link).
Kalibrator: sp-hm.pl/attachment.php?aid=13774
So ein HF-Powermeter ist ganz nützlich, möchte man den Ausgangspegel seiner Signalgeneratoren und Prüfsender kontrollieren bzw. bei Messungen überwachen (z.B. bei Empfänger-Trennschärfemessungen). Damit und Anschluss mit einem sehr kuzem RG58 Koax-Kabels (oder equvalentem 50 Ohm Kabel) geht es nach meiner Erfahrung viel genauer als mit der Oszilloskop-Spannungsmessung /Abschlusswiderstand, wo mir schon zu oft Einflüsse von Kabellängen / Fehlanpassungen, also Reflexionen, den Spaß verdorben haben, jedenfalls bei Frequenzen von > 90-100 MHz.
Anderes Beispiel: Ein Freund wollte mal wissen, ob seine Radio-Antennenanlage noch funktioniert, er hatte schlechteren Empfang festgestellt. Mit diesem kleinen Gerät direkt den HF-Pegel an der Antennenbuchse gemessen, so war das schnell geklärt: Die Antennenanlage war bis zur Antennenbuchse in Ordnung, aber sein nachgeschalteter VHF-Verstärker defekt.
Nur konnte ich bislang kein Oszilloskop an das Powermeter anschliessen. Das fand ich wünschenswert, um einen Frequenz-Sweep direkt auf dem Bildschirm im x/y-Modus darstellen zu können (Wobbeln, z.B. von Filtern). Das wollte ich jetzt hinzufügen. Dabei sollte es eine Ausgangsverstärkung um den Faktor 10x geben, damit das Oszilloskop im 2-3-stelligen mV-Bereich und ggf 1-2V Bereich gefüttert wird (und nicht im ungünstigen niedrigen mV-Bereich).
Die Lösung dafür ist "standard" nach Lehrbuch und brauchte keinerlei Erfindungsgeist.
Es wird lediglich ein Differenzmessverstärker benötigt, der den vorhandenen 2-poligen Ausgang für die DVM-Digitalanzeige in einen 1-poligen/Masse-Ausgang für das Oszilloskop (Y) "wandelt". Dabei ist zu berücksichtigen, dass auch negative Anzeigen realisiert werden müssen, wofür eine symmetrische (+/-) Spannungsversorgung des Differenzverstärkers erforderlich ist. Die vorhandene Anzeigeeinheit konnte aber nur +5V, da ich sie für Anschluss an ein +12V Steckernetzteil und 5V-Spannungsregler (+5V Einfachversorgung) vorgesehen hatte. Also benötigte der Differenzverstärker noch seine eigene symmetrische Spannungsversorgung +/- 5V - kein Problem!
Der Differenzmessverstärker wird einfach zwischen Oszilloskop und den DVM-Ausgang des Power-Meters gehängt und an dessen Ausgang sollte dann ein Oszilloskop den HF-Pegel mit einer Empfindlichkeit von 10mV/dBm anzeigen können. Also eine gemessene Leistung von z.B. -32 dBm sollte vom Oszilloskop als Spannungspegel von -320 mV angezeigt werden, eine Leistung von +2 dBm als +20 mV, usw. Damit sollten sich Frequenz-Sweeps (Filterkurven) machen lassen, ohne dass es zu Stauchungen oder Streckungen kommt.
Die oben erwähnte Kaufversion des HF-Power-Meters mit OLED-Anzeige ist vollständig SMD-bestückt und hat leider keinen Ausgang vorgesehen, an den man einen Messverstärker "anhängen" könnte. Sie ist also für Nachrüstung eines Anschlusses für ein Oszilloskop nicht so gut geeignet. Aber grundsätzlich möglich sollte es damit auch sein, wenn man die Schaltung dort entsprechend erweitert.
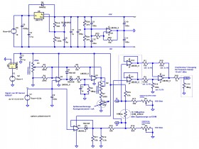
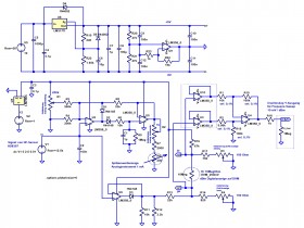
Dies ist das Anzeigeteil vom HF-Powermeter, erweitert um den 10x-Differenz-Messverstärker mit BNC-Ausgang für das Oszilloskop:

V1 ist das Ausgangssignal der (z.B. ex China in der Bucht fertig käuflichen) AD3807 (oder AD3810) Sensorplatine, eingebaut in ein HF-dichtes Weissblechgehäuse
V2 ist die stabilisierte +12V Versorgung eines Steckernetzteils
V5 repräsentiert einen 12V / 1,8W Printtrafo mit nachgeschaltetem Brückengleichrichter B40C800
U1 und U0 bezeichnen die beiden Buchsen für den Anschluss des DVM (Ri=10 MOhm) oder hier des Differenz-Messverstärkers (wie im Plan).
Die Ausgänge vom Anzeigeteil gehen zunächst je auf einen Operationsverstärker mit Einheitsverstärkung (Impedanzwandler) um immer gleichen, niederohmigen Ausgangswiderstand bereitzustellen. Anschliessen wird im nachfolgend als Subtrahierer geschalteten OPV die Differenzspannung gebildet, der gleichzeitig 10x verstärkt und über einen 1 kOhm Schutzwiderstand auf den BNC-Anschluss (für Oszilloskop) gegeben.
Differenz-Messverstärker mit symm. Spannungsversorgung von +/- 5 V:

Die Spannungsversorgung erfolgt über einen kleinen 12V/1,8W Printtrafo mit Gleichrichter, Siebung (1000 µF), LM317 Regler für 10,0 V (LM 317 Regelpoti auf ca. 1,6 kOhm). Die symmetrische Masse wird über Spannungsteilung mit zwei 47kOhm Widerständen und einem weiteren OPV erzeugt, der so beschaltet ist, dass er eine Verstärkung von >10 aufweist (für den Fall, dass ein OPV verwendet würde, der bei Einheitsverstärkung nicht stabil wäre und wenigstens eine Verstärkung >10 benötigt, um stabil zu arbeiten). Ich musste feststellen, das sog. Power-OPVs (z.B.L61) hier ungeeignet sind, da der kleine Trafo dafür zu geringe Spannung und Strom liefert und damit keine +/- 5V mehr zustandekommen. Die Spannungsanschlüssen an den OPVs sind jeweils mit 100 nF abgeblockt, um HF fernzuhalten.
Da ja sowieso schon drei einzelne OPVs für den Messverstärker benötigt werden und zwei Dual-OPVs eingesetzt sind, wird der übrige, vierte OPV für die Erzeugung der virtuellen (symmetrischen) Masse verwendet.
Im ersten Test arbeitet der Differenzverstärker wie erwartet, für HF-Pegel von -72 dBm bis +12 dBm werden auf dem Oszilloskop entsprechend Pegel von -750 mV bis ca. +100 mV angezeigt. Für 1 mV HF bei 95 MHz an 50 Ohm zeigt mir die analoge Anzeige -47 dBm, die digitale am DVM -46,6 dBm und das Oszilloskop (bei 10-facher Verstärkung des Differenzverstärkers) -500 mV. Ich habe also mit den OPVs LM358 am Oszilloskop einen Offset von ca. -30 mV, der weitgehend pegelunabhängig ist. Dieser Offset stört mich noch, auch wenn "Nullpunktverschiebung" ihn ausgleichen kann.
Ein Test mit JFET-OPVs vom Typ TL082 brachte sogar noch einen grösseren Offset, aber in die Gegenrichtung, also damit +40 mV. Damit war klar: Die bislang verwendeten sind keine sog. "precision OPVs", auch nach den Datenblättern muss ich mit 2-4 mV Eingangs-Offset rechnen und mit der 10-fachen Verstärkung komme ich dann auf die von mir beobachteten Werte von -30 mV bzw. +40 mV.
Im untenstehenden Bild für die LM358 Bestückung noch genauer mit Rechteck-Eingangssignal nachgeprüft, Ergebnis: Offset= -34 mV.
Das erklärt die am Oszilloskop angezeigten -500 mV bei tatsächlich -46,6 dBm (DVM) bzw. -47dBm (analog).
Drift (über zwei Stunden geprüft) habe ich aber so wenig, dass es kaum merkbar ist - das ist gut.
Magenta: Spannungsverlauf am Eingang des 10x-Differenzverstärkers (Rechteckpulse)
Gelb: Spannungsverlauf am Ausgang des Differenzverstärkers
Man sieht, dass der Ausgang um 34 mV zu niedrigerer (negativerer) Spannung verschoben ist (Offset)

Der maximale Ausgangspegel des Differenzverstärkers ist bei ca +/- 5 V Versorgung fast +/- 4 V, mehr als ausreichend für den hier vorgesehenen Zweck.
Zum Offset, der mich noch stört: Ich denke, dass OPVs mit geringerer Eingangs-Offset-Spannung das lösen können. Für die alten "precision OPVs" im DIP-8 Häuschen wird heute ordentlich zugelangt. Aber die modernen sind alle winzigklein und die möchte ich gerne vermeiden, wenn es geht.
Ich probier mal mit OP200 und AD706 und berichte wieder.
Besten Gruß
Reinhard
									
									
									
								vor einiger Zeit hatte ich in einem Bericht zu einem Signalgenerator (DDS 30 zum Wobbeln, siehe Link) ein einfaches Selbstbau-HF-Powermeter auf der Basis eines AD8307 Chips vorgestellt, das sich für Frequenzen im Bereich von ca. 500 kHz bis ca. 200 MHz eignet und im Frequenzbereich von 8 MHz bis 110 MHz mit einer Anzeigegenauigkeit von ca. +/- 1 dBm mit einem brauchbaren Dynamikumfang von über 85 dB (meines von -77 dBm bis +13 dBm) richtig anzeigt. Die für den AD8307 oft genannten 90 dB Dynamikumfang halte ich für überoptimistisch, da der Fehler an den Bereichsenden bei <-73 dBm und >+13 dBm m.E. zu groß wird.
DDS Generator zum ZF-Wobbeln
Inzwischen gibt es für kleines Geld diese Dinger sogar "fertig" mit eingebauter OLED-Anzeige und gleich auch der Vss-Anzeige (an 50 Ohm) umgerechnet. Dafür muss man gar nichts mehr selbst basteln - aber man muss immer noch seinen gewählten Messbereich mit einem Kalibriergerät überprüfen. Ich habe mein Eigenbaugerät so kalibriert, dass ich vernünftige Genauigkeit im Bereich 1 MHz bis 110 MHz habe, da ich es meist für UKW 85-108 MHz oder ZF 10,7 MHz verwende. der Kalibrator ist ebenfalls Eigenbau auf der Basis eines im www beschriebenen einfachen batteriebetriebenen stabilen 8-MHz Mosfet-Oszillators, der genau -20 dBm an 50 Ohm liefert (kann man auch durch Änderung eines Widerstands für -10 dBm Kalibrierung auslegen, s. Link).
Kalibrator: sp-hm.pl/attachment.php?aid=13774
So ein HF-Powermeter ist ganz nützlich, möchte man den Ausgangspegel seiner Signalgeneratoren und Prüfsender kontrollieren bzw. bei Messungen überwachen (z.B. bei Empfänger-Trennschärfemessungen). Damit und Anschluss mit einem sehr kuzem RG58 Koax-Kabels (oder equvalentem 50 Ohm Kabel) geht es nach meiner Erfahrung viel genauer als mit der Oszilloskop-Spannungsmessung /Abschlusswiderstand, wo mir schon zu oft Einflüsse von Kabellängen / Fehlanpassungen, also Reflexionen, den Spaß verdorben haben, jedenfalls bei Frequenzen von > 90-100 MHz.
Anderes Beispiel: Ein Freund wollte mal wissen, ob seine Radio-Antennenanlage noch funktioniert, er hatte schlechteren Empfang festgestellt. Mit diesem kleinen Gerät direkt den HF-Pegel an der Antennenbuchse gemessen, so war das schnell geklärt: Die Antennenanlage war bis zur Antennenbuchse in Ordnung, aber sein nachgeschalteter VHF-Verstärker defekt.
Nur konnte ich bislang kein Oszilloskop an das Powermeter anschliessen. Das fand ich wünschenswert, um einen Frequenz-Sweep direkt auf dem Bildschirm im x/y-Modus darstellen zu können (Wobbeln, z.B. von Filtern). Das wollte ich jetzt hinzufügen. Dabei sollte es eine Ausgangsverstärkung um den Faktor 10x geben, damit das Oszilloskop im 2-3-stelligen mV-Bereich und ggf 1-2V Bereich gefüttert wird (und nicht im ungünstigen niedrigen mV-Bereich).
Die Lösung dafür ist "standard" nach Lehrbuch und brauchte keinerlei Erfindungsgeist.
Es wird lediglich ein Differenzmessverstärker benötigt, der den vorhandenen 2-poligen Ausgang für die DVM-Digitalanzeige in einen 1-poligen/Masse-Ausgang für das Oszilloskop (Y) "wandelt". Dabei ist zu berücksichtigen, dass auch negative Anzeigen realisiert werden müssen, wofür eine symmetrische (+/-) Spannungsversorgung des Differenzverstärkers erforderlich ist. Die vorhandene Anzeigeeinheit konnte aber nur +5V, da ich sie für Anschluss an ein +12V Steckernetzteil und 5V-Spannungsregler (+5V Einfachversorgung) vorgesehen hatte. Also benötigte der Differenzverstärker noch seine eigene symmetrische Spannungsversorgung +/- 5V - kein Problem!
Der Differenzmessverstärker wird einfach zwischen Oszilloskop und den DVM-Ausgang des Power-Meters gehängt und an dessen Ausgang sollte dann ein Oszilloskop den HF-Pegel mit einer Empfindlichkeit von 10mV/dBm anzeigen können. Also eine gemessene Leistung von z.B. -32 dBm sollte vom Oszilloskop als Spannungspegel von -320 mV angezeigt werden, eine Leistung von +2 dBm als +20 mV, usw. Damit sollten sich Frequenz-Sweeps (Filterkurven) machen lassen, ohne dass es zu Stauchungen oder Streckungen kommt.
Die oben erwähnte Kaufversion des HF-Power-Meters mit OLED-Anzeige ist vollständig SMD-bestückt und hat leider keinen Ausgang vorgesehen, an den man einen Messverstärker "anhängen" könnte. Sie ist also für Nachrüstung eines Anschlusses für ein Oszilloskop nicht so gut geeignet. Aber grundsätzlich möglich sollte es damit auch sein, wenn man die Schaltung dort entsprechend erweitert.
Dies ist das Anzeigeteil vom HF-Powermeter, erweitert um den 10x-Differenz-Messverstärker mit BNC-Ausgang für das Oszilloskop:
V1 ist das Ausgangssignal der (z.B. ex China in der Bucht fertig käuflichen) AD3807 (oder AD3810) Sensorplatine, eingebaut in ein HF-dichtes Weissblechgehäuse
V2 ist die stabilisierte +12V Versorgung eines Steckernetzteils
V5 repräsentiert einen 12V / 1,8W Printtrafo mit nachgeschaltetem Brückengleichrichter B40C800
U1 und U0 bezeichnen die beiden Buchsen für den Anschluss des DVM (Ri=10 MOhm) oder hier des Differenz-Messverstärkers (wie im Plan).
Die Ausgänge vom Anzeigeteil gehen zunächst je auf einen Operationsverstärker mit Einheitsverstärkung (Impedanzwandler) um immer gleichen, niederohmigen Ausgangswiderstand bereitzustellen. Anschliessen wird im nachfolgend als Subtrahierer geschalteten OPV die Differenzspannung gebildet, der gleichzeitig 10x verstärkt und über einen 1 kOhm Schutzwiderstand auf den BNC-Anschluss (für Oszilloskop) gegeben.
Differenz-Messverstärker mit symm. Spannungsversorgung von +/- 5 V:
Die Spannungsversorgung erfolgt über einen kleinen 12V/1,8W Printtrafo mit Gleichrichter, Siebung (1000 µF), LM317 Regler für 10,0 V (LM 317 Regelpoti auf ca. 1,6 kOhm). Die symmetrische Masse wird über Spannungsteilung mit zwei 47kOhm Widerständen und einem weiteren OPV erzeugt, der so beschaltet ist, dass er eine Verstärkung von >10 aufweist (für den Fall, dass ein OPV verwendet würde, der bei Einheitsverstärkung nicht stabil wäre und wenigstens eine Verstärkung >10 benötigt, um stabil zu arbeiten). Ich musste feststellen, das sog. Power-OPVs (z.B.L61) hier ungeeignet sind, da der kleine Trafo dafür zu geringe Spannung und Strom liefert und damit keine +/- 5V mehr zustandekommen. Die Spannungsanschlüssen an den OPVs sind jeweils mit 100 nF abgeblockt, um HF fernzuhalten.
Da ja sowieso schon drei einzelne OPVs für den Messverstärker benötigt werden und zwei Dual-OPVs eingesetzt sind, wird der übrige, vierte OPV für die Erzeugung der virtuellen (symmetrischen) Masse verwendet.
Im ersten Test arbeitet der Differenzverstärker wie erwartet, für HF-Pegel von -72 dBm bis +12 dBm werden auf dem Oszilloskop entsprechend Pegel von -750 mV bis ca. +100 mV angezeigt. Für 1 mV HF bei 95 MHz an 50 Ohm zeigt mir die analoge Anzeige -47 dBm, die digitale am DVM -46,6 dBm und das Oszilloskop (bei 10-facher Verstärkung des Differenzverstärkers) -500 mV. Ich habe also mit den OPVs LM358 am Oszilloskop einen Offset von ca. -30 mV, der weitgehend pegelunabhängig ist. Dieser Offset stört mich noch, auch wenn "Nullpunktverschiebung" ihn ausgleichen kann.
Ein Test mit JFET-OPVs vom Typ TL082 brachte sogar noch einen grösseren Offset, aber in die Gegenrichtung, also damit +40 mV. Damit war klar: Die bislang verwendeten sind keine sog. "precision OPVs", auch nach den Datenblättern muss ich mit 2-4 mV Eingangs-Offset rechnen und mit der 10-fachen Verstärkung komme ich dann auf die von mir beobachteten Werte von -30 mV bzw. +40 mV.
Im untenstehenden Bild für die LM358 Bestückung noch genauer mit Rechteck-Eingangssignal nachgeprüft, Ergebnis: Offset= -34 mV.
Das erklärt die am Oszilloskop angezeigten -500 mV bei tatsächlich -46,6 dBm (DVM) bzw. -47dBm (analog).
Drift (über zwei Stunden geprüft) habe ich aber so wenig, dass es kaum merkbar ist - das ist gut.
Magenta: Spannungsverlauf am Eingang des 10x-Differenzverstärkers (Rechteckpulse)
Gelb: Spannungsverlauf am Ausgang des Differenzverstärkers
Man sieht, dass der Ausgang um 34 mV zu niedrigerer (negativerer) Spannung verschoben ist (Offset)
Der maximale Ausgangspegel des Differenzverstärkers ist bei ca +/- 5 V Versorgung fast +/- 4 V, mehr als ausreichend für den hier vorgesehenen Zweck.
Zum Offset, der mich noch stört: Ich denke, dass OPVs mit geringerer Eingangs-Offset-Spannung das lösen können. Für die alten "precision OPVs" im DIP-8 Häuschen wird heute ordentlich zugelangt. Aber die modernen sind alle winzigklein und die möchte ich gerne vermeiden, wenn es geht.
Ich probier mal mit OP200 und AD706 und berichte wieder.
Besten Gruß
Reinhard
Dieser Beitrag wurde bereits 25 mal editiert, zuletzt von „oldiefan“ ()
 
											