Liebe Freunde,
heute möchte ich ein klein wenig über einen Vollverstärker der deutschen Firma Meracus berichten, den ich mit Unterstützung von Christian überarbeitet habe. An anderer Stelle gibt es ja nun schon einiges zur Phonokarte dieser Firma, jetzt ist der alte "Intrare" dran. Hier ein Bild des Innenlebens:

Dies ist die letzte Variante der Urversion, schon mit einer besseren Abschaltung bei Überhitzung und anderen Transistoren im Ausgang. Zunächst werkelten je zwei BD 911 / 912 pro Kanal, aber die waren vielleicht nicht "robust" genug, zumal hier nur mit flinken Sicherungen im Ausgang gearbeitet wird. Bei dieser Version sitzen einzelne 2SA1227A / 2SC 2987A im Ausgang. Der Kühlkörper wurde ergänzt, denn ohne geht es leider gar nicht. Die Endstufe sitzt nur auf einer kleinen Aluplatte, die mit dem Bodenblech verschraubt ist. Das leitet nicht genug Wärme ab. Leider reicht auch der zusätzliche Kühlkörper noch nicht aus, wenn man damit mehr als 2-3 W an Leistung entnehmen will. Daher hat Christian mal gleich eine kleine Schaltung aufgebaut, die mit einem NTC am Kühler bei Erwärmung einen Lüfter zuschaltet. Details sehen so aus:

Die kleine Lochrasterplatine links enthält die Schaltung (ich gehe mal davon aus, dass Christian hierzu noch etwas ergänzt, inkl. Schaltplan), der kleine Lüfter mit 50x50 mm sitzt daneben. Es ist ein 24 V Typ mit 0,72 W, und ist hier einfach mit 4 Schrauben montiert --- rechts das Bild von unten, mit dem passenden Schutzgitter. Wichtig ist, dass der Lüfter nicht flächig aufliegt (dann kann er das Blech zum Vibrieren bringen). Das kann man mit etwas Silikonpaste verhindern, oder (wie hier) durch den Einsatz von ein paar Isolierscheiben, wodurch der Kontakt nur an den 4 Befestigungspunkten erfolgt. Klappt bestens, und schaltet sich erst bei ca. 50 Grad zu. Die Mimik hängt an + 15 V, was reicht. Diese Spannung ist weniger belastet als die negative, daher passt das besser hier mit dran.
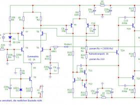
Da lag nämlich noch ein kleines Problem: Die Phonokarte von Meracus, die anderswo im Forum genauer beschrieben worden ist, passt hier zwar mechanisch, aber nicht elektrisch: die Regler für die +- 15 V werden dann einfach zu heiss. Daher wurde (wieder von Christian !) auf der Basis der ESP Phono-Schaltung, die auch anderswo im Forum genauer besprochen wurde, eine kleine Alternative erstellt (bzw. eine passende Platine), die im folgenden Bild zu sehen ist.

Sie ist hier mit dem OPA 2134 aufgebaut (ein Doppel-OPV pro Kanal) und mittels zwei 2x5 Steckleisten passend aufgesteckt. Dabei zeigt die Bestückungsseite mit den kleinen Bauteilen nach unten, nur die ICs und die Elkos sind nach oben aufgebaut. Man erkennt das gut an der hier nebengelegten zweiten Karte. Zur Einsparung von etwas Leistung sind noch die Ströme durch zwei LEDs auf der Platine und einer LED an der Front halbiert worden, und jetzt klappt alles prima, nichts wird mehr zu warm. Ich habe das mal im Vergleich mit der separat aufgebauten Original-Phonokarte angehört, und finde diese Lösung wirklich gut. Ich kann kaum Unterschiede ausmachen --- wobei jetzt natürlich nur MM geht.
Im Eingang eines Kanals waren noch zwei BC 550 C hin, die hatte Christian getauscht. Vorher hatte ich einige Isolationsfolien aus Kapton unter die kleinen Kühler getan (die können sonst Leiterbahnen durchscheuern) und diverse Lötstellen nachgelötet, sowie den Profil-Kühler montiert. Vier Trimmer wurden durch 10-Gang-Versionen ersetzt. Zwei sind für den Ruhestrom (ca. 40 mA passen gut), die anderen beiden zur DC-Einstellung (mit etwas Geduld kommt man auf wenige mV am Ausgang runter).
Jetzt wartet noch der Deckel auf seine finale Lackierung, dann mache ich noch ein Bild --- das Ding sieht nämlich recht ungewöhnlich aus. Klanglich gefällt er mir sehr gut, etwa 40 W pro Kanal an 8 Ohm kann er bereitstellen (jedenfalls kurzfristig ... auf Dauer trotz Lüfter nicht), und es fällt dabei eine sehr spritzige Gangart auf. Vielleicht berichtet Christian hierzu auch noch etwas, denn er hat (gründlich wie er ist) den Schaltplan rekonstruiert und auch simuliert, mit m.E. sehr guten Resultaten. Mein Fazit: Ein Gerät mit einigen kleinen Schwächen, die man bearbeiten muss, was sich aber ganz sicher lohnt. Man bekommt einen wirklich tollen Vollverstärker aus dem Sauerland, der beim Musikhören richtig Spass macht !
Besten Gruss, und vielen Dank an Christian, ohne den ich das so nicht hätte machen können,
Michael
heute möchte ich ein klein wenig über einen Vollverstärker der deutschen Firma Meracus berichten, den ich mit Unterstützung von Christian überarbeitet habe. An anderer Stelle gibt es ja nun schon einiges zur Phonokarte dieser Firma, jetzt ist der alte "Intrare" dran. Hier ein Bild des Innenlebens:
Dies ist die letzte Variante der Urversion, schon mit einer besseren Abschaltung bei Überhitzung und anderen Transistoren im Ausgang. Zunächst werkelten je zwei BD 911 / 912 pro Kanal, aber die waren vielleicht nicht "robust" genug, zumal hier nur mit flinken Sicherungen im Ausgang gearbeitet wird. Bei dieser Version sitzen einzelne 2SA1227A / 2SC 2987A im Ausgang. Der Kühlkörper wurde ergänzt, denn ohne geht es leider gar nicht. Die Endstufe sitzt nur auf einer kleinen Aluplatte, die mit dem Bodenblech verschraubt ist. Das leitet nicht genug Wärme ab. Leider reicht auch der zusätzliche Kühlkörper noch nicht aus, wenn man damit mehr als 2-3 W an Leistung entnehmen will. Daher hat Christian mal gleich eine kleine Schaltung aufgebaut, die mit einem NTC am Kühler bei Erwärmung einen Lüfter zuschaltet. Details sehen so aus:
Die kleine Lochrasterplatine links enthält die Schaltung (ich gehe mal davon aus, dass Christian hierzu noch etwas ergänzt, inkl. Schaltplan), der kleine Lüfter mit 50x50 mm sitzt daneben. Es ist ein 24 V Typ mit 0,72 W, und ist hier einfach mit 4 Schrauben montiert --- rechts das Bild von unten, mit dem passenden Schutzgitter. Wichtig ist, dass der Lüfter nicht flächig aufliegt (dann kann er das Blech zum Vibrieren bringen). Das kann man mit etwas Silikonpaste verhindern, oder (wie hier) durch den Einsatz von ein paar Isolierscheiben, wodurch der Kontakt nur an den 4 Befestigungspunkten erfolgt. Klappt bestens, und schaltet sich erst bei ca. 50 Grad zu. Die Mimik hängt an + 15 V, was reicht. Diese Spannung ist weniger belastet als die negative, daher passt das besser hier mit dran.
Da lag nämlich noch ein kleines Problem: Die Phonokarte von Meracus, die anderswo im Forum genauer beschrieben worden ist, passt hier zwar mechanisch, aber nicht elektrisch: die Regler für die +- 15 V werden dann einfach zu heiss. Daher wurde (wieder von Christian !) auf der Basis der ESP Phono-Schaltung, die auch anderswo im Forum genauer besprochen wurde, eine kleine Alternative erstellt (bzw. eine passende Platine), die im folgenden Bild zu sehen ist.
Sie ist hier mit dem OPA 2134 aufgebaut (ein Doppel-OPV pro Kanal) und mittels zwei 2x5 Steckleisten passend aufgesteckt. Dabei zeigt die Bestückungsseite mit den kleinen Bauteilen nach unten, nur die ICs und die Elkos sind nach oben aufgebaut. Man erkennt das gut an der hier nebengelegten zweiten Karte. Zur Einsparung von etwas Leistung sind noch die Ströme durch zwei LEDs auf der Platine und einer LED an der Front halbiert worden, und jetzt klappt alles prima, nichts wird mehr zu warm. Ich habe das mal im Vergleich mit der separat aufgebauten Original-Phonokarte angehört, und finde diese Lösung wirklich gut. Ich kann kaum Unterschiede ausmachen --- wobei jetzt natürlich nur MM geht.
Im Eingang eines Kanals waren noch zwei BC 550 C hin, die hatte Christian getauscht. Vorher hatte ich einige Isolationsfolien aus Kapton unter die kleinen Kühler getan (die können sonst Leiterbahnen durchscheuern) und diverse Lötstellen nachgelötet, sowie den Profil-Kühler montiert. Vier Trimmer wurden durch 10-Gang-Versionen ersetzt. Zwei sind für den Ruhestrom (ca. 40 mA passen gut), die anderen beiden zur DC-Einstellung (mit etwas Geduld kommt man auf wenige mV am Ausgang runter).
Jetzt wartet noch der Deckel auf seine finale Lackierung, dann mache ich noch ein Bild --- das Ding sieht nämlich recht ungewöhnlich aus. Klanglich gefällt er mir sehr gut, etwa 40 W pro Kanal an 8 Ohm kann er bereitstellen (jedenfalls kurzfristig ... auf Dauer trotz Lüfter nicht), und es fällt dabei eine sehr spritzige Gangart auf. Vielleicht berichtet Christian hierzu auch noch etwas, denn er hat (gründlich wie er ist) den Schaltplan rekonstruiert und auch simuliert, mit m.E. sehr guten Resultaten. Mein Fazit: Ein Gerät mit einigen kleinen Schwächen, die man bearbeiten muss, was sich aber ganz sicher lohnt. Man bekommt einen wirklich tollen Vollverstärker aus dem Sauerland, der beim Musikhören richtig Spass macht !
Besten Gruss, und vielen Dank an Christian, ohne den ich das so nicht hätte machen können,
Michael
Dieser Beitrag wurde bereits 4 mal editiert, zuletzt von „kugel-balu“ ()