Hallo,
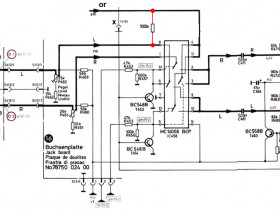
Wozu dient der nachträglich auf der Lötseite angebrachte 100K Widerstand auf der Buchseplatte beim MD292 ?
Bein MT201 ist dieser dort nicht vorhanden.
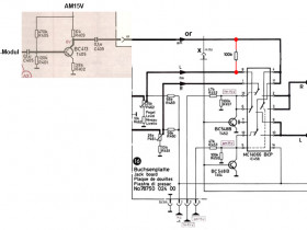
Wozu dient der nachträglich auf der Lötseite angebrachte 100K Widerstand auf der Buchseplatte beim MD292 ?
Bein MT201 ist dieser dort nicht vorhanden.
Grüße Tommy
Dieser Beitrag wurde bereits 1 mal editiert, zuletzt von „Tommy“ ()