Schaltpläne und Platinenlayouts

      Schaltpläne und Platinenlayouts

      Wie im Hobbybereich Schaltpläne und Layouts erstellen?

      Kleinere Schaltungen braucht man immer wieder, z.B. IC-Ersatz.
      Hier mögen die Mitglieder ihre Methoden vorstellen, wie sie es machen.
      Platinen stelle ich schon seit Jahrzehnten her, Hobby und auch professionell.
      Deshalb berichte ich, wie es bei mir damals anfing bis heute im Computerzeitalter.

      Erste einfache Platinen ätzte ich schon als Schüler.
      Die Schaltpläne zeichnete ich per Hand, meist auf Karo- oder Millimeterpapier.
      Anfangs zeichnete ich mit geeignetem Faserschreiber, Edding, das Layout direkt auf das Basismaterial.
      Haken, es geht immer nur ein Exemplar, war noch ohne Belichten.

      Bald kam der Wunsch auf, mehrere identische Platinen zu ätzen.
      So beschäftigte ich mich mit dem Photopositivverfahren, Belichtung und Entwicklung.
      Es wurde weiterhin per Hand gezeichnet, diesmal auf Folie.
      Der Kontrast war nicht gut, häufig waren die Leiterbahnen zumindest angeätzt.
      Ein Architekt brachte mich auf die Idee, Pergament für technische Zeichnungen zu nehmen.
      Die Vorlagen waren merklich besser, da das Pergamentpapier leicht saugt.
      Es gab Zeichenschablonen, damit gelangen Kreise für die Lötaugen.
      Hohe Auflösung war nicht, die Leiterbahnen hatten etwa 1,5 mm Breite.
      Sollte ich so eine alte Vorlage finden, zeige ich sie mal.

      Irgendwann wurden Abreibesymbole populär, nicht ganz billig aber hervorragend deckend.
      Da gab es fast alles, sogar ganze ICs rund und DIL, auch mit dünnen Leiterbahnen zwischen den Lötaugen.
      Jetzt war vernünftige Auflösung möglich, nicht nur eine Leiterbahn pro 1/10 Zoll.
      Ein Freund von mir hatte einen einfachen Heimcomputer, noch nicht PC.
      Elektroniker war er nicht, zeigte sich jedoch interessiert.
      Er kam auf die Idee, eine Art Millimeterpapier zu drucken, jedoch Raster 1/20 Zoll.

      Das Papier war prima, das Raster stimmte exakt, nicht nur so halbwegs.
      Der Mann hatte Ahnung vom Programmieren, er schrieb ein Progrämmchen, was die Nadeln direkt ansteuerte.
      Mit dem Papier machte ich zuerst Layoutentwürfe, alles mit Bleistift, radierbar.
      War ich vom Layout überzeugt, wurde mit Abreibesymbolen auf Folie übertragen.
      Die Folie legte ich auf meinen Layoutentwurf, mit ein paar Tesastreifen fixiert.
      Bei den Abreibesymbolen gab es beim Abreiben manchmal ganz feine Risse.
      Kurz gegen Licht gehalten, Folie auch etwas gebogen, die Stellen dann mit Edding nachgebessert.

      Im nächsten Teil geht es weiter mit EDV, Anfänge CAD.
      Mein erster PC war DOS, dafür gab es bald bezahlbare CAD-Programme.

      Andreas
      Was bedeutet DL2JAS? Amateurfunk, www.dl2jas.com
      Meine ersten Schritte CAD am PC

      Mein erster Rechner, gebrauchter 286er, lief unter DOS.
      Es dauerte nicht lange, bis ich einen Schaltplaneditor hatte, OrCAD.
      Eigentlich war OrCAD damals schon ein Paket mit Layout und einfachem Leiterbahnrouter.
      Es gab eine Demo, die unter Studenten kreiste, nur Schaltplan, offensichtlich als Appetitmacher gedacht.
      Etwas Einschränkungen gab es, weiß ich nicht mehr so genau.
      Schaltpläne bis ganze Seite DIN A4 gingen problemlos.
      Es gab wohl eine Sperre, daß man keine neuen Schaltsymbole laden oder kreieren konnte.
      Die Computerspezies im Bekanntenkreis hatten da aber bald eine sehr einfache Lösung.
      Ein Symbol war hauptsächlich eine Textdatei, in der Name, Wert, Zentrierpunkt, Linienbreite, etc. definiert wurde.
      War einem der Aufbau/Syntax klar, konnte man Symbole erstellen, bzw. vorhandene nach Wunsch ändern.
      OrCAD benutze ich relativ lange, für die damalige Zeit ein recht leistungsfähiges Schaltplanprogramm.
      Mit der Demo gingen nur Schaltpläne, Platinenlayouts machte ich weiterhin per Hand.

      Viele Leser hier werden Target kennen, 3001 ist die aktuelle Version.
      Target probierte ich nie aus, jedoch den Vorgänger RULE, war für Hobbybastler gedacht.
      Dürfte ich 1990 gekauft haben, gab es auf Diskette für unter 50 DM.
      Professionell war RULE nicht, jedoch Brücke von Abreibesymbolen zu CAD.
      Damit gingen nur Platinenlayouts, Schaltpläne machte ich weiter mit OrCAD.
      Interessant war RULE schon, man konnte sich sogar selbst Bauteile definieren.
      Man konnte sogar kleine Schaltungen als Bauteil definieren, prima Sache!
      Nehmen wir als Beispiel den Regler L200C, Strom und Spannung einstellbar, 5 Beine.
      Der bekam dann den Spannungsteiler mit Poti und die Kondensatoren am Ein-und Ausgang.
      Da er als Bauteil abgelegt war, konnte man ihn in beliebigen anderen Schaltungen verwenden.
      Oder nehmen wir einen Entzerrvorverstärker Plattenspieler, zwei identische Kanäle.
      Man muss nur einen Kanal aufbauen und als Bauteil abspeichern.
      Beim Platinenlayout für den Phono-VV ruft man nur zweimal das "Bauteil" auf, Platine fertig!
      So definierte ich einige "Bauteile" immer wiederkehrender Teilschaltungen, z.B. mit OPVs.

      Ernsthaft leistungsfähig war RULE nicht, man musste wirklich alles per Hand machen.
      Heutige Selbstverständlichkeiten wie Netzlisten waren da natürlich nicht vorhanden.
      Die Graphik war dafür sehr genau, das, was man auf dem Bildschirm sah, spuckte auch der Drucker aus.
      Es gab ein paar einfache Druckertreiber für Nadeldrucker und für die Treiber eine Anleitung.
      Soweit ich mich erinnere, schrieb ich einen Treiber leicht um, bis es mit meinem Nadler passte.
      Nettes Merkmal war, daß man auf dem Bildschirm stufenlos vergrößern konnte.
      Somit war es möglich, das Bildschirmbild auf echt 1:1 zu bekommen, unabhängig von der Monitorgröße.
      Sehr hilfreich, man konnte die realen Bauteile wie ICs zum Probieren direkt auf den Bildschirm halten.
      Soweit ich mich erinnere, war auch der Ausdruck beliebig skalierbar.
      Vorteil, man druckte groß aus und verkleinerte im Copyshop für die Folie.
      Bald kam ich auf die Idee, zwei Folien übereinander für die Belichtung zu nehmen.
      Das Belichtungsergebnis wurde wesentlich besser, fast keine angeätzten Leiterbahnen mehr.
      Nur bei größeren Masseflächen klappte das nicht wirklich, stark abhängig vom Kopierer.
      Da ist dann meist der Toner dünn, ich zeichnete Masseflächen mit Edding nach.

      Lange benutzte ich RULE nicht, kam alsbald mit professioneller Software in Kontakt.
      War eine befristete Stelle, ich erstellte doppelseitige Platinen für eine Kleinserie.
      Wie die Software hieß, weiß ich nicht mehr, lief unter Unix auf einer Workstation.
      Privat durfte ich da leider nichts machen, hatte aber Lunte gerochen...
      Etwas später wurde es dann auch bei mir halbwegs professionell, sogar noch unter DOS.

      Wer von uns benutzt Lochmaster von ABACOM?
      Mich reizte das Programm nie, war schon frühzeitig mit für mich geeigneterer Software verwöhnt.
      Im Hobbybereich halte ich es für sehr sinnvoll, wenn es keine geätzte Platine werden soll.
      Die Benutzung scheint recht einfach und intuitiv zu sein.
      Über eine kleine Vorstellung der Software würde ich mich freuen!

      Andreas

      Nachtrag:
      Was früher von der Anwendung RULE war ist jetzt Sprint, nur halt moderner und leistungsfähiger.
      Im Bild eine einfache Platine, die ich damals mit RULE erstellte, Belichtungsvorlage Folie.
      Bilder
      • rule-bsp.jpg

        67,52 kB, 700×225, 14 mal angesehen
      Was bedeutet DL2JAS? Amateurfunk, www.dl2jas.com
      Sieht interessant aus!

      Wenn ich es richtig interpretiere, kann Sprint auch Leiterbahnen doppelseitig.
      Der Bedienoberfläche nach zu urteilen, scheint es einen Autorouter zu geben.
      Kann Sprint nur Layouts oder auch Schaltpläne?
      In der Beschreibung, Link, habe ich nichts dazu gefunden.
      Kann man Sprint mit Netzlisten füttern?

      Andreas
      Was bedeutet DL2JAS? Amateurfunk, www.dl2jas.com
      Sprint-Layout ist ein einfaches Platinen-Layoutprogramm, mit dem sich einfache, doppelseitige und auch Multilayer-Leiterplatten im
      Handumdrehen entwerfen lassen, ohne dass unnötiger Ballast den Durchblick erschwert.
      Die Software stellt alle notwendigen Features für den Platinenentwurf am PC zur Verfügung und das Beste: Die Bedienung kann in wenigen Minuten erlernt werden!


      Schaltpläne erstellen geht damit nicht , nur Layouts.
      Netzlisten ? Keine Ahnung , kenn´ ich nicht .
      Voll automatisches Autorouten geht damit auch nicht :


      Help file aus Sprint 6.0 kann ich leider hier leider nicht hochladen : Die Datei ist zu groß. (1,5MB )!? ?(
      Link auf meine Cloud : drive.terracloud.de/dl/fiEEAT5…nt-Layout60_Anleitung.zip

      Dieser Beitrag wurde bereits 1 mal editiert, zuletzt von „humax5600“ ()

      Das mit der Netzliste scheint nicht zu funktionieren!

      Ich fand diesbezüglich in einem Forum einen Eintrag.
      Der Autor hatte die Idee, SPlan mit Sprint zu verheiraten.

      Was macht eine Netzliste?
      Nehmen wir als Beispiel einen 7812 mit Kondensatoren am Ein- und Ausgang.
      Es entstehen drei Netze, Eingangsspannung, GND und Ausgangsspannung.
      C1 ist mit Netz Eingang und GND verbunden.
      Pin1 7812 ist mit Eingang verbunden, also auch mit C1.
      Pin2 ist mit GND verbunden, also auch mit C1 und C2.
      Pin3 ist mit Ausgang verbunden, also auch mit C2.
      C2 ist noch mit GND verbunden.

      Diese drei Netze ergeben zusammen die Netzliste.
      Sprint scheint Netze zu kennen, da es "Gummibänder" anzeigen kann.
      Auch der einfache Autorouter muss wissen, welche Pins er routen soll.
      So meine Idee, die Netzliste vom Schaltplan für das Layout zu übernehmen!

      Andreas
      Was bedeutet DL2JAS? Amateurfunk, www.dl2jas.com
      Diptrace kannte ich noch nicht!

      Peter meint vermutlich die kostenlose Version für Privatgebrauch:
      heise.de/download/product/diptrace-24098
      Auch die kleine Version kann Schaltpläne und daraus Platinenlayouts machen.
      Für 75 Euro gibt es offensichtlich die gleiche Version, die man auch kommerziell nutzen kann.
      Dürfte interessant sein für Kleingewerbe, z.B. Verkauf über Ebay.

      Diptrace kann offensichtlich alles, was man von so einem Programm erwartet.
      Gerber, heute Selbstverständlichkeit, geht natürlich, um Platinen fertigen zu lassen.
      Zwei Signallayer betrachte ich nicht als Einschränkung, mehr nutzte ich selbst nie.
      Platinengröße praktisch unbeschränkt, lediglich auf 300 Pins/Pads beschränkt.
      Damit bekommt man locker eine dicht bestückte Europakarte mit vielen ICs hin.
      Auch gibt es für Diptrace ein eigenes Forum, mit Sicherheit hilfreich.
      Wäre ich nicht versorgt, würde ich Diptrace in die nähere Auswahl nehmen!

      Andreas
      Was bedeutet DL2JAS? Amateurfunk, www.dl2jas.com
      KiCad nutze ich in der Version 4. Mittlerweile gibt es Version 7, wie ich auf deren Webseite gelesen habe. Interessant: Die Werkzeuge zum Routen haben sich sichtlich verbessert. Ebenfalls interessant: Die aktuelle Version beinhaltet ein Simulationstool, das auf den ersten Blick LTSpice in der Funktionalität nahe kommt. Das werde ich mir bei nächster Gelegenheit mal anschauen.
      Ich kenne sonst nur noch Eagle in der Probierversion. In beiden Programmen kommt man mit ein oder zwei Tutorials relativ schnell zu einer ersten Leiterplatte, aber es sind umfangreiche Programme, keineswegs nur Spielerei. Was mir an KiCad gefällt, ist die Trennung von Bauteil und Footprint. In Eagle sind die fest verbunden, so dass man von Anfang an wissen sollte, wie das konkrete Layout der zu verwendenden Bauteile aussieht. Als Hobbyist weiß ich das selten sofort, wenn ich mit der Schaltplaneingabe beginne.

      Ein typischer Ablauf für ein Projekt gestaltet sich bei mir so:
      • Simulation der Schaltung - Erstellen des Schaltplans in Microcap

      • Anlegen eines Projektordners in KiCad
      • Erstellen des Schaltplanes zum zweiten Mal in KiCad
      • Check der Schaltung mit der eingebauten Prüfroutine auf nicht verbundene Pins....
      • Zuweisen der Footprints zu den Bauteilen
      • Netzliste erstellen
      • Platinengröße wählen und Platinenumriss + Befestigungsbohrungen im PCB-Editor zeichnen,
      • Netzliste importieren, Bauteile platzieren
      • Leiterbahnen von Hand routen, dabei bekommen vorerst nur stromtragende Bahnen eine Breite von 1 mm bis 2 mm, die anderen liegen bei 0,25 mm, hilfreich sind die Gummibänder der Netzliste
      • 3-D-Ansicht prüfen auf vernünftige Bauteilanordnung, man erkennt so leichter Optimierungsmöglichkeiten als in der PCB-Ansicht
      • Routing optimieren, dabei auch die endgültigen Bahnbreiten anpassen
      • Designrule-Check durchführen
      • Bauteilbeschriftungen lesbar platzieren
      • Probeausdruck auf Papier: Kupferlage + Umriss zwecks Maßkontrolle

      Einlagige kleinere Platinen mit Stückzahlen kleiner 5 fertige ich schon mal selbst.
      Das geschieht per Ausdruck auf Transparentpapier, UV-Belichtung von vorbeschichtetem Material. Dazu ist es notwendig, zwei Blätter übereinander zu legen, ansonsten ist Schwarz nicht schwarz genug. Experimente mit der Tonertransfermethode habe ich auch gemacht, mit mäßiger Genauigkeit, mühsamer Übertragung und unsauberen Leiterzügen. Mein Drucker geht sehr sparsam mit Toner um und lässt sich partout nicht überreden, da etwas zu ändern.

      Mehrlagig, höhere Stückzahlen, viele Bohrungen oder auch größere Platten lassen sich dann doch einfacher und mittlerweile recht günstig bei einem Leiterplattenfertiger realisieren. Bei JLCPCB ist dazu die Erstellung der Gerberfiles notwendig, die, in eine ZIP gepackt, direkt auf der Homepage des Fertigers hochgeladen werden können. Ein integrierter Betrachter dient nochmals der Kontrolle, ob die Order passt. Auf der Homepage von JLCPCB gibt es brauchbare Hilfen, wie man in KiCad zu den entsprechenden Dateien kommt. In aller Regel sind es folgende Lagen:
      • Frontseitenkupfer
      • Rückseitenkupfer
      • Frontlötstopp
      • Rückseitenlötstopp
      • Beschriftung Front
      • Beschriftung Rückseite
      • Platinenumriss
      • Bohrungsdatei
      Warum exportiere ich keine Netzliste von Microcap und nutze die in KiCad? Oft weicht die Simulationsschaltung etwas von der KiCad-Schaltung ab. Kontaktpunkte braucht man z.B. nicht, als Poti tun es auf die Schnelle auch mal zwei Festwiderstände. Dafür gibt es Spannungsquellen, Signalquellen, meist einen Lastwiderstand, eventuell noch eine Probestelle für Stabitests. Damit kann der PCB-Editor in KiCad nichts anfangen. Noch gravierender: In KiCad beinhaltet die Netzliste auch die Footprints. Ohne diese Information erscheinen die Bauteile nicht im Platinenlayoutprogramm. Man kann das sicher alles in der Netzliste manuell nachpflegen, aber die Sicherheitschecks im Hintergrund von KiCad lassen sich so nicht nutzen. Von daher erstelle ich lieber zweimal einen Schaltplan.

      Viele Grüße,
      Christian
      **************************************************
      2 + 2 = 5 (für extrem große Werte von 2)

      Dieser Beitrag wurde bereits 1 mal editiert, zuletzt von „chriss_69“ ()

      Christian, ich mache es ähnlich!

      Den ersten Schaltplan, Grundidee, zeichne ich meist per Hand.
      Ist eine Simulation sinnvoll, häufig sind es bei mir HF-Schaltungen, nehme ich RFSim.
      Eher einfache analoge oder digitale Schaltungen simuliere ich selten.

      Einen Schaltplan von z.B. RFSim kann man nicht für ein PCB-Programm nehmen.
      Das schon deswegen, weil es bei Simulatoren mit Streuparametern keine Betriebsspannungen gibt.
      Somit zeichne ich dann den endgültigen Schaltplan nochmals, mit Betriebsspannung(en).
      Sehr lange benutzte ich EAGLE, freunde mich gerade mit KiCAD an, dazu demnächst mehr!

      Andreas
      Was bedeutet DL2JAS? Amateurfunk, www.dl2jas.com
      Langsam wurde es bei mir professionell!

      Zuvor schrieb ich, daß ich Lunte gerochen hatte, als ich den befristeten Job hatte.
      Die Platinen waren zweiseitig, Messtechnik, nicht Unterhaltungselektronik einseitige Platinen.
      Anfangs blieb so ein Programm für mich Träumerei, jedoch nicht lange.

      EAGLE von (ehemals) CadSoft machte sich gerade einen Namen, ich schaute immer wieder auf den Preis.
      Irgendwann schlug ich zu, kaufte eine kleine kommerzielle DOS-Version mit Autorouter.
      Das war genau das und mehr, was ich haben wollte, mehrere Layer, SMD, Durchkontaktierungen...
      Lange dauerte es nicht, bis ich auch zweiseitige Platinen herstellte, nicht nur Spielerei am PC.
      Da ging dann recht enge Bestückung, meist bedrahtete Bauteile oben und SMD unten.
      Einmal baute ich sogar in Kleinserie Steckkarten PC für Messzwecke, Spezialauftrag.
      Möglichst kontaktierte ich bei bedrahteten Bauteilen durch, oben und unten verlötet.
      Ging das nicht, musste ich echte Vias setzen, nahm ich dafür spezielle Niete, bekommt man heute noch.

      Von Autoroutern halte ich nicht viel, der von EAGLE war damals schon gut, setzte ihn teilweise ein.
      Den konnte man in einem sehr weiten Bereich konfigurieren, Prioritäten festlegen, z.B. wenig Vias.
      Einen Teil des Layouts machte ich per Hand, hauptsächlich Masse(n) und Betriebsspannungen.
      Dann ließ ich gern mal den Autorouter laufen, schaute, was der machte.
      Sein Ergebnis nahm ich als Vorschlag, häufig, bei genauem Hinschauen, ging es auch einfacher und kürzer.
      Autorouter und manuell mehrfach hintereinander und ich hatte mein gewünschtes Optimum.
      Auch konnte damals schon EAGLE echt Back Annotation, nachträgliche Änderungen im Schaltplan.
      Sehr nützlich, wenn man erst im Layout Fehler findet, die schon im Schaltplan sind.
      Auch kann man Bauteile ändern, z.B. Widerstände bedrahtet <--> SMD, was im Layout besser passt.
      Ich habe jetzt aus dem Nähkästchen geplaudert, eher was weiter entfernt vom Hobbybereich.

      EAGLE gibt es weiterhin, wurde mehrfach verkauft, schon länger nicht mehr CadSoft.
      Demos sollten weiterhin verfügbar sein, nicht nur Win, auch Linux.
      Seit Version 8 gibt es anscheinend nur noch eine Mietversion, monatliche Nutzungsgebühren.
      Dies ist der Hauptgrund, warum ich mich innerlich von EAGLE verabschiede, nicht an ein Upgrade denke.
      Mietkrams mag ich nicht, ich will zeitlich unbegrenzte Software mit Lizenz, sofern nötig.
      Wer Interesse hat, ich finde EAGLE sehr empfehlenswert, sollte nach etwas älteren Demos gucken.
      Für reine Hobbyanwendungen ist EAGLE eher zu professionell, setzt einige Kenntnisse voraus.
      Momentan beschäftige ich mich mit KiCad, gibt es kostenlos für mindestens Win, Linux und MAC.
      de.wikipedia.org/wiki/KiCad
      Ein Beispiel mit KiCad stellte ich hier schon vor, die Punktrasterplatine Schaltnetzteil.

      Andreas
      Was bedeutet DL2JAS? Amateurfunk, www.dl2jas.com
      KiCad, Schaltpläne und Platinenlayouts

      Wer schon mal mit z.B. EAGLE gearbeitet hat, wird sich in KiCAD halbwegs schnell hineinfinden.
      KiCad ist kostenlos, darf auch, soweit mir bekannt, ohne Auflagen kommerziell genutzt werden.
      Hier deren Homepage mit Download, mehrere Betriebssysteme: kicad.org/
      Zu Funktionen wie 3D und Spice kann ich nichts sagen, probierte ich nicht aus.

      KiCad ist gewöhnungsbedürftig!
      Mein Eindruck, da tobten sich Programmierer aus, die nicht so sehr Praxisbezug Elektronik haben.
      Es gibt haufenweise Bauteilebibliotheken, da wurde wirklich Fleißarbeit geleistet.
      Haken, durch das überreiche Bauteileangebot wird es allerdings auch unübersichtlich.

      Offensichtlich wurde KiCad in einzelnen Modulen wie Schaltplan und Platinenlayout geschrieben.
      Nicht ausprobiert, Layout ohne vorherigen Schaltplan sollte möglich sein.
      Das kann manchmal interessant sein für Adapterplatinen oder einfache Schaltungen Punktraster.
      Üblicherweise legt man sich für jedes Projekt einen entsprechenden Unterordner an.
      Normalerweise startet man mit einem Schaltplan.
      Hat man den, sind die Bauteile mit Netzliste für das Platinenlayout bekannt.
      Haken, alle Dateinamen, außer Dateiendung müssen offensichtlich dem Namen des Unterordners entsprechen.
      Macht man das nicht, hat man ein Problem, jedoch lösbar.
      Schon beim Schaltplan vergebe ich aufeinanderfolgende Dateinamen wie hf-verst1, hf-verst2, usw.
      Meist reift bei mir ein Schaltungskonzept, teilweise über Tage und Wochen.
      Da will ich im Nachhinein die einzelnen Entwicklungsstufen bei Bedarf abrufen können.
      Allein schon von Schaltplan stimmt bis schön gezeichnet für Veröffentlichungen.
      Will man im Projekt hf-verst mit hf-verst7 ins Layout, gibt das Gemecker, ärgerlich.

      Geht man unbedarft ins Platinenlayout, wird man sich wundern.
      In aller Regel, zumindest bei Standardbauteilen, gibt es dort keine Lötpads, Gehäuse, etc.
      Bei EAGLE hat man sofort Gehäuse, Pads, Bezeichnungen, etc.
      Es dauerte eine Weile, bis ich hinter das "Geheimnis" kam.
      Man muss schon im Schaltplan festlegen, wie der Footprint aussehen soll, gewöhnungsbedürftig.
      Auch muss man den bei jedem Bauteil neu festlegen, sehr nervig bei z.B. 20 Widerständen.
      Es gibt aber einen Trick, wenn alle Widerstände gleiches Gehäuse und Raster haben.
      Man ruft nicht wieder im Schaltplan den Widerstand neu auf, sondern kopiert einen vorhandenen.
      Der zugewiesene Footprint bleibt, man muss lediglich Name und Wert richtig eintragen.

      Sind weitere Hürden überwunden, sieht man im Layoutfenster die Bauteile.
      Die kann man dann platzieren, die Pads sind gemäß Netzliste mit "Gummibändern" verbunden.
      Diese sind die elektrischen Verbindungen, mit denen geroutet wird.
      Ist eine Leiterbahn fertig, verschwindet das "Gummiband".
      Muss man eine Leiterbahn auftrennen, ungünstig verlegt, kommt das "Gummiband" wieder.
      Später mehr, wird fortgesetzt.

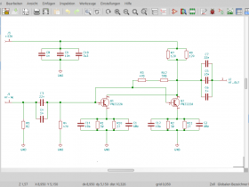
      Aktuell beschäftige ich mich mit einem Linearverstärker für Messzwecke, z.B. für den AS5(F).
      Anbei der Schaltplan, Layout ist noch in Arbeit.
      Ziel, es soll eine simple Platine Punktraster ganz ohne SMD werden, einfacher Nachbau.

      Andreas
      Bilder
      • kicad1.png

        52,34 kB, 1.024×720, 10 mal angesehen
      Was bedeutet DL2JAS? Amateurfunk, www.dl2jas.com
      Hallo Andreas,

      den Bauteilen im Schaltplaneditor die Footprints einzeln zuzuweisen, ist nervtötend. Deine Beschreibung - Bauteilkopie inkl. schon zugeordnetem Footprint kopieren umgeht das, aber man muss natürlich rechtzeitig dran denken.
      Es gibt da eine bessere Möglichkeit, ein kleines Hilfsprogramm, über das Menü aufrufbar: Werkzeuge --> Bauteilefootprints zuweisen.

      Das kann man aufrufen, nachdem alle Bauteile manuell oder auch automatisch durchnummeriert sind und ihre eindeutigen Bezeichner haben. Beim Aufruf öfnet sich eine Liste. In der Mitte sieht man seine Bauteilbezeichner, links sind alle verfügbaren Bibliotheken aufgeführt, rechts die jeweiligen Footprints in der gerade ausgewählten Bibliothek. Man wählt erst das betreffende Bauteil in der Mitte aus, dann rechts den passenden Footprint und weist diesen per Doppelklick auf den Footprintbezeichner zu. In der Mitte springt der Cursor zum nächsten Bauteil. So ist man ruckzuck durch.
      Es lohnt sich meines Erachtens, eine persönliche Sammlung von Footprints als lokale Bibliothek einzurichten, in der häufig benötigte Formen zusammengefasst sind: Diverse Kondensatorbauformen, die drei vier häufigsten Widerstandsgrößen und ein Footprint für TO2-Transistoren.

      Ich habe die KiCad-Trennung zwischen Schaltplan-Bauteil und Footprint schätzen gelernt. Diese Modularität vereinfacht das Anlegen eigener Bauteile ungemein und es ist auch kein Problem, schnell mal eben eine Schaltung von Durchsteckbauteilen auf SMD umzuwandeln.


      Ein Board ohne Schaltplan lässt sich ohne Weiteres erstellen. Auch schon existierende Designs kann man vom Schaltplan durch Umbenennen lösen, dann ist man die Verknüpfung zum Schaltplan und einige Kontrollwächterfunktionen los. Das hilft bei der Nutzenerstellung.
      Im PCB-Editor lassen sich auch noch Footprints zuordnen, die es nicht im Schaltplan gibt, z. B. Befestigungsbohrungen, Ausschnitte, Kühlkörper...
      Sollen Leiterbahnen mit an den zusätzlichen Footprint, ist es aber meist besser, den Schaltplan anzupassen, die Netzliste zu aktualisieren und neu einzulesen. Dann sind die Verbindungen KiCad bekannt und erscheinen als Gummibandlinien.
      Es geht auch ohne, aber man muss dann während der Erstellung der Leiterbahnen den Design Rules Check deaktivieren. Ein Klick auf das Käfersymbol mit Verbotszeichen in der linken Werkzeugleiste reicht dafür. Ansonsten weigert sich der Leiterbahneneditor, den unbekannten Bauteilepin mit einem bestehenden Netzknoten zu verbinden.

      Viele Grüße,
      Christian
      Bilder
      • Bauteile_footprints.JPG

        161,69 kB, 1.549×411, 7 mal angesehen
      **************************************************
      2 + 2 = 5 (für extrem große Werte von 2)

      Dieser Beitrag wurde bereits 1 mal editiert, zuletzt von „chriss_69“ ()

      Christian, prima Ergänzung!

      Die von Dir genannte Möglichkeit mit Footprints zuweisen kannte ich noch nicht.
      Ist jetzt bei mir im Hinterkopf, werde ich vermutlich bei der nächsten Platine ausprobieren.
      Schneller wird es mit Kopieren gehen, gerade bei z.B. identischen Widerständen, gleicher Wert.
      Hat man verschiedene Widerstände, Bauformen, sieht Deine Methode besser aus.
      Dürfte sehr interessant sein, wenn man unkompliziert SMD <--> bedrahtet wechseln will.

      Andreas
      Was bedeutet DL2JAS? Amateurfunk, www.dl2jas.com
      Nächster Teil, Platinenlayout mit KiCad

      Ich setze voraus, man importiert Bauteile und Netzliste von einem zuvor erstellten Schaltplan.
      Den Schaltsymbolen sind im Schaltplan die richtigen Footprints der Bauteile zugewiesen.
      Hält man sich an die zuvor genannten Konventionen, sollte das problemlos gehen.
      Es geht aber auch mit Handarbeit, man gibt den Dateinamen des Schaltplans an.
      Gibt es Probleme mit der Netzliste, muss man die als Datei aus dem Schaltplan exportieren.
      Anschließend im Layoutprogramm importiert man exakt diese wieder.

      Lief alles ohne Pannen, sieht man die Bauteile auf einem Haufen dicht beieinander.
      Im ersten Bild sieht man die Bauteile auseinandergezogen, ich sortierte sie schon sinnvoll.
      Etwa so will ich sie positionieren, natürlich dichter und möglichst ohne Leiterbahnüberschneidungen.

      Im zweiten Bild mein Optimum bei der Bauteilplatzierung.
      Geroutet ist schon, zumindest gemäß Designrulecheck.
      Fehlerfrei ist die Sache nicht, einen Fehler baute ich versehentlich im Schaltplan ein.
      Den sieht man bei C5, versehentlich beide Pins verbunden, deswegen Gummiband.
      Fehler im Schaltplan beseitigt, Netzliste neu exportiert und im Layout geladen.
      Zweiter Fehler, meine Transistoren haben Raster 0,05 Zoll, nicht 1/10 Zoll.
      Wie ich eingangs schrieb, soll die Schaltung für Punktraster 1/10 sein.
      Da war ich schwer am überlegen, Christians Tip zuvor kannte ich da noch nicht.
      Erste Idee, Bastellösung, ich setzte Vias, um auf das richtige Raster zu kommen.
      Damit es keinen Ärger mit DRC gibt, zeichnete ich die Leiterbahnen nur ganz dünn ein.
      Der mittlere Anschluss Basis wäre dann bei Punktraster nicht vorhanden.
      Die Emitteranschlüsse stimmen und die Kollektorbeinchen gingen dann durch die Vias.
      Das war mir aber zu unprofessionell, verwarf ich wieder, änderte den Footprint.
      Noch eine kleine Panne, versehentlich routete ich die Oberseite.
      Das ist in dem Fall, Punktrasterplatine, nicht weiter wild.
      Kann man problemlos abändern, entweder neu routen oder den Leiterbahnen untere Ebene zuweisen.

      Anfangs hatten die Bauteile haufenweise Bezeichner und eher störende Gehäusezeichnungen.
      Was man nicht sehen will, kann man über die Ebenen ausblenden.
      Man sieht das gut im zweiten Bild, die Werte blendete ich aus, braucht man nicht beim Routen.
      Auch kann man die Position des Bezeichners verschieben, nehmen wir als Beispiel R3.
      Ursprünglich lag der Schriftzug R3 unter der Leiterbahn, verschob ich zur besseren Sichtbarkeit.

      Hat man alles fertig, kann man die eigentliche Platine in Auftrag geben oder selbst machen.
      Gewöhnlich belichte, ätze und bohre ich selbst, gerade bei einzelnen Prototypen.
      Man erstellt dann normalerweise einen Film, Belichtungsvorlage.
      Im einfachsten Fall blendet man alles bis auf Kupfer aus, nur noch Pads und Leiterbahnen.
      Üblicherweise exportiert man zur Filmerstellung als Postskript oder eventuell PDF.
      Lässt man die Platine von einer Firma machen, ist Gerber der Standard, eine Art Plottersprache.
      Eventuell schreibt Christian mit Beispiel dazu was bis Erstellen eines Nutzens.

      Andreas
      Bilder
      • kicad2.png

        10,7 kB, 650×320, 6 mal angesehen
      • kicad3.png

        17,94 kB, 630×460, 6 mal angesehen
      Was bedeutet DL2JAS? Amateurfunk, www.dl2jas.com
      Wie wird aus der Software eine Leiterplatte? Andreas bat mich, das exemplarisch für die Kombi KiCad und Fertigung bei JLCPCB zu zeigen. Dieser Fertiger möchte die Daten ausschließlich als Gerber-Files haben, diese noch gepackt als Zip-Datei. Die KiCad-Standardboard-Einstellungen überfordern JLC bei weitem nicht, selbst für ihre Schnupperangebote bieten sie eine Genauigkeit, die über Hobbyansprüche weit hinausgeht. Trotzdem ein paar Zahlen für den Standard 1-2-Lagen-Leiterplatte:
      • Minimale Leiterbahnbreite und minimaler Abstand zwischen Bahnen: 0,127 mm
      • Bohrungen: 0,3 mm bis 6,3 mm Durchmesser
      • Padbohrungen: mindestens 0,5 mm
      • Vias: Bohrung mindestens 0,3 mm, Kontaktranddurchmesser mindestens 0,5 mm
      • Abstand Kupfer zum Boardrand: 0,3 mm
      • Lötstoppmaske, Erweiterung der Padfläche: mindestens 0,038 mm
      • Maximale Boardgröße: 400 mm x 500 mm

      Standardmäßig werden alle Bohrungsinnenflächen bei JLC mit Kupfer plattiert. Möchte man das nicht, muss man die Bohrung in den Layer "Edge Cuts" einfügen. Probiert habe ich das noch nie.
      Es gibt noch etliche Angaben mehr, die man aber erst benötigt, wenn man ausgefallene Sachen herstellen möchte.

      jlcpcb.com/capabilities/pcb-capabilities

      Diese Bedingungen lassen sich in KiCad unter "Datei --> Platine/Board einrichten" hinterlegen und werden danach auch bei einem Designrule-Check geprüft.

      Das Board braucht mindestens:
      • Edge.Cuts, der Board-Umriss, dieser muss geschlossen sein, Innenecken sind möglich, werden aber als kleiner Radius ausgeführt, meines Wissens r = 0,3 mm
      • einen Kupferlayer, i.d.R. ist das die Rückseite: B.Cu
      Weitere Layer
      • F.Cu: Frontkupfer
      • F.SilkS: Silkscreen Front, hier kann man sich mit den Beschriftungen austoben
      • B.SilkS: Silkscreen Back, wenn man rückseitigen Beschriftungsdruck benötigt
      • F.Mask: Lötstopp Front, wird automatisch erstellt
      • B.Mask: Lötstopp Back, wird automatisch erstellt
      • Bohrungsdatei


      So sollte das dann aussehen, gelb ist die Umrandung der Leiterplatte, grün das Rückseitenkupfer, rot die Frontseitenbahnen. Ich habe rückseitig noch eine Fläche hinzugefügt, die mit GND verbunden ist. Die war aber beim Screenshot ausgeblendet, bzw. nur als Umriss drin. Man tut auch gut daran, den Designrule-Check durchzuführen, mittels Klick auf den Marienkäfer in der Befehlsleiste ist das schnell erledigt. Besonders auf nicht verbundene Elemente muss man achten.

      Auch sinnvoll: Betrachtung des Werkes mit dem 3-D-Viewer von PCBNew. Dabei darf man sich allerdings von evt. fehlerhaft angeordneten Bauteilen nicht ins Bockshorn jagen lassen. Nicht alle 3-D-Modelle von Footprints sind fehlerfrei. Wichtig ist aber die korrekte Pad-Darstellung, der Druck und das Board selbst inkl. Lötstopp.

      Das wäre es für die Vorbereitungen in PCBNew von KiCad.

      Nachtrag: Nutzenbildung - Manchmal hat man sehr kleine Boards und will mehrere auf einer Platine vereinen. Das kann man entweder, aufpreispflichtig, durch JLC erledigen lassen und geht meines Wissens nur mit rechteckigen Designs. JLC erledigt das über V-cuts, v-förmige Nuten, die man dann von Hand brechen kann. In dem Fall sollte man mehr als 0,5 mm Platz zwischen Boardkante und Leiterplatten lassen.
      Man kann die Panelisierung auch selbst erledigen, bis zu 10 Wiederholungen pro Probebord akzeptiert JLC wohl, solange man einfach nur etwas Platz zwischen den Einzeldesigns lässt. Sobald man aber Perforierungen anordnet, verlangt JLC einen Aufpreis, ggf. auch erst nach Prüfung des Auftrags.
      **************************************************
      2 + 2 = 5 (für extrem große Werte von 2)

      Dieser Beitrag wurde bereits 5 mal editiert, zuletzt von „chriss_69“ ()

      Erstellen der Gerberdateien:

      Das funktioniert über den Menüpunkt "Datei --> Plotten" Im sich öffnenden Menüfeld muss man noch Einstellungen treffen:
      Es gibt bei JLC gute Anleitungen dafür, für verschiedene KiCad-Versionen und auch für andere CAD-Programme. Über die Suchfunktion auf der Homepage findet man sie schnell.



      Unterordner für Gerberdateien anlegen und auswählen




      zu plottende Layer und Ploteinstellungen auswählen.
      Nach Klick auf den Button "Plotten" werden die sieben Layer in je eine Datei gedruckt. Dabei darf keine Fehlermeldung auftauchen.



      Im selben Formular muss man nun noch die Bohrdateien anlegen. Klick auf "Bohrdatei generieren" (die beiden .drl-Dateien werden erzeugt, die sind fertigungsrelevant, zweiter Klick auf "Mapdatei generieren" erzeugt Zusatzinfo für den Fertiger, ist aber optional)

      Das Ganze wird nun noch in eine Zip gepackt und ist dann fertig für Check und Bestellung auf JLCs Homepage.
      **************************************************
      2 + 2 = 5 (für extrem große Werte von 2)
      Bestellvorgang bei JLC, geht komplett online:

      Aufruf der Homepage -->Order now bringt uns zu folgendem Bild:



      Die standardmäßig gewählten Einstellungen kann man so lassen und lädt nun die Zipdatei per Klick auf "Add Gerber File" hoch.



      Hat alles geklappt, sieht man nun schon eine Grobansicht seines Boards. Eine Detailprüfung mit dem Gerber Viewer ist aber empfehlenswert. Hier sieht man, wenn z. B. der Umriss des Boards nicht geschlossen ist oder wenn Bohrungen nicht an der korrekten Stelle platziert sind.




      Im unteren Bereich kann man weitere Optionen für die Leiterplatte wählen, z. B. wenn man unbedingt eine bleifreie Verzinnung möchte, andere Boarddicken als 1,6 mm oder Lötstopplack mit anderer Farbe. Teilweise sind diese Optionen aufpreispflichtig, was man aber sofort rechts neben diesem Bereich angezeigt bekommt.
      Ist man zufrieden, geht es weiter mit "Save to cart". Ab hier benötigt man eine Nutzerregistrierung bei JLCPCB. Möchte man verschiedene Boards bestellen, kann man nach Anmeldung mit obigem Verfahren wieder ein neues Design hochladen und in den Warenkorb legen. Danach Klick auf den Warenkorb und "Secure Checkout"



      Hier ist die Versandmethode zu bestimmen. Empfehlenswert ist EuroPacket, oder bei Werten unter 150 Dollar/ 1,5 kg auch Global Standard Direct Line (günstiger, langsamer). Bei beiden Varianten muss man sich normalerweise nicht um Zoll, Einfuhrumsatzsteuer oder weitere Zusatzkosten scheren. JLCPCB kümmert sich um die Deklaration und führt die Kosten im rechten Bereich der Seite auf. Auch bei Europacket hatte ich bisher keinerlei Rückfragen oder Probleme mit dem Zoll.
      Erst hier kann man sich auf die Kosten auch halbwegs verlassen. Vorher gibt es da eine gewisse Unschärfe, aber in Anbetracht der sehr günstigen Preise ist das Meckern auf hohem Niveau. In meinem Beispiel würden 5 Leiterplatten inklusive Versand gerade mal 4,12 Euro kosten.



      Bei der Bezahlung sind wohl Paypal und Kreditkarte die gängigsten Methoden. Wer mag, kann auch JPAY nutzen. Wenn ich es richtig verstanden habe, überweist man vorab an ein EU-Konto einen bestimmten Betrag an JLC und kann diesen Betrag dann für den Kauf auf dieser Homepage nutzen.

      Dann heißt es warten. Über die Homepage und per Mail wird man auf dem Laufenden gehalten, wo die Boards gerade sind, das recht detailliert, sowohl für Produktion als auch für den Versand. Nach nicht allzu langer Wartezeit ist dann ein kleines blaues Paket da.

      Viele Grüße,
      Christian
      **************************************************
      2 + 2 = 5 (für extrem große Werte von 2)

      Dieser Beitrag wurde bereits 4 mal editiert, zuletzt von „chriss_69“ ()

    • Benutzer online 11

      11 Besucher