Hallo zusammen.
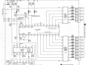
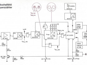
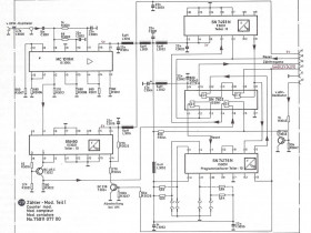
Ich bin ein Freund aus China. Ich habe eine Saba 9241 digital. Nach dem Test kann das Gerät normal in AM und FM funktionieren, aber AM zeigt 000 und FM zeigt 00,0 an. Bitte sehen Sie sich das Bild an, das ich gesendet habe, +9V und -17V Spannung. Das ist normal. Ich öffnete die Verpackung der Anzeigekomponente und stellte fest, dass der AO 808-Pin gesprungen zu sein schien, bin mir aber nicht sicher, ob das etwas damit zu tun hat. Aufgrund fehlender Informationen weiß ich nicht, wie um es zu lösen, und ich habe nicht den gleichen Fehler wie ich im Forum gesehen! Es gibt keine Beiträge im Forum über den gleichen Fehler dieser Maschine. Bitte teilen Sie mir die Reparaturmethode mit, danke!
Da ich kein Deutsch spreche, verwende ich Google Translate und versuche, so klar wie möglich zu sein.
Grüße aus China!




Ich bin ein Freund aus China. Ich habe eine Saba 9241 digital. Nach dem Test kann das Gerät normal in AM und FM funktionieren, aber AM zeigt 000 und FM zeigt 00,0 an. Bitte sehen Sie sich das Bild an, das ich gesendet habe, +9V und -17V Spannung. Das ist normal. Ich öffnete die Verpackung der Anzeigekomponente und stellte fest, dass der AO 808-Pin gesprungen zu sein schien, bin mir aber nicht sicher, ob das etwas damit zu tun hat. Aufgrund fehlender Informationen weiß ich nicht, wie um es zu lösen, und ich habe nicht den gleichen Fehler wie ich im Forum gesehen! Es gibt keine Beiträge im Forum über den gleichen Fehler dieser Maschine. Bitte teilen Sie mir die Reparaturmethode mit, danke!
Da ich kein Deutsch spreche, verwende ich Google Translate und versuche, so klar wie möglich zu sein.
Grüße aus China!




Dieser Beitrag wurde bereits 14 mal editiert, zuletzt von „xiao0507“ ()