Empfehlungen für Phonovorverstärker für 2 x Saba Freiburg 11 bzw. 125?

      Interessant wäre es die Stromlaufpläne einzusehen.
      Sowas lese ich wie Geologen ihre Landkarten.

      Ohne kann man nichts sagen, höchstens das ein imposanter Antritt mit hohem Materialeinsatz nicht immer auch imposante Ergebnisse zeitigen muß.
      MC interessiert mich überhaupt nicht, habe und werde es nie benuitzen, der Grund ist so einfach das ihn die vielen Überkandidelten mit dem Kopf in den Wolken garnicht sehen können, weil es triviale, unter der Wolkendecke liegende physikalische Gründe gibt.

      Kurz, das Gesamtsytem Schallplattenübertragung ist begrenzter als es selbst manche gute MM-Abtaster mit guten Verstärkern sind.
      Ich brauche landläufig ausgedrückt keinen quadratmetergroßen Teller und feinste Zungennerven um damit eine 80Gramm schwere Currywurst mit 60 Gramm Pommes Frites mäßigen Geschmacks zu futtern.

      Interesse an der Schaltung besteht natürlich dennoch.
      Gruß Jogi,
      der im Forum von jedem dahergelaufenen Neuling verspottet, beleidigt und als charakterlos tituliert werden darf.
      Jogi, mehr kommt, Geduld ... wie gut dieser spezielle Pre ist, vermag ich noch nicht zu sagen. Ich habe einen alten Dual 504 mit System DMS 242 E und Nadel DN 242 zur Hand, um kleine Tests zu machen. Der ist auch gut justiert, aber damit kommt man trotzdem nicht allzu weit. Man kann (und muss) beim Tonarm mehr tun, wenn man rausholen will, was geht ... und da geht schon noch einiges mehr. Aber das ist hier nicht das Thema, es soll ja um Phono-Pres gehen. Ich steuere einfach mal ein paar Beispiele bei, es kann dann ja jeder sehen, was ihm "schmeckt" ... ;-).

      Nur eine Bemerkung kann ich mir nicht verkneifen: MC so einfach abzutun ist unfair, und so auch einfach nicht richtig. Es gibt da exzellente Beispiele, die mit einer bei MM unerreichbaren Genauigkeit bei der Fertigung (man muss nichts steckbar machen), ausgefeilten Nadelschliffen und sonstigen Feinheiten Ergebnisse liefern, die ein Shure V 15 III nicht erreichen kann --- von einem saubereren Frequenzgang einmal ganz abgesehen. Inzwischen gibt es auch MC-Systeme, die etwa die halbe Spannung typischer MM-Systeme liefern, und somit das Problem mit den extrem kleinen Spannungen vermeiden. Es gibt zudem viele weitere Vorteile bei der Impedanz, oder auch der Einstreufestigkeit.

      Besten Gruss,

      Michael

      Dieser Beitrag wurde bereits 1 mal editiert, zuletzt von „kugel-balu“ ()

      Das geht noch besser...
      In den Siebzigern hörte ich über die Topmodelle von Dual, drei an der Zahl.
      Die Nummern mir nicht mehr geläufig. der Kleinste war um 1976 ein CS 521.
      Er hatte noch ein paar Brüder, einer in der hohen Zarge, einer in der großen SABA-Konsole.
      Ums verrecken wollen mir die Nummern nicht einfallen :rolleyes:

      Darüber ging es noch deutlich hinaus, qualitativ.
      Ab Mitte der Achzigermit dem "kleinen" CS620QQ, quartzstabilisiert und mit Subchassis und ULM 65.
      Da brauchte man kein MC-System, mehr war aus dem Sytem Schallplatte nicht heraus zu quetschen.
      Später wollte ich es doch noch mal versuchen ob mehr geht, das war der letzte Plattenspieler den ich mir zulegte,
      ein DUAL CS2235Q, ULM66.
      Der erreichte 80dB Rumpelabstand und 28kHz Grenzfrequenz.
      Alle Daten und auch der Klang weit weit über dem Durst,
      meine Löffel hörten damals noch bis etwas unterhalb 20kHz.
      Alles noch weiter über diesen Daten brachte damals wie heute keinen Zugewinn mehr, nur höhere Kosten und mehr sinnlose Investitionen die am Ohr nicht ankamen.
      Immerhin hat keine der in über 25 Jahren digitalisierten Schallplatten einen Frequenzumfang der auch nur annähernd so weit reichte, innern auf der kurzen Rille kommen vielleicht noch 13kHz zusammen, dafür reicht eine Sechzigerjahre Plattenfräse aus.
      Gruß Jogi,
      der im Forum von jedem dahergelaufenen Neuling verspottet, beleidigt und als charakterlos tituliert werden darf.
      Tja, da muss ich leider passen, mit Plattenfräsen kenne ich mich gar nicht aus ... ;) Bei mir werden alle Spieler so gut ich das kann justiert, da fräst dann nichts mehr. Der Hinweis auf den 504er war jetzt auch nicht so gemeint, dass das mein bester Spieler sei, sondern der für die kleinen Tests.

      Zum "richtigen" Hören bemühe ich ein anderes Laufwerk, von Transrotor, mit Schieferbasis und einem einpunktgelagerten Tonarm von Graham. Die Kombi holt dann einfach mal mehr aus der Rille ... da rumpelt nichts, da wackelt nichts, und meine Platten liegen auch alle schön plan auf dem Teller (weil immer gut gelagert). Wenn nötig, werden sie gewaschen --- Dreck oder Rückstände in der Rille gibt's bei mir also auch nicht. Das macht übrigens mehr aus, als man gemeinhin so denkt ...

      Aber wie schon geschrieben, darum ging's hier ja gar nicht ... und sobald ich mehr zu den Schaltungen weiss, kommt Nachschub, oder mal etwas anderes zwischendurch.

      Besten Gruss,

      Michael
      Es geht ja auch garnicht konkret um die angeführten DUAL-Modelle.

      Es geht darum zu verstehen das das System Schallplatte/Wiedergabegeräte welches über 100 Jahre überhaupt erst so hoch gezüchtet wurde durch eine Vielzahl Einzelentwicklungen, natürliche Grenzen hat und daß,
      ebendiese Grenze allerspätestens in den späten Achzigern von allen gut gemachten Plattenspielern, besonders natürlich der Präzisionsmechaniker aus dem Schwarzwald, überschritten und hinter sich gelassen wurde.
      Es kann - egal womit und egal wie wohlklingende Namen und teure Preise - nicht mehr (wie du schreibst) "mehr aus der Rille geholt werden", weil nicht mehr drin ist.
      Der Rest, der Überhang, der höhere Preis, das Verwenden von Materialien die aus vielerlei Gründen mehr kosten, kann das auch nicht. Ein Glas kann man bis zum Rand füllen, mehr nicht. Alles was darüber geht läuft sinnlos weg.

      Den anderen Teil dessen was du schreibst unterschreibe ich. Das mechanische System Plattenspieler muß optimal justiert sein. Das ist eine Selbstverständlichkeit. Das gilt für alles, auch in der Unterhaltungstechnik.
      Meine Methode war daher immer die Sachen die zu mir fanden mit dem gesunden Menschenverstand und Fachwissen optimal aufzustellen, anzuschließen und einzujustieren.

      Es gab Zeiten da war der beste Verstärker kein Verstärker, da schaltete ich kraftvolle Quellen direkt an eine genügend empfindliche Endstufe. Nicht selten, wenn es möglich war, baute ich diese Endstufe(n) dann auch direkt an die LS-Chassis, weil auf diesem Weg mehr verloren gehen kann als das ganze Brimborium vorher aufholen könnte.
      Auch heute noch befeuere ich Superbaß-Boxen (Subwoofer) nicht aus auch nur einem Meter Entfernung sondern direkt von ihrer Endstufe zum LS-Chassis.

      Ja, s ging um die Schaltung, bei mir geht es immer um die Schaltung.
      Der Aufbau muß lediglich zweckdienlich sein, also so das er keine unnötigen Probleme dazu steuert.
      Es muß kein Monument und keine Materialschlacht sein, wenn es einfacher genauso gut geht.
      Die Zeiten da man 20 Transistoren parallel schalten mußte um das Rauschmaß statistisch besser zu verteilen sind lange vorbei.
      das war gegen Anfang der Achziger alles überholt als es bessere integrierte Schaltungen dafür gab.
      Gruß Jogi,
      der im Forum von jedem dahergelaufenen Neuling verspottet, beleidigt und als charakterlos tituliert werden darf.
      Jogi -- OK -- verstehe Deinen Punkt. Leider stimmt der aber nicht ganz. Man sollte meinen, dass die von Dir genannten Spieler alles herausholen können, aber das ist eben leider nicht so einfach. Theoretisch vielleicht, aber praktisch nicht. Lagerspiel zu gross, oder Lagerqualität nicht ausreichend, oder Tonarm nicht verwindungssteif genug --- schon hat man unnötige Einschränkungen. Das kann man sehr schön an einem guten Plattenspieler testen, der als Laufwerk sauber arbeitet, keine Unwucht hat etc. --- aber einen Tausch des Arms gestattet.

      Nehmen wir mal, als Beispiel, ein gutes Exemplar eines Thorens TD 320, der ist solide, und man kann damit arbeiten. Zuerst muss man mal das jämmerliche Netzteil ändern. Das ist ab Werk ein kleiner Trafo (17 V) gewesen, der AC in den Spieler gibt, und dort die Motorsteuerung versorgt. Der Motor ist insbesondere kein Netzläufer. Das ändert man erst einmal so, dass man am Eingang der Karte einen Pufferelko und einen Spannungsregler mit 19 V spendiert (7818 plus Diode oder LM 317), und dem dann saubere 24 V DC zuführt. Sofort läuft der Spieler sauberer, ruhiger ... wenn man das nicht macht, braucht man erst gar nicht fortfahren.

      Dann stellt man den Thorens-Arm optimal ein, nimmt sein Lieblingssystem, und alles passt. Ergebnis eher besser als mit den Drehern von Dual, weil mehr Laufruhe. So, und nun tauscht man das Tonarm-Board gegen eines mit Rega RB 300. Das ist ein britischer Tonarm, gar nichts Besonderes, aber eben schön gemacht, mit präziseren Lagern etc. --- und wenn man den dann genauso sorgfältig einstellt (gleiches System etc.), wird man feststellen, dass mehr Details hörbar werden. Und das liegt jetzt einfach an der Mechanik des Arms. Ich habe dieses Beispiel genommen, weil es beim TD 320 diese Variante gab, und ich das selber probiert habe. Mein erster Reflex war, dass der Thorens-Arm vielleicht nicht mehr in Ordnung war, aber auch ein zweiter gab exakt dasselbe Ergebnis.

      Ergo stimmt das zwar mit den Limitierungen, aber (leider) eben auch, dass man nicht zu schnell sagen sollte, man sei schon am Limit ... mein Lieblingsspruch hier ist: "In theory, theory and practice are the same. In practice, they are not." Und es gibt eben dann auch noch riesige Unterschiede bei den Pressungen. Klar gibt es Scheiben, bei denen man jenseits eines kleinen Dual-Drehers nichts mehr rausholt. Aber es gibt auch richtig gute Pressungen, da geht viel mehr. Und da fängt der Spass dann eben für viel Analoganhänger erst an ...

      Schönen Tag noch,

      Michael

      Dieser Beitrag wurde bereits 4 mal editiert, zuletzt von „kugel-balu“ ()

      Jogi schrieb:

      Interesse an der Schaltung besteht natürlich dennoch.


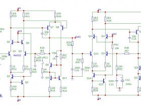
      Michael war so freundlich, und hat mir eine der Phonokarten von M. überlassen. Hier ist die rekonstruierte Schaltung. Das Ganze ist in vier Stufen aufgebaut, jeweils als Differenzverstärker, teilweise kaskodiert. Zwischen Stufe 2 und 3 sitzt das Korrekturnetzwerk, das passiv arbeitet. Es gibt keine Rückkopplung über alles, sondern nur innerhalb der Stufen 1-2 und 3-4. Die beiden Schalter dienen dem Betrieb mit MC. Einer aktiviert die alternative Eingangsbeschaltung, der andere ändert die Verstärkung der ersten beiden Stufen durch Zuschalten eines Widerstandes in der lokalen Rückkopplung. Die MAT03-Eingangstransistoren habe ich nicht in geeigneter Form als Modell. Ich habe sie durch BC559A ersetzt. Eine Simulation des Rauschverhaltens ist deshalb nicht sinnvoll. Ansonsten läuft die Schaltung aber in Microcap, die Fehler bei der Rekonstruktion dürften sich also in engen Grenzen halten. Der Frequenzgang deutet es schon an, in der Gerätebeschreibung wird es ebenfalls erwähnt. Die Schaltung enthält ein Rumpelfilter. Unterhalb von 20 Hz fällt die Amplitude stark ab. Ansonsten gibt es nur sehr geringe Abweichungen von der flachen Linie, wie man es von solch einem Aufwand auch erwarten kann.

      Die Stromversorgung habe ich nur vereinfacht dargestellt. In Wirklichkeit werden die stabilisierten +-15V Railspannung nochmals mit je 2x 1000 µF gepuffert, es folgen pro Zweig zwei Gyratorschaltungen, eine für die ersten beiden Stufen, die andere für die letzten beiden. Außerdem gibt es noch zwei Referenzspannungen von je -6,3V für die Kaskodenstufen, die mit Zenerdioden gewonnen werden. Die sind mit dargestellt, in den eigentlichen Stufen aber per Label Vz1 und Vz2 eingefügt. Es ist ja so schon unübersichtlich genug. Die Aufbereitung der Stromversorgung erfolgt kanalgetrennt.
      So, und nun Ring frei für die Diskussion des diskreten Phonomonsters.

      Viele Grüße,
      Christian
      Bilder
      • M_Phono.JPG

        114,99 kB, 1.416×592, 36 mal angesehen
      • Fgang.JPG

        58,22 kB, 581×410, 31 mal angesehen
      **************************************************
      2 + 2 = 5 (für extrem große Werte von 2)

      Dieser Beitrag wurde bereits 4 mal editiert, zuletzt von „chriss_69“ ()

      Hi Christian,

      danke für Deine Mühe ... es ergeben sich sicher Fragen, was man ggf. noch optimieren kann, wenn der Aufwand schon so gross ist. Bekommt man den leichten Buckel im HT-Bereich weg ? Kann man das Rumpelfilter ggf. auch etwas tiefer ansetzen ?

      Mit gefallen die Elkos im Ausgang und in der Rückkopplung nicht so richtig --- da werde ich mal mit bipolaren Exemplaren (Nichicon) einen Versuch machen. Die waren damals, als die Karte entwickelt wurde, noch nicht so leicht erhältlich. Inzwischen ist das kein Problem mehr, und auch kein Kostenfaktor.

      Besten Gruss,

      Michael
      Hallo Christian, Michael,

      das sieht ja perfekt aus!

      Der kleine Buckel ist ja nur 0,1 dB, der ist also praktisch nicht vorhanden. Ist sehr linear. Christian hat die Skala nur aufgeblasen, um das super-genau/ehrlich darzustellen. Das muss man berücksichtigen. Die Resonanz in diesem Frequenz-Bereich, die durch den Kreis aus Tonkopf-Induktivität der der gesamten Eingangskapazität (einschl. Phonokabel) zusätzlich zustandekommt, überlagert sich, sobald der MM-Tonkopf angeschlossen wird und ist wenigstens 10x bis 20x stärker ausgeprägt (1-2 dB wenigstens). M.E. also absolut kein Korrektzurbedarf am Phono-Pre.

      Elegante MC/MM-Umschaltung!

      Gruß
      Reinhard
      Ja, das war mir doch klar, dass es gestreckt ist !! Normalerweise ist der Frequenzgang mit MC auch linearer als mit MM, und es kann sehr gut sein, dass diese Karte eigentlich für MC entwickelt wurde. Dafür spricht auch der MAT 03 FH, der richtig teuer war (und immer noch ist). Man muss mal sehen, wie das in der Praxis aussieht, aber ich besitze schon gar keine Schallplatte mit einem Signal in der Genauigkeit ... es fiel mir nur auf, und so eine kleine Anhebung kann trotz der geringen Höhe u.U. eine leichte Brillanz vortäuschen. Mir selber ist bisher aber nichts derartiges aufgefallen ...

      Michael

      Nachtrag: Wenn ich mich nicht irre, muss C 13 oben 1 uF haben, nicht 100 nF. Der parallel geschaltete Folienkondensator zu Elkos im Signal oder in einer Rückkopplung ist bei Meracus eigentlich immer mit 1 uF bemessen. Vielleicht aber nicht immer gleich bestückt.

      Der Plan hat mir jedenfalls heute morgen gleich geholfen, denn die nächste Karte (ich habe ja noch mehrere) zeigte sehr unterschiedliche Verstärkung rechts und links --- und der Schuldige war ein schlechtes Lötauge am Pluspol von C 12, wodurch die 2. Stufe in einem Kanal als Spannungsfolger lief ... eine kleine Drahtbrücke später war dann alles im Lot.

      Bei der Gelegenheit habe ich auch gleich mal C 12 und C 17 durch bipolare Versionen ersetzt. Einen Unterschied kann ich nicht ausmachen, aber das ist auch nicht zu erwarten. Theoretisch ist hier bipolar besser, aber praktisch relevant wird das nach längerer Zeit der Nutzung, wenn die gepolten Elkos an so einer Stelle schlecht werden --- das passiert, und *dann* kann man das auch messen (und hören).

      Dieser Beitrag wurde bereits 2 mal editiert, zuletzt von „kugel-balu“ ()

      Frage(n)/Themen zur Diskussion:

      1) Inwieweit kann man (oder nicht?) den M. Phono-VV als diskretes Equivalent des OpAmp- "Muffsy"-Phono-VV sehen (oder umgekehrt)?

      muffsy.com/schematics.html

      hackaday.io/project/6167/logs?sort=oldest



      Beide, Meracus und Muffsy setzen auf zwei Verstärkerstufen mit dem passiven Entzerrernetzwerk dazwischen.

      2) Was ist der Vorteil (oder Nachteil?) des diskreten Aufbaus (Meracus) gegenüber dem integrierten (Muffsy)?

      3) Was ist der Vorteil des passiven Entzerrers zwischen den Stufen - statt aktiver Entzerrung? Rauschvorteil?

      Auf lebhafte Diskussion!

      Gruß
      Reinhard

      Dieser Beitrag wurde bereits 4 mal editiert, zuletzt von „oldiefan“ ()

      Gute Fragen, Reinhard --- und eigentlich solche, zu denen man gerne etwas vom Entwickler hören möchte. Es gibt einige Überlegungen im Buch von Self, der dann letztlich passive Lösungen wegen der geringeren Aussteuerungreserve verwirft. Das Phasenverhalten der passiven Version wird besser sein, und seine Advokaten führen gelegentlich eine bessere Darstellung der räumlichen Staffelung bei Stereo-Wiedergabe an. Ich kann das aber nicht bestätigen, obwohl das ein Punkt ist, auf den ich besonders achte. Beim Rauschen kann kein grosser Unterschied entstehen, da ist m.E. wichtiger, wie viel oder wenig in der ersten Stufe erzeugt wird.

      Den Meracus-Phono als eine diskrete Variante eines zweistufigen Aufbaus mit passiver Entzerrung anzusehen ist sicher korrekt. Wenn ich mich recht erinnere, waren diese Konzepte im Vergleich miteinander in den 80er und 90er Jahren "en vogue". Da wird es für eine kleine, neue Firma (wie Meracus) eine Überlegung gewesen sein, hier einen Akzent zu setzen. Der Aufwand ist ja beachtlich. Dabei ist es weit verbreitet, den diskret gebauten Phono-Stufen ein "entspannteres" Klangbild zuzuordnen. Das kommt einmal aus einer ideologischen Ecke ("ICs können nicht gut klingen"), aber andererseits auch von Entwicklern, die einen Vorteil in diskreten Aufbauten sehen, weil sie speziell angepasst werden können und keine Universalisten sein müssen.

      Diesen Punkt kann ich bedingt bestätigen. Ich habe sicher mehr als 50 Phono-Vorstufen im Vergleich betrachtet über die Jahre, und tendenziell gefielen mir diskrete Versionen eher besser, weil sie musikalische Details (wie das Ausklingen eines Klaviertons) besser herausbringen. Ich sehe nicht, wie man das messtechnisch erfassen kann, ich kann es jedenfalls nicht. Auch kommt diese Beobachtung noch mit einem fetten ABER wie folgt.

      Zuerst gab es fast nur normale OPVs, keine speziell für Audiozwecke. Das hat sich mit dem NE 5532 und dem NE 5534 geändert, und damit sind viele Vorstufen entstanden, die sehr gut arbeiten --- messtechnisch praktisch perfekt, und auch sonst besser als die allermeisten Vorstufen älterer Bauart. Es hat bis vor ein paar Jahren gedauert, bis National neue OPVs herausgebracht hat, die den 5534 in praktisch jeder Disziplin schlagen, und mit denen werden auch die Vorstufen wieder besser. Dazu verweise ich auf das Buch von Self zum "small signal design". Die Vorteile der neueren ICs sind subtil, und oft auch kaum nachvollziehbar --- viele werden zu recht sagen, die Unterschiede sind wenig relevant. Dennoch sind sie da, und es ist ein Niveau erreicht, das wirklich hervorragend ist. Dennoch gibt es immer noch Entwickler, die diskrete Schaltungen bevorzugen.

      Haben sie nun einen echten Vorteil ? Meine eigene Erfahrung in diesem Punkt ist kompliziert, und hängt mit der Qualität der Versorgungsspannung zusammen. Je besser diese ist, desto kleiner werden die Unterschiede. Aber die allermeisten IC-Vorstufen kommen mit recht einfachen Netzteilen daher (Trafo, Gleichrichter, Elko, dann 7815/7915 oder LM 317/337 -- fertig), und das reicht einfach nicht. Inzwischen bieten fast alle Hersteller als "upgrade" ein besseres Netzteil an, weil das ein richtig erfolgreiches Geschäftsmodell geworden ist. Dabei wird nicht selten auch geschummelt, will sagen: die Standardversion ist bekannt suboptimal, das ist schon unfair. Aber wer es mal probieren will: Man kann fast eine beliebige Vorstufe hernehmen, und z.B. die Siebung per Pi-Filter aufpeppen (wirklich seriöse Hersteller machen das natürlich ab Werk), oder mit C-L-C-Gliedern. Wenn man auf diese Art die Regelung von hohen Frequenzen entlastet, und am Ausgang evtl. auch noch etwas tut, dann wird es besser, und die ICs spielen besser.

      Ich habe bisher nie herausfinden können, warum ICs (und auch der 5534) eher empfindlich auf die Versorgung reagieren, die Daten geben das nicht her. Im Gegenteil: die Daten zur Unterdrückung von Störungen auf der Versorgungsspannung legen nahe, dass man da wenig tun muss. Aber das stimmt einfach nicht! Wenn man also an dieser Stelle mehr Aufwand betreibt, kann man mit OPVs ganz exzellente Ergebnisse bekommen und
      sich den diskreten Ersatz des OPVs schenken ... und genau aus dem Grund sieht man auch immer weniger rein diskret aufgebaute Versionen.

      Besten Gruss,

      Michael

      Dieser Beitrag wurde bereits 1 mal editiert, zuletzt von „kugel-balu“ ()

      Hallo Michael, hallo Reinhard,

      hier habe ich noch ein paar Messergebnisse zum Meracus-Phono im Vergleich zu einer Schaltungsempfehlung von Michael, dem Phono-Pre von Elliot Sound Projects. Unten ist die Schaltung dazu, eine zweistufige Opamp-Geschichte. Die erste Stufe entzerrt tiefe mittlere Frequenzen, die zweite Stufe bringt die Restverstärkung auf und sorgt über R13 und C8 für eine Beeinflussung der hohen Frequenzen. In der dargestellten Auslegung besitzt der Frequenzgang eine leichte Bassanhebung, ab 100 Hz beginnend, nimmt der Pegel bis 20 Hz herunter um ca. 2 dB zu.

      Die Schaltung wurde auf einer kleinen Karte zweimal aufgebaut und mit Steckbuchsen passend zum Meracus gemacht.

      Bei voll aufgedrehtem Volume-Poti habe ich nun an den Lautsprecherausgängen mit dem Oszi das Störsignal in Augenschein genommen. Der Verstärker lief dabei über einen Trenntrafo, um eine Masseschleife über die Oszi-Masse zu vermeiden. Das Störsignal bestand im Groben aus einem vom Rauschen überlagerten 100Hz- Brumm. Dabei waren die Phono-Eingangsbuchsen mit je einem 620-Ohm-Widerstand abgeschlossen. Die hatte ich gerade zur Hand, der Wert nimmt aber Einfluss auf die Messung, besonders hinsichtlich des Ripples. Aber da es nur um einen Vergleich geht, sei mir verziehen. Bei Rechtsanschlag des LS-Potis bringt der Verstärker ein Normsignal auf ca. 50Vss, falls jemand dB-Werte ausrechnen möchte.

      Die diskrete Meracus-Karte bringt in dieser Konstellation folgende Werte:
      Dipschalter offen (MM): 200 mVss Ripple, 3 mVss Rauschen
      Dipschalter geschlossen (MC): 250 mVss Ripple, 20 mVss Rauschen

      Die ESP-Karte, bestückt mit recht ordentlichen OPA2134:
      160 mVss Ripple, 10 mVss Rauschen.
      Eine probeweise Bestückung mit TL082 aus dem RFT-Fundus erbrachte keine Änderung beim sichtbaren Rauschanteil, nur der Ripple nahm leicht zu auf ca. 200 mVss.

      Die Meracuskarte spielt also ihren Vorteil durch die sehr rauscharm konzipierte Eingangsstufe aus. Die ist aber genaugenommen nur für die Stellung MC notwendig.

      Der Phasengang beider Karten (Simulationsergebnis) weicht so gut wie nicht voneinander ab. Die niedrigen Frequenzen laufen etwas vor. Zu 20 kHz hin gibt es eine Verzögerung von ca. 30°.

      Mich reizt es, die von Reinhard vorgestellte Schaltung ebenfalls mal für diesen Verstärker aufzubauen. Rauschberechnungen in Microcap haben mich bisher nicht so recht weitergebracht, der Praxistest ist da wohl doch besser geeignet.

      Viele Grüße,
      Christian
      Bilder
      • ESP_Schaltung.JPG

        48,37 kB, 753×469, 11 mal angesehen
      **************************************************
      2 + 2 = 5 (für extrem große Werte von 2)
      Hi Christian,

      prima -- vielen Dank ! Rauschen ist also, wie erwartet, mit dem MAT 03 FH etwas besser. Für MM spielt das in der Tat praktisch keine Rolle. Es könnte sein, dass ein LM 4562 von National in der ESP-Schaltung weniger rauscht, wäre einen Versuch wert.

      Beide Schaltungen verhalten sich bzgl. Phase gutmütig, das ist positiv. Ich meine, Rod Elliott hätte irgendwo eine kurze Bemerkung dazu in seinen Unterlagen gemacht, finde das aber gerade nicht. Er zieht jedenfalls diese Version der Elektrometerschaltung vor.

      Die neue Alternative ist auch interessant. Ebenso wäre dann ein Vergleich zur "Standardschaltung" noch aufschlussreich, denn eine Elektrometerversion ist vermutlich die am weitesten verbreitete (einfach weil man mit einem NE 5532 oder LM 833 gleich eine Version in stereo aufbauen kann).

      Besten Gruss,

      Michael
      Dann können wir daraus wohl schliessen:

      1. Rauschen
      Der diskrete VV (Meracus) zieht zum integrierten Pendant (Muffsy) in Punkt Rauschen gleich oder ist sogar ein wenig besser (Messwert Christian für Meracus: 84 dB S/N; Spec Muffsy: 82 dB S/N).

      Simulation - aus Interesse:
      Rauschen In LTSpice für Muffsy (OpAmp1= LT1792; OpAmp2= LT1037): Verstärkung 50-fach (34 dB); Versorgung +/-15V; Last 110 kOhm
      Noise ermittelt über Integration der spektralen Rauschdichte, Bereich 20Hz-20kHz ; als Generator Laplace Quelle (invers-RIAA) mit 1 k-Widerstand in Serie, um Serienwiderstand des MM-Systems abzubilden (und ohne Verfälschung durch ein invers-RIAA RC-Netzwerk) ergibt 31 µV Rauschspannung. Bei 500 mV Ausgangsspannung sind das 35 µV/500 mV = -83 dB Rauschabstand. Werden die o.g. sehr rauscharmen OpAmp Typen beide durch NE5534 ersetzt, steigt die Rauschspannung des Muffsy nur leicht auf 39,3 µV (Rauschabstand -82 dB). Das ist aber nur unwesentlich schlechter.

      Ohne daß die quantitative Übereinstimmung der simulierten Rauschspannung mit Messungen bestätigt wurde, ist bei Rauschsimulation aber noch Vorsicht angesagt. Ich würde sie bis dahin nur zum qualitativen Vergleich ähnlicher Schaltungen mit ähnlichen Verstärkungen heranziehen wollen.

      "Laplace Quelle" (inverse-RIAA)

      Die Laplace-Quelle ist nur in der Frequenzdomäne verwendbar (Amplitudenfrequenzgang, Phasenfrequenzgang, spektrale Rauschdichte)
      Für zeitabhängige Vorgänge (Amplitude über Zeit, Klirrfaktor) muss eine NF-Signalquelle mit inversem RIAA-Netzwerk (auf RC-Basis) verwendet werden.

      Ob es durch die passive Entzerrung im Meracus (oder Muffsy) gegenüber einer aktiven Verzerrung einen Rauschvorteil gibt, wissen wir noch nicht, oder?
      Der ESP-Vergleich hat stärker rauschende OpAmps (OPA2134 hat Rauschdichte bei 1 kHz von 8 nV/√Hz (typ). Der NE5534 hat eine Rauschdichte bei 1 kHz von nur 3,5 nV/√Hz (typ)), evtl. auch höhere Verstärkung (41,2 dB)? Und er hat einen 2,2k Schutzwiderstand, dessen Widerstandsrauschen, mit 41,2 dB verstärkt, zusätzlich eingeht. Ich denke, die gemessene kleinere Rauschamplitude des Meracus gegenüber der ESP-Schaltung könnte auch oder grösstenteils auf diese Effekte beim ESP zurückgehen. Ist noch nicht notwendigerweise auf MAT03 im Meracus zurückführbar.


      2.Phase
      Für Muffsy zum Vergleich simuliert. NF-Quelle: "Laplace-Generator, invers-RIAA", damit am Eingang der korrekte Phasengang ansteht und nicht durch ein RC-RIAA-invers-Netzwerk verfälscht wird. Der Phasengang ist bilderbuchmässig flach, von 20 Hz bis 20 kHz innerhalb von +/- 6°.
      Die Hörbarkeit von "Phase" ist ja umstritten. Meinungen reichen von "Phase ist nicht hörbar" bis "hörbar bei Räumlichkeit der Wiedergabe" (siehe oben, Ausführungen von Michael).

      Frequenzgang und Verzerrungen
      Da gibt es nichts mehr zu verbessern, optimal.

      Muffsy THD simuliert bei Ausgangsspannung 1V(eff), 1 kHz an 110kOhm Last: THD=0,00013%
      Muffsy Spec: THD = 0,0008%

      Der Meracus ist dort auch zu erwarten!


      Was will man mehr?


      Gruß
      Reinhard

      Dieser Beitrag wurde bereits 11 mal editiert, zuletzt von „oldiefan“ ()

      Nichts will man mehr -- super Analyse ! Das sind ganz offenbar gut durchdachte und optimierte Entwürfe. Ich kannte die Seite mit dem "Muffsy" nicht, aber man findet da ja auch einige Hinweise, an welchen Details noch gefeilt worden ist.

      Noch eine Bemerkung zur Phase: eine leichte Verschiebung über den Frequenzbereich ist sicher unkritisch, den machen ja auch gute Lautsprecher. Aber starke Abhängigkeiten können sich schon auswirken. Ich erinnere mich an ein Boxenprojekt (Zweiweg), bei dem wir nach Bau der Weiche noch den Versatz des Hochtöners gegen den Bass durch Verschieben ausprobiert haben --- und das war dann sehr klar an der räumlichen Darstellung nachvollziehbar. Hier entsteht allerdings dann ein Sprung, das ist viel kritischer als eine gleichmäßige Drehung. Aber wenn es mit weniger Drehung geht, ist das sicher kein Nachteil ! Ein kleines theoretisches Argument: Die Wiedergabe eines Rechtecksignals ändert sich bei einer Phasendrehung. Das kennt man ja auch aus der Filtertheorie, wenn man Tschebyshev versus Bessel etc. rechnet. Darum sind Filter erster Ordnung im Vorteil.

      Der NE 5534 ist nach wie vor ein phantastischer OPV, mit dem man exzellente Resultate erzielen kann. In vielen kommerziellen Schaltungen wird aber der 5532 eingesetzt, also die Doppel-Variante, die etwas langsamer ist und auch mehr rauscht. In einer Elektrometerschaltung erwarte ich also bessere Ergebnisse von 5534, Typ A (rauscharm). Und laut der Analyse von Self wird der auch nicht vom OP 27 geschlagen, auch nicht im Rauschen. Wenn man weniger Rauschen will, muss man LT 1028 oder die späteren Typen nehmen. Mir gefällt der AD 797 aber besser, er wurde von Walt Jung entwickelt, mit einem gezielten Blick auf rauscharme Audioanwendungen.

      Was ist mit der Aussteuerungsreserve ? Das ist ein Punkt, wo die aktive Rückkopplung doch im Vorteil sein sollte. Im Grunde fehlt also nur noch diese Angabe, und Reinhard hat ja zumindest die Elektrometerversion von Metaxas auch schon einmal simuliert --- da ist also ein abschliessender Vergleich möglich ?


      Besten Gruss,

      Michael

      Dieser Beitrag wurde bereits 2 mal editiert, zuletzt von „kugel-balu“ ()

      Hallo Michael und Christian,

      ich habe mir auch noch die oben von Christian gezeigte ESP-Schaltung bzgl. Rauschen angesehen (Methode, wie zuletzt beschrieben).

      Christian, Du hattest für ESP, bestückt mit OPA2134, die dreifache Rauschspannung der Meracus-Schaltung gemessen. Ich finde simuliert (ohne den 2,2k-Vorwiderstand) für den ESP eine Rauschspannung von 114,7 µV (mit LT1037) bzw. 131 µV (mit NE5534), also auch in der Simulation mehr als das Dreifache der Muffsy-Schaltung (31 µV). Demnach sind - wie schon vorher festgestellt, Meracus und Muffsy im Rauschen ähnlich (Meracus evtl. noch etwas besser) und die ESP Schaltung ist auch in der Simulation (wie in Deiner Messung) beim Rauschen über 3 x so hoch (schlecht), selbst mit sehr rauscharmen OpAmps und ohne den 2,2k-Vorwiderstand.


      Da dieser Rausch-Unterschied selbst mit den gleichen OpAmps für ESP und Muffsy und ohne 2,2k Vorwiderstand beim ESP besteht, ist das "Geheimnis des so viel kleineren Rauschens" wohl die passive Entzerrung im Meracus und Muffsy. Die MAT03 Transistoren mögen dazu auch noch was Gutes tun, der Haupteffekt kommt aber nach diesen Resultaten m.E. vom passiven Entzerr-Netzwerks zwischen den beiden Stufen.

      Insbesondere, wenn bei einer 2-stufigen OpAmp-Schaltung die aktive Entzerrung in der Gegenkopplung des 1. Opamps stattfindet, und besonders, wenn diese Entzerrung auch noch höherohmig ist, wirkt sich das auf die Rauschspannung sehr schlecht aus.
      In der ESP-Schaltung ist der große 4,7k Widerstand am Fusspunkt der Gegenkopplung vom 1. OpAmp "böse". Eine niederohmige Auslegung der Entzerrung wirkt sich in diesem Fall günstig auf das Rauschen aus, erhöht aber natürlich die Last am OpAmp-Ausgang.

      Ein einstufiger OpAmp-VV mit aktiver Entzerrung schneidet unter diesen Umständen bzgl. Rauschen (erwartungsgemäss) vergleichsweise besser ab als ein 2-stufiger, wenn die Gegenkopplung und der dazugehörige Fußpunktwiderstand relativ niederohmig ausgelegt werden, d.h. der Fußpunktwiderstand im Bereich von ca. 100 Ohm, aber möglichst nicht grösser als 1 kOhm. Einstufig bringt aber andere Nachteile mit sich. Für Verstärkungen > 36 dB ist vermutlich eine zweistufige Lösung vorzuziehen.


      Zur Übersteuerungsfestigkeit kann Christian wahrscheinlich was sagen, da er ja beide real vor sich hat. Ich kann im Simulationsmodell den Muffsy und des ESP daraufhin anschauen und auch den Metaxas. Dann vergleichen wir die Ergebnisse (bisher gab es ja gute Übereinstimmung, selbst bei der Rauschbewertung).

      Der AD797 hatnur ein Drittel so grosses Spannungsrauschen vgl. mit NE5534A, aber 3x so großes Stromrauschen. Der ist für MM-Phono-Pre m.E. schon an der Grenze. Das AD-Datenblatt empfiehlt den AD797 nur für Generatorwiderstand von kleiner als 1 kOhm. Das ist bei vielen MM-Tonabnehmern dann schon kritisch, denn die haben u.U. bis zu 1,3 kOhm. Aber für MC-VV mit dem niederohmigen Ausgang der MC-Systeme (100 Ohm) bzw. niederohmige MM-Systeme (ca. 500 Ohm) wäre der AD797 wieder sehr gut.
      Für Generatorwiderstand unterhalb 1 kOhm und grösser ca. 500 Ohm Generatorwiderstand gibt es ja viele "rauscharme" Möglichkeiten, AD797, NE5534A, LT1124, LT1037, OP37, OPA2134,...Etwas oberhalb 1 kOhm dünnt sich die Wahlmöglichkeit etwas mehr aus, aber immer noch genug Optionen.

      Michael, Du hast aufgrund Deines besseren Hörvermögens eine andere persönliche Präferenz, da Du im Vergleich zu mir Feinheiten wahrnimmst, die ich nicht mitbekomme (ha, ich habe jetzt bessere Kopfhörer, damit hole ich hoffentlich etwas auf 8o ). Was mich deshalb mehr stört als alles andere - Du weisst das schon - ist Rauschen. Deshalb bin ich da so pingelig. Ob ein AD797 evtl etwas anders/besser klingt als ein OP37 würde ich dagegen nicht merken. Aber wehe, einer rauscht. Deshalb müssen wir da nicht unbedingt die gleiche Reihenfolge bei Präferenzen haben - das ist ja in Ordnung.

      Ein Generalist könnte jetzt einwenden:
      "Völliger Unfug, dass Ihr da in den Rauschkrümeln stöbert! Das NADELRAUSCHEN / Plattenrauschen ist bei Phono doch weit grösser. Da spielt der Phono-Vorverstärker ja kaum eine Rolle." Ist nicht falsch, aber ich stehe dennoch auf dem Standpunkt, dass man über das unvermeidliche Nadelrauschen hinaus nicht noch zusätzliche Rauschquellen haben möchte und deshalb jedesGlied der Kette optimiert sein sollte, zumal das ja heute kein Hexenwerk mehr ist.

      Gruß
      Reinhard

      Dieser Beitrag wurde bereits 12 mal editiert, zuletzt von „oldiefan“ ()

      Lieber Reinhard,

      prima -- so kommen wir weiter ! Für MM würde ich den AD 797 aus den von Dir genannten Gründen auch nicht einsetzen. Aber bei mir sind meist eher niederohmige Systeme im Einsatz, insbesondere MC High-Output. Die haben nicht den Nachteil der idiotisch kleinen Spannungen, aber den Vorteil, nicht so empfindlich auf Kabel- und Eingangskapazitäten zu sein. Und dafür ist dann der rauscharme AD 797 wieder sehr gut geeignet. Ausserdem sind sie weit weniger empfindlich auf "Radio Eriwan Empfang" --- und den bekommt man oft, wenn man den Eingang kapazitiv knapp auslegt um einen guten Frequenzgang zu haben.

      Bei MM komme ich auch mit dem OPA 2134 gut klar. Keine von den Lösungen produziert übrigens Rauschen in der Höhe, wie es von der Platte kommt. So gesehen ist das auch noch relativ zu sehen.

      Und dann gibt es noch diesen Effekt, den ich schon einmal an anderer Stelle beschrieben habe: Etwas Rauschen (unkorreliert) ist hörphysiologisch eher besser als gar kein Rauschen. Klingt paradox, hat aber seinen Ursprung in der Funktion des Ohres und der nachfolgenden Verarbeitung der Signale im Gehirn. Bei kleinen Signalen hilft das Rauschen oft ein wenig, das Signal zu erkennen. Das ist ein spezieller Effekt der Mustererkennung, den man inzwischen auch (stochastisch) modellieren kann. Das Phänomen dahinter ist als stochastische Resonanz bekannt, aber insgesamt sehr komplex, und bisher nur in einfachen Modellsystemen hinreichend gut verstanden.

      Dies gibt es auch in der Signalerkennung. Man kann beim Ausfiltern kleiner Signale mit etwas Rauschen zuweilen Dinge aufspüren, die ohne Rauschen verborgen bleiben. In der Quantenchemie kommt das bei Zwei-Niveau-Systemen vor. Es gibt zwischen den Niveaus einen Potentialberg, der normal nicht überwunden werden kann, wenn die Energie zu klein ist. Mit etwas Rauschen geht es dann doch (bzw. viel schneller). Bei den Neuronenaktivitäten kommen ähnliche Modelle zum Tragen. Somit auch wieder beim Hören ...

      Lautsprecher oder Kopfhörer sind natürlich sehr verschieden. Was beim Lautsprecher gar nicht stört, kann beim KH schon massiv nervig sein. Beispiel Saba 9240 etc.: An normalen Boxen geht alles prima, aber im KH stört der Restbrumm ziemlich heftig (mich jedenfalls, und andere haben das ja auch berichtet). Raumklang beim KH hingegen ist generell schwer --- und ganz offenbar individuell sehr verschieden. Ich komme ganz gut damit klar, andere aber überhaupt nicht.

      Den Einfluss der Rückkopplung auf das Rauschen ist sicher richtig analysiert. Das ist dann wieder ein Punkt, bei dem der 5534 Vorteile hat, weil er ohne Probleme 600 Ohm treiben kann. Man kann das Netzwerk also deutlich niederohriger auslegen als bei einem TL 071. Auch liegt hier sicher ein Vorteil der diskreten Schaltungen, denn die kann man ja ohne Probleme für noch kleinere Widerstände auslegen.

      Wie sieht es denn bei der Elektrometerschaltung mit der Phasendrehung aus ? Hier erwarte ich einen Vorteil der passiven Entzerrung.

      Besten Gruss,

      Michael
      ...das heißt, etwas vereinfacht, in der ESP-Schaltung dominiert das Widerstandsrauschen der ersten Verstärkerstufe? Ein rauscharmer OpAmp nützt nur wenig? Das würde auch den nur geringen Unterschied zum TL082 erklären.

      Reinhard, wie integrierst Du die spektrale Rauschdichte? Lässt Du LTSpice direkt rechnen?

      Die Übersteuerungsfestigkeit der beiden Schaltungen werde ich bei nächster Gelegenheit mal ermitteln. Spoiler: Michael hat seit kurzem ebenfalls beide Karten zur Verfügung und das bessere Netzteil.

      Grüße, Christian
      **************************************************
      2 + 2 = 5 (für extrem große Werte von 2)
    • Benutzer online 3

      3 Besucher