Pre-MPX Filter (Nachbarkanalfalle)

      Pre-MPX Filter (Nachbarkanalfalle)

      Liebe Forenfreunde,

      angeregt durch eine Bemerkung von Hans (decoder) zur maximalen Rausch-/Störungsfreiheit des Stereo-NF-Signals durch Einsatz eines Pre-MPX-Filters in der Besprechung des Receivers HK 990Vxi ("Andere Marken") komme ich hier unter eigener Überschrift darauf zurück.

      Saba 8060, 8090K, 8730, 8100K, 8120H,8200 quadro und 9100 (alle mit MC1305 Decoder IC) haben es,
      der Saba 9060 mit Dekoder IC SN76115 hat es,

      ...ein extra Filter vor dem Dekoder-IC und die Saba Beschreibung erklärt dazu:

      "Das vom Ratio-Detektor abgehende Multiplex-Signal durchläuft ein Tiefpaßfilter mit einem Dämpfungspol bei 114 kHz. Dieses Tiefpassfilter verhindert, daß durch Interferenzen mit einem Nachbarkanal und Harmonischen der 38 kHz Schaltfrequenz Störgeräusche entstehen. Das Multiplexsignal von ca. 40Hz bis 53 kHz passiert jedoch ohne wesentliche Amplituden- und Phasenfehler diesen Tiefpass und wird ...dem Decoder IC (MC1305) zugeführt."

      Saba 8080 und TS80 mit diskretem Decoder haben es nicht,
      Saba 9140 und 9141 (tc) mit Decoder IC TCA4500A haben es ebenfalls nicht,
      auch nicht die Saba 9903, 9940, 9240, 9250, 9260, MT201 und MD292 mit dem TCA 4500A,
      der MT 200 mit dem Decoder IC µPC1161 hat es auch nicht.

      Der Anspruch an die Güte der Störunterdrückung und das verwendete Decoder-Konzept / Decoder Schaltkreis sind offensichtlich dafür massgeblich, ob so ein Filter verwendetwird/wurde.

      Im einfachsten Fall ist ein LC-Kreis, abgestimmt auf 114 kHz, vorgeschaltet, so wie bei den genannten Saba Geräten:



      Das ist eine kostengünstige Lösung, die oft verwendet wurde und noch wird. Phase und Amplitude bleiben bis über 53 kHz (der erforderlichen Bandbreite für die L-R Komponente des MPX Signals) recht konstant. Eine Dämpfung von 30 dB bei 114 kHz kann bei einer Spulengüte Q=38 erzielt werden. Die Phasendifferenz zwischen 19 kHz und 38 kHz beträgt ca. 10°.

      Mir ist die tatsächliche Güte der verwendeten Spulen (Induktivität typisch um ca. 20 mH) nicht bekannt. Ich habe hier und in allen nachfolgenden Simulationen eine typische Spulengüte von Q=38 bei 100 kHz angenommen und durch einen Parallelwiderstand von 500 kOhm in der Simulation berücksichtigt, auch wenn das nicht immer in den Schaltbildern vermerkt ist.




      Im Grundig R 3000 (baugleich in diesem Bereich: T3000, R2000) ist im Prinzip eine ähnliche Lösung realisiert, wie sie das einfache LC-Filter darstellt. Die Filtereigenschaften gleichen dem vorhergehenden LC-Filter, allerdings liegt das Resonanzminimum deutlich höher, bei 124 kHz, und der Überschwinger ist hier glattgebügelt.




      Es muss Gründe geben, warum oftmals zu viel aufwändigeren Lösungen gegriffen wird, auch wenn diese mit dem Nachteil einer weniger guten Phasenkonstanz verbunden ist. Unterschiedliche Phase bei 19 kHz und 38 kHz lässt sich nur bedingt am Stereodekoder mit dem Abgleich ausgleichen und führt ggf. zu verschlechterter Übersprechdämfung (Kanaltrennung), es sei denn in der Schaltung wird der Effekt kompensiert. Steilheit des Tiefpasses und stärke der Absenkung sind weitere wichtige Anforderungen, die ein so einfaches LC-Filter nicht so gut meistert.


      Ein etwas anderer Weg ist im Grundig Tuner T 9000 beschritten. Hier kann man davon ausgehen, dass weniger Kompromisse gemacht wurden.




      Man sieht die ab 70 kHz (Eckfrequenz) früher einsetzende Absenkung als bei der Schaltung im R 3000. Allerdings auch mit stärkerer Phasendrehung (19/38kHz Differenz 38°), die aber in diesem Gerät nicht zu einem Kompromiss bei der Kanaltrennung führt. Bei 114 kHz beträgt die Dämpfung 25 dB, sie bleibt aber auch bei höheren Frequenzen viel stärker gedämpft als beim R 3000. Dadurch werden auch höherfrequente Störprodukte viel besser unterdrückt.

      In jüngerer Zeit ist das Thema "HD-self noise" in den USA aktuell geworden. Hier handelt es sich um Störungen von digitalen Seitenbändern (ham-radio.com/k6sti/hdrsn.htm). Auch dafür wird ein "post-detection filter" (Filter vor dem Stereodekoder) vorgeschlagen. Das im verlinkten Beitrag vorgeschlagene einfache Post-detection Filter setzt allerdings (zu) früh ein (ab 38 kHz). Brian Beezley beschreibt, dass sich durch die Redundanz des unteren und oberen Seitenbandes ein so stark beschneidendes Filter dennoch verwendet werden kann (hängt ggf. vom Decoder IC noch ab). Die Absenkung bei 114 kHz ist 32dB. Aber die Phasendifferenz 19 zu 38 kHz ist aber gross, 85°.




      Bei diesem Filterkonzept kann ein zweistufiges Filter verwendet werden, wenn späterer Einsatz ab erst 60 kHz bei guter 114 kHz Unterdrückung erzielt werden soll.



      Durch die grössere Filtersteilheit ist die Phasendrehung 19 zu 38 kHz auch hier günstiger, beträgt aber immer noch 62°. Die Absenkung erreicht hier immerhin 28 dB bei 114 kHz trotz Einsatzfrequenz von 60 kHz. Auf jeden Fall der einfachen vorstehenden Lösung zu bevorzugen.


      Hat von den sachkundigeren Forenfreunden jemand zusätzliche Informationen, die er zu diesem Thema teilen kann (Hans?)? So viele unterschiedliche Lösungen mit unterschiedlichen Eigenschaften! Worauf kommt es an? Wann sollte eine bestimmte Lösung gegenüber der anderen bevorzugt werden?

      Es grüßt Euch
      Reinhard

      Dieser Beitrag wurde bereits 12 mal editiert, zuletzt von „oldiefan“ ()

      Hallo Reinhard,

      das ist eine interessante Anregung, die mich zu Nachforschungen motivierte.

      Bei den SABA-Receivern der 92xx-Baureihe ist der Verzicht auf das 114Khz-Filter bedingt durch die Verwendung des TCA4500. Dieser Baustein hat laut Datenblatt eine interne 114KHz- und 152KHz-Unterdrückung von 50dB, so dass ein externes Filter entfallen kann. Der Wert liegt auch deutlich über der Dämpfung der externen Filter.

      Die Telefunken Receiver aus dieser Zeit (TR500,HR5000,HR5500) mit TCA4500 verzichten auch auf das externe 114 KHz-Filter.

      Besonders gut meint es Grundig bei R40/45/48. Hier wird dem TCA 4500 noch ein zusätzliches 114Khz-Filter vorgeschaltet. Doppelt hält besser? Oder das Datenblatt nicht gelesen? Es ergibt sich dann immerhin eine Dämpfung von fast 70dB.

      Die Unterdrückung des Pilottons liegt beim TCA4500 laut Datenblatt rein zufällig bei 31dB, entsprechend den Forderungen der Din 45??? der damaligen Zeit.

      Gruß

      Rolf
      Hallo Rolf, Mitleser,

      auch Hans schrieb, dass beim TCA4500 das "Vorfilter" nicht nötig war. Du gibst die Erklärung.

      Noch ein Nachtrag zu den Schaltungen oben. Hans hat eine weitere Variante gezeigt, wie sie im Grundig ST6500 (=T7500) verwendet wird. In der Simulation gibt sie sehr gute 35 dB Dämpfung bei 114 kHz mit 18° Phasendifferenz zwischen 19 und 38 kHz. Also ähnlich wie beim gezeigten R3000 Beispiel, allerdings mit einer sehr viel höheren Eckfrequenz bei 98 kHz und steilerem Abfall; selbst steiler als beim T 9000.

      Grundig ST 6500 (T 7500) mit 50 kOhm Parallelwiderstand (Dämpfung, Güte) zu den Induktivitäten:





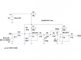
      Das oben zuletzt gezeigte 2-stufige steilflankige aktive LP Filter (60kHz) in Sallen-Key Architektur habe ich mal aus Interesse "quick and dirty" aufgebaut und vermessen. Messdaten hier (meine Grenzfrequenz der hier verwendeten Messkette am PC auf max. 90 kHz begrenzt). Die krummen Bauteilwerte stammen von den ausgemessenen Werten meines Aufbaus, dessen Teile aus der Grabbelkiste kommen. Man kann als OP den rauscharmen NE5534 verwenden. Die theoretische Filtersteilheit ist 24dB/Octave oder 80dB/Dekade (Filter 4.Ordnung).



      Messung:
      Eckfrequenz (-3dB): 60 kHz (Simulation 62 kHz)
      Dämpfung bei 90 kHz: -23dB (-19 dB)
      Phasendelta 19 zu 38kHz: 66° (61°)





      Gruss,
      Reinhard

      Dieser Beitrag wurde bereits 7 mal editiert, zuletzt von „oldiefan“ ()

      Forenfreunde,

      Rolf (KOR) hatte im Beitrag "Harman Kardon HK990Vxi) eine wesentlich Bemerkung gemacht, nämlich dass es auf konstante Gruppenlaufzeit über die Frequenz ankommt, denn die Änderung der Gruppenlaufzeit führt zu (Phasen-)Verzerrungen. Das Thema Verzerrungen die den Tiefpass induzieren kann, muss also mit einbezogen weden.

      Erklärung der Gruppenlaufzeit für die Leser, die in dem Thema "nicht so drin" sind:
      iowahills.com/B1GroupDelay.html

      Das composite MPX-Signal, das vom Demodulator kommt und danach zum Stereodekoder gelangt, enthält ausser dem FM-demodulierten Summensignal L+R beider Kanäle auch noch das nicht-demodulierte Differenzsignal L-R zu beiden Seiten des unterdrückten 38 kHz Hilfsträgers also 38+/-15 kHz. Damit wird vom MPX-Signal eine Bandbreite von 53 kHz beansprucht. Darüberhinaus gibt es noch ein RDS-Signal mit den Seitenbändern zu beiden Seiten von 57 kHz (wird nur bei RDS-fähigen Tunern demoduliert) und ggf. (USA) ein Signal bei 67kHz für kommerzielle Beschallung (genannt SCA), die mit dem UKW Radio nicht wiedergegeben wird und üblicherweise über ein SCA LC-Filter abgeblockt wird. Für saubere, störungsfreie Stereowiedergabe soll nur das Signal bis 53 kHz möglichst ohne Änderung der Gruppenlaufzeit seiner Frequenzkomponenten zueinander und ohne Amplituden- und nichtlineare Verzerrungen zum Stereodecoder gelangen, aber nicht die höheren Frequenzen. In USA senden manche Radiosender zusätzlich ein sog. Hybrid-Digital (HD) Signal auf derselben Sendefrequenz, das zu Störungen (Rauschen) im analogen Stereoempfang dührt, wenn es nicht auch vom Decoder ferngehalten wird. Daher wird vor dem decoder ein Tiefpassfilter benötigt.

      Diese Forderung an die Filtereigenschaften ist bei steilflankigen Tiefpassfiltern nicht trivial, denn sie sollen Frequenzen oberhalb ca. 60 kHz möglichst rasch, also steilflankig absenken, dabei aber die sonstigen Eigenschaften der spektralen Komponenten des MPX Signals nicht verändern.

      Am leichtesten lässt sich die Forderung nach

      a) geringer Phasenverschiebung von 19 zu 38 kHz
      b) steilflankiger Filterkurve mit Absenkung bei 114kHz von ca. 20 dB oder besser
      c) weitestgehend konstanter Gruppenlaufzeit bis 53 kHz

      durch das einfache LC-Filter realisieren, wie in den genannten Saba Geräten. Auch die gezeigte Schaltung im Grundig R3000 ist dort einzuordnen. Die Gruppenlaufzeit ändert sich im Bereich 10 kHz bis 53 kHz fast nicht.

      Einfaches LC-Filter, Gruppenlaufzeit



      R 3000 Nachbarkanalfalle Gruppenlaufzeit



      Das nochmals verbesserte Filter im ST 6500 = T 7500 (Grundig), gibt sich in der Beziehung keine Blöße, praktisch konstante Gruppenlaufzeit. Das beste Ergebnis!




      Die grosse Herausforderung stellt sich beim T 9000 (Grundig) wegen der hier schon etwas früher einsetzenden Dämpfung (um bestmögliche Störfreiheit zu erzielen). Das sieht für das hier verwendeten andere Filterkonzept hinsichtlich der Gruppenlaufzeit aber recht gut aus, auch hier kann die Änderung noch innerhalb von 3,5 µs gehalten werden. Erstaunlich, wenn man die Breitbandigkeit der Absenkung hier bedenkt.




      Hier haben wir denn auch wohl die Antwort, weshalb für ein qualitativ so hochwertiges Gerät die Op-Amp Lösung nicht zum Zuge kam. Denn sowohl die einstufige als "Post-Detection Filter" vorgeschlagene OP-Amp Lösung, wie oben gezeigt, als auch das 2-Stufige Chebyshev Filter 4. Ordnung vermögen keine gleichgute Gruppenlaufzeit-Konstanz zu bewerkstelligen. Das einstufige Filter verursacht bis 53kHz eine Gruppenlaufzeitänderung von bis zu 7 µs und beschneidet viel zu früh die Übertragung des L-R Bands. Gemäss Brian Beezley kann so ein Filter dennoch verwendet werden, da die L-R Information auch im nicht beeinflussten unteren Seitenband vorhanden ist (ham-radio.com/k6sti/ssb.htm). So kann immer noch eine Kanaltrennung von bis zu 40dB erreicht werden. Allerdings äussert sich Brian Beezley nicht zu möglichen Beeinträchtigungen durch die Gruppenlaufzeit , Phasenverzerrungen, Intermodulationsverzerrungen, usw.

      Die Frequenz- / Filtercharakteristik des 2-stufigen Chebyshev Filters 4. Ordnung ist zwar exzellent, aber auch hier ändert sich die Gruppenlaufzeit um 5 bis 6 µs oberhalb von 40 kHz bis zum Ende des 53 kHz Spektrums.

      Einstufiges Filter nach Brian Beezley (2. Ordnung):




      Zweistufiges Filter mit Eingangpuffer (Chebyshev, 4. Ordnung, Sallen-Key):



      Bessere Gruppenlaufzeitkonstanz und damit weniger Phasenverzerrung wäre mit einem mehrstufigen OP-Amp Filterkonzept nur mit Butterworth- oder noch besser mit Besselfilter erzielbar. Wegen der weniger steilen Dämpfung knapp oberhalb der Grenzfrequenz bei diesen Typen sind dann aber für die gleiche Steilheit 4-5-stufige Filter erforderlich. Das wiederum würde zu einer deutlichen Zunahme des Rauschfaktors führen, vom ungleich grösseren Schaltungsaufwand abgesehen. Daher ist offensichtlich eine mehrstufige LC-Filter-Lösung, wie im T 9000 realisiert, in der Summe aller Eigenschaften vorzuziehen.

      Zum Klirrfaktor (harmonische Verzerrungen):
      Ich messe bei 30 kHz für das 2-Stufige OpAmp Filter bei 400 Hz einen Klirrfaktor (THD) von 0,001%; bei 30kHz steigt er auf 0,06% an. Da die Verzerrungen wesentlich durch k3 bedingt sind (bei 30 kHz Grundton also k3 = 90 kHz) und meine Messanordnung auf 90 kHz begrenzt ist, kann ich den Klirr (k2+k3) nicht bis 53 kHz erfassen. Näherungsweise aus dem Verlauf extrapoliert wird der Klirrfaktor für 53 kHz um ca. 0,2% liegen.

      Ich glaube nicht, dass dies bereits sämtliche Gesichtspunkte sind, die zu der unterschiedlichen Umsetzung der "MPX-Filter" vor dem Dekoder geführt haben, aber es sind die, an die ich hier zunächst denken würde.

      Gruss,
      Reinhard

      Dieser Beitrag wurde bereits 10 mal editiert, zuletzt von „oldiefan“ ()

      Hallo Reinhard,

      ich ziehe meinen Hut und verbeuge mich.

      Deinen (perfekten) Ausführungen gibt es nichts hinzuzufügen,

      Man erkennt, dass man selbst in so Trivialitäten wie einem 114KHz-Filter richtig Entwicklungsarbeit stecken kann. Der hervorragende Klang der Grundig Tuner St6000/T7500 resultiert auch aus derartiger Feinarbeit. Immerhin hatten diese Geräte noch keine umschaltbare Bandbreite und sind klanglich trotzdem Spitzenlasse.

      Bei diesen Grundig-Tunern wurde, so weit ich weiß, auch bei der ZF-Keramik-Filterauswahl auf eine möglichst konstante Gruppenlaufzeit geachtet. So ergeben viele kleine Optimierungen einen Tuner der Spitzenklasse.

      Ich hatte vor vielen, vielen Jahren einen T7500. Bei einer Direktübertragung (Klassik) durfte er im Direktvergleich zu meinem SABA 9240S antreten. Die hörbaren Unterschiede waren beindruckend. Ich erinnere mich heute noch an ein Flötensolo. Beim Grundig hörte man nur die Flöte, beim SABA noch diverse Störgeräusche. Der T7500 wurde übrigens bei mir vor 10 Jahren durch den noch besseren FineArts T1000, den Nachfolger des T9900, abgelöst. (Nicht zu verwechseln mit dem T1000 von 1981). Allerdings sind die Unterschiede nur messbar, aber nicht mehr hörbar. Die größten Vorteile des Nachfolgers sind die Kabeltauglichkeit, die RDS-Funktion und die Fernbedienung.

      Vor 35 Jahren gab es an der Uni eine Vertiefungsvorlesung Empfangstechnik. Das Niveau des vorhergehenden Beitrages hat der Prof. damals aber nicht geschafft.

      Gruß

      Rolf

      Dieser Beitrag wurde bereits 1 mal editiert, zuletzt von „KOR“ ()

      Hallo die Runde.
      Die keramik-Filter mit deffinierter Gruppenlaufzeit sind die hellblauen im Gegensatz zu den beigen.
      Den Arbeiten von Reinhard gebe ich ein Qualitaets-Siegel bei, als "gelesen" und für gut befunden, von wem ? hans

      PS: dazu ein Datenblatt vom Febr. 1976 welches im Original zeigt, das zumindest ich, das Blatt gelesen habe. (TCA4500)
      Bilder
      • TCA4500-Titel.jpg

        71,75 kB, 600×362, 40 mal angesehen

      Dieser Beitrag wurde bereits 3 mal editiert, zuletzt von „decoder“ ()

      Hallo Rolf und Hans,

      Danke für Euer Gegenchecken. Wie Rolf schon sagte, erst wenn man so in die Deteils geht, sieht man, wie viel Arbeit und Entwicklung (besonders bei Grundig) in jeder Kleinigkeit steckt und welche Verbesserungen über die Zeit erzielt wurden. Ein ST 6500 (T 7500) oder T 9000 hätten auch heute kein Problem mit "HD-self noise".

      Gruss,
      Reinhard
      Hallo in die Runde.

      Gerade erst den Thread entdeckt. Tolle Arbeit!

      Ich (als Nicht-Ingenieur) bin platt, wie klein die Gruppenlaufzeitdifferenz schon bei dem einfachen LC-Filter bereits ist. Das hätte ich nicht gedacht. Umso tragischer, dass viele Geräte das 114kHz-Filter garnicht besitzen, so wie (nach Reinhards Übersicht) der Saba 8080 - und der klingt ja nu dennoch wirklich nicht schlecht (wenigstens bei Stereoempfang, in Mono hat er seine Malaissen, das hatte wir ja schon an anderer Stelle). Jedenfalls ist mir schleierhaft, wieso man beim 8080 darauf verzichtet hat. Ein Kostenfaktor wird das Filterchen in Anbetracht des sonstigen Aufwands in diesem 1000-DM-Gerät nicht gewesen sein. Was sonst? Gedankenlosigkeit? Ignoranz?

      Nur geringfügig off-topic: Wie gut welcher meiner Tuner ist, wird sich ja wohl noch dieses Jahr erweisen, wenn (wie ich gehört habe) die UKW-Programme im BK-Kabel eingestellt weden (eine Schweinerei) und ich wieder wie vor 30 Jahren mit Zimmerantennen operieren "darf". Mein 9241 wird sich die Augen reiben, nachdem er seit 1990 "nur" Kabelradio verarbeiten musste.

      Beste Grüße
      Stefan
      Hallo Forenfreunde,

      gerade entdeckt...

      ein Premium-Tuner "DaySequerra FMR 25" fängt ebenfalls das Rauschen an, wenn er auf einen Stereo-Sender abgestimmt ist, der auf derselben Frequenz auch Hybrid-Digital (bisher nur nur in USA) sendet, da die Konstrukteure vor 25 Jahren auf das LP-Filter vor dem Stereodekoder verzichtet hatten. Der Hersteller bietet bei diesem (ehemals sehr teuren) Tuner nun Nachrüstung eines "post-Demodulation low-pass filters" vor dem Stereodekoder an, der die durch "hybrid-digital um 40dB verschlechterten Signal-Rauschabstand wieder auf den ursprünglichen Wert hebt.

      Es handelt sich dabei um ein 7-stufiges Tiefpass-Cauer Filter (sog. elliptisches Filter) mit einer sehr guten Dämpfung von 40dB bei 100kHz und einer Eckfrequenz bei ca. 77 kHz. Die Gruppenlaufzeit ändert sich im Bereich bis 53 kHz um ca. 6 µs daysequerra.com/fmr-features



      Die Stereo-Kanaltrennung von 50dB bleibt dabei nach Herstellerangabe erhalten (ggf. mit Nachgleichen des Phasenschieber-Korrekturglieds?), ebenfalls der ursprüngliche S/N-Abstand - oder wird sogar leicht verbessert.

      Auf der gleichen Webseite schreibt der Hersteller: "Unfortunately, FM Reference Panalyzer and original Sequerra Model One units cannot be upgraded." Die ultrateuren Geräte sind also jetzt "für die Tonne?"

      Gruss,
      Reinhard

      Dieser Beitrag wurde bereits 3 mal editiert, zuletzt von „oldiefan“ ()

      Hallo Hans,

      Deine handschriftliche Notiz macht mich neugierig. In dem mir vorliegenden Datenblatt steht zwar was von 114Khz-Unterdrückung, aber kein Wort vom wie und warum. Offensichtlich enthalten aber Deine Unterlagen die Erklärung dafür. Wäre es möglich diesen Teil hier öffentlich zu machen?

      Kannst Du dich erinnern, warum bei Grundig trotzdem noch ein 114-KHz-Filter zwischen dem TCA420 und dem TCA4500 eigesetzt wurde?

      Schmunzeln musste ich über Dein Ruhestandsdatum 01.07.1989. Das war mein erster offizieller Arbeitstag als Ingenieur nach dem Studium. Zumindest wurde ich ab da bezahlt, ich glaube es war ein Samstag.

      Gruß

      Rolf

      Dieser Beitrag wurde bereits 1 mal editiert, zuletzt von „KOR“ ()

      Wunderbar, dieser Thread. Das ist es was so ein Forum ausmacht.
      Besonders die bekannt gut informierten Teilnehmer können wieder gut mitreißen.
      Alles in Ruhe zu lesen wird mir eine Freude sein, derzeit werde ich andauernd gestört dabei.
      Gruß Jogi,
      der im Forum von jedem dahergelaufenen Neuling verspottet, beleidigt und als charakterlos tituliert werden darf.
      Danke Jogi.

      Hallo Kor und Leser.
      „Kannst Du dich erinnern, warum bei Grundig trotzdem noch ein 114-KHz-Filter zwischen dem TCA420 und dem TCA4500 eingesetzt wurde?
      Eine einfache Frage bei der es wie so oft viele Argumente gibt. Wenn ich vor meinem Auto stehe: wo ist der Schlüssel? Gibt es auch deren mehrere.

      Daher hier nur das wichtigste: Nach den aufwändigen ZF-teilen von RT50 bis RTV600 und RTV1020 gab es viele Lösungen, die Fortschritt brachten, aber auch viele Ingenieurstunden kosteten. Daher wurde beschlossen, ein ZF-Modul zu schaffen mit dem die Mehrzahl der Hi-Fi-Modelle bestückt werden konnten.Mit dem ersten IC-Modell RTV720 und vielen Nachfolgern und dem HF550, war in zwei Hi-Fi-Gruppen ausreichend Erfahrung aufgelaufen, ein ZF-Decoder-Modul zu schaffen, das alle Wünsche diese Periode abdecken kann. Andere Firmen waren in der Hi-Fi-Klasse schon mit Keramik- oder Quarz-Filtern unterwegs. Viele Versuche die Firmen STEMAG oder SIEMENS zu bewegen, 10,7Mhz Filter zu fertigen, schlugen fehl.Das neue Modul musste mit der Technik (3.Kreis) des HF550 und der IC-Technik des RTV720 realisiert werden. Das Doppelfilter SFW und später SFE von MURATTA war aus diversen Gründen nicht das Optimum, aber eben die Zukunft. Diese Kombination von abgleichbarem 3Kreis- und einem Einzelkreis mit nachfolgendem SFW, ließen noch Wünsche an die Signalqualität am Decoder-Eingang offen. Diese Decoder vom Mot. MC1310 und Texas SN45xxxx, verlangten die Unterdrückung der störenden Signale oberhalb des MPX-Bandes und ganz sicher der 114 KHz. Daher wurde zwischen Demodulator-Ausgang und Decoder-Eingang, eine Trennstufe,“ meine Jungs“ ;) sprachen gerne von „Interface“ eingefügt. Welches außer einer Impedanz- Anpassung eine Phasenkorrektur z.B. M-Signal= 6,3KHz zu S-Signal bei 38KHz +/- 6,3KHz erlaubte. Als Motorala und später SIEMENS, den TCA4500 bzw. danach TCA4500A anbot, verblieb diese Trennstufe und den speziellen FM-Stereo- Problemen trotz der jetzt neuen GRUNDIG- ZF-Filter und der MURATTAS erhalten. Daher verblieb das "Interface" zusammen mit der Spule (114KHz-Sperre) mit kleiner Anpassungen, z.B. abgeschirmte BFs usw., einfach da.
      Als Beleg und Vergleich, zwei Anlagen: das „Interface“ mit MC1310 und TCA4500A. An andere Kleinigkeiten die noch dafür sprachen, kann ich mich nicht mehr glaubhaft erinnern. Lang ist’s her.

      Dazu wunschgemäß an KOR , der Motorola- Text zur 114 KHz Unterdrückung im TCA4500
      Hans
      Bilder
      • RPC500_Kerfi.png

        99,34 kB, 1.000×693, 24 mal angesehen
      • T5000_Kerfi.png

        46,88 kB, 1.000×500, 28 mal angesehen
      Dateien
      • MC4500 Bl2sa.pdf

        (228,26 kB, 23 mal heruntergeladen, zuletzt: )

      Dieser Beitrag wurde bereits 3 mal editiert, zuletzt von „decoder“ ()

      Hallo Hans,

      vielen Dank für die Info. Interessante Lösung, die den Motorola-Ings eingefallen ist: "By means of digital methods". Sozusagen "Mixed-Signal" schon 1977.

      Im letzten Spitzenklasse-Tuner von Grundig, dem FineArts T1000 von 1993 (?), steckt ein Stereodecoder-IC von Sanyo, LA3450, das vermutlich die gleiche Technologie verwendet. Das war dann wohl auch der Höhepunkt und das Ende der Entwicklung auf diesem Gebiet:

      The LA3450 is a multifunctional, high-performance FM multiplex demodulator IC designed for high-grade FM stereo
      tuner use. The LA3450 features adjustment-free VCO, measure against adjacent channel interference, pilot canceler,
      low distortion (0.005%), and high S/N (101dB).

      No antibirdie filter is required because a measure is taken against adjacent channel interference.

      "Deine Jungs" haben im FineArts T1000 übrigens auch ein 114KHz-Filter eingesetzt, obwohl ... s.o..

      Gruß

      Rolf


      Dieser Beitrag wurde bereits 1 mal editiert, zuletzt von „KOR“ ()

      Hallo Rolf "KOR"
      Der MOT TCA4500 wurde von einer Gruppe in Genf entwickelt. Entgegen der Norm hat der von Anfang an, eine PRO-ELECTRON- Nummer "TCA" Einer der wenigen ICs wo die Fürther nicht mitgemischt haben.
      Man hat uns das IC in Molding vorgestellt. Aber in EUROPA muss ja jemand den Schubs gegeben haben.
      Ich war 1976 in SILICON. Val. auch bei MOT. "D" spielte dort noch keine Rolle. Es waren die Vetriebs-Ing.
      in "D" welche den Weg bahnten.
      hans
      HINWEIS für Reinhard.
      Im T9000 haben wir ja erstmalig die FM-Bandbreite in normal und schmal angelegt.
      Der Abgleich des Übersprechens L/R muss sich ändern. Wir haben das wie es der Ausschnitt zeigt, m dort gelöst, wo Du Messungen machst. (Auschnitt MPX-Filter T9000)
      Bilder
      • Grundig_T9000_MPX-Filter.png

        63,08 kB, 1.000×598, 25 mal angesehen
      Hallo Hans,

      das hatte ich in der Schaltung des T9000 gesehen, zur Vereinfachung hier die Umschaltmöglichkeit auf "narrow" weggelassen. Hans, Du siehst wieder alles!

      Ich hatte schon vermutet was Du als Grund des Verbleibs des 114kHz Filters beim Wechsel vom MC1310 zum TCA4500 schreibst. Sieht man schön auch am Gang von R35 (114 kHz + MC1310) zu R45 (TCA4500 ersetzt MC1310, 114 kHz Filter war geblieben).

      Gruss,
      Reinhard
    • Benutzer online 1

      1 Besucher