HiFi-Studio 8120 - Lautsprecher-Schutzschaltung nachrüsten

      HiFi-Studio 8120 - Lautsprecher-Schutzschaltung nachrüsten

      Da der große Receiver "SABA HiFi-Studio 8120" in seinem Innenraum noch Platz bietet, um eine Lautsprecherschutzschaltung zu ergänzen, bin ich das Projekt angegangen. Die Schutzschaltung war in späteren Gerätegenerationen (z.B. 92xx Serie) ja Standard, aber beim Erscheinen des 8120 noch nicht üblich. Sie bietet den Vorteil, dass sie das Plopp-Geräusch in den Lautsprechern beim Ein- und Ausschalten vermeidet und trennt die Endstufe von den Lautsprechern ab, wenn eine Gleichspannung auf einem der LS-Ausgänge erkannt wird (z.B. bei einem Endstufenschaden).

      Der Einbau dieser Schutzschaltung lässt sich auf der Ebene "Hochparterre" realisieren, vor der Treiberplatine (wo beim 8080 der Stereodekoder plaziert ist).

      Im WWW findet man Angebote zu nahezu einsatzfertigen Bausätzen für wenige EURO (zu dem Preis notwendigerweise chinesischen Ursprungs), die auf dem NEC IC µCP1237 basieren. Vorzugsweise ist im Bausatz auch gleich dessen +12V-Versorgung mit einem 7812-Spannungsregler integriert und natürlich auch das Lautsprecher-Schaltrelais (oder sogar deren zwei). Die überaus (fast nicht vorhandene) Anleitung sieht vor, dass man nach dem Zusammenlöten des Bausatz, diesen nur noch in die Lautsprecherausgänge hinter der Endstufe einschleifen müsse, den AC-Eingang mit 12-24V Wechselspannung versorgen, und eine Masseverbindung (=LS-Masse) herstellen. Das funktioniert in bestimmten Fällen aber so nicht, schlimmstenfalls kann man sich so seinen Receiver/Verstärker zerstören.

      Probleme sind gegeben...
      wenn der Verstärker/Receiver verschiedene Masse-Ebenen verwendet, z.B. die Lautsprecher-Masse und die Chassis-Masseoder Netzteil-Masse und Lautsprecher-Masse auf unterschiedlichem Potential sind;
      wenn der Verstärker in Brückenschaltung aufgebaut ist oder auf Brückenbetrieb (BTL) umgeschaltet werden kann (dafür gibt es spezielle Bausätze, die keine "universale Masse" verwenden).
      wenn die AC-Spannungsversorgung im Netzteil des Receivers/Verstärkers einen Trafo mit Mittenabgriff an Masse hat.

      Der letzte Fall liegt beim SABA 8120 (wie auch z.B. 8080) vor. Der Bausatz benötigt in diesem Fall eine kleine Anpassung. Darauf komme ich noch zurück.


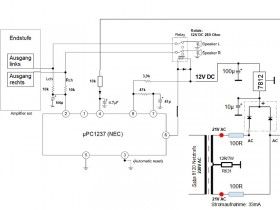
      Die Schaltung mit dem NEC IC µPC1237 für Verwendung im SABA 8120 habe ich hier skizziert:




      Die Wechselspannung wird am Trafo des 8120 abgezweigt (rote Punkte). Sie liegt an den den beiden mittleren Pins der beiden grossen Gleichrichter (am umlaufenden Blech am Trafo) an. Dort werden die Leitungen für "AC-in" der Schutzschaltung angelötet. Gegen Masse führt jede Leitung 21V AC.




      Das Einschleifen des LS-Schaltrelais in die Leitungen der beiden Endstufen-Ausgänge (linker und rechter Kanal) erfolgt jeweils an dem markierten Lötpin auf der Treiberplatine (rechts neben dem Lötpin, an den die graue und die grüne Leitung zusammen angelötet sind). Beim linken Kanal ist dieser Lötpin mit einer gelben Leitung verbunden, im rechten Kanal mit einer weißen. Diese gelbe und weisse Leitungen werden abgelötet, die abgelöteten Enden verlängert und mit den Lötpunkten der Relais-Ausgänge der Schutzschaltung verbunden. Die beiden Lötpins auf der Treiberplatine (an denen die gelbe und die weiße Leitung angelötet waren) werden mit den Relais-Eingängen der Schutzschaltung verbunden.




      Am Brücken-Gleichrichter (DIL Gehäuse) der Schutzschaltung muß eine Änderung erfolgen, damit er als 2-Wege-Gleichrichter nach der obigen Schaltplanskizze arbeitet: Dafür wird das Lötbeinchen am "- Anschluss" des Brückengleichrichters abgeknipst. Der "- Anschluss" des Gleichrichters darf keinen Kontakt zur Masse der Schutzschaltung mehr haben! Ohne diese wichtige Änderung, würden die Trafo-Wicklungen über ihren zentralen Masseabgriff und dessen seriellen 12 Ohm Widerstand nach Masse einen Schluss von zwei Diodenstrecken im Brückengleichrichter der Schutzschaltung bewirken. Diese beiden Dioden müssen also funktionslos gemacht werden, das erfolgt durch Abknipsen des "-" Anschlusses am Brücken-Gleichrichter.






      Der Masseanschluss der Schutzschaltung wird durch Verbinden eines der Masseausgänge an den Relais-Ein- oder Ausgängen mit dem "Massestern" an den grossen Siebelkos der 8120 Endstufenstromversorgung hergestellt (die anderen Masseanschlüsse bleiben frei, sie sind intern alle miteinander verbunden). Mit "Massestern" meine ich den blanken Draht, der alle vier grossen Siebelkos verbindet und an den vier schwarze Masseleitungen zentral angelötet sind. Genau dort wird das Massekabel für die Schutzschaltung angelötet.

      Ich habe zusätzlich bei der Gelegenheit auch noch jeweils ein LR-Glied (2µH/10R, 2W) in die Relais-Ausgänge eingefügt. In meiner ersten Ausführung hatte ich in den AC-Zuleitungen noch 80mA Sicherungen. Die gemessene Stromaufnahme war 33mA. Daraus folgt, dass man statt dieser Sicherungen jeweils 100 Ohm Widerstände in den AC-Zuleitungen verwenden sollte. Über sie fallen dann ca. 3V ab, so dass die AC-Spannung am Gleichrichtereingang der Schutzschaltung damit 18V gegen Masse an beiden AC-Eingängen beträgt. Dafür sind dann alle Werte in der oben gezeigten Schaltskizze optimal angepasst.



      Mein SABA 8120 erfreut nun durch ein leises Relais-"klack" 2-3 Sekunden nach Einschalten und fällt wie vorgesehen augenblicklich mit dem Ausschalten ab.


      Der Eingriff verändert das optische Bild im Innern notwendigerweise. Es ist mir bewusst, dass für alle die, die Wert auf originales Aussehen auch unter der Haube legen, diese Erweiterung nicht infrage kommt. Wer allerdings die technische Verbesserung und Schutz der Lautsprecher schätzt, solange Funktionalität und äusseres Aussehen unverändert bleiben, kann diese Anpassung so leicht machen.


      Reinhard
      Hallo Reinhard,

      eine ausgezeichnete Idee für dieses Gerät, einwandfrei umgesetzt!

      Das Ausbleiben der Sekundärwechselspannung steuert über Pin 4 des µPC den Abfall des Relais, so braucht man keinen Hilfskontakt am Netzschalter.

      Die Bereitschaft, das Gerät im Alltag einzusetzen wird duch diese Anpassung an die heutigen Gewohnheiten und den als normal empfundenen Komfort auf jeden Fall gesteigert.
      Achim
      Hallo Achim,

      die Schaltung würde so auch in die anderen Sabas der 8xyz, 81yz, 82yz, VS 80usw. passen. Für die Befestigung bei denen müsste man sich in jedem Einzelfall was speziell überlegen. Eigentlich braucht man ja nur eine Möglichkeit, die kleine Platte (5,3 x 3,1 cm) der Schutzschaltung selbst irgendwo festzumachen.

      Ich finde auch, dass die Receiver dadurch Gebrauchswert gewinnen. Wer teure Lautsprecherboxen fährt, muss sich dann auch keine Sorgen darum mehr machen.

      Gruß
      Reinhard

      Dieser Beitrag wurde bereits 1 mal editiert, zuletzt von „oldiefan“ ()

      Lieber Michael,

      vom Platz her passt die ca. 3x5cm kleine käufliche Platine des Bausatzes wohl irgendwo überall rein, wenn man auf auf RL-Glied und ggf. Zobel-Glied verzichten kann. Aber wie/wo sie befestigt werden kann, ist doch sehr unterschiedlich. Die "plug 'n play" Lösung gibt es dafür leider nicht.

      Btw., das Zobel Glied rüste ich auch noch nach. Ich hatte nur die Teile dafür noch nicht passend parat: 2 x (10R/5W;100nF/100V). Sind im Zulauf.

      Gruß
      Reinhard
      Forenfreunde,

      bei der nachgerüsteten Lautsprecher-Schutzschaltung muß ich noch eine wichtige Ergänzung zur Kabelführung machen.

      Auf dem obigen Foto kommen rechts, am Trafo und den Gleichrichtern vorbei, die Anschlüsse vom Endstufenausgang zum Relais-Eingang. Ich habe festgestellt, daß diese Lage der Zuführung - nämlich an den Gleichrichtern vorbei - zum Schwingen der Endstufe - bei mir war das auf der Frequenz 15 kHz - führt. Bei hoher Lautstärke (ca. 10W an 4 Ohm) kann die Amplitude dieser Schwingung ebenso stark und sogar stärker als die der Nutz-NF werden. Es tritt dann auch sehr starke Intermodulation mit der Nutzfrequenz auf und der Verstärker wird davon vollständig übersteuert. Die Amplitude der Schwingung steigt exponentiell mit der Lautstärke der Nutzfrequenz (getestet mit 1 kHz Sinus).

      Was passiert hier?
      Bei Verlegung der Endstufenausgangsleitung in der Nähe der Gleichrichter/Endstufennetzteil kommt es zu einer induktiven Kopplung zwischen der Stromversorgung der Endstufe und dem NF-Ausgang der Endstufe. Dadurch wird die Endstufe zur Schwingung angeregt. Das NF-Signal (hier der 1 kHz Sinus, es kann aber auch jedes andere NF-Signal sein, vorzugsweise mit steilem Anstieg) regt die Endstufe sozusagen dazu an. Das Verhalten ist im Prinzip in der Simulation nachvollziehbar, die Simulation mit LTSpice zeigt, dass die Schwingungsfrequenz von der Grösse der koppelnden Induktivitäten abhängt.

      Abhilfe:
      Die Kabelverbindung vom Endstufenausgang zum Relais/Schutzschaltung muss mit möglichst grossem Abstand zum Endstufennetzteil / Gleichrichter verlegt werden. ich habe die Leitung in meinem Test zentimeterweise weiter vom Gleichrichter weg nach links verlegt und konnte eine korrelierende Abnahme der 15 kHz Schwingungsamplitude messen.

      Bei der Verlegung wie auf dem unteren Foto - also die Verbindungen von der Endstufe und zu den Lautsprechern (oder Lautsprecherschaltern) möglichst weit nach links, möglichst weit weg vom Gleichrichter, ist die schädliche 15kHz Schwingung vollständig verschwunden. Wer also plant, eine Schutzschaltung / Relais nachzurüsten,für den kann das nützlich sein, nicht nur beim SABA 8120.


      Vorher - falsche Kabelführung - Beeinflussung durch Netzteil, Verstärker schwingt auf 15 kHz:



      Richtig - Verstärker schwingt nicht:


      Selbst einfach aussehende Erweiterungen, wie hier das simple Einfügen eines Relais in den Lautsprecherausgang der Endstufe können sich als problematisch erweisen, wenn man dabei zu sorglos zu Werke geht.


      Reinhard


      Dieser Beitrag wurde bereits 3 mal editiert, zuletzt von „oldiefan“ ()

      Hallo Michael,

      1. Leitungsinduktivität der NF-Ausgangs-Leitung zwischen der Endstufe zum Relais in der Simulation frei gewählt (L1).
      2. In jeder der +/-26V Endstufenversorgungen Grösse der Induktivität frei gewählt (L2 und L3).
      3. In der Simulation per Kopplungskommando L1 mit L2 (Kopplung 1) und L1 mit L3 (Kopplung 2) induktiv gekoppelt.

      Stärke der Kopplung 1 und 2 jeweils K=0,1 (hier willkürlich gewählt).

      Anregung (Anstossen der Schwingung durch einen Nadelpuls, z.B. Ladepuls vom Gleichrichter). Simulation ergibt das Bild einer gedämpften Schwingung.
      Die Schwingungsfrequenz ist von den angenommenen koppelnden Leitungsinduktivitäten abhängig:
      Und mit je 25µH ist die Schwingungsfrequenz 15 kHz. Das Modell ist nicht exakt oder quantitativ korrekt (ich kenne weder die Induktivitäten noch die Kopplungen quantitativ), zeigt aber die Schwingneigung auch im Modell.




      Im Betrieb so gemessen:
      1 kHz Sinus (UKW), Lautstärkeregler auf, so dass 10-40W (Sinus) an 4 Ohm Lastwiderstand.
      FFT am Lastwiderstand, Kontrolle der spektralen Zusammensetzung und Frequenz-Amplitudengang.
      Je näher die Verbindungsleitung vom Endstufenausgang neben dem Gleichrichter entlangführt, um so grösser ist die Amplitude der 15 kHz Schwingung. Sie intermoduliert mit dem 1kHz Sinus NF-Signal.

      Gruß
      Reinhard

      Dieser Beitrag wurde bereits 4 mal editiert, zuletzt von „oldiefan“ ()

      Leitungsverlegung ist immer ein Thema, selbst die gesamte Produktionszeit lang wird da in guten Fabriken ständig nachentwickelt.
      Bei Siemens und bei Graetz gingen zu meiner Zeit die allermeisten gut dotierten Verbesserungsvorschläge einzig um das Thema Verdrahtung/Leitungsverlsgung/Masseführung.
      Im Prüffeld gab es seinerzeit regelrechte Wettkämpfe zwischen den Teams.
      Gruß Jogi,
      der im Forum von jedem dahergelaufenen Neuling verspottet, beleidigt und als charakterlos tituliert werden darf.
    • Benutzer online 1

      1 Besucher