Grundig PS Prisma an neuzeitlichem AV-Verstärker betreiben

      Grundig PS Prisma an neuzeitlichem AV-Verstärker betreiben

      Liebe Leute,

      meine Frau brachte neulich von einer Bibliotheksauflösung einen ganzen Schwung Langspielplatten mit nach Hause.
      Ein Plattenspieler ist noch auf dem Dachboden vorhanden, vor längerer Zeit geerbt von einem Familienmitglied, das die alte Technik ausrangiert hat.
      Der Verstärker im Wohnzimmer hat aber keinen Phonoeingang, nur noch ein Line-Eingang fürs Tonband war frei. Da hieß es, einen Phono-Vorverstärker basteln - ein willkommenes kleines Projekt.



      Zunächst die Daten, die der Plattenspieler bietet:
      • Es ist ein Grundig PS Prisma, riemengetrieben, mit Automatik für Start und Stop, aber ansonsten recht einfach gehalten.
      • Der Tonabnehmer stammt von Technics, P23 steht auf dem Nadeleinschub. Es ist - wie zu erwarten war- ein MM-System. Der zu bauende Vorverstärker muss also die Schneidkennlinie wieder geradebiegen und das Signal auf Line-Pegel bringen
      • Das Signal vom Tonabnehmer wird ohne weitere Behandlung über ein Kabel mit Chinch-Steckern ausgegeben. Es ist nur eine winzige Platine für die Lötübergänge vom Tonarmkabel zum Ausgangskabel vorhanden.
      • Im Plattenspieler selbst ist ausreichend Platz für eine Platine von 50 x 100 mm².
      • Die Originalelektronik besteht aus einer kleinen Platine für die Motorsteuerung des Riementriebes. Dort stehen 12 Volt Gleichspannung zur Verfügung.
      • Der Trafo ist winzig, mehr als 1-2 VA wird er nicht haben.

      Soweit die Ausgangslage.
      Die Schaltung sollte also mit relativ geringer, einfacher Versorgungsspannung auskommen. Damit fallen viele Opamp-Schaltungsvorschläge weg, die positive und negative Spannungsversorgung fordern. Man kann diese zwar auch auf Einfachstromversorgung ändern, aber warum das Fahrrad neu erfinden, es gibt schließlich passende Vorschläge. In die engere Wahl kamen folgende Schaltungen:






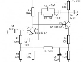
      Schaltung Nr. 1

      Diese Schaltung stammt aus dem Dual CR60 und liegt mit ihren 14.3V Versorgungsspannung nahe an den vorhandenen 12 V. Zu beachten ist, dass die folgende Stufe einen hohen Eingangswiderstand besitzt. Das hat Folgen für den Frequenzgang, wenn man einen Line-Eingang verwendet, der in der Regel 47 kOhm Eingangsimpedanz haben sollte. Bei dieser Schaltung bildet der Ausgangskondensator mit dem Eingangswiderstand der Folgestufe einen Hochpass. Bei 47kOhm Eingangswiderstand werden tiefere Frequenzen schon zu stark bedämpft.







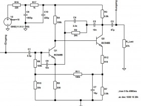
      Schaltung Nr. 2

      Diese Schaltung fand ich inklusive wertvoller Erklärungen hier:
      elektroniktutor.de/analogverstaerker/riaa.html





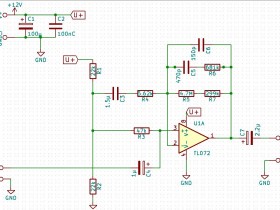
      Als letzte Variante nun doch eine mit Opamp, umgestrickt auf Single Voltage Supply:



      Schaltung Nr. 3

      Sie erfordert 1,5 µF - Folienkondensatoren im Rückkopplungsnetzwerk und, bei strikter Einhaltung der Vorgabe, mehrere zusammengesetzte Widerstände.




      Alle drei Schaltungen habe ich in LTSpice modelliert, um den Frequenzgang zu kontrollieren. Normalerweise bekommt man da eine Anti-RIAA-Kurve heraus, deren Beurteilung nicht ohne Rechnerei möglich ist. Unschön. Man kann jedoch ein RIAA-Eingangssignal simulieren, indem man ein passendes passives Netzwerk zwischen Eingang und Signalgenerator setzt. Es gibt dankenswerterweise Leute, die solche Sachen im Netz veröffentlichen. Ich bin nur ein Nachnutzer.



      Passivnetzwerk zur Simulation eines RIAA-Eingangssignals

      Als Ergebnis erhält man nun einen Frequenzverlauf, der bei stimmiger Entzerrung flach wie ein Brett sein sollte. Bei der Opamp-Schaltung (Nr. 3) hat das auf Anhieb gut geklappt. Die beiden anderen Schaltungen zeigten stärkere Abweichungen.



      Pegelverlauf der Schaltung 2




      Ich habe mich dann trotzdem der Schaltung Nr. 2 zugewandt und nach etwas Optimieren in LTSpice eine Version gebaut, die mit 10,5 - 11,5 V Eingangsspannung läuft und der RIAA-Kennlinie recht genau folgt.



      Schaltung 2, angepasst für niedrigere Betriebsspannung und neutralem Frequenzgang

      R11 musste ich niedriger wählen, dass die Schaltung auch bei der geringeren Versorgungsspannung läuft. Die frequenzabhängige Rückkopplung wird einmal durch die Bauteile C2, R2 und C4 realisiert und für die Absenkung der tiefen Frequenzen über C7 und R12. Die Stromversorgung läuft über zwei Siebglieder, um eventuelle Einflüsse vom Motor fernzuhalten.
      Der Rest entspricht dem Vorschlag.





      Frequenzgang der angepassten Schaltung 2: Grün - simulierter RIAA-Eingangspegel, Rot - Ausgangspegel, zeigt direkt die Abweichungen vom angestrebten 0-dB-Verlauf.

      Der Schaltung habe ich eine schöne Platine gestrickt, diese nach der Tonertransfermethode auf Katalogpapier eines Elektronikresteverwerters gedruckt, aufgebügelt, am Küchentisch geätzt und eingebaut. Bild folgt. Gerade läuft eine Irish-Folk-LP aus den 80ern. Tommy Sands: "Singing of the Times".

      Nichts rauscht, nichts brummt. Für diesen recht einfachen Plattenspieler bin ich mit der Lösung sehr zufrieden.

      Was mir noch zu denken gibt, ist die relativ starke Abweichung der beiden Originaltransistorschaltungen vom Ideal. Ist das so gewollt? Habe ich eventuell Randbedingungen nicht beachtet? Das bei der Simulation vorgesetzte Passivnetzwerk scheint zu tun, was es soll, da es bei der als relativ genau angegebenen Opamp-Schaltung einen ebenen Pegelverlauf ausgab.

      Liebe Grüße,
      Christian
      **************************************************
      2 + 2 = 5 (für extrem große Werte von 2)
      Hallo Christian,

      das stimmt alles so, wie Du das gemacht hast.

      Wenn Du Dir die Grafiken der Entzerrung des von Dir verlinkten VV (Elektroniktutor) auf der Originalseite genau ansiehst, stimmt bereits dort die Entzerrung auch nicht gut. Ich komme zum selben Ergebnis wie Du.
      Deine Anpassungen korrigieren das. Sollte so gut sein.

      Ich setze ein passives inverses RIAA-Entzerrernetzwerk (wie Du in der Simulation) seit langem zur Prüfung von Entzerrervorverstärkern ohne Probleme in der praktischen Prüfung ein. Bisher lagen alle Phono-Vorverstärker, die mir untergekommen sind, damit innerhalb +/- 1 dB der Sollwerte von 40 bis 16000 Hz. Manche hatten noch eine Bassabsenkung (integriertes Rumpelfilter), viele zeigten einen Frequenzgang innerhalb von +/- 0,5dB von 30Hz bis 20 kHz oder sogar von 20Hz-20kHz (z.B. Saba HiFi Studio 8120). Das ist so also nicht nur in der Simulation richtig. Vorausgesetzt: Generator mit niedriger Ausgangsimpedanz von < 1 kOhm und Last (Eingangsimpedanz des Entzerrervorverstärkers) von 47kOhm oder hochohmiger, sondern auch als kleine Vorschaltplatine sehr praktisch. Man kann damit ja so auch zur Not jeden Phonoentzerrereingang zu einem zusätzlichen Hochpegeleingang (AUX) machen.

      Gruß
      Reinhard

      Dieser Beitrag wurde bereits 9 mal editiert, zuletzt von „oldiefan“ ()

      Hallo Chris.
      Du bist erstraunt, verständlicherweise.

      Das sog. Rezip-RIAA funktioniert einwandfrei in der Praxis aber in simulierten Messungen simuliert man damit nur Müll und Achterbahnen.
      darüber gibt es (natürlich nicht im Internet, es kann nicht immer alles gratis im Internet geben) unzählige us-Abhandlungen seit den Dinosaurierzeiten der Schallplattentechnik, und alle kommen zu dem gleichen Schluß.

      Probiere mal spaßeshalber in der Realität mit OPAMPs, was ja damit verhältnismäßig einfach ist und was man auch ohne Zugang zu ausländischen Universitäts-Bibliotheken beweerkstelligen kann, jenes Re....RIAA einmal im Signalweg und einmal in der Gegenkopplung und versuche das gleiche in der CAS(im), du wirst staunen wie gut das real geht und was für ein Mist die Sim dabei heraufbeschwört.

      Die realen Messungen ergeben sinnvollere Aussagen, es kommt auch dabei nur selten zu linealglatten Diagrammkurven, wenn man nicht über alles messen kann - kann der Privatmann nicht, weil er weder 100%ige Meß-Schallplatten, Normaltonabnehmer oder gar Schneidprozessor-Daten zugänglich hat.

      Du kannst aber davon ausgehen das -
      1. Die Kennkurven erprobter und vielverbauter Verstärker aus deutscher Entwicklung keine unartig groben Fehler enthalten
      2. Das auch auf den ersten Blick abartig aussehende Kurven sich aufgrund der Gehörparameter und Vermischung von Anpassungskriterien und Phasengängen praktisch marginal auswirken.

      Hinzu kommen solche Feinheiten wie überschwingende Kurven durch fehlende Begrenzung (bspw. 4.Zeitkonstante u.a. Dinge) und Außerachtlassung der Phasengänge.

      Also eigentlich ist es einfach sich so einen kleinen Zwischenverstärker zu basteln, fast jeder veröffentliche weg führt zum Ziel und hört sich am Ende passabel an. Und wenn nicht dann lötet man einfach ein anderes, bewährtes Netzwerk in den Grundverstärker ein, solange bis es paßt. Wir haben das zeitweise damals steckbar ausgeführt, die Gründe waren andere aber der Erfolg gab dem Unterfangen recht.
      Gruß Jogi,
      der im Forum von jedem dahergelaufenen Neuling verspottet, beleidigt und als charakterlos tituliert werden darf.
      Hi Jogi
      Hallo die Entzerrer –Group


      Ich haette da auch eine Spruch dazu.Mir ist klar dass ihr restlos im Bilde seit, so ist mein Post zu verstehen.
      Im Jahre 1975 hat meine Arbeitsgruppe ein nicht Hifi -3Wegestudio „3000“ entwickelt.
      Ganz kurz auf dem Markt war der DUAL 1224 mit Keramiksystem CDS650 nicht der Renner. Quasi ueber Nacht, musste der DUAL 1225 mit Magnetsystem SHURE M75-D eingebaut werden. Den VV-.Entzerrer MV3 gab es nicht mehr, was tun?
      Schon 1969 hatte ich mir zu einfachen Kontrolle des auf RIAA, FM 15Khz und AM5khz umschaltbaren Vorverstaerker im RTV400, einen Vorverzerrer mit der Schneidkennlinie RIAA bauen lassen. Dessen niederohmigen Ausgang haben wir über ein orig. M75-D in Serie an den VV gelegt. Mit dem Plotter konnte wir sofort (wie Ihr auch) den Frequenzgang waagrecht darstellen. Ich habe damit ganz fix, quasi über Nacht, in das Gehaeuse des MV3 (mit einer Erweiterung (auf STOCKO-Buchsen) einen modernen (30-32dB) RIAA -VV der mit +!5V und 1,6mA lief, und auch die neuen Postvorschriften gegen HF-Felder einhielt, entwickelt. Als MV4 bei GRUNDIG auch woanders im Einsatz.

      Mich wuerde nun interessieren, was Ihr an der Schaltung, mit Simulation findet?
      Gruss hans
      Anlage. STUDIO 3010 VV
      Dateien

      Dieser Beitrag wurde bereits 2 mal editiert, zuletzt von „decoder“ ()

      Freunde,

      Zitat von Christian:
      "Was mir noch zu denken gibt, ist die relativ starke Abweichung der beiden Originaltransistorschaltungen vom Ideal. Ist das so gewollt? Habe ich eventuell Randbedingungen nicht beachtet?"

      Bevor wir uns jetzt an einem Missverständnis festbeißen:

      Die Schaltung, die Verunsicherung bei Christian erzeugt hatte, weil er eine so große Abweichung mit der Simulation von der korrekten RIAA-Entzerrungskurve bekommt, nämlich ca. 9dB Abweichung bei 30 Hz, ist keine industrielle Schaltung, sondern ist aus der von Christian verlinkten Seite "Elektronik-Tutor". Dieser Schaltung wird bereits diese grosse Abweichung von dessen Autor selbst in seiner Grafik der zugehörigen Entzerrungskurve attestiert! Christian's Simulation ergibt also genau dasselbe was der Autor dieser Schaltung dafür in seiner eigenen Grafik angibt.


      (blau ist für C5= 10µF; rot = 100µF)

      Hier ist zum Beleg die Grafik, die auf der Originalseite "Elektronik-Tutor" von dessen Autor abgebildet ist, zusätzlich mit von mir eingefügten schwarzen Punkten, diese markieren die korrekte RIAA-Entzerrung. Wie Ihr seht, gibt es bei 30 Hz genau die 9dB Abweichung, die auch Christian dafür in der Simulation mit dem vorgesetzten inversen RIAA Netzwerk findet. Nur die Annahme, die publizierte Schaltung würde eine korrekte Entzerrung machen ist nicht richtig - die Simulation von Christian stimmt.

      Die Fehler an Schaltung 2 hat Christian danach ja behoben.
      Alles ist in guter Ordnung!

      Gruß
      Reinhard

      Dieser Beitrag wurde bereits 3 mal editiert, zuletzt von „oldiefan“ ()

      Hallo Hans,

      da habt Ihr gute Arbeit geleistet - so sagt die Simulation der von Dir oben angehängten Entzerrer-Vorverstärkerschaltung im Grundig Studio 3010.

      Bilder sagen mehr als 1000 Worte!

      In Zahlen: RIAA Entzerrung ist von 30Hz - 20 kHz innerhalb +/- 0,5dB (bezogen auf 1 kHz). bei 20 Hz ist die Abweichung -1,8dB.
      Klirrfaktor < 0,1% bei 1 kHz
      Stromaufnahme ca. 0,7mA pro Kanal


      Dabei angenommen: Versorgungsspannung 15V; Abschluss (Last): 470kOhm. Bei 220 kOhm Last ist die Abweichung bei 20 Hz ein klein wenig grösser, -2dB.

      Verwendetes "reverse-RIAA Netzwerk":




      Gruß
      Reinhard

      Dieser Beitrag wurde bereits 4 mal editiert, zuletzt von „oldiefan“ ()

      Das war mir schon klar, Hans, das bei dir mit so einer gelungenen Entwicklung immer zu rechnen ist.
      Die 3000er gingen hier am Ort wie geschnittenes Brot mit Butter, ich kann mich aus dem Stand noch an sehr viele Käufer auch im Bekanntenkreis erinnern.

      Schon die Komplementär-Schaltung gefällt mir gut, das Gegenkopplungs-Netzwerk für die Kennlinie wurde doch so oder ähnlich immerzu bei Grundig verwendet, oder? Wo andere auf Übernahme in den Umkehrpunkten von zwei Paralellwiderständen abzapften, ein Widerstand auf den die Zeitkonstanten angewandt mittel zweier Kondensatoren wurden.

      Den 1224 respektive seinen abgemagerten Pendent auf der kleineren Platine hat damals DUAL selber in seine P-xx Koffer gesetzt und es damit geschafft die Koffer mit 300er Platinen noch zu unterbieten. Ich nutze daher immer noch bei solchen Koffern die alten Einbau-Chassis der 300er Serie. Davon haben wir sogar mal Umbauten auf MM-systeme gewagt. Die Lager sind aber leider nicht für moderne Ultraleicht-Systeme brauchbar, es kamen also nur alte schwere ELAC oder Shure Tonköpfe in Frage.
      Gruß Jogi,
      der im Forum von jedem dahergelaufenen Neuling verspottet, beleidigt und als charakterlos tituliert werden darf.
      Hallo Reinhard, hallo Jogi und die Leser.

      Vielen Dank für die Arbeit und die Einordnung.

      Damit (3010 low Fi) habe ich es auch den Kollegen der Audio-Truppe mit meinem Freund Hei. Fi, gezeigt, dass was Audio Kleinsignale angeht, stets mit mir zu rechnen sei.
      Die sonnstigen GRUNDIG V.V. waren soweit mir noch einfällt, ausser ICs, immer 3 Stufig.
      Wegen Signal / Noise. Da war bei euch (SABA) noch die Frage wegen des Gain der V.V.
      Die DIN sagt: < 5mV für Nennleistung. Gute TA-Systeme lieferten nur 1,5 bis 2,5mV bei Nennschnelle. Im laufe der Zeit haben wir das gemacht:
      RTV800(1) 12,5Watt 3mV am TA Eingang für Nennleistung
      RTV900(1) 25Watt 3,3 mV Pnenn
      V200 und SV2000 50Watt 2mV Pnenn
      V830 120Watt 1,9mV Pnenn
      Also immer dem TA-Systemen (bzw. unseren Käufern) folgend.

      für Jogi: 3stufiger V.V. Hifi Typ. (Gruppe Knoll
      und OpAmp (R30 Mini) mit verschärfter Hf -Sicherheit bis 800MHz POST)




      Gruss und Danke, hans
      Bilder
      • RPC500_RIAA.png

        40,21 kB, 600×442, 14 mal angesehen
      • R30_minni_RIAA.png

        32,74 kB, 600×632, 14 mal angesehen

      Dieser Beitrag wurde bereits 2 mal editiert, zuletzt von „decoder“ ()

      Ein herzliches Hallo an alle Schreiber und Mitleser.

      Erst einmal: Danke für die rege Diskussion.

      @Reinhard: Stimmt, die Kurve des Autors zeigt auch die Abweichung. Gut, dass Du den Artikel aufmerksam gelesen hast. Da brauche ich mich nicht mehr zu wundern.

      @Jogi: Hast Du Details parat, weshalb Simulationsprogramme mit der Kombi Anti-RIAA - RIAA-Entzerr-VV nicht klarkommen sollen? Nicht, dass ich mich blind auf die Ergebnisse eines Algorithmus jedweder Art verlassen würde, erscheinen mir die Ergebnisse hier doch schlüssig.

      @Hans: Mich juckt es ja geradezu in den Fingern, die Schaltung des Grundig Studio 3010 aufzubauen. Als Simulant kann ich leider erst am Mittwoch wieder mein Unwesen treiben, ich bin gerade aushäusig.
      Es gibt noch einen guten Technics, direkt angetriebenen, Plattenspieler bei mir. Ich denke deshalb darüber nach, einen weiteren, diesmal externen, VV zu bauen.

      Viele Grüße,
      Christian.
      **************************************************
      2 + 2 = 5 (für extrem große Werte von 2)
      Es gibt noch eine genauere Version des inversen RIAA Netzwerks, als die von Christian und mir verwendeten, die gleichwertig sind. Ich meine das von Jim Hagerman entwickelte (Hagerman Audio Labs). Es kompensiert von 20Hz bis 20 kHz die RIAA-Kurve mit einer Abweichung von höchstens 0,1 dB und hat einen 60 Ohm- und einen 600 Ohm Ausgang. Beide liefern dasselbe Ergebnis, der 600 Ohm Ausgang liefert natürlich 20dB mehr Pegel.

      hagerman-audio-labs.myshopify.…riaa2-inverse-riaa-filter



      Die technischen Einzelheiten dazu:
      hagtech.com/pdf/riaa.pdf

      Mit diesem verbesserten anti-RIAA-Netzwerk die Simulation des Phono-VV Grundig Studio 3010 wiederholt, ergibt dieselbe Aussage wie oben (30Hz-20kHz innerhalb von +/-0,5 dB und -1,8dB bei 20 Hz). Lediglich der Frequenzgang >10kHz fällt damit leicht gegenüber der RIAA-Kurve ab.



      Dieses passive inverse RIAA Netzwerk ist wegen seiner verbesserten Genauigkeit vorzuziehen (vorausgesetzt selektierte Bauteile mit sehr guter Übereinstimmung mit den Sollwerten werden verwendet). Ich habe es eben als meinen neuen "Standard" für künftige Simulationen von Phono-VV gespeichert.

      Reinhard

      Dieser Beitrag wurde bereits 2 mal editiert, zuletzt von „oldiefan“ ()

      Hallo Christian,

      bei den Simulationen ist mir aufgefallen, daß die Abweichung der Entzerrung Deines VV vom RIAA-Soll bei 20-30 Hz sehr empfindlich auf Variieren der Kapazität des Eingangskoppelelkos (2,2µF) reagiert. Der VV vom Grundig Studio 3010 ist in dem Punkt dagegen ausgesprochen gutmütig.Würde bedeuten, dass Du hier kapazitätsstabile Folienkondensatoren benötigst (was Du wahrscheinlich schon so ausgewählt hast) und die sollten zusätzlich eng toleriert sein.

      Koppelkondensator 1.2µF - 4.2 µF in 0,5µF Schritten optimiert (obere Kurve 1.2 µF, untere Kurve 4.2µF):




      Gruß
      Reinhard

      Dieser Beitrag wurde bereits 1 mal editiert, zuletzt von „oldiefan“ ()

      Hallo Hans,

      sehr hilfreicher Beitrag von Dir, danke!

      Für den Grundig Studio 3010 VV sagt die Simulation: V=90 (39dB) bei 1 kHz (Bezugsfrequenz). Also 2,5 mV vom System bringen damit 225mV - ja, das ist nicht viel....da sieht man deutlich die Herausforderung.
      Christian's VV-Version liegt ganz ähnlich (38,7dB).

      Gruß
      Reinhard
      Danke Hans, für die Auszüge.
      Man erkennt gleich die Handschrift der so lieb gewonnenen Gründlichkeit die zum bewährten Wohlklang führt.

      @Christian.
      Ich bin da nur Chronist.
      Zu meiner Zeit hat man garnicht mit CAS(im) gearbeitet, mir fiel das eben bei vielen Tests so auf, ich ging dem aber nicht weiter nach, weil ich meine eigenen Methoden habe.
      Ich denke die SIM-Freaks hier können da noch genauer drauf eingehen.
      Ein Grundproblem sind vielleicht zu weit abstrahierte und theoretisierte Parasitärparameter und übersehene und daher unbeachtete Quell- und Abschlußimpedanzen.
      Ich komme darauf weil real aufgebaut bei damaligen Bauelementen Frequenzverläufe nie im Unendlichen landeten, sondern relativ früh im Endlichen fristeten. Dieser Effekt wurde auch bei der Entwicklung bewußt genutzt. Die vierte Zeitkonstante wurde bspw. erst ernst genommen und beachtet, als es durch die dritte und vierte Generation audiooptimierter OPAMPs nötig wurde eine Bremse reinzukonstruieren. Stichwort IEC Kennlinie ab Anfang Achziger Jahre gegenüber früherer RIAA Kennlinie.

      Zum Einkoppel-Kondensator auch noch kurze Anmerkungen.
      Ein regelrechtes Stiefkind stellt dieser oft dar, dabei gilt da wie selten wo die Beziehung: Kondensator Mist = alles Mist
      Er ist ein Schlüssel-Bauelement in der gesamten Wiedergabekette für vorverzerrte Schallplatten, mit so einem teils Pfennigteil steht und fällt die Gesamtqualität der Kette.
      Wer rechnen kann - hier kann wohl jeder die Impedanzgleiche für frequenzabhängige Widerstände ausrechnen - der erkennt auch schnell das es dabei nicht um möglichst pervers überzogene Kapazität geht sondern um sinnvolle Anpassung. Es ist sogar gut möglich an der Stelle einen ersten Sub-/Rumpelfilter zu installieren, damit schon die erste aktive Stufe schonmal garnicht durch mech. Rumpeln überfahren werden kann, was zu einem überhohen Klirrgrad und TIM-Anteilen führen kann.

      Die Eingangsempfindlichkeit von um die 3mV, wie sie auch Hans für Grundig Phonostufen anspricht, hat sich auch bei wenig empfindlichen TA-Systemen bewährt. Wenn man an der Stelle mit Verstärkern arbeitet die empfindlicher zu schalten gehen, stellt man schnell die Nachteile fest. Mit 08/15 ist dort Schluß wenn man die Qualität halten möchte, es wird dann unschön und anstrengend für den Entwickler, plötzlich reicht kein Standard-Verstärkerelemente mehr aus um einen sattsamen Störabstand zu gewährleisten. Man muß dann das feine gezähe auspacken und das kostet Geld und um die Ecke denken.
      Gruß Jogi,
      der im Forum von jedem dahergelaufenen Neuling verspottet, beleidigt und als charakterlos tituliert werden darf.
      Hallo Hans, hallo Reinhard,

      mein LTspice kommt beim 3010-VV zum identischen Ergebnis - unsere Programme rechnen schon mal vergleichbar. :)

      Die RIAA-Kurve wird ohne bemerkbare Fehler eingehalten, die Schaltung ist erstaunlich robust gegen Betriebsspannungsänderungen, Variation der Eingangs- und Ausgangsimpedanzen und Änderung der jeweiligen Kondensatoren. Hätte ich die früher gekannt, wäre sie jetzt als Nachbau im Plattenspieler.

      Beim Klirrfaktor bekomme ich Werte deutlich unter 0,01% ausgespuckt. (1kHz, Eingangsspannung bei 2,5 mV Spitze-Spitze, 15 V Betriebsspannung, verzögerter Start der Datenaufzeichnung).

      Hier die verwendeten Spice-Direktiven:
      .four 1k V(ausgang) ;berechnet den Klirrfaktor bei 1 kHz
      .options plotwinsize=0 ;schaltet die Komprimierung bei der Berechnung ab
      .tran 0 1s 0.99s 10µ ;der eigentliche Simulationsbefehl: 1 Sekunde Dauer, Start der Datenaufzeichnung bei 990 ms, Timestep 10 µs)


      Was den Eingangskondensator in meiner Schaltung betrifft: Danke für den Hinweis, Reinhard. Momentan sind Elkos drin. Ich habe zwar die Kapazität gemessen, sie weicht nur 0,1 µF vom Soll ab, aber bei Gelegenheit tausche ich nochmals gegen Foliekondensatoren.

      Viele Grüße,
      Christian
      **************************************************
      2 + 2 = 5 (für extrem große Werte von 2)
      Hallo Christian und Hans,

      unsere beiden Ergebnisse müssen ja übereinstimmen! Sonst hätte wenigstens einer von uns beiden was falsch gemacht.

      Christian, Dein simulierter Klirrfaktor ist noch besser als der, den ich angegeben hatte (<0,1%), weil ich für eine Ausgangsspannung von 250mVeff (K= 0,03%) und mehr den "worst case" gerechnet hatte. Deshalb auch meine Angabe "<" (kleiner als...). Bei 2,5mV Eingangsspannung (vom System, hier inverse-RIAA) bleibst Du ja weit unter dieser Ausgangsspannung und dann ist der Klirr noch niedriger, das beruhigt.

      Tausch der Eingangselkos gegen Folie ist unbedingt empfohlen; vermeidet auf längere Sicht an dieser Stelle Ärger, weil die Schaltung dort besonders sensibel reagiert.

      Hans,alle stimmen also überein: Ein guter Wurf, der Phono-VV im Studio 3010!

      Gruss,
      Reinhard
      Den Einkoppel-Kondensator wollte ich nochmal erwähnen.
      (vor allem für die mitlesende Allgemeinheit)
      Es ist hier mitnichten nötig, ja sehr schädlich auf Frequenzgänge bis beinahe DC auszulegen. selbst 20Hz sind zuviel.

      Man bedenke das normal in Handel gebrachte Schallplatten schon mit 50Hz ihre Not haben, das bei unter 30Hz keinerlei sinnvolle Töne mehr in die Rillen geknackt wurden.
      Die Schneidstichel sollten in keiner Schallplattenschmiede übermäßig ausgelenkt und damit vorzeitig abgenutzt werden, das erhöhte sinnlos Kosten wegen Frühabnutzung und Wartungs-Stillständen der Anlage.

      Die Stelle ist gleichzeitig ideal um schonmal eine amtliche Hürde gegen sinnloses Rumpeln zu errichten. Dieses intermoduliert den Vorverstärker unzulässig, sorgt damit für miesen Klang. Außerdem belastet es unnötig die Endstufen un LS-Membranen durch unnötige weit ausgelenkte Schwingungen die zum Musikgenuß nicht beitragen da unkontrolliert und nicht im Originalsignal enthalten.

      Bei den meisten Verstärker-Konstruktionen kann man sich leicht ausrechnen wohin man mit der Kapazität kommt, da sind Mikrofarad-Beträge schon völlig überzogen. Wir haben es mit Abschlußwiderständen von genormten 47kOhm zu tun, auch gänzlich schräge Tonabnehmer die sich keinen Dreck um DIN scheren kommen nicht über 56...100kOhm Abschluß hinaus, aber sind nicht kleiner als der Normwert.
      Unterhalb von 100/60Hz kann man ruhig mit -3/6dB abfallen lassen.

      Nachtrag:
      Mein oft zitierter sehr aufwändig und vielseitig ausgelegter Multinormen-Entzerrer macht bei 30Hz mit -24dB Sense mit dem Gerumpel.
      Zusätzlich hat er Rumpelfilter mit 40/60/100Hz und -24dB zuschaltbar eingebaut.

      Gruß Jogi,
      der im Forum von jedem dahergelaufenen Neuling verspottet, beleidigt und als charakterlos tituliert werden darf.
    • Benutzer online 1

      1 Besucher