SABA 8280 Quadro, was ist denn das für einer?

      Jetzt habe ich mal den Holzdeckel auf das Chassis gesetzt. Obwohl der innen nicht (wie sonst bei wirklichen SABA-Geräten üblich) graphitbeschichtet ist, ist das Kopfhörerbrummen deutlich leiser geworden. Immer noch etwas stärker als bei den 92xy SABAs.

      Nach Auftrennen der Vor-Endstufenverbindungen nochmal leiser, die großen Ladeelkos (4 x 5000 µF) sind gemessen und ok. Das deutet darauf, dass das Brummen nicht von einer unzureichenden der Netzteilsiebung kommt, sondern, dass dieser Restbrumm durch schlechte Leitungsführung eingefangen wird.

      Die Endstufenausgänge sind von der Hinterseite des Geräts mit jeweils dünnem Klingeldraht ca. 0,5 m weit um den Netztrafo herum zu den Lautsprecherschaltern an die Frontseite geführt und von dort den gleichen Weg wieder zurück zu den Lautsprecherbuchsen. Sylvania hat sich darauf verlassen, dass ein Einstreuen bei den niederohmigen Endstufenausgängen und Versorgungsleitungen vom Netzteil zu den Vorverstärkern zu vernachlässigen ist. Vielleicht aber doch nicht ganz ideal?

      Ich habe dann beschlossen, 47 µF Abblock-Elkos an den Spannungsversorgung der OpAmp, SQ- und Tonverstärkerstufen zu ergänzen. Damit ist das Brummen im Kopfhörer sehr deutlich zurückgegangen, jetzt etwa wie beim Saba 9241. Damit kann ich jetzt gut leben und habe gute Laune bekommen.

      Für heute war's das. Morgen sehe ich nach der Phonostufe und ob beim UKW-Radioteil noch etwas nachgeglichen werden muss, vielleicht Kanaltrennung am Stereodecoder(?), es läuft aber jetzt schon gut.

      Gruß
      Reinhard

      Dieser Beitrag wurde bereits 1 mal editiert, zuletzt von „oldiefan“ ()

      Hallo Michael,

      Wenn Lügen klein machen würden, hätten die Werbetexter aufrecht unter dem Teppich laufen können!



      Werbetext:
      "Koste es, was es wolle"
      Fakt: Ja, es war damals der teuerste Receiver bei SABA. War schliesslich US-Import und der Dollar war stark.

      Werbetext:
      "Wir sind nicht nur Farbfernseh-Experten, wir sind auch HiFi-Könner!"
      Fakt:
      Quatsch, SABA war dafür nur Händler. An dem Ding ist aber auch gar nichts von Saba, keine Schraube, kein Draht und kein Schaltungsdetail - alles ist von der Mutterfirma GTE-Sylvania, entwickelt und gebaut in USA! Selbst auf der deutschsprachigen SABA Bedienungsanleitung steht "Printed in USA".

      Werbetext:
      "Ein Spitzen HiFi-Steuergerät, bei dem man einfach über Technik reden muß! Weil hier die Technik die Sonderleistungen dieses professionellen Geräts garantiert."
      Fakt:
      Die Technik in dem Gerät ist nicht auf der Höhe der Zeit (1975). Endstufe: Ruhestromkompensation schlecht . Spannungsversorgung: Fehlende Abblockkondensatoren, Endstufen: Über 200 W Ausgangsleistung aber meterlanger dünner Klingeldraht zu den Lautsprecheranschlüssen. Vorstufen haben hohe Verzerrungen, Intermodulation bis 0,5 %. Konnten sie es bei Sylvania nicht besser, oder wollten sie nicht?
      Sonderleistungen? Welche?
      Professionell ist daran rein gar nichts. Oder sind dutzende Meter verlegter Klingeldraht ein Zeichen von Professionalität? Das ist so schnell irgendwie hingefriemelt, dann musste es noch dutzendfach verändert werden. Offenbar musste Sylvania ganz schnell einen "großen" Quadro-Receiver haben, für solide Entwicklung war keine Zeit.

      Werbetext:
      "Dieses Gerät hat einfach alle technischen Rafinessen, die man sich nur denken kann".
      Fakt:
      Es gibt keinen Preomaten zur Festsenderspeicherung, ein sehr nützliches Feature, das SABA bei den eigenen Receivern und andere schon vor und seit 1970 hatten.
      AFC sucht man auch vergeblich.
      Die Loudnessfunktion macht nur Bassanhebung.
      Es gibt keine Rauschminderung für UKW-Stereo bei schwachen Sendern (abgeschwächtes Überblenden)....usw.


      SABA hat dieses Gerät auch nur ca. ein Jahr im Angebot gehabt. Die werden in Villingen schnell gemerkt haben, was sie sich damit eingefangen haben, spätestens bei Garantiereklamationen. Servicefeindlich bis "ZUM-GEHT-NICHT-MEHR". Ich kann davon ein Lied singen, wie vorher Christian auch.

      Gruß
      Reinhard

      Dieser Beitrag wurde bereits 3 mal editiert, zuletzt von „oldiefan“ ()

      Endstufe D hat immer noch ein Wehwehchen, sie wehrt sich mit allen Mitteln!

      Das fällt beim Gesamtklirrfaktor und beim Frequenzgang nicht auf. Aber im FFT schon. Dort habe ich bei Ausgangsleistung von > 10 W an 8 Ohm (an 4 Ohm schon bei geringerer Ausgangsleistung) eine Intermodulation mit 100 Hz, also der Frequenz der Versorgungsspannung. Diese Störung ist bei bei gleichem Ausgangspegel der Endstufe bei 4 Ohm Ausgangslast stärker als bei 8 Ohm und nimmt mit steigender Ausgangsleistung zu.

      Die Intermodulationssignale bleiben immer noch deutlich unter den Harmonischen, also unterhalb des Klirr - darf aber natürlich trotzdem nicht sein. Bei den anderen drei Endstufen ist das in Ordnung.

      Das sieht bei der Endstufe D in der Messung folgendermassen aus (f=1 kHz):

      Messung:


      Hier kommen nun die beiden Kerkos C638 und C640 ins Spiel - Christian hatte ja schon geschrieben, dass die Ärger machen könnten.
      Wenn ich denen einen Parallelwiderstand, also ein Leck verpasse, erhalte ich in der Simulation das gleiche Resultat wie in der Messung:



      Simulation, C638 oder C640 leck:


      Die Simulation mit defektem C638 und/oder dektem C640 reproduziert ebenfalls die Abhängigkeit von der Lastimpedanz und von der Ausgangsleistung richtig. Die Spannungs-/Stromversorgung für die beiden Endstufenschienen muss dafür nur realistich ausgehend von Wechselspannung mit nachgeschaltetem Brückengleichrichter vorgesehen werden.

      Kerkos 330pF / 100V sind bereits im Zulauf.


      Darüberhinaus haben mich unbeabsichtigte Berührungen von Signalkabeln mit Masse/Schirmungen bzw. mit anderen Kabeln in der Tiefe des Kabelgestrüpps am Positionsschalter die letzten Tage hingehalten. Es dauert eine Weile, bis man merkt, dass neue, bisher noch nicht aufgetauchte Anomalien nur solchen erratischen Kontakten geschuldet sind. Kabel etwas gestrafft und mit Kabelbindern so fixiert und danach war der Spuk wieder vorbei.

      Gruß
      Reinhard

      Dieser Beitrag wurde bereits 6 mal editiert, zuletzt von „oldiefan“ ()

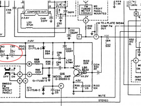
      Elko-Polung

      Im Bereich der FM-Muting-Schaltung ist mir diese Elko-Polung aufgefallen. Das ist kein Fehler im Schaltplan, die beiden Elkos sind so auch auf der Platine ab Werk eingebaut. IC4 (Stereodecoder MC1305P) wird nur mit +12 V versorgt.
      Hat jemand eine Erklärung dafür?



      Ich habe sie vorsorglich durch WIMA Folienkondensatoren ersetzt.



      FM-Abgleich

      Die Anleitung für den FM-Abgleich von Stan Prentiss ist voller Fehler. Hier die Berichtigung:





      MPX-Abgleich

      Es fehlt in der Anleitung eine (wichtige) Anweisung, die ich in rot ergänzt habe.




      Ich hatte zeitweilig einen Wackelkontakt in einer Lötstelle eines Massedrahtes in der Eingngswahlschalterplatine. Die Einstellung des Stereodekoders auf 40 dB Kanaltrennung mit dem Poti R54 war dann nicht möglich. Im Bild habe ich die Stelle markiert. Ich habe die Verbindung ohne Ausbau der kompletten Front wieder anlöten können und danach funktionierte auch der MPX-Abgleich auf 40 dB Kanaltrennung wie vorgesehen.





      Gruß
      Reinhard

      Dieser Beitrag wurde bereits 5 mal editiert, zuletzt von „oldiefan“ ()

      Das habe ich tatsächlich nicht nachgemessen. Aber falls die beiden Elkos als "bipolares Paar" gedacht wären, warum haben sie dann unterschiedliche Kapazität? Wenn die Mittenmasse fehlen würde, macht das doch auch wenig Sinn, oder?

      Eben Leiterbahnen nachverfolgt - ja, beide liegen an der Mitten-Masse.



      Der Pol des 1 µF Kondensators liegt an der Muting-Schaltspannung für den Stereodecoder-IC. Der Pol des 4,7 µF Elkos liegt an der Stereo-Schaltspannung des IC. Beide Schaltspannungen sind stets positiv gegen Masse, bzw. bei schwachem Signal, auf Mono und bei Muting nahe 0 V, aber nie negativ.




      Gruß Reinhard

      Dieser Beitrag wurde bereits 6 mal editiert, zuletzt von „oldiefan“ ()

      Hm, vielleicht ein nie korrigierter Entwurfsfehler. Bei max 1,3 Volt freut sich zwar der Elko nicht, es dürfte aber gerade noch so an der Grenze der zulässigen Verpolspannung liegen. Wiesen die Elkos denn schon erhöhten Leckstrom auf?

      Viele Grüße
      Christian
      **************************************************
      2 + 2 = 5 (für extrem große Werte von 2)
      Ich lese die Datenblattwerte der Spannungen für den Schaltbereich so, dass sie den charakteristischen Streubereich angeben, bei welcher Mindestspannung exemplarabhängig der Schaltvorgang einsetzen kann und bei welcher Spannung das Schalten sicher vollzogen ist. Also V5(off) min. 1,3 V und max. 2 V würde bedeuten, dass wenigstens +1,3 V aber höchstens max. 2 V erforderlich ist, um Muting auszuschalten (= off). Die tatsächlich anliegende Schaltspannung kann aber viel grösser sein, z.B. ca. +10 V. Und ich denke, das ist sie auch.

      Entsprechend für V5(on), +1 V muss i.a. unterschritten werden, um Muting einzuschalten; wenn +0,6 V unterschritten werden, ist Muting sicher eingeschaltet. Hier kann die tatsächliche Schaltspannung auch kleiner sein als 0,6 V, z.B. 0,2 V.

      Diese beiden Elkos waren noch intakt, mittelmässig erhöhter Leckstrom, aber nicht so dramatisch, wie z.B. die 22 µF Elkos ohne Vorspannung in der Gegenkopplung der NF-Opamps, wo auch bereits die Gummis herausdrückten.

      Gruß
      Reinhard

      Dieser Beitrag wurde bereits 1 mal editiert, zuletzt von „oldiefan“ ()

      Das bleibt also etwas mysteriös ... und wie empfindlich Elkos auf fehlende Spannung oder Fehlspannung reagieren, hängt ganz offenbar sehr vom Hersteller ab. Es muss also intern Unterschiede geben (?).

      Ich sehe das vielleicht am häufigsten bei den Fusspunktelkos in der Gegenkopplung. Die haben allerdings meist höhere Werte. Aber auch Elkos mit sehr geringer Vorspannung sind anfällig. Dort hilft es dann, wenn man sie vor dem Einbau eine längere Zeit bei Nennspannung formiert hat.

      Ich neige auch zu der Annahme, dass hier ein Lapsus beim Entwurf vorgelegen haben könnte, der nie korrigiert wurde. Wenn dann ein "robuster" Typ verbaut war, ist es selten oder nie aufgefallen. Ich hätte keine Bedenken, hier normale Elkos andersherum einzusetzen, und den mit 1 uF durch eine Folie zu ersetzen.

      Besten Gruss,

      Michael
      Die Reparatur des Sylvania-SABA 8280 Quadro Receivers ist abgeschlossen.

      Mein letztes Ziel, die nicht so gute Betriebsspannungsunterdrückung (engl.: PSRR) im rechten hinteren Kanal zu verbessern, ist geglückt, wenigstens zu einem guten Teil. Tatsächlich hat der Austausch der Keramikkondensatoren C638 und C640 eine Verbesserung gebracht. Schon seltsam, denn an den ersetzten Kerkos konnt ich - auch unter Spannung - keinen Leckstrom feststellen und die Kapazitäten stimmten noch. Die 100 Hz-Intermodulationsprodukte tauchten danach statt vorher bei 10 W, nun erst bei 25 W auf. Diesen letzten Rest habe ich aber nicht wegbekommen (ich habe auch versuchsweise weitere Transistoren dafür ersetzt, das Differenzpaar und den Vortreiber).

      Nach Abgleich und Kontrolle des UKW-Tuners ist das Gerät wieder fertig spielbereit.

      Hier meine Messkurven und Messdaten, zuerst eine Zusammenfassung:

      Frequenzgang:
      Der Amplituden-Frequenzgang der Endstufen ist untadelig. Gerade mit -1 dB Abweichung bei 20 Hz und 20 kHz. -3 dB bei 10 Hz und 35 kHz. Bei gleichem Eingangspegel liefern alle vier Endstufen den gleichen Ausgangspegel.
      Der Frequenzgang der Vorstufen wird leider durch die relativ hohen Gleichlaufabweichungen der acht Lautstärkepotis im Signalweg und der vier Klangstellernetzwerke gebeutelt. Dabei sind aber nur jeweils die beiden vorderen Kanäle zusammen und die beiden hinteren Kanäle zusammen mit den Bass- und Höhenstellern beeinflussbar. So entstehen leicht Pegelabweichungen von 1 dB und auch z.T. bis 2 dB.

      Loudness-Funktion:
      Das ist eine "Bumm-Bumm"-Loudness, lediglich der Bassbereich wird relativ breitbandig um 10 dB (@ 40 Hz) angehoben. Bei bassstärkeren Boxen erzeugt das selbst schon bei leiser Lautstärke schnell Dröhnen. Die Funktion wird man nur bei leisem Hören an sehr bassschwachen Lautsprechern benutzen wollen.

      Bass- und Höhensteller sowie Tiefen- und Höhenfilter:
      Die Bereiche sind gut abgestimmt, da gibt es nichts auszusetzen.

      Quadro-SQ:
      Anders als die SQ-Norm/Konvention vorsieht, werden die Pegel der hinteren Kanäle nicht um 6 dB abgesenkt. Das muß man selbst mit den jedem Kanal zugeordneten (vier) Pegelstellern besorgen. Ich finde ausserdem eine ausgesprochene Bass- und Höhenanhebung bei SQ (Badewannenfrequenzgang).

      CD-4:
      Kann nur mit einer CD-4 Test-Mess-Schallplatte und CD-4 Quadro Phono-Tonabnehmer überprüft werden. Die habe ich nicht, der test musste entfallen.

      Phono-MM-Eingang:
      Da ist wenig zu bemerken. Die Entzerrung ist stimmig. Es gibt Pegel-Frequenzgang-Abweichungen zwischen den Kanälen aufgrund der von Sylvania nicht eng genug tolerierter Bauteile in den Entzerrer Netzwerken am Phono-OpAmp. Die sind noch im akzeptablen Bereich für ein Gerät aus dem Jahr 1975.

      UKW-Stereo:
      Der UKW-Empfänger hat recht gute Empfindlichkeit (mono), benötigt aber für rauschfreies Stereo ein relativ starkes Antenneneingangssignal. Christian hatte hier vorher ca. 300 µV genannt, das kommt bei dem von mir hier instandgesetzten Exemplar nach dem Neuabgleich auch ungefähr hin. Die UKW-Stereo Kanaltrennung ist sehr gut, ebenso die Unterdrückung von Pilotton (19 kHz) und Hilfsträger (38 kHz) mit jeweils besser als 60 dB. Klirrfaktor (Stereo) ist mit < 0,5 % noch im Mittelklassebreich für das Jahr 1975.

      Ausgangsleistung der vier Endstufen:
      SABA hatte je Endstufe 55 W Sinus Dauertonleistung an 4 Ohm angegeben. Dieser Wert wird (vom hier instandgesetzten Gerät) deutlich übertroffen.
      Ich habe an 8 Ohm gemessen und an 8 Ohm Last bei 100 W Sinus aufgehört, um die Endstufen nicht zu gefährden. Bei 100 W/8 Ohm hatte ich erst um 0,25 % THD. Dies, wohlgemerkt mit den neuen Leistungstransistoren MJ15024, die deutlich mehr Leistung verkraften als die originalen MJ802.
      Bei 1 Veff Eingangspegel wird 100 W an 8 Ohm bereits bei kurz nach ca. 12 Uhr des Lautstärkestellers erreicht (Kanalpegelsteller dabei auf Mittenstellung). Das bedeutet Gefahr, wenn man versucht ist, noch deutlich weiter aufzudrehen. Besonders im Betrieb mit Brückenschaltung drücken die beiden geparten Endstufen an jeden der beiden Lautsprecher bis zu 200 W / 8 Ohm, was die sicheren Betriebsbedingungen der Leistungstransistoren überschreiten kann. Saba nennt "nur" 125 W an 8 Ohm bei Brückenschaltung pro Lautsprecher, das wird aber leicht übertroffen Auf jeden Fall muss unbedingt darauf geachtet werden, dass im Brückenbetrieb niemals 4-Ohm Boxen angeschlossen werden dürfen, da damit der Endstufenstrom verdoppelt würde, was den sicheren Endstufentod über kurz oder lang bedeutetet, wennm mal jemand "richtig aufdreht".

      Verzerrungen:
      Hier hat der Sylvania-SABA 8280 einen ausgesprochenen Schwachpunkt. Erstaunlicherweise produziert bereits die Vorstufe hohe Verzerrungen schon bei kleinen Ausgangspegeln. So kommt der Klirrfaktor auf typische Werte von ca. 0,1 bis 0,5 % und Intermodulationsverzerrungen (200 Hz : 8 kHz, 4:1) ebenfalls sehr hoch, von 0,2% bis 0,5% . Auch die Endstufen sind nicht auf niedrige Verzerrungen ausgelegt. Das ist keine Sache des Alters oder unzureichender Instandsetzung - diese Daten gibt Sylvania SABA selbst auch in den Technischen Daten an. Man könnte ja hoffen, das wären die Grenzdaten bei 50 W Ausgangsleistung, aber nein, ich messe solch hohe Werte schon bei 1 W, sie steigen bis zu 50 W/Kanal gar nicht mehr so wesentlich stärker an. Das überrascht besonders, da ja Sylvania auf Operationsverstärker in der Vorstufe gesetzt hat. Offenbar hatten die Entwickler aber ihre Augen und Ohren mehr auf Ausgangsleistung gerichtet statt auf Verzerrungsfreiheit.

      Frequenzgänge und Verzerrungen aller vier Kanäle sind praktisch gleich.

      Fremdspannungsabstand:
      Auf Kopfhörer veleidet ein leichtes 100 Hz Summen die Hörfreude.
      Im FFT beginnt schon bei -100 dB der Rauschteppich aus den Obertönen von 100 Hz. Die Netzteilauslegung kann m.E. nicht als geglückt gelten. Evtl, streut auch das Trafofeld zu stark ein. Bei Lautsprecherbetrieb wird man das i.a. nicht wahrnehmen (wenn man nicht ausgerechnet mit empfindlichen Hornlautsprechern hört). An den Kapazitäten der Elkos liegt das nicht, nachgemessen und i.O.
      Saba/Sylvania gibt auch nur gerade mal einen Fremdspannungsabstand bei Nennleistung von nur 70 dB für die Hochpegeleingänge (Band) an, für Phono nur 52 dB. Das unterstreicht das Problem. Der Fremdspannungsabstand bei 50 mW, der sonst von Saba üblicherweise auch angegeben wird, ist hier wohl aus diesem Grund gar nicht genannt, er wäre zu grottenschlecht.
      Vergleich: Saba 8200 K Quadro aus 1976, Fremdspannungsabstand bei Nennleistung: 82 dB, Phono 66 dB, also 12 dB bzw. 14 dB besser als der Sylvania-Saba 8280.

      Fazit, Michael hatte ja nach meiner Gesamteinschätzung gefragt:
      Ein Receiver, der ganz auf Quadro und Power ausgelegt ist. Ein Rabauke, der mächtig "Dampf" machen kann. Aber klanglich wird der Audiophile nicht auf seine Kosten kommen - dafür sind leider die Störspannungsabstände zu schlecht und die Verzerrungen zu hoch, insbesondere die Intermodulationsverzerrungen, die schon bei kleinen Ausgangspegeln 0,5 % erreichen, aber auch die harmonischen Verzerrungen. Es überracht daher auch nicht, dass die dynamischen Intermodulationsverzerrungen (DIM-100, TIM) mit 0,33 % bei 10 W an 8 Ohm ebenfalls schlecht sind (ungefähr auf gleichem Niveau wie ein 1968er 2x 10 W Körting Low-Fi-Stereo Verstärker). Ein SABA 8080 von 1969 zum Vergleich hat nur 0,1 % TIM-Verzerrungen und entsprechend viel geringere statische Intermodulationsverzerrungen unter ähnlichen Bedingungen!

      Was der Sylvania-SABA 8280 nach seinem äusseren Erscheinungsbild zu versprechen scheint, kann seine Technik und im Inneren die schlechte Drahtgestrüpp-Konstruktion mit einer für das Jahr 1975 nicht mehr der Mittelklasse angemessenen Audioqualität (hohe Verzerrungen und schlechte Störspannungsabstände), auch angesichts des damaligen hohen Preises von 2500 DM, leider nicht halten.

      SABA/Sylvania Technische Daten:
      Die Amerikaner hatten offenbar (mal wieder) ein Problem bei der Umrechnung amerikanischer Einheiten in SI-Einheiten - US pounds in kg. Das in den Daten angegebene (Leicht-)Gewicht von 15 kg ist falsch. Der 8280 wiegt tatsächlich über 20 kg.

      Die Angabe von vier Thermounterbrechern /Thermosicherungen für die Absicherung der vier Endstufen gegen Überlastung ist ebenfalls falsch - die gibt es im 8280 nicht (sie gab es in älteren Sylvania Receivern, den Vorgängern des 8280).





      Messkurven:








      Klangsteller und Filter:





      Phono-MM Frequenzgang/Entzerrung:




      UKW-Stereo Frequenzgang:
      Der 8280 Receiver hat korrekte Deemphasis (50 µs Zeritkonstante) für Europa.





      ....wird fortgesetzt

      Dieser Beitrag wurde bereits 14 mal editiert, zuletzt von „oldiefan“ ()

      UKW-Stereo-Klirrfaktor:




      UKW-Stereo-Übersprechdämpfung:




      Pilkottondämpfung: > 60 dB
      Hilfsträgerdämpfung: > 60 dB

      AM-Unterdrückung: > 50 dB


      Frequenzgänge über SQ-Demodulator:
      (Obere beiden Kurven = vordere Kanäle. Untere beiden Kurven = hintere Kanäle, mit den Kanalpegelstellern um 6 dB bei 1 kHz abgesenkt. Die Phasen der beiden hinteren Kanäle sind 180° gegeneinander verschoben)





      Gruß
      Reinhard

      Dieser Beitrag wurde bereits 2 mal editiert, zuletzt von „oldiefan“ ()

      Christian, Michael,

      es hat ja auch bei mir für diese Arbeit ein gutes Stück Zeit gedauert.
      Testergebnis.. ich habe nichts geschönt aber auch nichts schlechter gemacht, als es ist. Ich weiß nicht, ob der 8280 überhaupt zu seiner Zeit 1975 von einer Zeitschrift mal getestet/besprochen wurde.

      Gruß
      Reinhard

      Dieser Beitrag wurde bereits 1 mal editiert, zuletzt von „oldiefan“ ()

      Hallo zusammen,
      nur für den Fall, dass jemand so einen Saba 8280 sucht:
      Aktuell wird auf 'kleinanzeigen' ein solches Gerät angeboten. Standort Karben bei Frankfurt am Main. Preis scheint sehr moderat.
      Ich sehe die Anzeige seit dem 09.09.
      Und nein, ich bin weder der Verkäufer, noch kenne ich den. Ist einfach nur ein Tipp für Liebhaber dieses Receivers.
      VG, Edgar
      Hallo werte Foristen,
      ich habe gestern den wiederbelebten Saba 8280 bei Reinhard abgeholt (Hin- Rückfahrt 920 Kilometer). Was soll ich Euch sagen: Es hat sich mehr als gelohnt, denn Reinhard hat ganze und tolle Arbeit geleistet, der „Saba“ spielt super auf, alle Funktionen sind gegeben. Gleiches gilt für einen Pioneer QX 9900, dem Reinhard in unzähligen und vielfach nervigen Stunden ebenfalls wieder neues Leben eingehaucht hat. Beide Receiver sind inzwischen über die Canton 800 Umschaltbox in die Anlage integriert und überzeugen optisch und klanglich. Nochmals vielen Dank an den „Operateur“ für die hervorragende Arbeit.
      Allen Foristen wünsche ich auf diesem Weg einen guten Rutsch ins neue Jahr, Glück und Gesundheit.
      Beste Grüße
      Christoph
      Jede Menge Geraffell
    • Benutzer online 186

      186 Besucher