SABA 8280 Quadro, was ist denn das für einer?

      Das Schwingen wird von nicht stimmiger Kompensation kommen, die unterschiedlichen OP-Typen wollen alle individuell kompensiert sein, manche sind grundkompensiert, andere nicht usw.

      Bist du wirklich sicher das alle oben aufgeführten Elkos ohne Vorspannung sind? Gemessen?
      Ich denke da auch an Schaltungspunkten wo an einer Seite eine hohe Spannung über einen hochohmigen Widerstand anliegt während die andere Elkoseite kaum oder kein Potential aufweist, das sind dann aber auch vorgespannte Elkos, ein paarhundert Kiloohm lassen die Vorspannung nicht verschwinden.

      Bipolare Elkos verzerren ohne Vorspannung wenig, aber doppelt so viel als wären sie Einzeltypen mit Vorspannung, logisch, die beiden formierten Platten haben einen virtuellen und nicht immer ganz symetrischen Faktor in der gedachten Mitte.

      Tantal-Elkos wollen auch Vorspannung sehen.

      MKS-Kondensatoren verzerren wiederum da mehr wo es Vorspannungen gibt.
      MKS ist nicht überall die bestmögliche Kopplung, die Impulsfestigkeit und Wendestellen in den Impedanzkurven sind bspw. die schlechtesten überhaupt unter den Folienkondensatoren und noch nichtmal von Typ zu Typ einheitlich, bspw. sind die alten unscheinbaren Siemens MKH nicht nur preisgünstig sondern schreiben auch linearere Impedanzkurven gleiches bei "Mylars".
      Es ist nicht ganz so leicht wie Rührei machen in der Elektrotechnik, sonst müßte man dafür keine Ingenieure verplempern sondern könnte arbeitslose Köche anstellen.

      Btw. sah ich, wie ich meine, Elkos die ohne Ableitung und ohne Vorspannung auf Potis gehen, die werden beim Verstellen solange knistern bis die Elkos lange genug versucht haben sich irgendwie aus der NF Vorspannungen abzusaugen. Und haben sie erstmal durch lange Vorspannungslosogkeit hohe Restströme bekommen, dann wird es immer weiter knistern.
      Gruß Jogi,
      der im Forum von jedem dahergelaufenen Neuling verspottet, beleidigt und als charakterlos tituliert werden darf.
      Klar, Reinhard, das mag sein -- aber dass 2 verschiedene OPVs bei gleicher Frequenz schwingen, finde ich schon ungewöhnlich.
      Es kann ja auch eine ungünstige Leiterbahnauslegung sein, die das begünstigt. Ich habe über die Jahre wirklich viele Versuche mit getauschten OPVs gemacht, und extrem selten derlei Probleme bekommen.

      Besten Gruss,

      Michael

      Jogi schrieb:

      Bist du wirklich sicher das alle oben aufgeführten Elkos ohne Vorspannung sind? Gemessen?
      Ich denke da auch an Schaltungspunkten wo an einer Seite eine hohe Spannung über einen hochohmigen Widerstand anliegt während die andere Elkoseite kaum oder kein Potential aufweist, das sind dann aber auch vorgespannte Elkos, ein paarhundert Kiloohm lassen die Vorspannung nicht verschwinden.


      Hallo Jogi,

      ja, nach der Identifikation kritischer Stellen anhand des Schaltplanes habe ich auch nachgemessen. An sämtlichen oben aufgeführten Stellen ist die Spannungsdifferenz im Betrieb kleiner 0,1 V. Wie dies beim Einschaltvorgang aussieht, habe ich nicht betrachtet. Da könnte es z. B. bei den Opamps und beim Endverstärker kurzzeitig zu einer Potentialdifferenz über den Beinen der Cs in der Rückkopplung kommen.

      Hallo Jogi, hallo Michael,

      das Schwingen ausgerechnet bei diesen Opamp-Typen ist schon seltsam. Der NE5532 ist lt. Datenblatt für Verstärkung 1 intern frequenzkompensiert. Der NE4558 ebenfalls. Externe Kompensationsanschlüsse gibt es auch nicht bei diesen Dual-OPV-Achtbeinern.
      Dazu kommt, dass im Phono-Modus die Rückkopplung auf 40dB Verstärkung bei 1 kHz eingestellt ist, wir sind also weit weg von Unity Gain.

      Woher die Anregung extern kommen könnte, weiß ich nicht. Der AM-Oszillator ist bei Phonobetrieb ordnungsgemäß abgeschaltet, außerdem hat mir Michael L. die Ferritantenne nicht mitgeschickt. Da kann also garantiert nichts schwingen. Andere Stellen? Nicht dass ich wüsste, im Phonobetrieb. Es gibt keinen Microcontroller, keine freischwingenden aktiven Demultiplexer...

      Andererseits spricht dieselbe Frequenz bei zwei unterschiedlichen Opamp-Typen für eine außerhalb des Opamps liegende frequenzbestimmende Anordnung. (Reinhard war schneller :-)) Irgendwo in der Umgebung wird es dazu schon etwas geben. Eine passende Kapazität am invertierenden Eingang nach Masse und ein Rückkopplungswiderstand reichen ja, um mit einem OPV einen astabilien Multivibrator zu bauen. Da ich Hobbyelektroniker bin und kein Dipl-Ing. Kommunikationstechnik, Fachrichtung analoge Signalverarbeitung, darf das meines Erachtens aber auch offen bleiben, solange es funktionierende Ersatztypen gibt.

      Viele Grüße, Christian
      **************************************************
      2 + 2 = 5 (für extrem große Werte von 2)

      Dieser Beitrag wurde bereits 1 mal editiert, zuletzt von „chriss_69“ ()

      Schwingende OPAMP Schaltungen sind keine Seltenheit, Leiterbahnkapazitäten bspw. sind auch Kondensatoren und ruckzuck hat man irgendwo eine Mitkopplung auf so einer hohen Resonanzfrequenz.
      Daher hatte ich immer meine eigene Technik sowas von Anfang an schwingsicher zu machen.

      Manche OPAMPs sind dafür empfänglicher als andere, prinzipiell werden sie immer empfänglicher je schneller und hochohmiger sie und die Schaltung sind. Gute OPAMPs alleine reichen eben nicht um eine Schaltung insgesamt im Niveau zu heben.

      Nun kannst du den Grundaufbau aber nicht mehr ohne viel Aufwand ändern.
      Aber du kannst versuchen das zu tun was man ohne eine neue Leiterplatte tun kann.
      Ich würde mal direkt über die Spannungsversorgungs-Lötpads des OPAMPs eine Parallelschaltung von Kleinelko (.33µF...2,2µF) und Vielschicht-Keramikkondensator (100nF) legen, dann wäre dieser Weg für Schwingungen mal besser verblockt.
      Gruß Jogi,
      der im Forum von jedem dahergelaufenen Neuling verspottet, beleidigt und als charakterlos tituliert werden darf.
      ...hier noch ein Bild von der Schwingung mit dem 5532. Sein Merkmal im Vergleich zu den anderen Opamps: relativ hohe Stromaufnahme von 8 mA.
      Zeitbasis: 1us/Skalenteil
      Verstärkung: 0,5V/Skalenteil

      Das ist m.E. eine typische Form eines Relaxationsoszillators, der aufgrund der hohen Frequenz die Begrenzungen nicht erreicht.
      Bilder
      • IMG_20191006_170827_crop_24.jpg

        38,69 kB, 460×306, 18 mal angesehen
      **************************************************
      2 + 2 = 5 (für extrem große Werte von 2)
      Über die korrekte Kompensation von Operationsverstärkern gibt es ganze Bücher und Abhandlungen, die Antwort 10pF ist also weder richtig noch falsch sondern lediglich zu kurz. Es ist noch viel mehr drin, aber es wird dabei von Stufe zu Stufe der Erweiterung immer schwieriger mit dem Schaltungsdesign wie es ist auszukommen.

      Bedenke Chris, die Spannungsversorgung sollte insgesamt OP-geeignet sein, was nichts mit meinem Antischwing-Zusatz zu tun hat.
      Die zu testenden Werte die ich Vorschlug sind so gemeint das sie bei schon vernünftiger Spannungsversorgung direkt am IC die Anschlüsse der Spannungszufuhr (4,8 ??) brücken und so am Ort der Verstärkung einen Kurzschluß aller relevanter Wechelspannungen hervorrufen, damit der Vervorgungsstrom der Leitungen nicht moduliert werden kann.
      Die Masse-Abblockung aller Betriebsspannungen ist an anderer Stelle nötig, nicht bei dieser Schwingschutzbeschaltung.

      Bin mal auf Resultate gespannt...
      Gruß Jogi,
      der im Forum von jedem dahergelaufenen Neuling verspottet, beleidigt und als charakterlos tituliert werden darf.
      Testergebnisse mit dem NE5532:

      Genauere Beschreibung der Beschaltung:
      Phonoeingang 1 mit 1m-Chinchkabel verbunden. Die andere Seite ist mit Chinchbuchsen versehen, an die 620 Ohm-Widerstände zwischen den Kontakten gelötet sind.
      Von den Phonoeingangsbuchsen verläuft jeweils eine geschirmte Leitung bis zum Eingangswahlschalter, ca. 40 cm. Man sieht diese Leitungen, die wie Flachkabel aussehen, auf den Bildern des geöffneten Gerätes.
      Opamp und Eingangswahlschalter befinden sich auf derselben Platine inklusive der restlichen Beschaltung des Opamps. Es sind alles relativ kurze Leiterbahnzüge (wenige cm), die noch dazu kaum parallel zueinander verlaufen.
      Von den Opampausgängen verlaufen wiederum jeweils drei Leitungen: Zwei geschirmt zur Rückseite des Gerätes, eine kurze ungeschirmte Strecke zu den Mono-Stereo-Diskret-Schaltern direkt unter der Eingangsplatine.
      Ein Tape-Record-Ausgang (direkt mit den Opamp-Ausgängen verbunden) ist wieder mit einem 50 cm langen Chinch-Kabel versehen, dort wird das Signal für den Oszi abgenommen.

      Testresultate:
      - abgeschlossenes Chinchkabel an Phono1, Phono 1 aktiv --> Aufbau schwingt, Amplitude 1,5 V
      -100 nF Kerko + 1 µF Elko parallel zu Pin 4 und 8: Schwingung bleibt bestehen, Amplitude und Frequenz unverändert
      -Tastspitze auf 1:10 umgeschaltet: Schwingung bleibt unverändert bestehen, kein Einfluss auf Amplitude oder Frequenz
      -Chinchkabel an Tape Record entfernt, Tastspitze direkt am Ausgang des Opamps: unveränderte Schwingung

      -Tastspitze 1:1 am invertierenden Eingang (Pin2): geringfügig geringere Amplitude als an Pin 1 (Ausgang)
      -Tastspitze 1:1 und 1:10 am nichtinvertierenden Eingang (Pin3) -->Schwingung reißt ab

      -Umschalten der Eingänge auf FM, AM oder CD4: Schwingung setzt auch ohne Chinchkabel an Phono 1 wieder ein, Amplitude ca. 3 V Spitze-Spitze

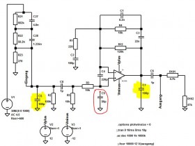
      Ursache ist aus meiner Sicht der Kondensator C346 von 220p (in der Simulation C4) zwischen invertierendem und nichtinvertierendem Eingang. Bei genügend schnellem Opamp sorgt er für eine Mitkopplung. Frequenzbestimmend ist außerdem die Widerstandskette R304/ R326. (Simulation: R3/R5). Die beiden gelb markierten Cs in der Simulation sind die Leitungskapazitäten. Sie haben jedoch keinen großen Einfluss, sind wohl nur das Zünglein an der Waage.



      Der Tastkopf hat eine kleine Kapazität zwischen invertierendem Eingang und Masse hergestellt. In der Simulationsschaltung ist das C9.




      Hier der Frequenzverlauf mit schnellem Opamp, C9 nicht angeschlossen: Es entsteht eine Resonanzstelle bei ca. 400 kHz.




      Ein zugeschalteter Kondensator C9 lässt diesen Peak verschwinden.

      Viele Grüße,
      Christian
      **************************************************
      2 + 2 = 5 (für extrem große Werte von 2)

      Dieser Beitrag wurde bereits 1 mal editiert, zuletzt von „chriss_69“ ()

      Hallo Christian,

      saubere Analyse, Hut ab!

      "Do not modify any circuit!" steht im Service Manual. Hier ist schon der Ersatz eines Operationsverstärkers durch einen etwas anderen Typ nicht ratsam (es sei denn man modifiziert dafür eben doch die Schaltung - was aber weit über einen regulären Service hinausginge). Will sagen, nicht jedem wäre das Schwingen auch aufgefallen, es braucht dafür Deine Gründlichkeit.

      Gruß
      Reinhard
      Die Simulanten werden mehr...

      Die nichtidealen Verhältnisse bezüglich Pin 4/8 in der Realität wird man mit der Annahme idealer Spannungsversorgung und idealer Versorgung in der IS nicht simulieren können.
      Gruß Jogi,
      der im Forum von jedem dahergelaufenen Neuling verspottet, beleidigt und als charakterlos tituliert werden darf.
      Hallo Michael,

      nach noch ein wenig Simulieren denke ich wie Du, der 220pF gehört da einfach nicht hin. Stattdessen sollte vom nichtinvertierenden Eingang ein kleiner Kondensator, z.B. 68pF, gegen Masse gehen, der mit dem 10k-Ohm Widerstand davor einen Tiefpass bildet, um HF vom Opampeingang fernzuhalten. Größer sollte er nicht sein, da er sonst schon ein wenig Einfluss auf den Frequenzgang nimmt. Mit dieser Schaltungsänderung sollte die Anordnung stabil mit jedem üblichen Opamp arbeiten, der intern frequenzkompensiert ist. Die Grenzfrequenz 10kOhm/68pF berechnet sich zu 235 kHz.

      Viele Grüße,
      Christian

      Nachtrag: Eben ist mir die Serviceanleitung des Saba MI 210 in die Hände gefallen. Was sehen meine Augen im Schaltbild des Phonoverstärkers: Einen 100 pF Kondensator zwischen den Eingängen des Opamps.



      Der HA1452W ist von seinem Wesen her ein extern kompensierbarer Doppel-OPV, laut Datenblatt auf niedriges Rauschen im unteren Audio-Frequenzbereich ausgelegt. Die Beispielschaltung im Datenblatt kommt ohne diesen 100 pF Kondensator aus.
      **************************************************
      2 + 2 = 5 (für extrem große Werte von 2)

      Dieser Beitrag wurde bereits 1 mal editiert, zuletzt von „chriss_69“ ()

      Hallo an alle,

      geschafft. Die letzten Messungen und der Probelauf mit Quadrosound liegen hinter mir.

      Michael, der 5532 lässt sich wie erwartet mittels Entfernen des 220-pF-Kondensators beruhigen. Eine andere Variante, die nicht ganz regelkonform ist, aber dafür keinerlei Änderungen an der Platine erfordert: Huckepack werden an die Pins des NE5532 zwischen Pin 3 und 4 und Pin 5 und 4 jeweils 47 pF-Kerkos gelötet, also zwischen negativer Betriebsspannung und nichtinvertierendem Eingang. Mit beseitigtem Schwingen spielt der NE5532 dann die Vorteile seiner Rauscharmut hörbar aus.




      Frequenzgang und Pegelgleicheit der Kanäle

      Da offenbart sich, dass die erlaubten 4 dB Unterschied zwischen den Kanälen ausgereizt werden. Ansonsten gibt es keine Besonderheiten, eine leichte Absenkung zu 20 Hz zu, ansonsten ganz gute Linearität bis 20 kHz. Die beiden Kurven mit den höheren Pegeln gehören zu den rückseitigen Kanälen, die beiden unteren zu den vorderen.

      Die Unterschiede kommen vom Lautstärkepoti. Unterschiedliche Stellungen erzielen immer abweichende Pegel. Laut Servicevorschrift sind bei voll aufgerissenem Poti 4 dB Differenz erlaubt. In dieser praxisfernen Stellung waren die Unterschiede dann auch am geringsten. Da es keine Möglichkeit gibt, die Verstärkung der Endverstärker abzugleichen, habe ich es dabei belassen.



      Klirr Frontkanäle




      Klirr Rückkanäle

      Es gibt keine großen Überraschungen, die Werte sind innerhalb der Spezifikation. Bis auf die systematische Abweichung zwischen den Front- und Rückkanälen. Keine Ahnung, woran das liegt, jedenfalls nicht an den Endverstärkern. Mit dem Panoramaschalter kann man alle vier Kanäle des Vorverstärkers reihum auf denselben Endverstärker geben. Die Charakteristik der Eingangskanäle wandert jeweils mit, die Unterschiede enstehen also vor dem Endverstärker.




      Zuletzt noch die FM-Durchlasskurve "über alles": Sie sieht auch soweit wie erwartet aus, die -3-dB-Breite liegt bei 180 MHz. Ziemlich knapp für gutes Stereo, aber ausreichend.
      Die Empfindlichkeit, soweit ich sie mit dem Grundig-Meßsender beurteilen kann, liegt im Rahmen üblicher Empfänger. Erste Zeichen eines Empfangs kann man bei 2-3 µV erkennen, bei 10 µV liegt die Mutingschwelle, ein klein wenig mehr, und der Stereoträger wird erkannt. Rauscharmer Stereoempfang ist ab ca. 300 µV möglich.

      Und wie klingt er nun, der USA-Saba? Ich finde, nicht schlecht. Die Loudness betont die Bässe sehr stark, ansonsten habe ich nichts auszusetzen. Aber in der klanglichen Beurteilung tue ich mich sowieso schwer. Druckvoll, direkt, feinauflösend, luftig... ich kann das nicht zuordnen, nur ob mir der Klang zusagt oder nicht. Und das hat er. Alison Krauss kommt sauber rüber, ebenso ein Jazztrompetenstück oder die Grimethorpe Colliery Brass Band mit einer Queen-Adaption.

      Das Quadrofeeling mit SQ ist tatsächlich so, als würde man im Orchester oder in der Band stehen. Man kann bei den speziell dafür getrimmten Aufnahmen die Instrumente den einzelnen Ecken zuordnen. Das hätte ich diesem einfachen Verfahren gar nicht zugetraut.

      Viele Grüße,
      Christian
      **************************************************
      2 + 2 = 5 (für extrem große Werte von 2)
    • Benutzer online 150

      150 Besucher