Körting "Low-Fi" 1968-1970

      Früher, als es noch nichts gab und alles zu teuer war, hieß unsere Sicherheitsmaßnahme noch Stift.
      Der Stift mußte zuerst hinlangen und wenn der dann noch fröhlich weiter babbelte konnte man anfassen, er war ein guter Berührspannungs-Indikator. Unser Stift war Wischer, aus Angst vor lauter Vergnügen nicht mehr loslassen zu können wischte er immer so auf die Schnelle über den Prüfling rüber.
      Ich weiß noch genau als ich als Lehrling beim Kunden im Wohnzimmer stand und mir der Lehrgeselle in dem Moment wo ich ein heftiges Zucken verspürte zuraunte: "Faß die Masse nicht an, das ist ein Allströmer" Ich war ihm ewig dankbar für den Tip.

      Ohne Scherz - paßt bloß auf, jeder Wischer zählt.

      Man muß schon Pech haben um an Konsumer-Elektronik spontan aber final zu erblassen, aber es bleibt von jedem Schlag ein Schaden am Körper zurück, man merkt es oft nicht gleich. Ist der Schaden erheblich stirbt man Tage oder Wochen später aus heiterem Himmel, oder es stellen sich körperliche Störungen ein die kein Arzt sich so richtig erklären kann. Wird man alt dann bekommt man die Berufsende-Quittung präsentiert in Form von schwersten und lebensverkürzenden Gebrechen die kein Mensch haben möchte und die nicht mehr heilbar sind.
      Gruß Jogi,
      der im Forum von jedem dahergelaufenen Neuling verspottet, beleidigt und als charakterlos tituliert werden darf.
      Thema Trenntrafo

      Ja, neue Trenntrafos, am besten noch einstellbar, kosten Geld.
      Manchmal bekommt man gebraucht einen, z.B. bei Auktionshäusern im Internet.

      Als ich jung war und in der Ausbildung, bin ich einen anderen Weg gegangen.
      Es gab da in der Nähe einen Laden, der (Industrie)Restposten Elektronik verkaufte.
      Da lächelte mich für wenig Geld ein Trafo um die 1 kVA an.
      Der hatte zwei Schenkel, alle Wicklungen doppelt, also jeweils auf den Schenkeln identisch.
      Die identischen Sekundärwicklungen habe ich miteinander verbunden, fertig war der Trenntrafo!
      Das war natürlich auch damals schon ein Glücksfall, Preis nicht viel höher als heutiger Schrottwert.

      Es geht auch anders, z.B. mit echten Trafos größerer Leistung für Halogenlampen 12 Volt.
      Auch da verbindet man die Sekundärwicklungen miteinander und hat einen Trenntrafo.
      Im belasteten Fall wird die Ausgangsspannung etwas niedriger sein, nicht ganz 230 Volt.
      Schließt man mit dem ans heutige Netz 230 Volt Geräte für 220 Volt an, passt das meist bestens.

      Soll der Trenntrafo Eigenbau auch noch etwas in der Spannung einstellbar sein, gibt es auch eine Lösung.
      Nicht selten haben (ältere) Trafos mehrere Anzapfungen primärseitig, z.B. 220 und 240 Volt.
      Am Eingang und Ausgang macht man diese Anzapfungen umschaltbar.
      Je nach Schalterstellung kann man so auch den Prüfling mit Über- und Unterspannung testen.
      Das wird gerade dann interessant sein, wenn der Prüfling ein Röhrengerät ist.

      Andreas
      Was bedeutet DL2JAS? Amateurfunk, www.dl2jas.com
      Forenfreunde,

      Thema: Lo-Fi Körting Tuner
      Noch ein Nachtrag.

      Beim Stöbern im Netz bin ich auf die Bedienungsanleitung der 1.Serie (1968-69) des hier besprochenen Körting Tuners gestossen. Sie ist im Text der Bedienungshinweise identisch zur Bedienungsanleitung der 2. Serie (1969-70), mit einer wesentlichen Ausnahme, die Anleitung zur 1. Serie enthält noch die bisher vermissten Technischen Daten. In der Anleitung zur 2. Serie sind diese Daten dann bis auf die Angaben zu den Wellenbereichen und Frequenzen, der Ausgangsspannung und der Empfindlichkeit entfernt worden.

      Was kann man daraus schliessen? Ich schliesse daraus, dass die Einhaltung der Daten so unsicher war, dass Körting sie nicht mehr nennen wollte.

      Ich will Euch diese Daten nicht vorenthalten, zumal ich ja weiter vorne schon meine Bewertung aufgrund meiner Exemplare abgegeben habe. Also hier:




      Wie sind diese Daten zu interpretieren?

      Übersprechdämpfung: Die Körting Angabe wurde bei meinen zwei Exemplaren nicht erreicht, sondern war typisch um ca. 5dB im gesamten NF-Bereich schlechter als von Körting angegeben. Der Stereo-Höreindruck war aber trotzdem noch befriedigend.
      Frequenzgang: Der Frequenzgang war besser als von Körting angegeben, aber erst, nachdem ich die Kondensatoren im Deemphasis korrigiert hatte. Vor dieser Änderung war der Abfall bei 10 kHz stärker als DIN45500 erlaubt.
      Klirrfaktor bei 1000 Hz, 40 kHz Hub: < 1% sind eingehalten
      AM-Unterdrückung bei 1mV Eingangsspannung: 35dB wurden übertroffen, nach Neuabgleich 45dB erreicht
      UKW Ausgangsspannung für 40 kHz Hub: 80mV - Zu geringe Ausgangssspannung ist das Manko. Meine Exemplare lieferten bis 250mV, auch das ist zu wenig, deshalb meine Nachrüstung mit dem Ausgangspufferverstärker!
      UKW Empfindlichkeit bei 22,5kHz Hub für 26dB Rauschabstand: 1,5µV ist ein ordentlicher Wert
      UKW Rauschzahl: 4-5 kTo ist nicht gut (der Dual Tuner CT 16 aus der gleichen Zeit ist z.B. mit 2 kTo angegeben)
      UKW Selektivität bei +/- 300 kHz: 35dB sind höchstens " noch ausreichend" aber weit weg von befriedigend (50dB oder mehr)
      UKW Spiegelfrequenzunterdrückung: 32dB ist kein befriedigender Wert (befriedigend wären 50dB oder mehr)
      UKW ZF-Unterdrückung: 64dB ist bestenfalls ausreichend, nicht befriedigend
      AM ZF-Bandbreite: 3,8 kHz sind zu knapp (sehr beschnittener AM Klang), ist aber heute unbedeutend
      FM ZF-Bandbreite: 160 kHz noch ok. Damit sollte eigentlich die Trennschärfe besser sein. Dass sie es aber nicht ist, deutet das auf wenig steilflankige Filtercharakteristik (da eigentlich eine Kofferradio-Konstruktion)
      Bandbreite Ratiodetektor: +/- 400 kHz ist befriedigend
      UKW Fremdspannungsabstand für 75 kHz Hub: >57dB (es ist nicht genannt, ob das für mono oder stereo gilt!) Als Wert für Mono wäre das sehr schlecht. Zum Vergleich: Das Saba HiFi Studio 8040 ist für UKW-mono mit 67dB angegeben, also der Faktor 3x (10dB) besser. Und es hätte aussagekräftiger bei 40kHz Hub gemessen werden sollen (Pegel um 4,5dB niedriger). Umgerechnet für 40 kHz Hub sind es dann statt 57dB nur noch 52,5dB. Falls der Messwert für Stereo gilt, ist DIN 45500 erfüllt. Aber etwas Rauschen wird man bei diesem Wert noch hören können.
      Pilottonunterdrückung: 40dB hatten beide meiner Geräte nicht, sondern lediglich 25-30dB bei 19kHz und 30-35dB bei 38kHz. Das ist schlecht, hörbares Interferenz-Piepen bei Wiedergabe von Tonbandaufnahmen ist zu erwarten.

      Man kann jetzt klar die Limitierung durch die Übernahme der Kofferradio-Konstruktion erkennen.


      Gruß
      Reinhard

      Dieser Beitrag wurde bereits 5 mal editiert, zuletzt von „oldiefan“ ()

      Hallo Reinhard,

      ich glaube ja, dass der typische Körting Kunde (Neckermann Versandhauskunde) in aller Regel Tuner UND Verstärker gekauft hat. Dann wurde er mit dem Ausgangspegelproblem gar nicht konfrontiert.
      Wer den Tuner einzeln kaufte und die schwache Wiedergabelautstärke bemängelte, bekam wahrscheinlich gesagt "Ja, Sie müssen auch unseren hervorragenden dazugehörigen Körting Verstärker kaufen, dann gibt es auch keine Probleme.
      Dann hätte man sogar komplementäre Produkte angeboten, ein alter Vertriebstrick.
      Achim
      All' dies, und noch viel mehr, haetten serioese Tests herausbringen muessen. Haben sie aber oft nicht getan, denn die diversen Zeitschriften waren Anzeigen-finanziert (jedenfalls zu einem wichtigen Teil). Gute Testergebnisse gab's nur, wenn die Hersteller danach auch ordentlich Anzeigen bestellt haben, sonst war der Spuk wieder vorbei. Umgekehrt, wenn lange viel in Anzeigen investiert wurde, gab es immer mindestens ordentliche Ergebnisse ... und ich kann mich an diverse Tests erinnern, bei denen ich mich dann ernsthaft gefragt habe, wie bei _den_ Messergebnissen das Resultat noch so gut besprochen wurde. In der Physik kennt man das als "geSchoen-te Daten" ... mit Hinweis auf einen recht spektakulaeren Fall von Wissenschaftsbetrug, lange bevor die ganzen Diskussionen um Plagiate so richtig Fahrt aufnahmen.

      Langfristig ist es m.E. immer besser, kritisch zu sein, und damit eine Verbesserung der Produkte einzufordern. Wir sehen hier doch auch, dass z.B. in der Tuner-Technik irgendwann mal ein Stand erreicht war, der rundum sehr gut war --- und dann haette etwas mehr Unterstuetzung seitens der Tester so manches Debakel verhindert werden koennen ...

      Besten Gruss,

      Michael

      nightbear schrieb:

      ich glaube ja, dass der typische Körting Kunde (Neckermann Versandhauskunde) in aller Regel Tuner UND Verstärker gekauft hat. Dann wurde er mit dem Ausgangspegelproblem gar nicht konfrontiert.



      Hallo Achim,

      das könnte man meinen. Aber auch wer den Tuner im Set mit dem dazugehörigen Verstärker radiomuseum.org/r/neckermann_hi_fi_verstaerker_8217482.html gekauft hat, bemerkte den zu niedrigen Tuner-Pegel. Ich hatte seinerzeit ja auch dieses Set. "Dazu passender Neckermann-Körting Verstärker hiess, abgesehen von der gleichen Optik, nur, dass die Verstärker Eingangsimpedanz hoch war, 470 kOhm (oder grob in dieser Grösse, wenigstens 300kOhm). Einmal, weil sonst die Deemphasis, die sowieso schon nicht richtig ist, sonst noch negativer würde, zum anderen, weil die Ausgangsimpedanz des Dekoders ca. 52 kOhm ist. Aber am selben Verstärkereingang wie der Tuner - nur durch die Quellenumschalter getrennt, war ja auch z.B. der Phono-Eingang für Kristall-Tonabnehmer (Schaltbild unten angefügt). Ich hatte einen Philips Plattenspieler mit dem Kristallsystem 22GP204, das eine Ausgangsspannung von 325mV liefert und deshalb an dem dafür vorgesehenen Phono-Anschluss ohne Entzerrer-Vorverstärker angeschlossen war. Da musste ich bei UKW-Tunerbetrieb immer Lautstärke und Klangregler weiter aufdrehen, um Lautstärke und Loudness entsprechend zu bekommen. Auch sonstige Zuspielgeräte lieferten wenigstens 0,3V (damaliger Heimstudiopegel nach Norm war ja 0,31V) - heutzutage sogar 1V (Effektivwert). Es fällt ja auf, wenn am Verstärker der Lautstärkeregler für milde Zimmerlautstärke für diesen Tuner schon auf 10 Uhr gedreht werden muss. Aber natürlich logisch, wenn sich Körting eine Ausgangsspannung von - im Grenzfall - bis nur 80mV herab genehmigte, der dazugehörige Tunereingang aber keine "extra" Vor-Verstärkerstufe hat, die das wieder auf den sonst üblichen Pegel aufholt - selbst wenn die Empfindlichkeit des Eingangs dafür genügend ist, was gegeben ist (hier ca. 42mV).



      Gruss,
      Reinhard

      Dieser Beitrag wurde bereits 11 mal editiert, zuletzt von „oldiefan“ ()

      Hallo in die Runde,

      jetzt erst gelesen. Eine sehr schöne Gerätevorstellung, Danke, sehr kurzweilig. Hier ein wenig Senf von mir.

      - Der Rückwand-Hinweis "Abnehmen der Rückwand/Eingriff in das Gerät nur durch geschultes Fachpersonal" war deutlich billiger als eine Schutzkappe über der Sicherung.

      - Mir fiel als Kostenspar-Maßnahme noch auf: ausschließliche Verwendung von Vitrohm-Kohlemassewiderständen. Die waren ja auch deutlich billiger als Beyschlag und Co.

      - Wer nur modernere Geräte gewohnt ist, wird an der Dünnblechkonstruktions nichts ungewöhnlich finden.

      - Kleine Korrektur zu den Fernsehgeräten:

      Das von Achim erwähnte Farbchassis mit dem gedrängten Aufbau und der doppelseitig kupferkaschierte Platine, die erste Kuba-Imperial-Farbgeneration, hatte mit Körting nichts zu tun. Das war ein höchst eigenes Machwerk aus Osterode bzw. Wolfenbüttel. Die Platine neigte wegen Überhitzung und folgendem Stromübergang von einer Seite zur anderen (wie gesagt, beidseitig kaschiert) zur Selbstentzündung, zahlreiche Gerätebrände (und Schadenersatzforderungen) waren die Folge. Der Überlieferung nach war für die Leiterplatte eigentlich Epoxid vorgesehen, was die kaufmännische Abteilung aber strich.

      Zurück zu Körting:

      Deren erstes Farbchassis war konstruktiv absolut vorbildlich und schaltungstechnisch guter Mainstream, während die zweite Generation 1968 geradezu sensationell fotschrittlich war: Der Signalteil überwiegend auf mehrere Steckkarten verteilt (Grundig kam mit seinen Moduln (sic) vier Jahre später!), es gab nur noch eine Endstufe für Horizontal und Hochspannung, letztere erstmals per Selenkaskade erzeugt, Röhren insgesamt nur noch 6 oder 7. Solide Konstruktion als Klodeckelchassis (= großflächiges Rahmenchassis, senkrechtstehend, herunterklappbar, mittig ein Loch für den BR-Hals).

      Das Grausen zog bei Körting-FFS erst mit den volltransistorisierten Chassis (Thyristorenstufe) ein. Die waren zwar grundsätzlich auch gelungen, in der Praxis aber trotzdem immer irgendwie Mist.

      Stand bis Anfang der 70er waren also die Körting-Colorgeräe durchaus prima und damit das Gegenteil der Hifi-, LoFi- und Henkelware. Eine wirkliche Erklärung habe ich dafür nicht.

      Mit den SW-Geräten von Körting aus den 60ern habe ich so gut wie keine Erfahrung, die waren offensichtlich zu meiner Zeit schon alle entsorgt.
      Ein Neckermann-Weltblick SW-Gerät von 1959/60 hatte ich allerdings mal auf dem Tisch. Mit AW 53-88, Metallrahmen mit mehreren Einzelplatinen. Ich muss sagen, dieses Gerät war den zeitgleichen Modellen der großen Marken in keiner Weise unterlegen: Aufwendige Schaltung, die gleichen Bauelemente wie üblich (Wima Tropydur und Konsorten), Valvo-Röhrensatz, sehr solider Aufbau, gute Platinenqualität. Ein Top-Gerät zum Neckermann-Preis ("Wer wöchentlich nur einmal kann und möchte gerne täglich, der wende sich an Neckermann, denn Neckermann macht's möglich").

      Bemerkenswert übrigens: Alle Körting-Neckermann-Fernseher der fünfziger Jahre hatten den Synchrondetektor als Ton-Demodulator.

      VG Stefan
      Hallo Michael,

      Kaufhausware, speziell Neckermann-Körting wurde von Testern ignoriert. Einmal wollte man wohl nicht gerne Tests von Geräten drucken, die schon vom Namen/Marke her nicht als "angesehen" galten, andererseits auch vom Handel mit Ärger beäugt wurden. Und die Tester arbeiten ja am Ende für die Auflage des Magazins. Da macht sich ein Bruns, ein Körting, ein Quelle Universum im Inhalt nicht so gut wie angesehenere Marken. Auch wäre der Zorn der Branche gefolgt. Du sagtest es schon: Anzeigen-Schaltung war im Blick.

      Außerdem, wer etwas kauft, das nur die Hälfte vom "üblichen Preis" kostet, kann ja auch nicht erwarten, dieselbe Qualität und Leistung zu bekommen. Das war wie damals Citroen 2CV oder Renault R4 verglichen mit Opel Kapitän oder Peugeot 504.

      Gruß
      Reinhard

      Dieser Beitrag wurde bereits 1 mal editiert, zuletzt von „oldiefan“ ()

      "You only get what you pay for - - or less."

      Aber das finde ich ja herrlich, dass Kuba, die sonst alles und jedes zugekauft haben, sich ausgerechnet die Farbfernsehtechnik für eigene Gehversuche ausgesucht haben.

      Die Körting SW-Fernseher waren nach meiner Erinnerung ziemlich genau ab dem Zeitpunkt der Einführung der 110° Röhren qualitativ nicht mehr konkurrenzfähig.
      Achim
      @ Hallo Michael,

      "Haben sie aber oft nicht getan, denn die diversen Zeitschriften waren Anzeigen-finanziert (jedenfalls zu einem wichtigen Teil). Gute Testergebnisse gab's nur, wenn die Hersteller danach auch ordentlich Anzeigen bestellt haben, sonst war der Spuk wieder vorbei."

      Ja, das liest man immer wieder. Ist auch nicht ausrottbar. Als jemand, der einige Zeit im Messlabor für bestimmte, namhafteste Magazine breuflich tätig war, kann ich nur sagen: Seemannsgarn, oder, weniger elegant ausgedrückt: Unfug.

      Unser Labor beispielsweise haben ausschließlich unter definierten, jederzeit wiederholbaren Bedingungen entstandene (und damit nachweisbare) Mess- und Prüfergebnisse verlassen. Das ist auch selbstverständlich, wenn man sich vergegenwärtigt, auf welches dünne Eis sich ein Verlag begibt, der willkürliche Ergebnisse publiziert - und wie schnell ein Hersteller mit Klagen auf der Matte steht, die berechtigtenfalls ruinös sein können. Deshalb ist das sicherlich bei allen seriösen Blättern so.

      Lediglich bei subjektiven Schilderungen hat der Redakteur Spielraum. Wenn er schreibt, dass beim Verstärker X die Streicher in der vierten Reihe viel präsenter im Raum stehen und die Bläser "luftiger" (ein Lieblings-Hasswort von mir) kommen, kann man schwerlich Veto einlegen.

      Eine Einschränkung: Ich beschreibe die jüngere Vergangenheit. Wie es 1970 war, kann ich nicht sagen. Damals gab es ja bei uns nur Brehs hifi-stereophonie und für Konsumgeräte test und DM. Und ich war zwei.

      Generell gilt, im Hifi- wie im Autobereich (in beiden habe ich Erfahrung): Ein anzeigen-teilfinanziertes Blatt hält sich zurück, wenn es um grundsätzliche Kritik an einzelnen Unternehmen/Herstellern geht. Wenn es um Firmenpolitik, Strategien geht. Konkrete Tests und gemachte Erfahrungen dagegen werden von seriösen Blättern objektiv dargestellt. Wenn also ein, sagen wir als Beispiel, Passat sich im Dauertest als Scheißding erwiesen hat, wird das auch genauso so beschrieben - und natürlich genau begründet, logisch. Da kann VW dem Verlag Zeter und Mordio androhen. Und, nicht zu vergessen: Ist das Blatt wichtig und namhaft genug, kann es sich selbst ein VW-Konzern nicht leisten, dort dauerhaft keine Anzeigen mehr zu schalten.

      Ist jetzt weit weg vom 1968er Körtingtuner, zugegeben, musste aber mal sein.

      VG Stefan
      Hallo Achim,

      ist kein Zufall. Gerhard Kubetschek hat seine Kuba-Imp ja 1966 an General Electric verkauft. Das SW-Portable "Chico" lief zu der Zeit wie warme Semmeln, dann auch "drüben", Kuba ging es gut, es wurden dann sogar ab Ende 1966 Farbchassis (das berüchtigte) nach USA geliefert! Quelle: Funkschau. Der GE Porta color wiederum wurde komplett auf europäische Röhren (und PAL) umkonstruiert und als Kuba Porta-color hier verkauft.

      VG Stefan
      Meine Meinung dazu ist eindeutig, aber hier kaum in dem eingeschränkten Raum zu vermitteln, eines der gesellschaftlichen und sozialen Probleme imho an dem wir in nicht mehr ferner Zeit alle ersticken werden.
      Es funktioniert oft alles auch in der einfachen Form, aber dann ohne Proll- und Protzfaktor, ohne Selbsterhebungscharakter, ohne Sozialneid auszulösen usw.

      Das aber war bei nicht gerade wenigen Nutzern der eigentliche Sinn von Unterhaltungselektronik.
      Man sieht es schon daran wie das Ganze in Sinkflug geriet sobald es andere, neuere Ego-Erhöher gab als HIFI-Geräte.
      Wer auf dem Teppich blieb der konnte damals gut und preisgünstig in Kaufhäusern und Versandhäusern einkaufen, es wurde alles ins Haus geliefert, bei Reparaturfällen wieder abgeholt, die Preise bleiben bezahlbar und die Hersteller waren zu einem großen Teil die gleichen wie bei den teureren Fachhandelsgeräten oder welche die es genauso konnten.
      Gruß Jogi,
      der im Forum von jedem dahergelaufenen Neuling verspottet, beleidigt und als charakterlos tituliert werden darf.
      Hallo Jogi,

      "Wer auf dem Teppich blieb der konnte damals gut und preisgünstig in Kaufhäusern und Versandhäusern einkaufen"

      - wie man an diesen beiden Körting-Komponenten sieht: nee, eben nicht. Für zusammen 480 DM gab's ein umgebautes Kofferradio, wie wir jetzt wissen. Und zur Beratung im Fachgeschäft gehörte eben auch der Hinweis, dass man für 480 Mark keine hochwertige Wiedergabe erwarten konnte, egal wo man einkauft. Im Neckermannkatalog stand das nicht.
      480 DM waren eine Menge Geld, wenn man dafür auf Jahre enttäuscht war. Es ging auch anders. Beispiel. Mein Vater war 1971 im Fachgeschäft und gab für Tuner und Verstärker - in einem Gerät - auf Fachberatung hin gute 200 Mark mehr aus. Dafür trug er einen Grundig RTV 800 nach Hause, mit dem er als Otto Normalmusikhörer hochzufrieden war. Und das für 30 Jahre, solange stand das Gerät im elterlichen Wohnzimmer. Wer hat nun günstiger gekauft? (Jetzt mal davon abgesehen, dass der RTV 800 auch in der Ausstattung um Klassen besser war, mit 8fach-Preomat und EVV)

      VG Stefan
      Stefan, für ein Kofferradio konnte man auch ein nettes Sümmchen los werden.

      In Stereo und als Radiorekorder noch mehr und dann war man erst bei 2W je Kanal und ziemlich weit weg von einem halbwegs hifi-gerechten Verstärkerteil. Mir flatterte noch 1983, also ca. 15 Jahre später so ein Radio-Rekorder für 500DM ins Haus. Noch garnichts besonderes, gehobene Mittelklasse, es gab noch teurere.
      Gruß Jogi,
      der im Forum von jedem dahergelaufenen Neuling verspottet, beleidigt und als charakterlos tituliert werden darf.
      Forenfreunde,

      ...weil mich der relativ schlechte UKW-Fremdspannungsabstand des Körting Tuners beschäftigt hat und wir uns ja alle gefragt haben, warum denn Körting den in der 2. Auflage den auf der Platine bereits vorgesehenen Ausgangspufferverstärker nicht bestückt hat, kommt zu dem Kosten-Argument jetzt auch ein ein möglicher technischer Grund hinzu.

      Körting hatte ja in der Bedienungsanweisung der 1. Auflage des Tuners den UKW Fremdspannungsabstand mit >57 dB bei 75 kHz Hub für 1mV HF angegeben, das entspricht bei 40 kHz Hub (praxisgerechter) nur >52dB. Jetzt nehme ich mal als Vergleich den technisch besseren Grundig HiFi-Receiver RTV 400 (ebenfalls um 1970/71), er ist am Tunerausgang (nach Deemphasis) bei 40 kHz Hub und 1 mV HF mit 61dB (mono) angegeben und am Lautsprecherausgang mit 54dB (stereo).

      GRUNDIG RTV 400






      Das lässt als "Hausnummer" zur Abschätzung erkennen, dass der NF-Verstärker bis Lautsprecherausgang eine weitere Einbusse bewirkt. Wenn ich diese Verhältnisse auf den Körting übertrage, >52dB Fremdspannungsabstand bei 40kHz Hub am Tunerausgang (bei mono), sind es nur noch >45dB Fremdspannungsabstand für die Tuner/Verstärker-Kombination bis Lautsprecherausgang. Vermutlich noch weniger, denn der zugehörige, bei Erscheinen schon technisch veraltete Körting Verstärker, rauschte aus den Lautsprechern für sich alleine schon hörbar, so dass ein Fremdspannungsabstand von >45dB "über alles" bei UKW stereo bei der Körting Tuner/Verstärker-Kombi fraglich ist. Das könnte also ein weiterer Grund gewesen sein, weshalb die auf der Platine schon vorgesehene Verstärkerstufe im Tuner nicht bestückt worden ist.

      Diese Abschätzung beruht auf der Körting Angabe des Fremdspannungsabstands von >57dB bei 75kHz Hub, 1mV HF, unter der Annahme, dass sie für UKW-Stereo gilt. Sollte die Angabe aber nur für Mono gelten, muss von einer weiteren Verschlechterung von ca. 10dB bei Stereo-Empfang durch den Körting Schalterdekoder ausgegangen werden. In dem Fall also am Tunerausgang nur noch dürftige >42dB Fremdspannungsabstand bei Stereo. Und das wäre nicht mehr konform zur HiFi-Norm DIN 45500, die er ja angeblich erfüllen sollte (aber bereits bei der Ausgangsspannung offenkundig nicht tat).




      Gruss,
      Reinhard

      Dieser Beitrag wurde bereits 9 mal editiert, zuletzt von „oldiefan“ ()

      Hallo die Runde,

      Neckermann ist diesem Konzept übrigens lange treu geblieben.

      1978 wurde folgendes Gerät verkauft, diesmal unter der Bezeichnung "Palladium Receiver 100W":



      Das Empfangsteil stammt aus einem Kofferradio:



      Man erkennt, das Gerät stammt aus Deutschland, aber es war nicht Körting!

      Verbrochen hat das Ganze Loewe Opta.

      Beim Stereodecoder hatte man aber dazugelernt:



      Schlecht war das Gerät übrigens nicht, guter Empfang und guter Klang. Die Stiftung Warentest wertete das Empfangsteil auf "zufriedenstellend" ab, weil das Großsignalverhalten mit "sehr mangelhaft" beurteilt wurde. Ansonsten waren die restlichen Eigenschaften durchweg "gut", und absolut mit der Konkurrenz von Saba, Philips, Wega usw. vergleichbar. Wer also nicht neben einem Sendemast wohnte, hatte keinen Grund zum klagen. Und das für den halben Preis eines Markengerätes.

      Gruß

      Rolf
      Hallo Rolf,

      ich glaube nicht, dass sich die Neckermann-Versandhausleute technisch irgendwelche Gedanken gemacht haben oder technischen Konzepten gefolgt sind. Es wurde eingekauft und verkauft, was günstig war und von dem man annahm, dass es den Geschmack der Kunden traf. Insofern kann man Neckermann Geräte anderer Hersteller nicht leicht in eine Linie mit Körting stellen (auch Grundig hat mal an Neckermann verkauft, Südfunk an Quelle, beide haben auch von RFT gekauft, Neckermann hatte auch gelegentlich Japaner im Sortiment, Quelle Koreaner, alles gemischt). Radio und Fernsehen kam bei Neckermann allerdings überwiegend von Körting, Plattenspieler von ELAC. Ab 1978 gab es Neckermann in der alten Form schon nicht mehr, Neckermann wurde ja von Karstadt geschluckt und die Körting-Beziehung war aufgelöst. Nach meiner Erinnerung (bin aber nicht sicher), verkaufte Neckermann Unterhaltungselektronik erst seitdem unter der Marke "Palladium" Produkte verschiedener Hersteller aus Europa und Asien. Körting wurde ab 1.9.1978 von Gorenje übernommen, und da gab es anfangs Aufbruchstimmung und die Körting Leute konnte anfangs noch einmal zeigen, was sie konnten.

      Das hat den von Dir gezeigten gezeigten Loewe Palladium Receiver m.E. übertroffen und musste auch sonst keinen Vergleich mit Saba, Grundig, etc in dieser Klasse scheuen. Der Preis war allerdings auch ebenbürtig (angemessen):

      Körting TA 220
      forum2.magnetofon.de/board13-v…-der-k%C3%B6rting-ta-220/

      radiomuseum.org/r/korting_hifi_receiver_ta_220.html







      - Preisempfehlung: DM 1.338 (HiFi-Jahrbuch 10) bzw. DM 1.350 (Audio 12/79)
      - Empfangsteil - Spannungssynthesizer
      - 3 Wellenbereiche (UKW 87,5-108 MHz, MW 510-1630kHz und LW 145-350kHz)
      - 16 elektronische, nichtflüchtige Stationsspeicher, gemischt belegbar
      - Digitale Frequenz-/Kanal- und Speicherplatz-Anzeige
      - Anzeigen für Feldstärke und Ratiomitte mit jeweils fünf LED
      - 75 Ohm Koax-Eingang für die UKW-Antenne
      - AFC
      - Muting (UKW)
      - Eingangsempfindlichkeit, Signal-Rauschspannungsabstand (an 75 Ohm) 26dB: 1µV / 30 dB 1,4µV (mono) bzw. 46 dB: 20µV (stereo)
      - Begrenzereinsatz: 0,8µV (-3dB)
      - Übertragungsbereich: 40 Hz bis 12,5 kHz (-3dB)
      - Klirrgrad: 0,15%
      - Signal-Rauschspannungsabstand (mono/stereo): 65 dB / 60 dB
      - Übersprechungsdämpfung: 40 dB
      - Pilottondämpfung: 56 dB
      - Trennschärfe: 70 dB (+/- 300Hz)
      - ZF-Dämpfung: 90 dB
      - Spiegelfrequenzdämpfung: 70 dB
      - Gleichwellenselektion: 1,5 dB
      - ZF-Bandbreite: 150 kHz

      Verstärkerteil
      - Eingänge (DIN): Phono MM (2mV / 47kOhm), Tape 1 (200mV / 470kOhm) und Tape 2 (500mV / 100kOhm)
      - Ausgänge: Zwei LS Gruppen (DIN, gruppenweise schaltbar) 16 Ohm ..Kopfhörer (DIN) 8-2000 Ohm, Bandaufnahme (DIN): 1,5mV / kOhm
      - Phonoentzerrung: RIAA +/- 1,5dB
      - Sinusleistung: 2x 60 Watt an 4 Ohm, Musikleistung 2x 95 Watt an 4 Ohm
      - Frequenzgang über alles: 12 Hz bis 50kHz +/- 3dB
      - Leistungsbandbreite: 10 Hz bis 70kHz
      - Fremspannungsabstand bei Vollaussteuerung (Phono/Tape): 70 dB / 90 dB
      - Fremdspannungsabstand bezogen auf 2x 50mW (Phono/Tape): 62 dB / 62 dB
      - Klangregelung: Bässe bei 100 Hz +/- 12dB, Höhen bei 10kHz +/- 10dB
      - Gehörrichtige Lautstärkekorrektur: Abschaltbar, durch Doppelfunktions-Pegelregler
      - Mono-Betrieb durch Doppelfunktions-Balance-Regler
      - Hinterbandkontrolle
      - Record-Selector, getrennte Aufnahme zweier unterschiedlicher Quellen möglich
      - Schutzschaltungen: Elektronisch: Überlast; thermisch Offset


      Gruß
      Reinhard

      Dieser Beitrag wurde bereits 2 mal editiert, zuletzt von „oldiefan“ ()

      Stefan,

      es freut mich zu hören, dass es im Labor sauber zuging -- das wollte ich nicht in Abrede stellen. Aber was dann verwendet und wie interpretiert wurde, ist eine andere Sache.

      Deiner Bemerkung, dass die Anzeigen-orientierte Deutung "Unfug" sei, muss ich aber klar und deutlich widersprechen. Ich weiss das leider von mehreren Herstellern und Importeuren aus erster Hand. Das ging zuweilen subtil einher, manchmal aber auch knallhart. Wiederholte Anrufe der Anzeigenabteilung waren völlig normal (was das Labor gar nicht mitbekommen haben muss). War ein Gerät gut getestet worden, und erfolgten keine Anzeigenaufträge, so wurde die Marke umgehend gemieden, oder man las in späteren Beiträgen plötzlich relativierende Aussagen, die zugunsten von anderen Produkten ausfielen.

      Grosse Marken, die immer fette Anzeigen schalteten, kamen dann nie wirklich schlecht weg. Für kleinere Hersteller, die sich grosse Anzeigen nicht leisten konnten, war das dann durchaus schmerzhaft. Ein guter Test bedeutete für sie schon bessere Verkaufszahlen, aber eben nicht gleich soviel mehr Gewinn, dass man sich grosse Anzeigen in mehreren Heften leisten konnte. Aber lassen wir das auf sich beruhen, es ist nicht wirklich relevant, denn (wie Reinhard richtig bemerkt) die Geräte, um die es hier geht, wurden sehr selten (wenn überhaupt) getestet.

      Besten Gruss,

      Michael
      Mich freut es, das auf meine sinngemäße Ansage das der Anspruch der Menschen damals ein deutlich bescheidenerer war als das immer grenzenloser werdende Übermaß an Ansprüchen an alles außer dem Ansprüchehabenden selber heutzutage zu Aussagen führten die selber wieder ein Anspruchdenken belegen das ich zuvor als damals so garnicht gegeben erklärte. Sprich meine These offenbar vollkommen ins Leere getroffen hat.
      - Kein Rauschen war eben damals nicht der allgemeine Anspruch - jedes Teil der U-Elektronik rauschte damals wenn man den Pegel auf Anschlag stellte, die einen früher die anderen später, aber alles rauschte.
      - Es gab auch nicht den Anspruch das das nicht ein Kofferradio-Board mit breit angelegten Backen hätte sein dürfen, das war dem Endverbraucher der bei Neckermann bestellte alles völlig egal.
      //Es wurden übrigens auch noch lange Jahre und viele Entwicklungsschritte später für ELA-Anlagen simple Autoradios in die Racks der PA-Verstärker eingebaut, dasd wurde nie als Problem aufgefaßt und es kostete was es kostete, eine Menge an Geld die sich nur Institutionen leistete aber kaum ein Privatmann. Ein Blaupunkt-Autoradio adaptiert in so ein Rack konnte locker das fünffache seines Einzelhandelspreises kosten und da wurde klaglos akzeptiert. Aber es blieb dabei "nur ein Autoradio"//
      Mit heutigen Ansprüchen und Maßstäben kommt man nicht sehr weit in die Vergangenheit zurück diese Zeitmaschine ist kaputt.

      Zu den Zeitschriftentests kann ich nur als Leser etwas sagen und ich glaube als ein solcher nicht an Neutralität der Redaktionen - die Labore möchte ich nicht beschuldigen, da würden mir auch die persönlichen Einblicke fehlen - ich hatte im Gegenteil immer den Eindruck der sich durch Fachkenntnisse auch untermauern ließ, daß nur elitäre Premiumgeräte auf den abgeschlagen vorderen Rängen landeten, das ist heute noch bei Fotografie-Zeitschriften so und da kann man kalr erkennen wie zusammen gelogen es ist.
      Beispiele gibt es zuhauf, während bei der nach einigermaßen neutralen elektrotechnischen Wertungen agierenden Stiftung Warentest auch mal Grundig oder Philips mit relativ unelitären,für nicht überkandidelte Normalkunden interessanten und vor allem erschwinglichen Geräten auf den ersten Plätzen vorkamen, waren es bei sog. Fachmagazinen eine lange Zeit nur abgedrehte und überschweinisch teure Geräte die absahnten, der ganze Rest kam unter ferner liefen, die konnten strampeln wie sie wollten und bekamen keinen Blumentopf.
      Als Beispiel führe ich an einen Tonbandgerätetest aus den Mittsiebzigern.
      Testsieger Stiftung Warentest waren damals Grundig TK545 (das unter selbsternannten HIFI-Königen meistgehaßte Bandgerät aller Zeiten), Philips N4417 und ich meine mich an Telefunken M-völliguninteressant zu erinnern, die gesamte Sammlung an von den Magazinen hochgefeierten Gerätschaften japanesischer Herkunft fand sich völlig im Wertungskeller wieder, selbst die Normeneinhaltung also das A und O wenn man sich mit Konkurrenten messen möchte, haben sie schon völlig gerissen. Die realen Werte unter der deutschen Meßvorschrift waren mieserabel bis unterirdisch. Alle heute nur mit vorlauter Zunge herausgeblokten Namen damals schon elitärer teurer Gerätschaften haben im naturwissenschaftlichen Test völlig versagt. Es rauschte, es hielt sich keiner an die Bandflußkennlinie, die Vormagnetisierungen waren falsch, die Serienstreuung war indiskutabel und lag zwischen "geht noch nichtmal an" und "erreicht gerade ein ausreichend".

      -------------
      Edit meint: alles etwas gestrafft
      Gruß Jogi,
      der im Forum von jedem dahergelaufenen Neuling verspottet, beleidigt und als charakterlos tituliert werden darf.

      Dieser Beitrag wurde bereits 1 mal editiert, zuletzt von „Jogi“ ()

      Forenfreunde,

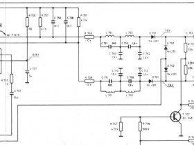
      nach längerer Zeit habe ich den Körting Stereo-Tuner ("Low-Fi") wieder hervorgeholt um an ihm noch weiter zu messen.



      Es ging mir hier um die Validierung eines einfachen Aufbaus für die Messung der Trennschärfe (Selektivität) von UKW-Empfangsteilen. Man kann in verschiedenen Artikeln lesen, dass Trennschärfemessungen vom apparativen Aufbau her recht aufwändig sind. Das hat mich trotzdem gereizt, da dafür prinzipiell "nur" diese Gerätschaften erforderlich sind:
      • zwei klirrarme FM-Signalgeneratoren (mono), davon einer im Ausgangspegel (an 50 Ohm Abschluss) einstellbar auf ca. 10µV bis 100 µV(eff), der andere mit einstellbarem Ausgangspegel von 100 µV bis 1 V (eff). Ich verwende ein Radiometer Copenhagen re101 FM-Signalgenerator, den ich (da bei mir nur Version ohne Pegelregler) mit einer Eichleitung oder einem variablen HF-Abschwächer bis -60 dB kombiniere - und ein Leader 3216 Standard-Signalgenerator, der bis maximal 1V an 50 Ohm liefern kann;
      • ein HF-Combiner (z.B. Wilkinson-Splitter/Combiner), um zwei HF-Signale möglichst weitgehend verlustfrei und ohne wesentliche gegenseitige Beeinflussung der Signalgeneratoren zusammenzuführen (die beiden Eingänge sind bei der verwendeten UKW-Frequenz dabei gegeneinander mit ca. 20 dB bedämpft, der gemeinsame/kombinierte Ausgang hat mit den Eingängen aber nur eine geringe Durchgangsdämpfung von ca. 3 dB)
      • HF-Pegelmessgerät mit einer Genauigkeit von ca. +/- 1 dB mit Dynamikumfang von ca. 80 dB, genauer: von ca. -70 dBm bis +10 dBm (-67 dBm = 100µV an 50 Ohm; +13 dBm = 1V an 50 Ohm); das ist bei mir ein "Eigenbau" auf Basis des AD8307, für den es vom Chinamann bereits eine fertige Sensorplatine gibt, für die ich nur noch die Schaltung für eine analoge und digitale Anzeige ergänzen musste saba-forum.dl2jas.com/index.ph…hment/2101-Schaltung-jpg/ . Inzwischen gibt es komplette Geräte mit Anzeige für nur wenige € ebenfalls aus China. man muss also nicht mehr selbst bauen. Das HF-Power-Meter habe ich mit Hilfe eines CMOS-Oszillators kalibriert (dazu: Bob Kopski, K3NHI; "A Simple RF Power Calibrator", QEX Jan/Feb 2004 google.com/url?sa=t&rct=j&q=&e…Vaw1u0E6x-SPJENis0ahm5wR2).
      • Messgerät(e), um beim NF-Ausgangssignal des Tuners/Receivers SINAD (Signal / Rausch- + Klirrabstand) bzw. dessen Kehrwert "THD+N", also das Verhältnis der Summe von Rauschpegel plus aller harmonischer Verzerrungen zum spektral reinen NF-Signal zu messen.

      Alles Nötige war also bei mir vorhanden, also ...denn mal tau...!

      Da ich keinen unmittelbaren Zugang zu "offiziellen" Messvorschriften hatte (z.B. IHF, DIN usw.) und im Netz nur mehr oder weniger präzise bzw. allgemein gehaltenen Angaben zur genauen Ausführung von Selektivitätsmessungen an UKW-Tunern, z.B. Zweizeichentrennschärfe, Kreuzmodulationsdämpfung, adjacent chalnnel selectivity, alternate channel selectivity, zu finden waren, oder mir nicht alle Mittel verfügbar waren, um angegebene Verfahren direkt zu übernehmen, habe ich probiert, welche Methode sich mit meinen Mitteln am besten ausführen lässt UND die von den Herstellern angegebenen Daten zur Trennschärfe gut reproduzieren.

      Dazu diente zunächst die Messung am Körting Low-Fi Tuner (HiFi nach DIN 45500). Die Körting Werte gaben für diesen Tuner der untersten Preisklasse in den Technischen Daten ( saba-forum.dl2jas.com/index.ph…674-Technische-Daten-jpg/ ) eine bemerkenswert niedrige UKW-Trennschärfe an, nämlich nur 35 dB für 300 kHz Störfrequenzabstand. Das ist die schlechteste Trennschärfe, die ich jemals bei einen sog. HiFi- oder HiFi nach DIN 45500 Stereo-Tuner gesehen habe. Den Grund dafür hatte ich ja schon hervorgehoben, es handelt sich bei diesem Tuner eigentlich um ein normales Kofferradio der "einfachen Art", dessen NF-Verstärker durch einen Stereodekoder ersetzt worden war. Dementsprechend, war keine Neuentwicklung des Empfangsteils vorgenommen worden und weder Störspannungsabstand noch Trennschärfe entsprachen gehobeneren Ansprüchen.

      Zum Vergleich:
      Üblicherweise beträgt die UKW-Trennschärfe bei Empfängern der Mittelklasse seit den 70iger Jahren 65-70 dB oder mehr für 300 kHz Frequenzabstand. Bei besseren Geräten - oder in ZF- Einstellung "schmal/narrow" 80 dB oder mehr. Da sind 35 dB von Körting schon eine Hausnummer, die heraussticht. DAS muss man sich trauen, oder?

      Es ging also zunächst darum, ob mein einfacher Messaufbau die Herstellerangabe zur UKW-Selektivität reproduzieren kann, erst am Körting Tuner, danach auch an Geräten anderer Hersteller.


      Bei mir hat sich für die Messung DIESES Verfahren bewährt:
      1. FM-Generator 1 (Nutzsender) Radiometer Copenhagen 102,10 MHz mit HF-Pegel von 40 dBµV (100µV, -67dBm; = VRF1); Modulation 1 kHz, Hub 22,5 kHz, mono; an Eingang HF-Combiner (Wilkinson Combiner optimiert auf maximale Eingangstrennung für 101-103 MHz). Combiner-Ausgang an 75 Ohm Antenneneingang des Tuners. Bei Tunern mit 300 Ohm Eingang, Antennweiche 75/300 Ohm zur Anpassung zwischenschalten.
      2. Tuner auf 102,10 MHz genau abstimmen
      3. Vom Tunerausgang oder Verstärkerausgang das FFT des demodulierten Signals mit Anzeige von THD+N darstellen (PC mit Software ARTA und geeigneter Soundkarte oder Audio-Interface)
      4. Signalgenerator 2 ("Störsender") LEADER 3216, HF-Pegel 60 dBµV (1mV, -47dBm = VRF2), nicht moduliert, mono, an zweiten Eingang des HF-Combiners anschliessen; VRF2 so verändern, dass "THD+N" der NF am Tunerausgang = 3,2% ist ( dies entspricht THD+N = -30 dB; also SINAD von 30 dB). Messung von -300 kHz bis +300 kHz relativ zur Nutzsenderfrequenz, jeweils in 50 kHz Schritten
      5. Die Trennschärfe ist die Differenz der Pegel des Störsenders und des Nutzsenders (gemessen in dBm) jeweils an ihrem zugeordneten Eingang am HF-Combiner, wenn der Störsenderpegel so eingestellt ist, dass er ein "THD+N" von 3,2% erzeugt. Selektivität = VRF2 - VRF1 (in dB)
      Da sich der einmal eigestellte und gemessene Pegel des Nutzsenders (am Eingang des Combiners) nicht mehr verändert, genügt dessen einmalige Messung. Dazu entferne ich das RG-58 Kabel vom Combineranschluss und schliesse es stattdessen an das HF-Powermeter an, dessen Eingangsimpedanz, wie die des Combiners, 50 Ohm ist. Der Pegel soll ca. -67 dBm (100µV eff an 50 Ohm) betragen und ist zu notieren.
      Entsprechend messe ich nach jeder Einstellung des Störsenderpegels

      Fehlanpassungen:
      Meine Signalgeneratoren haben 50 Ohm Ausgänge
      Der HF-Combiner ist für 50 Ohm Wellenwiderstand der Koax-Leitungen/Anschlüsse ausgelegt.
      Meine stufenweise schaltbare Eichleitung ist für 75 Ohm Anschluss ausgelegt, mein stufenloser variabler HF-Abschwächer ist für 60 Ohm ausgelegt.
      Der Tuner-Antenneneingang ist für 75 Ohm ausgelegt.
      Nach meiner Beobachtung ist der Fehler durch sich daraus ergebende Fehlanpassungen bei 50/60 und 50/75 Ohm Übergänge hier vernachlässigbar. Wenn man solche vermeiden kann, sollte man es aber tun.
      Nur von 50 Ohm oder 75 Ohm Koax-Kabel auf 300 Ohm Antenneneingang ist eine Impedanzanpassung mit einem entsprechenden Anpassglied zwingend erforderlich.

      Kabel-Längen:
      So kurz wie möglich.

      Kontakte/Stecker:
      BNC Stecker und Buchsen sowie alle Übergänge müssen zuverlässig und frei von "Wacklern" sein. Hier habe ich immer wieder Ärger gehabt.

      So sah der Aufbau bei mir aus:

      Auf dem Tisch:
      Unten: Körting Tuner
      Darüber: re101 FM-Signalgenerator 102,10 MHz, Modulation mit 1 kHz, 22,5 kHz Hub. Rechts daneben Eichleitung (Einstellbarer HF-Abschwächer für re101)
      Dahinter: In Blechbox, HF-Combiner (Selbstbau)
      Vorne rechts: HF-Powermeter, bestehend aus Sensor im Weissblechkästchen und Anzeige im Kunststoffgehäuse. Digitalanzeige des Werts analog und auf DVM

      Rechts unten auf Fussboden:
      Leader 3216 FM-Signalgenerator
      PC mit Audio-Interface
      (4 Ohm / 8 Ohm Leistungswiderstände auf Kühlkörper für Messungen an Verstärkern; wird hier nicht benötigt)





      Und hier ist das Ergebnis, reproduzierbar und schlüssig:
      Mit diesem Aufbau gemessene UKW-Trennschärfe (+/-300 kHz) des Körting Tuners:




      Die 35 dB Trennschärfe in den Technischen Daten, die von Körting angegeben wurden, finden sich mit der Messung bestätigt! Mehr gibt er wirklich nicht her. Aber es reicht noch, um den bei mir schwachen SWR4 bei 100,7 MHz (deshalb bei Stereo meist etwas verrauscht, bei mono noch akzeptabel - mit Grundig T-9000 auch in Stereo rauschfrei! ) neben dem stark zu empfangenden Radio Regenbogen auf 101,1 MHz zu empfangen, den immer in mono und stereo rauschfrei - selbst mit dem Körting Tuner.

      Inzwischen habe ich Messungen auch noch an einem Yamaha Tuner CT-400 (Danke an Klös /Klaus!) mit Trennschärfe (300 kHz) von 75dB nach Yamaha Prospektangabe ( hifi-wiki.de/index.php/Yamaha_CT-400 ) und einem ITT Receiver 8031B ( itt80.bachorz.de/8031/8031.html ) mit einer in den Technischen Daten zu diesem Gerät genannten UKW-Trennschärfe von 45dB durchgeführt, die beide ebenfalls in bester Übereinstimmung mit den Herstellerangaben sind. Der Yamaha CT-400 hat allerdings nur drei Keramikfilter im FM-ZF-Teil, nicht sechs, wie fälschlich im Prospekt geschrieben. Trotzdem erreicht er die genannte 75 dB Selektivität bei 300 kHz Frequenzabstand (an anderer Stelle werden allerdings nur 65 dB genannt, deshalb war ich positiv überrascht). Bei kleinerem Frequenzabstand, wie etwa 200 kHz, ist der Yamaha aber nicht besonders selektiv.

      Ich freue mich, dass ich mit meinem einfachen Aufbau Trennschärfemessungen zuverlässig machen kann, wenngleich der Zeitaufwand dafür hoch ist. Und es hat einige (Fehl-)Versuche gebraucht, bis ich reproduzierbar messen konnte.




      Zu diesen Geräten der "Einsterigerklasse" kommt von mir noch mehr an anderer Stelle. Hier ging es ja einzig um Trennschärfemessung.



      Gruß
      Reinhard

      Dieser Beitrag wurde bereits 11 mal editiert, zuletzt von „oldiefan“ ()

    • Benutzer online 1

      1 Besucher