FM Marke Eigenbau

      Hallo Reinhard, hallo Mitleser,

      der Eingangswiderstand der ZF-Schaltung liegt, nicht wie bisher angenommen bei 4,7 kOhm, sondern bei etwa 500 Ohm. Das Praxisergebnis deckt sich bei mir auch mit der Simulation. Die blaue Kurve gehört zum in Reihe zur idealen Signalquelle geschalteten Widerstand von 500 Ohm. Dieser Wert ergibt hier 6 dB Pegelverlust, Anpassung. Bei 4,7k ist der Pegelverlust viel höher.






      Was sich aber mit der bisherigen Simulation deckt, ist der notwendige Quellenwiderstand von 47 kOhm für die Primärseite des Filters. Ich habe mit einem 10 µH-Filter und 22pF einen Schwingkreis aufgebaut und über 47 kOhm angeregt. Unter diesen Bedingungen beträgt die -3db-Bandbreite ca. 300 kHz, wie gewünscht.

      Ansonsten habe ich die letzten Stunden damit verbracht, eine ZF-Filterspule umzuwickeln, die Induktivitäten primär und sekundär zu messen, nochmals umzuwickeln, Koppelfaktor bestimmen...
      Das Ergebnis sieht so aus:



      Primärseitig sind es 30 Windungen, von oben bis kurz vor das untere Ende des Wicklungsraumes, um auf 10 µH zu kommen. Der Ferritkern reicht bis ca. zur Hälfte des Wicklungsraumes. Die unteren Windungen sind also noch frei.

      Die Sekundärseite besteht aus 14 Windungen, ganz am unteren Ende des Wicklungsraumes gedrängt und etwas wild gewickelt. Sie ist damit relativ weit vom Ferrit weg, um eine geringe Kopplung zu erreichen.



      Hier mit Ferritschirm und angeklemmten Kurzschlussleitungen für die Sekundärseite während der Bestimmung des Koppelfaktors.

      Für die Messungen der Primärseite habe ich einen 22pF-Kondensator parallel angelötet, eine Seite mit 47 kOhm gespeist und die Frequenz des Meßgenerators auf Pegel-Maximum eingestellt. Nach der Thomson-Schwingkreisformel ergab sich eine Induktivität von 10,5 µH. Bei kurzgeschlossener Sekundärwindung lag der Wert ein wenig niedriger und ergab über die Formel
      K= Wurzel (1- (L_kurzgeschlossen/L_offen)) einen Kopplungsfaktor von 0,20 - 0,25, je nach Kernstellung.

      Die Sekundärspule weist mit ihren 14 Windungen eine Induktivität von 1,4 µH auf.
      Das passt ganz gut, L1/L2 = (N1/N2)^2 umgestellt ergibt: N1 = N2 x Wurzel (L1/L2). Damit komme ich auf 11,2 Windungen. Es sind etwas mehr erforderlich, da der induktivitätserhöhend wirkende Kern in die Sekundärspule nicht eintaucht.

      Die Simulation mit diesen Werten zeigt eine Bandbreite von ca. 400 kHz, da die Bedämpfung durch den Eingangswiderstand des ZF-Verstärkers rückwirkt. Man kann dem gegenwirken und auch noch etwas Pegel in der ersten Stufe herausholen, indem man den Emitterkondensator kleiner wählt. Sein Blindwiderstand, vergrößert durch die wirksame Stromverstärkung des Transistors, bestimmt wesentlich den Eingangswiderstand. Kleinere C-Werte vergrößern diesen und sorgen so für einen höheren Eingangspegel und geringere Rückwirkung und damit auch eine geringere Bandbreite. Sie verringern aber auch die Verstärkung der Stufe. Die Simulation gibt als Optimum 2,2 nF aus.





      Die blauen Kurven gehören zu 10 nF für C1, der grüne Verlauf zu 2,2 nF.

      Die Praxisprüfung muss das natürlich erhärten.

      Viele Grüße,
      Christian
      **************************************************
      2 + 2 = 5 (für extrem große Werte von 2)

      chriss_69 schrieb:

      der Eingangswiderstand der ZF-Schaltung liegt, nicht wie bisher angenommen bei 4,7 kOhm, sondern bei etwa 500 Ohm.


      Hallo Christian,

      mea culpa! ;( Ich habe es jetzt mit meiner Methode nachgerechnet und komme nun auch auf 500 Ohm, wie Du. Ich habe keinen Schimmer, wo ich vorher den Fehler bei der Berechnung der Eingangsimpedanz gemacht hatte.

      Es gab aber noch einen bösen Fehler bei mir: in L1/L2 = (N1/N2)^2 hatte ich ^2 vergessen, daher war die Sekundärwindungszahl bei mir für die ermittelten 1,4µH falsch. Man sieht daran, dass ich nie Trafos gewickelt habe und im entscheidenden Moment L~N^2 bei mir nicht korrekt erinnert war. Gut, dass Du das auch berichtigst.

      Ich bin gespannt auf Deine weiteren Ergebnisse.

      Gruß
      Reinhard

      Dieser Beitrag wurde bereits 6 mal editiert, zuletzt von „oldiefan“ ()

      Hallo Reinhard,

      alles bestens, Du hast keinen Grund, Dich bei mir zu entschuldigen. Ich bin froh über Deine Beiträge und Denkanstöße, sie haben mir wirklich geholfen, die Richtung zu finden. Außerdem habe ich großen Respekt vor Deinen Kenntnissen und Deiner Kommunikationsweise hier. Was die Korrekturen betrifft: Der Mensch irrt, solange er lebt. Wahre menschliche Größe zeigt sich meist in der Akzeptanz dieses Satzes für sich selbst. ;) Und da es hier um alte Radios geht, hat eine sachliche Fehleinschätzung nie wirklich tragische Konsequenzen.

      Herzliche Grüße,
      Christian
      **************************************************
      2 + 2 = 5 (für extrem große Werte von 2)
      Zwischenstand:

      Die bestellten FM-Spulen sind eingetroffen. Sie weichen aber vom Original doch deutlich ab. Der Windungsabstand ist viel enger, die 2,5 Windungen liegen dicht an der Platine und sind gerade einmal 0,8 mm voneinander entfernt. Beim Original ist das wesentlich mehr. Insgesamt ist die Wicklung also deutlich kürzer.

      Die erste Inbetriebnahme lief eher enttäuschend. Mit BF256B in beiden Positionen fehlten nach dem Abgleich etwa 50 dB an Empfindlichkeit im Vergleich zum Eigenbau. ZF-Filter und Zwischenkreis besitzen ein deutlich ausgeprägtes Maximum, auch die Bandbreite an ZF-Ausgang kommt in den Bereich von 300-400 kOhm, wie gewünscht.

      Die Mischstufe zeigt zwar eine deutliche Reaktion auf Drehen am Abgleichkern der Spule am Gateanschluss. Aber ich muss den Kern ganz hineindrehen, ein deutliches Maximum ergibt sich nicht. Mindestens diese Spule muss ich wohl nochmals verändern. Die Eingangsstufe macht nach meiner Einschätzung kaum Verstärkung. Speise ich die Spule am Gate der Mischstufe direkt mit dem HF-Generator, kommt die Signalanzeige bis zum Maximum. Speise ich dasselbe HF-Signal über den Antennenanschluss ein, reicht die Anzeige nur bis zur 5.

      Tests mit BF245b, KP303e, KP305e brachten ähnliche Ergebnisse, leicht schlechter sogar.


      Viele Grüße,
      Christian
      **************************************************
      2 + 2 = 5 (für extrem große Werte von 2)
      Hallo Christian,

      kann schon sein, daß der Eingangstransistor noch nicht einmal so viel verstärkt, wie im Bandfilter (gebildet aus Zwischen- und Mischerkreis, im Sylvania Plan L6/L8, beide sind schwach induktiv gekoppelt) verlorengeht. In einer Simulation mit einer etwas vereinfachten Schaltung, diesem Sylvania-Fall nachempfunden, bleibt nach dem Bandfilter 15dB weniger als vor dem HF-Eingangstransistor. Ich denke, dass das Bandfilter auf kritische Kopplung (max.) abzugleichen ist. Aber: Hmmm... auch in der Simulation macht der FET keine Verstärkung, er ist so eingebunden, wie in der Sylvania Schaltung. Was ist da falsch?

      In dieser Simulation habe ich auf 97 MHz "abgeglichen" (C auf einen ca. Schätzwert festgelegt und L für jeden der beiden Kreise auf Resonanz bei 97 MHz gebracht).
      Es ging mir hier um eine grobe Abschätzung der Wirkung des Eingangstransistors relativ zum Verlust durch das Bandfilter. Ob die Bandbreite hier richtig herauskommt, darauf habe ich nicht abgestellt ist wesentlich durch die Stärke der Kopplung ab, also vom Abstand der beiden Spulen u.ä. (hängt auch noch etwas von Quell- und Lastimpedanzen ab, die stimmen hier noch nicht, jedenfalls habe ich dafür an dieser Stelle nur "Hausnummern" eingesetzt). Mit stärkerer Kopplung gibt es den Doppelhöcker, anfangs noch "flat top".

      Sind beide Kreise (Zwischen- und Mischerkreis optimal abgeglichen, erzeugt Verstimmen des Mischerkreises ein Doppelmaximum, dessen zweiter Höcker von der Sollfrequenz mit zunehmender Verstimmung wegwandert. Dabei bleibt einer der beiden Höcker auf der Sollfrequenz, nimmt mit der Stärke der Verstimmung in der Höhe ab. Der andere, wegwandernde Höcker wird dagegegen zunehmend stärker. So in der Simulation. Davon abgeleitet, sollte zunächst der Zwischenkreis auf Maximum gestellt werden und danach der Mischerkreis. Danach überprüfen, dass es insgesamt nach dem Mischerkreis kein Doppelmaximum gibt, das Maximum soll ausgeprägt und symmetrisch sein (rote Kurve).





      Gruß
      Reinhard

      Dieser Beitrag wurde bereits 10 mal editiert, zuletzt von „oldiefan“ ()

      Hallo Christian,

      natürlich muss die Quellenimpedanz (Antenneneingang) auf 75 Ohm. Dann klappt es und der Eingangstransistor verstärkt. Das Problem sass mal wieder vor dem Bildschirm.

      Zwischenkreis und Mischerkreis auf 97 MHz
      Eingangs-HF: 1mV eff (75 Ohm), Sweep 87MHz bis 107 MHz (-1 dB am Antenneneingang)
      Transistor überbrückt: -15 dB bei 97MHz am Mischerkreis-Ausgang --> Verlust 14 dB
      Mit Transistor: +11 dB bei 97 MHz am Mischerkreis-Ausgang --> Gewinn 12dB

      Jetzt macht das Sinn.
      Der Abschlusswiderstand am Mischerkreisausgang von 50k ist zu niedrig, da der nachgeschaltete FET einen Eingangswiderstand von ca. 100 MegOhm hat. Habe ich auch probiert, gibt das gleiche Ergebnis.







      Gruß
      Reinhard

      Dieser Beitrag wurde bereits 4 mal editiert, zuletzt von „oldiefan“ ()

      Hallo Reinhard,

      Beide Spulen haben ca. 80 nH Induktivität. Bei einer Güte von ca. 80 müssten sie einen Parallelwiderstand von etwa 4 kOhm aufweisen. Die Kopplung dieser kleinen Induktivitäten kann ich leider weder bestimmen noch so einfach verändern. Ihr Abstand und die Höhe sind durch die Leiterplatte vorgegeben. Abstand: ca. 15 mm, beide Spulen beginnen ca. 3 mm über der Leiterplatte. Spulenlänge: 3 mm, Spulendurchmesser innen: 6,4 mm. Jeweils 2,5 Windungen versilberter Draht mit 0,8 mm Durchmesser. Beide besitzen einen Ferritkern.

      Bist Du sicher, dass der nachfolgende Mischer-Fet mit Speisung der Primärseite des ZF-Filters die Verstärkung nicht einbrechen lässt?

      Welche Fet-Modelle hast Du benutzt?

      Ich bin leider bis zum Wochenende unterwegs, d.h. ohne Simulationsrechner, es wird also etwas dauern, bis ich an der Schaltung weiterarbeiten kann.

      Viele Grüße und Danke fürs Mitdenken.
      Christian
      **************************************************
      2 + 2 = 5 (für extrem große Werte von 2)
      Hallo Christian,

      mit Deinen Angaben zu den Spulen sehe ich mal weiter. Die sind ja deutlich verschieden von den originalen. Ich erweitere das Modell auch noch um den Mischertransistor.

      Ich hatte das NJFET-Standardmodell für den HF-Eingangstransistor verwendet. Der FET-Typ beeinflusst stark die Verstärkung. B- und C- Typen waren nicht gut.


      Hervorragend waren in der Testschaltungssimulation (gute Verstärkung):

      BF 244A (Gewinn 21dB)
      BF 410 (Gewinn 20dB)
      BF 510 (Gewinn 20dB)
      BFW 13 (Gewinn 17dB)

      Schlecht waren (nur geringe Verstärkung oder Verlust):
      BF 245B, C
      BF 256A, B, C
      BF 410B, C

      Ist also schon möglich, dass man mit dem falschen FET nicht genug verstärkt. Auch in der Simulation schneidet BF 245B schlecht ab (Verlust 5dB). BF 245A kam befriedigend raus (Gewinn 17 dB). Aufgrund der unterschiedlichen Sperrschichtkapazitäten muss auch bei jedem Transistorwechsel der Primärkreis (Zwischenkreis) neu abgeglichen werden.

      Die Empfehlung: BF 244 A

      So sieht es damit aus:




      Von den russischen Typen konnte nur KPS 104G mithalten (Gewinn 21 dB), befriedigend KPS 104K und G (Gewinn jeweils 17-18dB). Mässig gut war KP 303a (Gewinn 15dB).

      Schlecht schnitten ab:
      KP 302a (Verlust 13dB)
      KP 303b (Verlust 10dB)
      KP 303G (Verlust 6dB)
      KP 307a (Gewinn 1 dB)
      KP 307b (Verlust 9dB)
      KP 365 (Verlust 9dB)
      KP 903a (Verlust 9dB)


      Gruß
      Reinhard

      Dieser Beitrag wurde bereits 5 mal editiert, zuletzt von „oldiefan“ ()

      rover.ebay.com/rover/0/0/0?mpr…Fulk%2Fitm%2F123964308366

      Diese Spule kommt von der Form her dem Original sehr nahe, ich werde zwei Stück bestellen.

      Von den FETs BF245 und BF256 habe ich nur die B- und C-Version da, leider.
      Meine Russentypen
      KP303e
      KP305e
      KP307d
      sind beim Praxistest schon durchgefallen.

      Verstehen tue ich das nicht ganz, dass von den bewährten BF2xy gerade die A-Versionen am besten sein sollen. Die A-Typen sind doch diejenigen mit der geringsten Steilheit.

      Die Datenlage ist aber auch bescheiden. Die Transistorersatztabelle von Sylvania gibt keine verwertbaren Anhaltspunkte bezüglich der beiden Transistoren.

      Viele Grüße,
      Christian
      **************************************************
      2 + 2 = 5 (für extrem große Werte von 2)
      Hallo Christian,

      Also ist Praxistest angesagt.
      Dadurch, dass sich durch das Anhängen eines Bauteils Impedanzen, Kapazitäten und Induktivitäten ändern, ist die Festlegung der Parameter an den Kreisen ohne Peripherie nicht gut genug.

      Wenn ich in der Simulation das Frontend komplett abbilde, bekomme ich ordentliches Verhalten und Pegel bis zum Eingang des Mischertransistors. Ich wollte mir die Simulation vereinfachen und habe statt Oszillator einfach einen Generator an den Mischer angeschlossen. Aber so geht es nicht, dann arbeitet der Mischer nicht richtig. Morgen gehe ich nochmal ran.


      Gruß
      Reinhard

      Dieser Beitrag wurde bereits 1 mal editiert, zuletzt von „oldiefan“ ()

      Hallo Reinhard,

      zur Amplitude der Oszillatorspannung steht leider nichts in den Dokumenten zum Quadroreceiver. Aber der Stereo-Receiver CR2743 hat fast das gleiche Front End. Dort findet sich die Angabe 260 mV rms zwischen Anzapf der Oszillatorspule und Sourcewiderstand/ Parallelkondensator des Mischertransistors.

      Praxisergebnis im bestehenden Zustand: Ich habe ohne weitere Änderungen an der Schaltung das Generatorsignal am heißen Ende der Mischerspule eingespeist, über einen 4,7 nF C, Schirm des Speisekabels an Masse in Nähe der Spule, Koaxkabel vor dem Kondensator mit 56 Ohm abgeschlossen. Unter diesen Bedingungen arbeitete der Strang Mischstufe bis Ausgang Demodulator im Groben erwartungsgemäß. Die Signalanzeige reichte bei Attenuatorstellung 100 dBuV, ca 50 mVeff an der Spule,bis zur 10, erste Ausschläge waren zwischen Stellung 10 und 20 dBuV zu verzeichnen. So in etwa würde ich den Pegel nach der HF-Vorstufe auch erwarten. Deshalb schloss ich darauf, dass das Problem vor dem Mischer liegt. Oszillator und Mischtransistor machen in der offenbar das, was von ihnen erwartet wird.
      Speise ich das Signal über den Antenneneingang ein, zuckt die Signalanzeige beim BF256C erst bei ca. 60 dBuV am Pegelsteller , bei anderen getesteten Transistoren bei 70-80 dBuV. Voll aufgedreht, kommt sie nicht über die Anzeige 4.

      Viele Grüße,
      Christian
      **************************************************
      2 + 2 = 5 (für extrem große Werte von 2)
      Hallo Christian,

      die Gesamtsimulation des kompletten Frontends funktioniert. Die ZF-Ausgangsamplitude ist aber immer noch zu klein. Ist das nun ein Defizit des Simulationsmodells oder eine Eigenschaft dieser Frontend-Konstruktion? Wenn die Parametrisierung des Mischertransistors die Mischercharakteristik nicht realistisch wiedergeben kann, könnte hier das Defizit liegen. Sonst sehe ich keinen Grund. Der Mischertransistor liefert in der Simulation jedenfalls zu wenig ZF-Amplitude.

      Die Bauteile - Numerierung im Plan der Simulation stimmt mit dem Saba/Sylvania Schaltplan nicht überein (sorry!).



      Im Sylvania CR2743 fehlt der 4,7k Widerstand in der Spannungsversorgung am Emitter des Oszillatortransistors und der 10k Widerstand an der Basis ist dort nur 8,2k statt 10k im Saba 8082. Es ist dort einfach, eine Oszillatorspannung von 260mV(rms) zu bekommen. Beim Saba ist die Oszillatorspannung schon wegen dieser Abweichung viel geringer. Ausserdem musste ich feststellen, dass die Ferritperle an der Basis des Oszillatortransistors die wichtige Aufgabe erfüllt, eine saubere und weitgehend amplitudenkonstante Schwingung zu bekommen. Nur,...der genaue Typ der Ferritperle ist hier sehr kritisch. Erzeugt die eine grosse Impedanz um 90-120 MHz, so dämpft das den Oszillator zu stark, die Ausgangsamplitude bricht auf ein Viertel oder ein Drittel ein. Ist die Impedanz aber zu klein, hat sie kaum Wirkung. In der Simulation habe ich schliesslich ein Optimum hiermit gefunden:



      Da ich selbst damit eine für meine Erwartung zu kleine Oszillatoramplitude erhalten habe, habe ich den Oszillator etwas in Richtung des Sylvania CR2743 abgeändert, nämlich (im Saba/Sylvania Schaltplan) R10 auf 10 Ohm geändert und R16 auf 8,2k. Damit habe ich schliesslich nach längerer Optimierung eine saubere und amplitudenkonstante Schwingung bei f= f0 + ZF bekommen, mit einer Amplitude von 380 mVp (= 268 mV rms). Der Oszillator war damit "gut". Keine Fremdfrequenzen und die Oberwellen sind moderat.




      Bei einer Eingangs-HF von 97,0MHz mit Amplitude 1mVp habe ich hinter dem HF-Eingangstransistor (BF 244A) 130mVp Amplitude. Also nichts zu beanstanden. Allerdings stelle ich hier eine leichte "Verseuchung" mit der ZF (10,7 MHz) fest, die über die Spannungsversorgung einkoppelt. Die Induktivität L4 (3,3µH) reicht zum vollständigen Abblocken nicht ganz aus. Es ist sinnvoll, wie im CR2743 noch einen Abblockkondensator von 330pF davor vorzusehen. Damit schlägt zwar die ZF immer noch durch, aber nicht mehr so stark.

      Am Zwischenkreis ist die 97,0 MHz Amplitude 130mVp und am Mischerkreis 180 mVp. Beide Kreise sind schwach induktiv gekoppelt (K=0,0007) und auf 97 MHz kritisch abgestimmt. In meinem Simulationsmodell ist die Kreiskapazität des Zwischenkreises 18pF und die Kreisinduktivität 0,1422µH. Wenn Du es rechnest, findest Du etwas abweichende Werte für 97 MHz. In der Simulation sind die von mir gegebenen trotzdem richtig, da sie auch parasitäre kapazitive, induktive und Impedanzeinflüsse der umgebenden Schaltung berücksichtigt. Im Simulator kann ich ja eine "Sonde" anlegen und mir die tatsächliche Frequenz anzeigen lassen, was inder Praxis so leider nicht geht, weil man mit der realen Sonde einen Kreis bereits verstimmt.

      Die Spule des Mischerkreises mit Mittelabgriff hat 0,106 µH (2x 0,053µH) und die Kapazität im Kreis ist 23,47pF. In der Simulation hat jeder Wechsel des Mischertransistors und des Oszillatortransistors, jeder Wechsel einer Ferritperle oder eines Widerstandswerts im Oszillator und Mischer den kompletten Neuabgleich von Oszillatorkreis und Mischerkreis und meist sogar auch vom ZF-Ausgangstrafo erforderlich gemacht. Teilweise hatte ich sogar Rückwirkung bis auf den Zwischenkreis, den ich dann auch neu abstimmen musste.

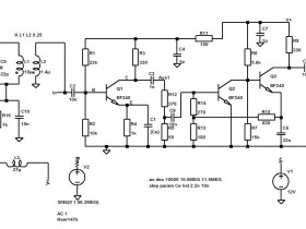
      Als Mischertransistor arbeitet im Simulationsmodell ein BF246A (wie im Saba 9260).
      Am Drain des Mischers, also auch am Primärkreis des ZF-Ausgangstrafos, habe ich eine Amplitude von 140mVp der Oszillatorfrequenz, überlagert von 8mVp ZF (10,7 MHz). Der Trafo-Kreis hat 22pF, die Spule ist auf 8,33µH abgeglichen. Diese Induktivität ist kleiner als rechnerisch (ohne Peripherie) für 10,7 MHz erwartet (das waren 10µH), beinhaltet aber hier zusätzlich die Einflüsse der Peripherie (hätte ich so stark nicht erwartet, die exakte Resonanzfrequenz habe ich in der Simulation an den entsprechenden Knoten bei allen Kreisen jeweils verifiziert).

      Die Induktivität sekundärseitig am ZF-Trafo ist 1,4 µH, wie wir hier vorher schon ermittelt haben. Primär/Sekundär-Kopplung K=0,2). Auch von mir so nicht erwartet: Sekundärseitig am ZF-Trafo liegen trotz genauer Primärkreis-Abstimmung auf 10,7MHz, noch ein grosser Anteil Oszillatorsignal (hier also 107,7 MHz, bei 97 MHz Eingangs HF an Antenne), nämlich mit einer Amplitude von 6mVp. Demgegenüber ist der Anteil der ZF von 0,6mVp (Amplitude) relativ klein. Das ändert sich erst am Ausgang der 1. ZF-Verstärkerstufe (BF240), dort erscheint ein überwiegend 10,7 MHz Sinus mit 60mVp Amplitude und noch aufgeprägter Welligkeit von Oszillatorsignalresten. Hier spielt die Ferritperle an der Basis des BF 240 eine Rolle, sie dämpft das Oszillatorsignal stark. Die Ferrithülse ist also keinesfalls entbehrlich (vorher vorschnell falsch geschlossen). Auch bei dieser Ferritperle, die eine andere Charakteristik als die am Oszillatortransistor hat, ist der richtige Typ entscheidend. Sie soll die ZF nicht dämpfen, nur die Oszillatorfrequenz und soll danach ausgewählt sein.

      In der 1. ZF-Verstärkerstufe arbeitet ein BF 240.



      Ich finde ausgangsseitig 60 mVp ZF bei 1mVp HF am Eingang immer noch "mickrig". Mehr habe ich aber trotz aller Optimiererei bisher bei 1mVp HF-Eingangsamplitude nicht herauskitzeln können. Das verspricht keinen guten S/N-Abstand. Bei stärkerem Eingangssignal, z.B. 10mVp Eingangs-HFist das natürlich besser, dann 450mVp ZF:


      (wer nachmisst/rechnet, findet 11,3 MHz, also wäre immer noch Bedarf, nachzujustieren)

      Der Oszillator war auf etwas zu hoher Frequenz. Oszillatorkreis etwas "nachjustiert auf genau 107,7 MHz (97+10,7) und dann stimmt auch am Frontend-Ausgang die Frequenz von 10,7 MHz. Gleichzeizig dabei noch etwas mehr Amplitude, da nun symmetrisch im Filter des ZF-Trafos:




      Die schlechte ZF-Ausbeute kann seinen Grund im Transistormodell haben, wenn es die "Mischereigenschaft" nicht hinreichend gut abbilden kann. Heisst also nicht, dass es bei Dir in der Praxis auftritt. Alles vor und nach dem Mischertransistor arbeitet unauffällig und wie erwartet.

      Neu gelernt:
      a) Einfluss der Ferritperlen
      b) Verschleppung der Oszillatorfrequenz über die Spannungsversorgung
      c) Nur eine "Kleinigkeit" geändert und die Kreise müssen daraufhin neu abgestimmt werden.
      d) Mischereigenschaft des Transistors wird im Simulationsmodell nicht hinreichend abgebildet?

      Ich werde noch ein Modell mit Deinen Spulendaten nachschieben.

      Gruß
      Reinhard

      Dieser Beitrag wurde bereits 16 mal editiert, zuletzt von „oldiefan“ ()

      Inzwischen habe ich gefunden, dass hier die Simulationsschrittweite stark in die simulierten Amplituden eingeht. Die obigen Ergebnisse wurden für eine Simulationszeit von 10µs-20µS und eine Schrittweite von 0,001-0,002ns erhalten. Grössere Schrittweite reduziert die Amplitude. Ich habe die simulierten Werte mit diesen Bedingungen neu gerechnet und korrigiert.

      Die so neu berechneten Amplituden sind nun grösser als zu Beginn, aber die Schlussfolgerung, dass immer noch zu wenig ZF-Pegel am Frontend steht, bleibt bestehen. DAS war also noch nicht die ganze Lösung.

      Dazu auch hier: Simulation der Mischereigenschaften
      http://www.gunthard-kraus.de/LTSwitcherCAD/CD_LTSwitcherCAD/pdf-file/Rf_German_01.pdf


      Gruß
      Reinhard
      Liebe "Simulanten"!

      Wäre es nicht sinnvoll, hier die Dateien mit den Simulationen hochzuladen?
      Ich weiß, direktes Hochladen mit "falscher" Dateiendung geht hier nicht.
      Es gibt da aber einen kleinen Trick, Dateien mit .txt sind zugelassen.
      Möge die Originaldatei heißen:
      schaltung.sim
      Aus der macht man dann, Datei umbenennen:
      schaltung.sim.txt
      Beim Hochladen hier im Forum sollte es damit keine Probleme geben.
      Die Endung .txt entfernt man dann nach dem Herunterladen.

      Andreas
      Was bedeutet DL2JAS? Amateurfunk, www.dl2jas.com
      Andreas,

      guter Vorschlag, Danke!

      Angehängte Datei runterladen und speichern. Im Dateinamen die Endung ".txt" entfernen. Bei installiertem LTSpice öffnet dann die Schaltung beim Anklicken.

      Sylvania_Test_Frontend.asc.txt

      Wenn die verwendeten Bauteile (die spezifischen Transistoren, Ferrithülsen) in Eurem LTSpice nicht installiert sind, wird sich das Programm mit einer einer Fehlermeldung melden. Ihr könnt die notwendigen Modelle alle im Internet finden und müsst sie nachinstallieren/importieren, bzw. die Bibliothek ergänzen. Wie, steht in den verschiedenen LTSpice Tutorials, die man im Netz finden kann. Dann geht's. Mit den default "Standard-Modellen" wird es nicht funktionieren! LTSpiceModelle für Ferrithülsen bei Würth Elektronik.

      phil_fet.lib.txt

      jfet.lib.txt

      Gruß
      Reinhard

      Dieser Beitrag wurde bereits 4 mal editiert, zuletzt von „oldiefan“ ()

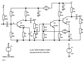
      Hallo Christian,

      hier mit den von Dir verwendeten 80nH Spulen für Zwischenkreis und Mischerkreis (dort mit Mittenabgriff).

      Wieder für HF 1mVp 97MHz. Funktioniert auf Anhieb, sogar 80mVp ZF-Amplitude am Frontend Ausgang.
      Ich bin mir jetzt gar nicht mehr so sicher, ob am Ausgang 60-80mVp ZF nicht doch der zu erwartende ("normale") ZF-Pegel ist. Ich finde leider keine Vergleichswerte.

      Zu den A-FETs (geringere Steilheit) Auch SABA hat in den Frontends der 80xx und 90.., 92.. Serien immer nur FETs vom A-Typ als Eingangsverstärker und Mischer. Wenn ich in der Frontend Schaltung den BF244A durch BF244C ersetze, bekomme ich keine Verstärkung. Am ZF-Ausgang bekomme ich dann keine ZF mehr! Probiere es selbst aus.

      Es müsste so wie in der Simulationsschaltung (= Sylvania mit kleinen Änderungen) funktionieren. Mit den in der Simulation verwendeten Transistortypen.



      Sylvania_Test_Frontend Spulen Christian.asc.txt


      Aber:
      Mit 80nH Spulen im Zwischen- und Mischerkreis habe ich zu hohe Selektivität, wenn ich, wie bei mir, mit einem Kopplungsfaktor von nur 0,001 rechne. Wenn ich bei 97 MHz Sollfrequenz von 96 bis 98MHz durchstimme, bekomme ich so mit Deinem Spulensatz eine Durchlassbandbreite (am ZF-Ausgang) von nur ca. 150kHz. Das wäre zu schmal (für HiFi Stereo). Dagegen mit den 140nH Spulen in meiner Testschaltung ca. 350kHz.

      Alle Durchlassbandbreiten im Nachfolgenden wurden für eine HF-Eingangsamplitude von 5mVp und Sweep von 96 MHz bis 98 MHz bei Kreisabstimmung auf 97MHz simuliert.


      Spulen 80nH für Zwischen- und Mischerkreis für K=0,001:




      Spulen Testschaltung (0,14µH für Zwischen- und Mischerkreis) für K=0,001:




      Damit ich mit 80nH Spulen für Zwischen- und Mischerkreis auf eine Sollbandbreite von ca. 300 - 350 kHz komme, muss ich die Kopplung auf K = 0,004 erhöhen (schon überkritisch). Bei kritischem Abgleich (K=0,003) ist die Bandbreite noch zu schmal.
      Ich schätze, dass K= 0,01 die geometriebedingte Obergrenze für den Kopplungsfaktor ist, wenn beide Spulen sehr eng nebeneinander stehen würden. Hier, in diesem Fall sind die Spulen etwa 1-1,5 cm (?) voneinander entfernt, also K vermutlich im Bereich um 0.005 (0,003-0,007 ?).

      Eine andere Abschätzung erlaubt die im Plan genannte Festkapazität im Mischerkreis von 15pF. Parallel dazu der Trimmer, typisch 5pF und der Drehko, geschätzt 3pF - macht zusammen ca. 23pF. So hatte ich es für meine Testschaltung abgeschätzt und mit diesen Werten simuliert. Daraus folgt (bei 97MHz) für die Spule 0,14 µH.

      Ebenso für den Zwischenkreis: 10pF Festkapazität, 5pF Trimmer und 3pF Drehko, also zusammen 18pF, den Wert habe ich in der Testschaltung genommen.

      Grössere Werte von K als ca. 0,0007 (0,001) ergeben grössere Bandbreite als nötig. So kam ich auf meine Abschätzung K=0,0007 für eine angenommene Sollbandbreite von 300-350kHz von Frontend-Eingang bis Frontend-Ausgang. Dann müssten die beiden Spulen aber vermutlich 3-4 cm auseinanderstehen. Sie stehen aber enger.
      saba-forum.dl2jas.com/index.ph…hment/4941-T12-Seite-jpg/
      Auch Das lässt einen Kopplungsfaktor im Bereich um 0,005 (höchstens 0,01) erwarten.

      Ich habe deshalb den Einfluss des Kopplungsfaktors für den Bereich K=0,001 bis K=0,01 mit Schrittweite 0,001 simuliert.
      Rot (untere Kurve): K=0,001

      Für Spulen 80nH (Zwischenkreis und Mischerkreis):



      Für Spulen 140nH (Zwischenkreis und Mischerkreis):



      Für mich sieht das jetzt so aus, dass weder 140nH noch 80nH ideal sind, das Optimum liegt m.E. dazwischen.
      Mit 140nH/ca. 18pF bekomme ich bei einer Bandbreite von 380 kHz mit K=0,001 im Maximum den ZF-Ausgangspegel -20dB
      Mit 80nH/ca. 33pF bei Bandbreite 390 kHz mit K=0,004 im Maximum -6dB
      Mit 110nH/23pF bei Bandbreite 380 kHz mit K=0,005 im Maximum -6dB

      Mit der stärkeren Kopplung ist nun endlich auch der vorher schwache ZF-Ausgangspegel behoben! Der ZF-Ausgangspegel (10,7MHz) ist nun bei 1mVp HF am Antenneneingang mit 80nH bis 110nH Spulen ansehnliche 200-360mVp an 4,7kOhm Last und 100-200mVp an 330 Ohm Last (14 dB besser als zuvor mit 140nH Spulen), die Oszillatorfrequenz wird auch viel besser unterdrückt.

      So sieht es aus:


      Sylvania_Test_optimiert.asc.txt


      FFT von Frontend Ausgang (10,7 MHz) bei Eingang 1mVp f=97MHz :


      Die Oberwelle der ZF bei 21,4 MHz und die Oszillatorfrequenz sind mit 32dB gedämpft zu erkennen. Sonst sind keine weiteren Frequenzen enthalten.


      Verstärkung an 330 Ohm Last:



      Gruss,
      Reinhard

      Dieser Beitrag wurde bereits 25 mal editiert, zuletzt von „oldiefan“ ()

      Noch eine Beobachtung zum Abgleich des Mischerkreises.

      Ich finde in der Simulation, dass sich der Mischerkreis vermeintlich "nicht abgleichen" lässt, wenn bereits der Zwischenkreis zufällig oder vorabgeglichen in der Nähe oder auf seinem Resonanzmaximum ist. Es liegt nicht an einer falschen Spule.Sondern es liegt daran, dass bei (fast) abgeglichenem Zwischenkreis schon ein deutliches Maximum bei der Soll (resonanz-)frequenz liegt. Ein Abgleich des Mischerkreises verschiebt dieses so gut wie kaum, sondern das schwächere Maximum des Mischerkreises, das aber weit entfernt liegen kann. Dieses schwache Maximum des Mischerkreises muss auch auf die Sollfrequenz gebracht werden. Das funktioniert nur, wenn man den gesamten Frequenzbereich auf einem Sichtgerät hat (in der Praxis haben die wenigsten von uns diese Möglichkeit) oder aber, wenn man zunächst den Zwischenkreis TOTAL verstimmt (so dass man das Maximum des Zwischenkreises noch nicht auf der Sollfrequenz hat) und danach zuerst den Mischerkreis abgleicht. Erst wenn der Mischerkreis abgeglichen ist, kann der Zwischenkreis abgeglichen werden. dabei verschiebt sich nochmal deutlich das Durchlassmaximum.

      Es geht nur in dieser Reihenfolge:
      1. Zwischenkreis völlig verstimmen (Kern ganz herausdrehen)
      2. Mischerkreis auf Max. abgleichen
      3. Zwischenkreis auf Max abgleichen

      Herzlichen Gruß
      Reinhard

      Dieser Beitrag wurde bereits 1 mal editiert, zuletzt von „oldiefan“ ()

      Hallo Reinhard,

      wenn man hier mal einen Tag weg ist...Wahnsinn, warst Du fleißig.
      Vielen Dank für all diese Recherche und Modellierung. Da Andreas uns noch nicht ausgelacht hat, muss ich mich die nächsten Tage nun wohl oder übel an die HF-Praxis wagen. Schauen wir mal, ob Simulation und Bastelwirklichkeit in Einklang zu bringen sind. Vorher muss ich noch die entsprechenden Bauteile auftreiben. Auch werde ich natürlich selbst einige Dinge in der Simulation nachvollziehen.

      Zu den Spulen: Aus meiner Sicht gibt es nicht viel Spielraum für deren Induktivität. Über die Drehkovariation und mit ein paar zusätzlichen pF für parasitäre Schaltkapazitäten lässt sich die Schätzung sicher noch etwas präzisieren. Ich denke aber, 80 - 120 nH sind realistisch, da die gegenwärtige Spule im Zwischenkreis ein gutes Maximum zeigt und nominell 70n als Induktivitätsminimum besitzt.

      Was ich bisher unterschätzt habe: L4, 3,3 uH ist der Arbeitswiderstand parallel zur Last durch den Schwingkreis (Zwischenkreis) Er muss HF-tauglich sein und bestimmt die Ergebnisse hinsichtlich Verstärkung deutlich.

      Viele Grüße,
      Christian
      **************************************************
      2 + 2 = 5 (für extrem große Werte von 2)

      Dieser Beitrag wurde bereits 1 mal editiert, zuletzt von „chriss_69“ ()

    • Benutzer online 3

      3 Besucher