HF-Powermeter für kleine Leistungen

      HF-Powermeter für kleine Leistungen

      Radiofreunde,

      vor einiger Zeit hatte ich in einem Bericht zu einem Signalgenerator (DDS 30 zum Wobbeln, siehe Link) ein einfaches Selbstbau-HF-Powermeter auf der Basis eines AD8307 Chips vorgestellt, das sich für Frequenzen im Bereich von ca. 500 kHz bis ca. 200 MHz eignet und im Frequenzbereich von 8 MHz bis 110 MHz mit einer Anzeigegenauigkeit von ca. +/- 1 dBm mit einem brauchbaren Dynamikumfang von über 85 dB (meines von -77 dBm bis +13 dBm) richtig anzeigt. Die für den AD8307 oft genannten 90 dB Dynamikumfang halte ich für überoptimistisch, da der Fehler an den Bereichsenden bei <-73 dBm und >+13 dBm m.E. zu groß wird.

      DDS Generator zum ZF-Wobbeln

      Inzwischen gibt es für kleines Geld diese Dinger sogar "fertig" mit eingebauter OLED-Anzeige und gleich auch der Vss-Anzeige (an 50 Ohm) umgerechnet. Dafür muss man gar nichts mehr selbst basteln - aber man muss immer noch seinen gewählten Messbereich mit einem Kalibriergerät überprüfen. Ich habe mein Eigenbaugerät so kalibriert, dass ich vernünftige Genauigkeit im Bereich 1 MHz bis 110 MHz habe, da ich es meist für UKW 85-108 MHz oder ZF 10,7 MHz verwende. der Kalibrator ist ebenfalls Eigenbau auf der Basis eines im www beschriebenen einfachen batteriebetriebenen stabilen 8-MHz Mosfet-Oszillators, der genau -20 dBm an 50 Ohm liefert (kann man auch durch Änderung eines Widerstands für -10 dBm Kalibrierung auslegen, s. Link).

      Kalibrator: sp-hm.pl/attachment.php?aid=13774

      So ein HF-Powermeter ist ganz nützlich, möchte man den Ausgangspegel seiner Signalgeneratoren und Prüfsender kontrollieren bzw. bei Messungen überwachen (z.B. bei Empfänger-Trennschärfemessungen). Damit und Anschluss mit einem sehr kuzem RG58 Koax-Kabels (oder equvalentem 50 Ohm Kabel) geht es nach meiner Erfahrung viel genauer als mit der Oszilloskop-Spannungsmessung /Abschlusswiderstand, wo mir schon zu oft Einflüsse von Kabellängen / Fehlanpassungen, also Reflexionen, den Spaß verdorben haben, jedenfalls bei Frequenzen von > 90-100 MHz.
      Anderes Beispiel: Ein Freund wollte mal wissen, ob seine Radio-Antennenanlage noch funktioniert, er hatte schlechteren Empfang festgestellt. Mit diesem kleinen Gerät direkt den HF-Pegel an der Antennenbuchse gemessen, so war das schnell geklärt: Die Antennenanlage war bis zur Antennenbuchse in Ordnung, aber sein nachgeschalteter VHF-Verstärker defekt.

      Nur konnte ich bislang kein Oszilloskop an das Powermeter anschliessen. Das fand ich wünschenswert, um einen Frequenz-Sweep direkt auf dem Bildschirm im x/y-Modus darstellen zu können (Wobbeln, z.B. von Filtern). Das wollte ich jetzt hinzufügen. Dabei sollte es eine Ausgangsverstärkung um den Faktor 10x geben, damit das Oszilloskop im 2-3-stelligen mV-Bereich und ggf 1-2V Bereich gefüttert wird (und nicht im ungünstigen niedrigen mV-Bereich).

      Die Lösung dafür ist "standard" nach Lehrbuch und brauchte keinerlei Erfindungsgeist.
      Es wird lediglich ein Differenzmessverstärker benötigt, der den vorhandenen 2-poligen Ausgang für die DVM-Digitalanzeige in einen 1-poligen/Masse-Ausgang für das Oszilloskop (Y) "wandelt". Dabei ist zu berücksichtigen, dass auch negative Anzeigen realisiert werden müssen, wofür eine symmetrische (+/-) Spannungsversorgung des Differenzverstärkers erforderlich ist. Die vorhandene Anzeigeeinheit konnte aber nur +5V, da ich sie für Anschluss an ein +12V Steckernetzteil und 5V-Spannungsregler (+5V Einfachversorgung) vorgesehen hatte. Also benötigte der Differenzverstärker noch seine eigene symmetrische Spannungsversorgung +/- 5V - kein Problem!

      Der Differenzmessverstärker wird einfach zwischen Oszilloskop und den DVM-Ausgang des Power-Meters gehängt und an dessen Ausgang sollte dann ein Oszilloskop den HF-Pegel mit einer Empfindlichkeit von 10mV/dBm anzeigen können. Also eine gemessene Leistung von z.B. -32 dBm sollte vom Oszilloskop als Spannungspegel von -320 mV angezeigt werden, eine Leistung von +2 dBm als +20 mV, usw. Damit sollten sich Frequenz-Sweeps (Filterkurven) machen lassen, ohne dass es zu Stauchungen oder Streckungen kommt.

      Die oben erwähnte Kaufversion des HF-Power-Meters mit OLED-Anzeige ist vollständig SMD-bestückt und hat leider keinen Ausgang vorgesehen, an den man einen Messverstärker "anhängen" könnte. Sie ist also für Nachrüstung eines Anschlusses für ein Oszilloskop nicht so gut geeignet. Aber grundsätzlich möglich sollte es damit auch sein, wenn man die Schaltung dort entsprechend erweitert.


      Dies ist das Anzeigeteil vom HF-Powermeter, erweitert um den 10x-Differenz-Messverstärker mit BNC-Ausgang für das Oszilloskop:



      V1 ist das Ausgangssignal der (z.B. ex China in der Bucht fertig käuflichen) AD3807 (oder AD3810) Sensorplatine, eingebaut in ein HF-dichtes Weissblechgehäuse
      V2 ist die stabilisierte +12V Versorgung eines Steckernetzteils
      V5 repräsentiert einen 12V / 1,8W Printtrafo mit nachgeschaltetem Brückengleichrichter B40C800
      U1 und U0 bezeichnen die beiden Buchsen für den Anschluss des DVM (Ri=10 MOhm) oder hier des Differenz-Messverstärkers (wie im Plan).
      Die Ausgänge vom Anzeigeteil gehen zunächst je auf einen Operationsverstärker mit Einheitsverstärkung (Impedanzwandler) um immer gleichen, niederohmigen Ausgangswiderstand bereitzustellen. Anschliessen wird im nachfolgend als Subtrahierer geschalteten OPV die Differenzspannung gebildet, der gleichzeitig 10x verstärkt und über einen 1 kOhm Schutzwiderstand auf den BNC-Anschluss (für Oszilloskop) gegeben.


      Differenz-Messverstärker mit symm. Spannungsversorgung von +/- 5 V:



      Die Spannungsversorgung erfolgt über einen kleinen 12V/1,8W Printtrafo mit Gleichrichter, Siebung (1000 µF), LM317 Regler für 10,0 V (LM 317 Regelpoti auf ca. 1,6 kOhm). Die symmetrische Masse wird über Spannungsteilung mit zwei 47kOhm Widerständen und einem weiteren OPV erzeugt, der so beschaltet ist, dass er eine Verstärkung von >10 aufweist (für den Fall, dass ein OPV verwendet würde, der bei Einheitsverstärkung nicht stabil wäre und wenigstens eine Verstärkung >10 benötigt, um stabil zu arbeiten). Ich musste feststellen, das sog. Power-OPVs (z.B.L61) hier ungeeignet sind, da der kleine Trafo dafür zu geringe Spannung und Strom liefert und damit keine +/- 5V mehr zustandekommen. Die Spannungsanschlüssen an den OPVs sind jeweils mit 100 nF abgeblockt, um HF fernzuhalten.

      Da ja sowieso schon drei einzelne OPVs für den Messverstärker benötigt werden und zwei Dual-OPVs eingesetzt sind, wird der übrige, vierte OPV für die Erzeugung der virtuellen (symmetrischen) Masse verwendet.

      Im ersten Test arbeitet der Differenzverstärker wie erwartet, für HF-Pegel von -72 dBm bis +12 dBm werden auf dem Oszilloskop entsprechend Pegel von -750 mV bis ca. +100 mV angezeigt. Für 1 mV HF bei 95 MHz an 50 Ohm zeigt mir die analoge Anzeige -47 dBm, die digitale am DVM -46,6 dBm und das Oszilloskop (bei 10-facher Verstärkung des Differenzverstärkers) -500 mV. Ich habe also mit den OPVs LM358 am Oszilloskop einen Offset von ca. -30 mV, der weitgehend pegelunabhängig ist. Dieser Offset stört mich noch, auch wenn "Nullpunktverschiebung" ihn ausgleichen kann.

      Ein Test mit JFET-OPVs vom Typ TL082 brachte sogar noch einen grösseren Offset, aber in die Gegenrichtung, also damit +40 mV. Damit war klar: Die bislang verwendeten sind keine sog. "precision OPVs", auch nach den Datenblättern muss ich mit 2-4 mV Eingangs-Offset rechnen und mit der 10-fachen Verstärkung komme ich dann auf die von mir beobachteten Werte von -30 mV bzw. +40 mV.


      Im untenstehenden Bild für die LM358 Bestückung noch genauer mit Rechteck-Eingangssignal nachgeprüft, Ergebnis: Offset= -34 mV.
      Das erklärt die am Oszilloskop angezeigten -500 mV bei tatsächlich -46,6 dBm (DVM) bzw. -47dBm (analog).
      Drift (über zwei Stunden geprüft) habe ich aber so wenig, dass es kaum merkbar ist - das ist gut.

      Magenta: Spannungsverlauf am Eingang des 10x-Differenzverstärkers (Rechteckpulse)
      Gelb: Spannungsverlauf am Ausgang des Differenzverstärkers
      Man sieht, dass der Ausgang um 34 mV zu niedrigerer (negativerer) Spannung verschoben ist (Offset)



      Der maximale Ausgangspegel des Differenzverstärkers ist bei ca +/- 5 V Versorgung fast +/- 4 V, mehr als ausreichend für den hier vorgesehenen Zweck.

      Zum Offset, der mich noch stört: Ich denke, dass OPVs mit geringerer Eingangs-Offset-Spannung das lösen können. Für die alten "precision OPVs" im DIP-8 Häuschen wird heute ordentlich zugelangt. Aber die modernen sind alle winzigklein und die möchte ich gerne vermeiden, wenn es geht.
      Ich probier mal mit OP200 und AD706 und berichte wieder.

      Besten Gruß
      Reinhard

      Dieser Beitrag wurde bereits 25 mal editiert, zuletzt von „oldiefan“ ()

      Reinhard, Du hast ein interessantes Thema gestartet!

      OPV und Offset
      An den OPV werden ja keine größeren Anforderungen gestellt, lediglich einfacher Verstärker.
      Schaue mal nach OPVs mit Offseteinstellmöglichkeit.
      Es gibt da welche mit einfachster Zusatzbeschaltung.
      Frage mich aber nicht welche, hätte ich vermutlich vor 30 Jahren sofort beantworten können...

      Messbereicherweiterung HF-Seite
      Will man niedrigere Pegel messen, benötigt man einen Verstärker mit z.B. 10 dB:
      dl2jas.com/selbstbau/linamp/linamp.html
      Haken, der geht zwar für 10,7 MHz, jedoch nicht mehr für 100 MHz.
      Irgendwo in einem Umzugskarton habe ich noch eine Eigenentwicklung bis locker 100 MHz.
      Habe ich wieder mehr Zeit fürs Hobby, stelle ich den mal bei mir auf der Homepage vor.

      Will man höhere Pegel messen, benötigt man einen Abschwächer.
      Die Berechnung per Hand ist etwas nervig, deshalb schrieb ich damals mal ein Programm:
      dl2jas.com/downloads/atten/attenuator.html
      Das Programm kann mit beliebigen Systemwiderständen rechnen, nicht nur mit 50 Ω.
      Es ist ratsam, bei Abschwächern für Messzwecke 10 dB zu nehmen, max. 20 dB.
      So einen Abschwächer sollte man schirmen, keinen offenen Drahtigel auf Punktrasterplatine!
      Die verwendeten Widerstände müssen für HF geeignet sein, also keine Drahtwiderstände.
      Bei krummen Werten wählt man Parallelschaltung, die parasitäre Induktivität sinkt.

      Andreas, DL2JAS
      Was bedeutet DL2JAS? Amateurfunk, www.dl2jas.com
      Hallo Andreas,

      ja solche Werkzeuge braucht man gelegentlich beim Radio-Hobby.

      Ich habe mich mal über die schlechte Empfindlichkeit eines (zugegeben preiswerten) Frequenzzählers für den MHz-Bereich geärgert und dafür einen einfachen 10 dB HF-Verstärker als Vorsatzplatine hinter die BNC-Eingangsbuchse gesetzt. Die Schaltung, zweistufig, hatte ich irgendwo gefunden und auf Lochraster nachgebaut, so war es auch vom Autor gemacht worden. Dabei habe ich was über den Einfluss der Masseführung und der Grösse der Massefläche auf die Bandbreite gelernt. Würde ich die gleiche Schaltung nochmal bauen, dann heute nicht mehr auf Lochraster, sondern nur noch auf voll kupferkaschierter Leiterplatte in "ugly construction". Das hätte die Bandbreite nochmal um weitere 10 MHz verbessert. Auf Lochraster kam ich nur bis 20 MHz, nachdem ich die Massefläche vergrössert hatte. Davor sogar nur auf 10 MHz.

      Seitdem HF-Verstärker im hermetisch geschlossenen, aus dem vollen gefrästen ALU-Block für wenig Geld ex China erhältlich sind, mache ich mir die Mühe des Selbstbau nicht mehr. Trotzdem schadet es nicht, das mal gemacht zu haben, um zu verstehen, welche zusätzlichen Eigenschaften bei HF wichtig werden, die bei NF keine Rolle spielen. Zu den China HF-Verstärkern, hier auch mal Fotos, die sind sehr breitbandig, von 50 kHz bis 2 oder 4 GHz, Verstärkung 20 bzw 31 dB. Ich kann nur bis 130 MHz messen, bis dahin war beim oberen (nur den habe ich bisher geprüft) die Verstärkung von 10 MHz bis 100 MHz gut konstant.




      Sowas steckt da typisch drin:


      Datenblatt:
      qsl.net/n9zia/metricom/ina02184.pdf



      Dein kleines Programm für Abschwächer ist sehr nützlich. Das werde ich mir gleich auf den PC laden, merci!

      Gruß
      Reinhard

      Dieser Beitrag wurde bereits 3 mal editiert, zuletzt von „oldiefan“ ()

      Win kann kein DOS, peinlich für Bill!

      Gerade habe ich das Progrämmchen bei mir unter DOSBox laufen lassen.
      Ich benutze ein unixoides Betriebssystem, DOSBox gibt es offensichtlich auch für Win:
      dosbox.com/download.php?main=1

      Anbei ein Bildchen, Berechnung Abschwächer 10 und 20 dB.
      Man sieht schön die Vorgehensweise, erst Systemwiderstand festlegen, hier 50 Ω.
      Dann gibt man R1 ein, R2 sowie Dämpfung werden berechnet.
      Man probiert so lange mit R1, bis man seine Wunschwerte hat.

      20 dB
      R1 = 61 Ω, R2 = 249,80 Ω, Dämpfung = 20,08 dB
      R2 lässt sich ganz einfach realisieren, 4 x 1 kΩ parallel.
      Bei R1 nimmt man 2 x 120 Ω parallel, selektiert eventuell auf 122 Ω.

      10 dB
      R1 = 96 Ω, R2 = 71,47 Ω, Dämpfung = 10,03 dB
      96 Ω trifft man recht gut mit 180, 220 und 3300 Ω parallel.
      Für R2 nimmt man 150, 150 und 1500 Ω parallel.

      Andreas, DL2JAS
      Bilder
      • dos-atten.png

        17,9 kB, 650×435, 9 mal angesehen
      Was bedeutet DL2JAS? Amateurfunk, www.dl2jas.com
      Höhere Genauigkeit des Differenzmessverstärkers...sollte es noch sein.
      jetzt vorhanden!


      Zwei Massnahmen waren wesentlich:

      1. Die Schaltung (bisher einfacher Subtrahierer mit 10x Verstärker nach Spannungsfolgern (mit Einheitsverstärkung V=1)) wurde auf die sog. Instrumentierungs-Verstärker-Schaltung (INA) erweitert ( de.wikipedia.org/wiki/Instrumentenverst%C3%A4rker ).
      Dafür wurde die 10-fach Verstärkung in die Eingangs-OpAmps verlegt und der Ausgangs-OpAmp als Subtrahierer mit Einheitsverstärkung nachgeschaltet. Vorteil: Bessere Gleichtaktunterdrückung. Die relevanten Widerstandstoleranzen sind alle 0,1% oder besser.
      2. Der erste Dual-OpAmp wurde durch einen sog "Precision OpAmp" ersetzt. Dafür zunächst ein OP200 (AD706K sind im Zulauf). Der zweite (Subtrahierer) blieb zunächst ein LM358P Wald- und WiesenOpAmp.

      Verbesserte Schaltung also:



      Zusätzlich sind als Eingangsschutz 1 kOhm Widerstände vorgesehen, da der Differenzverstärker ein Einzelgerät ist, also auch mal anders eingesetzt werden kann und der Ausgang durch 1 kOhm "entkoppelt", falls mal eine kapazitive Last angeschlossen werden sollte, die OpAmps ja nicht mögen.


      Ergebnis mit der so verbesserten (INA) Schaltung und OP200 / LM358:

      Die Anzeigegenauigkeit am Oszilloskop hat sich enorm verbessert. Vorher (mit der ersten Schaltung und beide OpAmps = LM358) betrug die Abweichung -3 dBm. -46,6 dBm wurden am oszilloskop mit -500 mV = -50 dBm angezeigt.
      Es besteht mit der verbesserten Schaltung und dem OP200 jetzt lediglich nur noch eine Abweichung von -1 dBm (Offsetfehler) der Oszilloskop-Anzeige (10 mV bei 10x Verstärkung) gegenüber der digitalen Sensor-Anzeige. D.h. -46,4 dBm werden mir am Oszilloskop mit -474 mV = -47,4 dBm angezeigt. Das ist schon sehr passabel und liegt praktisch innerhalb der "Strichbreite" des Oszi-Traces, nur noch erkennbar an der digitalen Messanzeige.

      Mit dem Rechteck-Testsignal wird deutlich, wie genau jetzt der vom Differenz-Messsverstärker ausgegebene Spannungsverlauf (gelb), 10x verstärkt) mit dem Ursprungs-Signal (magenta) übereinstimmt:
      Generator: 200 mV (Spitze-Spitze), magenta Rechteck-Kurve (vertikal 50 mV/DIV)
      Ausgang Differenz-Messverstärker: 2,00 V (Spitze-Spitze), gelbe Rechteck-Kurve (vertikal 500 mV/DIV)




      Der Offset, der vorher noch >30 mV betrug, ist nun auf < 5 mV (nach 10x Verstärkung) verbessert:
      Generator: 3,6 mV (Spitze-Spitze), magenta Rechteck-Kurve (vertikal 1 mV/DIV)
      Ausgang Differenz-Messverstärker: 36 mV (Spitze-Spitze), gelbe Rechteck-Kurve (vertikal 10 mV/DIV)




      Eine noch höhere Genauigkeit erwarte ich nach dem kommenden Austausch der OP200/LM358 durch zwei AD706K Präzisions-OpAmps. Die Verringerung der max. Ausgangsamplitude (bei +/- 5V Versorgung) von bisher +/- 3,8V auf ca. 3-3,2V und eine Verkleinerung der Bandbreite von derzeit > 50 kHz auf vielleicht nur noch 10-20 kHz nehme ich dafür inkauf. Beides sind bei mir keine wesentlichen Anforderungen an den Messverstärker.


      Gruß
      Reinhard

      Dieser Beitrag wurde bereits 9 mal editiert, zuletzt von „oldiefan“ ()

      Die letzten Änderungen:

      Für eine bessere Stabilität der +/- 5V Spannung war es erforderlich, noch jeweils eine Kapazität von 22µF von +5V und von -5V nach der virtuellen Masse zu legen.

      Als Operationsverstärker im Differenz-Messverstärker Teil konnte ich heute die beiden AD706(K) (im PDIP-8 Gehäuse) einsetzen und das Ziel war damit erreicht: Ich habe damit "perfekte" Übereinstimmung der auf 1/10 korrigierten Oszilloskopanzeige (Differenzmessverstärker-Ausgang mit V=10) mit der Digitalanzeige des HF-Power-Meters. Und zwar mit einer kaum noch feststellbaren Abweichung von von nur 1 mV (gemessen von -750 mV bis +120 mV) bei einem Ausgangsspannungsbereich von +/- 4 V.

      Fast zu gut, um es zu glauben, aber so ist es. Die sehr genaue Selektion der Widerstände auf < 0,1% Toleranz) und die Ausgaben für gute Präzisions-OpAmps haben sich gelohnt:



      Die dabei gemachte Erfahrung: Es ist illusorisch, darauf zu hoffen, dass ein OpAmp, für den im Datenblatt eine Input-Offset Spannung von z.B. max. 500 µV genannt wird, vielleicht im Schnitt sogar (deutlich) besser sein könnte. Ich habe versucht: LM358(P), OP200(G), AD706(K) - alle Typen hatten in etwa die Offset-Werte, die in den jeweils zugehörigen Datenblättern genannt sind, keiner war besser als die Angaben, sie trafen so zu, wie genannt.
      Das ist ja auch beruhigend - man kann sich drauf verlassen. Der letztlich verwendete AD706(K) ist im Datenblatt übrigens mit Input-Offset von typisch 25 µV, max. 100 µV, angegeben.


      Endgültige Version der Differenzverstärkerschaltung mit integriertem +/- 5V Netzteil für die virtuelle Masse des Oszilloskop-Ausgangs:




      Verstärkung des Differenzsignals: V= 10,0-fach (20 dB +/- 0,01 dB)
      Maximale Ausgangsspannung bei +/-5 V Versorgung beträgt (gemessen): Uss = +/- 4,0V
      Maximale Frequenz, bei der ein periodisches Signal noch die maximale Ausgangsspannung erreicht (gemessen mit Rechteck): 10 kHz
      Offsetspannung am Differenzverstärker-Ausgang : < 2 mV

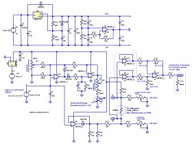
      Gesamtschaltung am HF-Powermeter, finale Version:



      U0 und U1 sind die beiden Buchsen, an die ein Digitalvoltmeter mit Innenwiderstand von 10 MOhm (oder grösser) angeschlossen werden kann und im DC-mV-Messbereich direkt den Pegel in dBm digital anzeigt.

      Gruß
      Reinhard

      Dieser Beitrag wurde bereits 9 mal editiert, zuletzt von „oldiefan“ ()

      Der Praxistest des Oszilloskopausgangs für den Filterabgleich war NEGATIV !

      Es gab bei einem Abgleich auf Sollfrequenz 10,70 MHz eine Frequenzverschiebung von ca. 150 kHz, das 10,7 MHz Maximum wurde also dabei auf ca. 10,55 MHz abgeglichen. Auch andersherum, ein korrekt auf 10,70 MHz abgeglichenes Bandfilter wurde auf dem Schirm mit dem Maximum bei 10,85 MHz angezeigt, also auf der Wobbel-Zeitachse "zu spät".

      Was ist los?
      Die Wobbelfrequenz beträgt 50 Hz. Trotzdem ist offenbar die Amplitude auf dem Oszi-Schirmbild " verspätet", hinkt also dem tatsächlichen Frequenz-Sweep hinterher.
      Der Differenzverstärker kann ohne Mühe Rechtecksignale von 1 kHz (und sogar mehr) verarbeiten, das hatte ich überprüft. Daran liegt es also nicht.
      Bleibt nur die Anstiegszeit des HF-Powersensors und/oder der Anzeigesteuerung, sie ist zu langsam. In der Anzeigesteuerung gibt es die Kapazität C2 = 100 nF, ursprünglich zum Abblocken von Störsignalen gedacht. Die ist bei der Wobbelfrequenz von 50 Hz schon "grenzwertig". Die Anstiegszeit des Sensorsignals bei 50 Hz Wobbelfrequenz wird damit ausgebremst.




      Ausserdem gibt es bereits eine Kapazität "C9" vom Sensorausgang nach Masse auf der Sensorplatine, vermutlich ebenfalls 100 bis 220 nF. Zusammen damit sind es dann 200 bis 320 nF. Mit der AD8307 Ausgangsimpedanz von 12,5-15 kOhm (Datenblatt AD8307) ergibt sich als Eckfrequenz des damit gebildeten Tiefpasses um die 50 Hz oder noch darunter. Damit scheint klar, dass es bei 50 Hz Wobbelfrequenz zu einer Verschiebung der Durchlasskurve auf dem Oszilloskop kommt.




      Ärgerlich! Aber so ist das, wenn man hinterher noch Änderungen macht, was nicht von vornherein mit eingeplant war.
      Den 100 nF Kondensator in der Anzeigeschaltung kann ich leicht entfernen. Aber die Sensorplatte mit dem C9 Kondensator ist in ein Weißblechgehäuse HF-dicht eingelötet. Da möchte ich eigentlich nicht nochmal dran...na, mal sehen.


      Gruß
      Reinhard

      Dieser Beitrag wurde bereits 5 mal editiert, zuletzt von „oldiefan“ ()

    • Benutzer online 2

      2 Besucher