MD292/MT201: Versorgungsspannung

      MD292/MT201: Versorgungsspannung

      Hallo zusammen,

      welches ist die richtige Versorgungsspannung im MD292 und MT201 ?
      MD292
      - Schaltbild (171079): 45 V
      - Schaltbild (060280b): 42 V
      - Abgleich: 42 V

      MT201
      - Schaltbild (200979a): 45 V
      - Abgleich: 32,5 V (an der Anode von D564)

      Mehr Informationen geben meine wenigen Unterlage nicht her.

      Danke im Voraus
      Bilder
      • MD292_42V.jpg

        70,81 kB, 447×338, 21 mal angesehen
      Grüße Tommy

      Dieser Beitrag wurde bereits 1 mal editiert, zuletzt von „Tommy“ ()

      Hallo Tommy,

      MD 292
      Ich vermute, der ursprüngliche (1979) Wert von +45 V wurde 1980 auf +42 V gesenkt, um Bauteile weniger zu belasten.

      MT 201
      Ich habe auch nur Dein Schaltbild von 1979 mit +45 V.
      Bei der Angabe "+32,5 V" beim Abgleich (die Unterlagen mit Abgleich habe ich nicht) vermute ich einen Druckfehler. Es müsste m.E. dort +42,5 V heissen. Das wäre auch einigermassen konsistent mit der Verringerung beim MD 292 im Jahre 1980.

      Gruß
      Reinhard
      Ja, das hatte ich gesehen.
      Es gibt eine gemeinsame SABA-Service Information zu MD292 und MT201, in der ist ein Schaltbild, das 42V zeigt.

      Die Eingangsbeschaltung des TCA530 beim MT201 ist wie beim 9260 (Rin = 1,5k/R5-14 =3,9k). Das würde m.E. auch mehr für eine Spannung von 42-45V sprechen als nur 32,5V.

      Gruß
      Reinhard


      Nachtrag:
      Bin einem Irrtum aufgesessen! +32,5V an Anode von D564 bedeuten ja nicht +32,5V vom Netzteil! Sondern Netzteilspannung müsste dann eigentlich sogar +32,5 V + 15 V Zenerspannung = 47,5 V sein. Es gibt also 2,5V Diskrepanz zur angegebenen Netzteilspannung von +45 V beim MT201.

      Dieser Beitrag wurde bereits 1 mal editiert, zuletzt von „oldiefan“ ()

      Hallo
      Diese 32,5Volt meinen die Spannung an pin5 TCA530
      Der Wert kann nicht vom Gerät oder Service betimmt werden. die interne Elektronik bestimmt mit dem Strom via Pin 5 und dem Rvor Pin5 den Wert ~32,5V in etwa. Die Diff. Uin p5 zu Uout p6 ty.2,7 (2 to 3,5Max) sieh Blatt 2 Datas
      hans
      Dateien
      • 273854_1.pdf

        (281,24 kB, 14 mal heruntergeladen, zuletzt: )

      Dieser Beitrag wurde bereits 5 mal editiert, zuletzt von „decoder“ ()

      Hallo Hans,

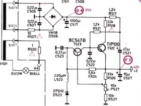
      Wie Tommy ja schrieb und dazu oben den Schaltplanausschnitt zeigt, meint SABA +32,5V an der Anode der 15V-Zenerdiode D564. Also nicht PIN 5 des TCA, was Du angenommen hast. Und auch nicht 32,5V am Netzteilausgang, was ich falsch unterstellt hatte.

      Überschlägige Schätzung würde ja ergeben: 32,5V (Anode ZPD15) +15 V (Zenerspannung) = 47,5 V
      Angegebene Spannung v. Netzteil ist aber +45 V. Da bleibt eine nebulöse Differenz von 2,5V. Also hätte es wohl besser "+30 V" an Anode von D564 heissen sollen. Dann wäre es stimmiger.

      TCA530:
      Die +45 V liegen lt. SABA Plan vor dem 1,5k Vorwiderstand (Ri) von PIN 5 an (also nicht direkt an PIN 5).
      Lt. Datenblatt TCA530 bei Ausgangsstrom (I6) des TCA von typ. 3 mA ist die Eingangsspannung vor dem 1,5k Vorwiderstand +44 bis +45V. So meinte ich das, als ich schrieb "würde m.E mehr für 42-45V sprechen als für 32V".



      Alles klärt sich auf. :)

      Gruß
      Reinhard

      Dieser Beitrag wurde bereits 1 mal editiert, zuletzt von „oldiefan“ ()

      Hallo,

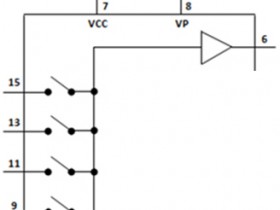
      Üblicherweise liegt an den SN2977x Pin 8 die gleiche Spannung wie an den Abstimmpotentiometern.
      Bei den Tunern jedoch ist dort eine Z-Diode (D564) an den besagten 45V und zwar beim:
      MD292 eine ZPD10 und beim
      MT201 eine ZPD15

      Leider liegen mir zu wenige, teilweise fehlerhafte Exemplare der Schaltungsunterlagen vor.

      Fragen über Fragen.
      Dateien
      • SN2977x_D564.jpg

        (12,16 kB, 149 mal heruntergeladen, zuletzt: )
      Grüße Tommy
      Neuer Versuch.
      Hallo die Runde.
      Weil mein Einwand im Post *x daneben ging, habe ich nachgefasst.Datenblätter SN29770/72/.73 werden im ganzen www. gesucht. Im RMorg gibt es eine einzieg Angabe: U= an pin 5 des SN29770 =+33VoltDies erscheint mit als Richtig wenn U -abst = max +30Volt sein muss.Nachdem die Spannung an pin 8 nicht höher als 33 Volt sein darf, aber auch nicht unter 33V bei Uabst =30V,
      werden einmal eine 10Volt Z -diode und einmal eine 15V Z -Diode als Subtraktionselement benutzt.

      Gehe ich von den vom Tommy genannten 32,5 Volt aus,nimmt eine min Type „10Volt“ 9,4 Volt raus und eine max Type 10,6VoltEs muss daher am Netzteil einmal 32,5 + 9,4 = 41,9Volt und auch 32,5 +10,6 = 43,1 Volt eingestellt werden wenn immer am XSN29xxx die 33Volt liegen sollen.Im Falle der ZF15 Volt sind das dann:32,5 +13,8 = 46,3 Volt bei min Diode und 32,+ 15,5 = 48Volt
      Der einzig richtige Weg ist somit, (ohne eine ausgesuchte Z.Diode,mit einer beliebigen Z –Diode) die 32,5 am pin 8 der SN29770 einzustellen.
      Am Netzteil sind nur einmal die 42Volt richtig, die 45Volt aber nie.nie.
      Gruss hans
      Dateien
      • zpd1.pdf

        (112,6 kB, 13 mal heruntergeladen, zuletzt: )

      Dieser Beitrag wurde bereits 5 mal editiert, zuletzt von „decoder“ ()

      MD 292:
      D564 = ZPD10, also Netzteil +42 V (45V sind zu hoch)

      MT201:
      D564 = ZPD15, also Netzteil +45 V nur als Ausgangswert, tatsächlich für richtige Einstellung aber 46,3 V oder geringfügig mehr.

      Danke Hans! So wird es klar.
      Der Unterschied bei den Zenerdioden macht's.

      Gruß
      Reinhard

      Dieser Beitrag wurde bereits 2 mal editiert, zuletzt von „oldiefan“ ()

      Guten Abend,

      Wenn beim MT201 die Spannung an Pin 8 der SN2977x laut Abgleichanleitung mit P527 auf 32,5 V eingestellt werden soll, spielt so die Toleranz der Z-Diode keine Rolle.
      1. Sind denn die 32,5 V so kritisch oder
      2. ist es nicht ausreichend, wenn die Versorgung der Ausgangsstufe Pin 8 im SN2977x 3V höher ist als die maximale Ausgangsspannung an Pin 6 und
      3. warum gibt es diesbezüglich keinerlei Hinweise beim MD292
      Grüße Tommy
      Hallo,

      ich suche schon intensiv seit über einem Jahr ein Datenbuch oder Datenblätter um 1976 der Schaltkreise:

      SN29770, SN29771, SN29772, SN29773 (Texas Instruments) oder

      H770, H771, H772, H773 (SGS-Ates, Valvo) oder

      M770, M771, M772, M773 (Valvo)

      Es handelt sich jeweils um vier digital selektierbare Analogschalter,
      die in der Stationstastenelektronik in vielen Tunern und TVs verbaut
      sind. Diese dienen zur Umschaltung der Abstimmspannung der einzelnen
      Stationstasten für die Kapazitätsdioden in den Tuner Modulen.

      Grüße
      Tommy

      ELV-Tommy
      Hallo hast Du diese jetzt, ich nicht
      Woher sollen die Grenzwerte kommen
      hans

      Dieser Beitrag wurde bereits 2 mal editiert, zuletzt von „decoder“ ()

      Hallo Hans und Mittleser,

      Trotz intensivster Bemühungen (seit 2014):
      - Diverse HiFi Foren
      - Datenbanken
      - Distributoren Texas Instruments / Europe / USA
      - Einige Texas Instruments "Semiconductor Products Master Selection Guide" gekauft
      - Nachfrage bei Anbietern von Datenbüchern
      - Elektronik Experten
      - Fernseh- und Radio Reparaturwerkstätten
      - Einige Universitätsbibliotheken
      - US Patente: 3.968.440 / 4.236.182 / 3.918.002

      => keine weiteren Informationen

      Obwohl diese Schaltkreise ab 1976 in unzähligen Programmspeichern von Fernsehern, HiFi Tunern und Receivern u.a. von Grundig, Nordmende, Saba, Siemens, Sony verbaut worden sind.

      (Ahnenforschung ist einfacher)

      Schönen 1. Advent.
      Grüße Tommy

      Dieser Beitrag wurde bereits 2 mal editiert, zuletzt von „Tommy“ ()

      Hallo,

      ich vermute die Versorgungsspannung der Ausgangsstufe im SN2977x Pin 8 ist unkritisch, solange sie höher ist als die analoge Eingangsspannung an Pin 9, 11, 13 und 15.
      Bei den 9240S, 9250 und 9260 liegt an Pin 8 die stabilisierte Spannung des TCA530 an. Die Potentiometer sind dort über Spannungsteiler angeschlossen und liegen somit im oberen Einstellbereich unterhalb dieser Spannung.

      Grüße Tommy
    • Benutzer online 1

      1 Besucher