Eher als Spielprojekt gedacht, habe ich mir durch Anregung auf Volkers Elektronik-Bastelseiten, einen kleinen, einfachen Kennlinienschreiber für Bipolartransistoren aufgebaut.
Auf Volkers Homepage sind die Quelle der Schaltung, die Weiterentwicklung und viele Hinweise zum praktischen Aufbau gegeben:
elektronikbasteln.pl7.de/trans…rve-tracer-als-bauprojekt
Ich habe von Volker die Umschaltbarkeit auf höhere Basisströme und auch die geregelte Spannungsversorgung übernommen, aber eine eigene Platine entworfen und auch das Äußere des Gerätes vereinfacht. Bei mir speist ein AC-Steckernetzteil mit 14 Volt Ausgangsspannung und 15 VA Leistung die Schaltung.

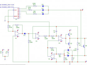
Hier ist die vereinfachte Schaltung. Für den Tracer wird mittels der Opamps ein Dreiecksignal erzeugt, das bei NPN-Transistoren zwischen 0 und ca. 8 Volt an- und wieder absteigt. Dieser Schaltungsteil erzeugt auch den Takt für einen 3-Bit-Zähler mit dem CMOS-Baustein 4024, mit dessen Hilfe die Basisströme in acht Stufen erzeugt werden. Dargestellt ist die Schaltung für niedrige Basisströme: 0 bis ca. 160 µA und für den Test von NPN-Transistoren. Möchte man PNP-Transistoren testen, müssen die Dioden D1 und D4-6 umgepolt werden. Im Gerät sind beide Varianten verbaut, so dass sich die Zonenfolge des Testtransistors bequem per Schalter einstellen lässt. Die höhere Basisstromgruppe wird einfach durch Parallelschaltung von kleineren Widerständen zu den vorhandenen nach den Ausgängen des Zählers erreicht. Beides ist auf Volkers Seiten sehr gut erklärt.

Dieses Bild zeigt die Ausgangssignale. Im linken oberen Oszillogramm ist oben ist das Dreiecksignal zu sehen, das ca. 700 Hz aufweist. Bei mir kommt es in den Umschaltpunkten zum Überschwingen. Der Ursache bin ich nicht auf den Grund gegangen, es stört auch nicht sonderlich. Darunter befindet sich das treppenförmige Basisstrom-Signal, hier mit den höheren Strömen, Ib_max liegt bei ca. 1,65 mA. Das obere rechte Oszillogram zeigt dieselben Signale, nur zeitlich gestreckt. Bei Ib ist der Übergang von Max auf Null dargestellt.
Links unten dargestellt ist das Ib-Signal in der schwachen Variante, hier erreicht es maximal 160 µA, also ca. 1/10 der Werte. Damit lassen sich Stromverstärkungsfaktoren von 150 bis ca. 1500 gut darstellen, die andere Einstellung eignet sich entsprechend für Werte zwischen 15 und 150.
Rechts unten sind schließlich die zeitaufgelösten Signale Uce und Ie (entspricht in etwa Ic) eines Testtransistors dargestellt. Nun sieht man statt eines waagerechten Verlaufs des Treppensignals schon den leichten An-und Abstieg von Ic, abhängig von der Spannung zwischen Kollektor und Emitter. Aber der Effekt ist sehr schwach, da der verwendete Testtransistor einen sehr flachen Verlauf der Kennlinien aufweist, also einen hohen Ausgangswiderstand (Delta-Uce/Delta_Ic) aufweist.

Damit das Kennlinienfeld ensteht, wird am Oszilloskop der X-Y-Betrieb eingestellt. Oszi-Masse liegt an Schaltungsmasse, Y am Emitter und der X-Eingang am Kollektor des Testtransistors. Wie kommt nun das Signal für Ie, respektive Ic zustande? Zwischen Emitter und Schaltungsmasse liegt der Widerstand R7 mit 1 Ohm. Am Y-Eingang wird der Spannungsabfall über diesen Widerstand abgegriffen. 1 mV an der Anzeige entspricht damit 1 mA Emitterstrom. Eigentlich soll Ic dargestellt werden. Mit dieser Schaltung lässt sich aber nur Ie = Ic + Ib darstellen. Der Fehler ist aber vernachlässigbar. Selbst bei einer Stromverstärkung von 25 beeinflusst der Basisstrom das entstehende Bild nicht sichtbar.
Das Oszillogramm stammt von einem Schalttransistor. Aus dem Bild lassen sich folgende Eigenschaften abschätzen:
-Stromverstärkung (Ie/Ib der jeweiligen Linie)
-Änderung der Stromverstärkung in Abhängigkeit vom Kollektorstrom (unterschiedliche vertikale Abstände der Einzellinien)
-Ausgangswiderstand (Neigung des annähernd waagerechten Teils der Kennlinie)
-Anlaufverhalten (Übergang Anstiegsbereich --> waagerechter Teil)
-Speicherverhalten (Aufspreizung zwischen Vor-und Rücklauflinie bei einem bestimmten Basisstrom)
Allerdings ist das Kennlinienfeld in seiner Größe stark eingeschränkt. Mehr als 8 Volt Uce gibt die Schaltung nicht her. Ic_max liegt bei ca. 300 mA, wird aber noch dazu vom Stromverstärkungsfaktor des Transistors beeinflusst. Die Basisströme sind ja fest verdrahtet.

So sieht das bei einem PNP-Leistungstransistor aus. Das Kennlinienfeld steht auf dem Kopf. Hier handelt es sich um einen NOS-BD318. Er erreicht bei 1,65 mA Basisstrom ca. 160 mA Ic, also ein Beta von knapp 100. Vor- und Rücklauflinie spreizen sich kurz nach dem Anlaufbereich leicht, was für eine mittlere Schnelligkeit des Transistors spricht.

Interessanter ist der direkte Vergleich mehrerer Transistoren. Ich habe diverse BD317 in meinem Fundus, u.a. von Motorola, SGS und MEV (Ungarn), wobei letzerer vermutlich eine Fälschung ist. Er zeigt eine wesentlich geringere Stromverstärkung, kaum Speicherverhalten und auch keinen Stromfluss im Inversbetrieb (Links unten vom Ursprungspunkt der Kennlinienschar). Auch zwischen den anderen Transistoren gibt es deutliche Unterschiede, selbst die beiden Motorola-Transistoren (untere Oszillogramme) weichen im Anlaufverhalten, in der Änderung der Stromverstärkung und im Ausgangswiderstand stark voneinander ab. Die Zunahme der Stromverstärkung mit zunehmendem Kollektorstrom beim rechten Exemplar könnte z. B. eine Schwingneigung verstärken, bzw. die Reserve bei der Ruhestromstabilität mindern.
Ganz rechts ist zum Vergleich nochmals der rechte Motorola-Transistor, aber diesmal mit den niedrigen Basisströmen dargestellt. Das Basis-Speicherverhalten zeichnet sich durch die nun hohen Basisvorwiderstände so deutlich ab, dass die Kennlinien ineinander übergehen. So ist das Bild kaum zu gebrauchen.

Ein ähnlicher Vergleich, aber nun mit Kleinsignaltransistoren, alle aus der Familie der BC54x. Bis auf den untersten wurden alle mit der Stromverstärkungsklasse B gelabelt, der untere mit C. Hier ist die geringe Basisstromgruppe besser zur Darstellung geeignet, es werden wiederum Unterschiede im Verhalten der Typen deutlich, die man so rein aus dem Datenblatt nicht erwarten würde. Der Transistor links oben dürfte von CDIL sein, die drei in der Mitte sind Philips-Fabrikate, teils neu, teils entlötet aus Schrottplatinen. Beim Rest kenne ich die Hersteller nicht.
Interessant war der Aufbau des Gerätes allemal. Die Schaltung ist eine schöne einfache Kombination von Analog- und Digitalelektronik und könnte mir noch einmal gute Dienste leisten, wenn es um kritische Transistorpärchen geht. Für Leistungs- und Hochvolt-Schalttransistoren ist sie nur bedingt geeignet, da sie aus Gründen der Einfachheit dann nur einen kleinen Teil des Ausgangskennlinienfeldes darstellen kann. Dafür ist die Gefahr, damit einen Transistor zu grillen, relativ gering.
Nochmals vielen Dank an Volker für die ausführliche Darstellung der Schaltung auf seiner Homepage.
Viele Grüße,
Christian
Auf Volkers Homepage sind die Quelle der Schaltung, die Weiterentwicklung und viele Hinweise zum praktischen Aufbau gegeben:
elektronikbasteln.pl7.de/trans…rve-tracer-als-bauprojekt
Ich habe von Volker die Umschaltbarkeit auf höhere Basisströme und auch die geregelte Spannungsversorgung übernommen, aber eine eigene Platine entworfen und auch das Äußere des Gerätes vereinfacht. Bei mir speist ein AC-Steckernetzteil mit 14 Volt Ausgangsspannung und 15 VA Leistung die Schaltung.
Hier ist die vereinfachte Schaltung. Für den Tracer wird mittels der Opamps ein Dreiecksignal erzeugt, das bei NPN-Transistoren zwischen 0 und ca. 8 Volt an- und wieder absteigt. Dieser Schaltungsteil erzeugt auch den Takt für einen 3-Bit-Zähler mit dem CMOS-Baustein 4024, mit dessen Hilfe die Basisströme in acht Stufen erzeugt werden. Dargestellt ist die Schaltung für niedrige Basisströme: 0 bis ca. 160 µA und für den Test von NPN-Transistoren. Möchte man PNP-Transistoren testen, müssen die Dioden D1 und D4-6 umgepolt werden. Im Gerät sind beide Varianten verbaut, so dass sich die Zonenfolge des Testtransistors bequem per Schalter einstellen lässt. Die höhere Basisstromgruppe wird einfach durch Parallelschaltung von kleineren Widerständen zu den vorhandenen nach den Ausgängen des Zählers erreicht. Beides ist auf Volkers Seiten sehr gut erklärt.
Dieses Bild zeigt die Ausgangssignale. Im linken oberen Oszillogramm ist oben ist das Dreiecksignal zu sehen, das ca. 700 Hz aufweist. Bei mir kommt es in den Umschaltpunkten zum Überschwingen. Der Ursache bin ich nicht auf den Grund gegangen, es stört auch nicht sonderlich. Darunter befindet sich das treppenförmige Basisstrom-Signal, hier mit den höheren Strömen, Ib_max liegt bei ca. 1,65 mA. Das obere rechte Oszillogram zeigt dieselben Signale, nur zeitlich gestreckt. Bei Ib ist der Übergang von Max auf Null dargestellt.
Links unten dargestellt ist das Ib-Signal in der schwachen Variante, hier erreicht es maximal 160 µA, also ca. 1/10 der Werte. Damit lassen sich Stromverstärkungsfaktoren von 150 bis ca. 1500 gut darstellen, die andere Einstellung eignet sich entsprechend für Werte zwischen 15 und 150.
Rechts unten sind schließlich die zeitaufgelösten Signale Uce und Ie (entspricht in etwa Ic) eines Testtransistors dargestellt. Nun sieht man statt eines waagerechten Verlaufs des Treppensignals schon den leichten An-und Abstieg von Ic, abhängig von der Spannung zwischen Kollektor und Emitter. Aber der Effekt ist sehr schwach, da der verwendete Testtransistor einen sehr flachen Verlauf der Kennlinien aufweist, also einen hohen Ausgangswiderstand (Delta-Uce/Delta_Ic) aufweist.
Damit das Kennlinienfeld ensteht, wird am Oszilloskop der X-Y-Betrieb eingestellt. Oszi-Masse liegt an Schaltungsmasse, Y am Emitter und der X-Eingang am Kollektor des Testtransistors. Wie kommt nun das Signal für Ie, respektive Ic zustande? Zwischen Emitter und Schaltungsmasse liegt der Widerstand R7 mit 1 Ohm. Am Y-Eingang wird der Spannungsabfall über diesen Widerstand abgegriffen. 1 mV an der Anzeige entspricht damit 1 mA Emitterstrom. Eigentlich soll Ic dargestellt werden. Mit dieser Schaltung lässt sich aber nur Ie = Ic + Ib darstellen. Der Fehler ist aber vernachlässigbar. Selbst bei einer Stromverstärkung von 25 beeinflusst der Basisstrom das entstehende Bild nicht sichtbar.
Das Oszillogramm stammt von einem Schalttransistor. Aus dem Bild lassen sich folgende Eigenschaften abschätzen:
-Stromverstärkung (Ie/Ib der jeweiligen Linie)
-Änderung der Stromverstärkung in Abhängigkeit vom Kollektorstrom (unterschiedliche vertikale Abstände der Einzellinien)
-Ausgangswiderstand (Neigung des annähernd waagerechten Teils der Kennlinie)
-Anlaufverhalten (Übergang Anstiegsbereich --> waagerechter Teil)
-Speicherverhalten (Aufspreizung zwischen Vor-und Rücklauflinie bei einem bestimmten Basisstrom)
Allerdings ist das Kennlinienfeld in seiner Größe stark eingeschränkt. Mehr als 8 Volt Uce gibt die Schaltung nicht her. Ic_max liegt bei ca. 300 mA, wird aber noch dazu vom Stromverstärkungsfaktor des Transistors beeinflusst. Die Basisströme sind ja fest verdrahtet.
So sieht das bei einem PNP-Leistungstransistor aus. Das Kennlinienfeld steht auf dem Kopf. Hier handelt es sich um einen NOS-BD318. Er erreicht bei 1,65 mA Basisstrom ca. 160 mA Ic, also ein Beta von knapp 100. Vor- und Rücklauflinie spreizen sich kurz nach dem Anlaufbereich leicht, was für eine mittlere Schnelligkeit des Transistors spricht.
Interessanter ist der direkte Vergleich mehrerer Transistoren. Ich habe diverse BD317 in meinem Fundus, u.a. von Motorola, SGS und MEV (Ungarn), wobei letzerer vermutlich eine Fälschung ist. Er zeigt eine wesentlich geringere Stromverstärkung, kaum Speicherverhalten und auch keinen Stromfluss im Inversbetrieb (Links unten vom Ursprungspunkt der Kennlinienschar). Auch zwischen den anderen Transistoren gibt es deutliche Unterschiede, selbst die beiden Motorola-Transistoren (untere Oszillogramme) weichen im Anlaufverhalten, in der Änderung der Stromverstärkung und im Ausgangswiderstand stark voneinander ab. Die Zunahme der Stromverstärkung mit zunehmendem Kollektorstrom beim rechten Exemplar könnte z. B. eine Schwingneigung verstärken, bzw. die Reserve bei der Ruhestromstabilität mindern.
Ganz rechts ist zum Vergleich nochmals der rechte Motorola-Transistor, aber diesmal mit den niedrigen Basisströmen dargestellt. Das Basis-Speicherverhalten zeichnet sich durch die nun hohen Basisvorwiderstände so deutlich ab, dass die Kennlinien ineinander übergehen. So ist das Bild kaum zu gebrauchen.
Ein ähnlicher Vergleich, aber nun mit Kleinsignaltransistoren, alle aus der Familie der BC54x. Bis auf den untersten wurden alle mit der Stromverstärkungsklasse B gelabelt, der untere mit C. Hier ist die geringe Basisstromgruppe besser zur Darstellung geeignet, es werden wiederum Unterschiede im Verhalten der Typen deutlich, die man so rein aus dem Datenblatt nicht erwarten würde. Der Transistor links oben dürfte von CDIL sein, die drei in der Mitte sind Philips-Fabrikate, teils neu, teils entlötet aus Schrottplatinen. Beim Rest kenne ich die Hersteller nicht.
Interessant war der Aufbau des Gerätes allemal. Die Schaltung ist eine schöne einfache Kombination von Analog- und Digitalelektronik und könnte mir noch einmal gute Dienste leisten, wenn es um kritische Transistorpärchen geht. Für Leistungs- und Hochvolt-Schalttransistoren ist sie nur bedingt geeignet, da sie aus Gründen der Einfachheit dann nur einen kleinen Teil des Ausgangskennlinienfeldes darstellen kann. Dafür ist die Gefahr, damit einen Transistor zu grillen, relativ gering.
Nochmals vielen Dank an Volker für die ausführliche Darstellung der Schaltung auf seiner Homepage.
Viele Grüße,
Christian
**************************************************
2 + 2 = 5 (für extrem große Werte von 2)
2 + 2 = 5 (für extrem große Werte von 2)
Dieser Beitrag wurde bereits 1 mal editiert, zuletzt von „chriss_69“ ()