Braun Regie 550D schlechter UKW-Empfang

      Braun Regie 550D schlechter UKW-Empfang

      Hallo allerseits,

      ich repariere gerade einen Regie 550D.
      (siehe auch Braun Regie 550 Tuner zu leise - Seite 2 und 3)

      Einige Fehler konnte ich schon beheben. Nun ist mir aufgefallen, daß der UKW-Empfang recht schlecht ist. Die Feldstärkenanzeige geht max bis 2,2 (BR3, BR4), meistens nur bis 1 (Top FM, BR1) und dann auch nur mono.
      Ich habe auch einen Regie 550 hier, bei welchem der Empfang deutlich besser ist, es kommen mehr Sender rein, Feldstärkenanzeige bis max 4, und viele Sender in Stereo

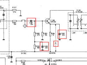
      Ich hatte alle Elkos erneuert. Nur der 1uF Tantal im FM-Baustein ist noch der alte.

      Eine Spannung nach dem FM-Baustein weicht von den Angaben im Schaltplan ab.
      Die anderen Spannungen liegen in der Toleranz von +/-15%

      Ci101:
      Pin 3: 3V - gemessen 2,86V
      Pin 5 8,5V - gemessen 7,9V

      14,5V(FM) - gemessen 14,6V

      über R304: 2V - gemessen 3,35V (diese liegt außerhalb der Toleranz)

      Dann hab ich mir die Bauteile um den R304 angeschaut.
      - Widerstandswerte OK
      - BF450 Werte OK (finde ich)



      - C301, C302, C303: 22nF (Keramik) - gemessen 34nF, 37nF, 31nF (diese kommen mir sehr hoch vor. Ist das normal? Hatten die damals so hohe Toleranzen?)



      Hat jemand einen Tip wie ich hier weiter vorgehen soll? Neue Keramik-Cs (22nF) bestellen und testen?

      Viele Grüße
      Michael
      Die Kapazität der Kerkos kannst Du nur vernünftig messen, nachdem Du sie ausgelötet hast. Noch wichtiger als die Kapazität ist deren Isolationswiderstand!
      Wenn C302 leck ist, bekommst Du zu großen Strom durch R304 und damit zu großen Spannungsabfall (2V ist dafür angegeben, damit an einen teildefekten Transistor an der Abweichung erkennt).
      Der Test von T301 mit dem Transistortester ist unauffällig, sehe ich auch so. In diesem Fall ist das aber nicht notwendigerweise hinreichend aussagefähig. Es muss ja eine Ursache für den zu hohen Emitterstrom geben. Ich würde T301 ersetzen, wenn kein Leckstrom (bzw. Widerstand < 20 MegOhm) beim ausgebauten C302 messbar ist.

      Gruß
      Reinhard

      Dieser Beitrag wurde bereits 1 mal editiert, zuletzt von „oldiefan“ ()

      OK, dann bestell ich Keramikkondensatoren. Soll ich gleich alle erneuern? Es sind je verschiedenste Werte verbaut: 10nF, 22nF, 47nF

      Zu den Meßwerten:
      ich habe drei Meßgeräte mit denen ich Kapazitäten messen kann
      Multimeter Uni-T UT139C (Toleranz +/-4%+10digit mit REL-Funktion)
      Komponententester JT-LCR-T7 (Toleranz ?)
      LCR-Pinzette ZOYI ZT-MD1 (Toleranz 0,5%+/-5 bei 1kHz)

      Ich hab den C301 noch hier liegen

      Multimeter: 33nF
      Komponententester: 33,9nF
      LCR-Pinzette:
      bei 1kHz: C=31nF R=73,6R D=0,0143
      bei 100Hz: C=32,8nF R=972R D=0,02
      Ja. Du möchtest keine unnötigen Verzerrungen. Halte Dich an die Originaltypen.
      Wenn Du die nicht identifizieren kannst, nimm "Klasse 1" CG0 oder NP0 und lass die Finger von X7R, Z5U, Y5P. Warum, kannst Du im Wikipedia Artikel über Keramikkondensatoren nachlesen.
      de.wikipedia.org/wiki/Keramikkondensator

      Im Tuner/Mischteil ersetzt Du die nicht! Auch nicht an anderen Stellen im ZF-Teil, wo sie Bestandteil eines Schwingkreises sind. Andernfalls hast Du dort später Probleme mit Temperaturdrift und fehlerhaftem Abgleich.

      Dieser Beitrag wurde bereits 1 mal editiert, zuletzt von „oldiefan“ ()

      Ich drückte mich vermutlich missverständlich aus.

      Mit 22 nF meine ich natürlich nur C301 bis C303, nicht weitere im Gerät.
      Welche vom Typ NP0/C0G mit 22 nF sind was schwieriger zu bekommen.
      Nimm ansonsten X7R, dürfte das kleinste Übel sein.
      Bei den drei Kondensatoren ist das Material nicht so wild, da nicht frequenzbestimmend.

      Andreas
      Was bedeutet DL2JAS? Amateurfunk, www.dl2jas.com
      @Andreas

      wegen Kondensatorbestellung:
      22nF in NPO/COG sind in der Tat schwieriger zu bekommen (oder ich kenne (noch) nicht die passende Quelle oder falch gesucht ;) ). Hätte diese z.B bei Mouser gefunden, aber die wollen ja gleich 20.-€ Versandkosten :(
      Hatte am Do bei Kessler Electronic welche in X7R bestellt, sind heute gekommen. Bin gespannt ob der Fehler dann weg ist.

      Den BF450 hätte ich bei Radio Kölsch gefunden. Besteht dort auch die Plagiatsgefahr (nur für den Fall daß ich den doch tauschen muß)?
      Oder besser dann einen der genannten Ersatztypen nehmen?
      Hallo,

      heute habe ich nun C301 bis C303, C310 erneuert. Leider brachte dies keine Verbesserung.
      Auch die Spannung über R304 ist weiterhin zu hoch: ca. 3,3V
      Mir ist noch aufgefallen, daß die Spannung etwas temperaturabhängig ist. Kühl ich den BF450 sinkt die Spannung leicht

      Was ist euer Rat? Kann ich mit Messungen den Fehler noch besser eingrenzen?
      Oder als nächstes auf Verdacht den BF450 erneuern?

      Viele Grüße
      Michael

      Dieser Beitrag wurde bereits 1 mal editiert, zuletzt von „easystreet“ ()

      Ganz langsam!

      Ist jetzt die Sache mit dem Transistor geklärt?
      Wenn nicht, würde ich den jetzt auswechseln.

      Ohne den Zusammenhang zu kennen, habe auch ich Schwierigkeiten mit L- und C-Seite.
      L könnte für Induktivität stehen und C entsprechend für Kapazität.
      Komme nicht auf die Idee, auf Verdacht was an den Filtern zu verstellen.

      Andreas
      Was bedeutet DL2JAS? Amateurfunk, www.dl2jas.com
      Hallo Andreas,

      Transistor ist noch nicht geklärt. Ich muß diesen erst bestellen. Möchte morgen bei meinem 550 eine Vergleichsmessung über den R904 machen.

      Ich hatte heute die Abgleichanleitungen durchgelesen und bin dabei über diesen Punkt gestolpert
      Auszug_SM.pdf

      Keine Sorge, ich dreh bestimmt nicht an den Filtern rum. Da hab ich viel Respekt.
      Dazu müßte ich erst mal verstehen was die alle machen (und das wird noch ein weiter Weg werden)

      Grüße
      Michael

      Dieser Beitrag wurde bereits 2 mal editiert, zuletzt von „easystreet“ ()

      Die Bilddatei scheint defekt zu sein!

      Klicke ich die an, bzw. will sie in einem neuen Fenster öffnen, kommt eine Fehlermeldung.
      Hast Du einen BC557 oder ähnlich?
      Ist zwar nicht ganz der passende Transistor, sollte aber halbwegs funktionieren.
      Damit mal probieren, ob sich ein sinnvoller DC-Arbeitspunkt einstellen.

      Andreas
      Was bedeutet DL2JAS? Amateurfunk, www.dl2jas.com
      Andreas hatte es schon ansatzweise geschrieben.

      Zeiger an Anschlag L-Seite heisst: Den Senderwahlknopf ganz an das untere Frequenzbandende stellen. Das ist ungefähr bei 88,5 MHz
      Zeiger an Anschlag C-Seite heisst: Den Senderwahlknopf ganz an das obere Frequenzbandende stellen. das ist ungefähr bei 104 MHz

      Die Anleitung ist für Radiotechniker geschrieben. Ein Radiotechniker hat gelernt, dass man den Tuner-Abgleich am unteren Frequenzbandende an den Spulen (= L) macht und am oberen Frequenzbandende an den Trimmkondensatoren (= C). Daher kommt hier der Ausdruck "L-Seite" bzw. "C-Seite".

      Gruß
      Reinhard
      Vielen Dank euch beiden :)
      Ich hab den Screenshot vom Service Manual als PDF eingefügt. Hoffe, jetzt kann man's lesen.
      Hatte es schon vermutet, konnte mir aber auf "C-Seite" keinen Reim drauf machen. "L-Seite" hatte ich als "linke Seite" interpretiert.

      Einen BC557 (oder ähnlichen) könnte ich haben, muß morgen schauen und werde dann berichten.
    • Benutzer online 3

      3 Besucher