RCA Transistoren und Reparatur Harman Citation 12
-
-
Neu
Hallo Reinhard,
ja, das wäre das naheliegendste. In der praxis hat das bei meinem Projekt mehr zum Schwingen angeregt, als ohne. Von daher hab ich beim Saba das vom collektor der Spannungsverstärkung genommen. Auch beim 340W projekt wars so. Ich kenne aber viele Endstufen, wo der C parallel zum gegenkopplungswiderstand geschaltet ist.(manchmal auch mit nem ser. widerstand noch). Hmmm. 0,5V und doch nen größeren Emitterstrom. Da genügen ja nur einige mV um einen anderen Arbeitspunkt zu bekommen und das ohne KSQ. Stimmt denn die Betriebsspannung mit den Angaben überein? Vielleicht hat HK ihre Transistoren für diese Anwendung auch selektiert. Ich erninnere mich an eine Quasikomplementärendstufe. Da waren die 3 Dioden für den Ruhestrom auch selektiert worden, weil das sonst nicht passte.An nichtselektierten war da nicht zu denken.
Interessantes Projekt, was du da hast.
Gruss Roger -
Neu
Danke Roger -- ich denke, ich würde eher ausschliessen, dass HK hier selektiert hat. Wenn man die verschiedenen Beiträge im Netz so liest, die im Laufe der Jahre zusammengekommen sind (und ich kenne sicher nur einen kleinen Teil), dann klingt mir das nach zu grosser Streuung.
Ich denke, bei diesem Exemplar ist wirklich das zentrale Problem, dass fast alle Halbleiter getauscht wurden (bei einer früheren Reparatur), und die Endstufe mit Sicherheit dann schon immer leicht am Schwingen war. Ich mag den CDIL Transistor nicht, den würde ich jetzt erst einmal gegen einen schnelleren tauschen (was Reinhard ja auch plant).
Was den Kondensator im Eingang betrifft: Man könnte einen bipolaren mit 220 uF parallel legen (Platz genug ist da ja), um wieder auf die originale Version zu kommen. Der originale machte mir keinen guten Eindruck mehr, den würde ich nicht wieder einsetzen wollen.
Dann bliebe auch noch die Frage, ob man die Sicherung im Ausgang ggf. lieber durch einen "circuit breaker" ersetzen sollte ? Ein Wert von 5 A flink schützt die Endstufe vermutlich nicht genug. Aber das ist nebensächlich, denn im praktischen Betrieb kann man auch einen kleineren Wert einsetzen, nur im Dauertest nicht.
Besten Gruss,
MichaelDieser Beitrag wurde bereits 1 mal editiert, zuletzt von „kugel-balu“ ()
-
Neu
Hallo Michael,
kugel-balu schrieb:
Man könnte einen bipolaren mit 220 uF parallel legen
Das ist sicher nicht nötig. Klanglich ist der jetzt vorhandene 20 µF Polypropylen-Wickelkondensator jedem Elko deutlich überlegen. Frequenzgang geht damit bis unter 5 Hz ohne nennenswerten Pegelabfall. Ich hatte es nur deshalb erwähnt, weil HK so viel Werbe-Wirbel wegen des "Super-Rechtecks" auch noch bei 20 Hz gemacht hat. Aber das ist reine Schaumschlägerei, selbst unter audiophilem Gesichtspunkt völlig unerheblich. Phasenverzerrungen sind vom Gehör nicht wahrnehmbar, wurde ausführlich untersucht. Sogar die Phasenspezifikation von < 5° wird auch vom 20 µF PP-Folienkondensator locker eingehalten. Gemessen habe ich bei 20 Hz eine Phasenverschiebung von 1,15 °.
kugel-balu schrieb:
bliebe auch noch die Frage, ob man die Sicherung im Ausgang ggf. lieber durch einen "circuit breaker" ersetzen sollte ?
Habe ich nach gesucht und nichts Geeignetes gefunden. Die Qualität und Langzeitqualität von "normalen" Bimetall-Kontaktschaltern ist für Audio völlig ungenügend. Man müsste schon so einen Vakuumschalter, wie den ursprünglichen, finden (gibt es aber nicht mehr). Eine eingelötete Sicherung (gelötet, damit keine Kontaktkorrosion, die Verzerrungen produzieren kann) ist in diesem Fall noch das Beste, was den Ausgangs-Circuit Breaker hier ersetzen kann.
Eine flinke 5 A Sicherung ist bestimmt schneller als der originale Circuit Breaker, der auf ziemlich träger Bimetall-Erwärmung beruht und wegen der geforderten Betriebssicherheit nicht zu früh auslösen darf. Mit MJ15003 Endtransistoren sind 5 A Nenn-Auslösestrom m.E. kein Grund zur Besorgnis. Bei Auslösestrom von z.B. nur 3 A hätte der Nutzer vermutlich ein Problem, da sie bei so niedrigem Auslösestrom zu leicht auslöst (wie bei mir jetzt bei nur 45 W) und er das Gerät zum Wechseln der gelöteten Sicherung vermutlich in Reparatur geben müsste. Ein Sicherungshalter ist wegen der sich mit der Zeit leicht einstellenden Kontaktkorrosion hinsichtlich Klirrfaktoranstieg immer problematisch. Wir reden hier ja von THD < 0,01 %, die erhalten bleiben sollen.
Bei Kurzschluss der Lautsprecherleitungen kann weder der originale Circuit Breaker noch eine Schmelzsicherung die Endstufe wirksam schützen, auch nicht, wenn man diese viel vorsichtiger = kleiner dimensioniert, z.B. nur 3 A. Um 1970 rum waren solche Sicherungen im Ausgang ein etwas hilfloser Versuch, etwas beruhigend zu wirken. Zuverlässig haben sie Endstufenschäden aber nicht verhindern können, da der Transistor im Überstrom-Fall viel schneller ins Nirwana geht als eine thermische Sicherung.
Für Lautsprecherschutz, falls Railspannung im Falle eines Endstufendefekts auf den Ausgang gerät, würde man heutzutage am besten eine kleine elektronische Lautsprecherschutzschaltung mit Relais einbauen, wie es sie auf kleinen Platinen heute fertig oder als Kit gibt. Allerdings bedeutet das bei der Citation 12 noch, daß die dafür nötige niedrigere Versorgungsspannung separat bereitgestellt werden muss (geht z.B. heute einfach mit einem kleinen Step-Down Wandler).
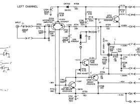
Auch das Nachrüsten eines elektronischen Überstromschutzes, wie er später in Endstufen allgemeiner Standard wurde, kann erwogen wäre. Siehe Handzeichnung hier auf der linken Seite:
Große Ladeelkos
Die gemessenen Werte für Brummunterdrückung und Fremdspannungsabstand sind (bezogen auf 1 W / 8 Ohm) noch in Ordnung, obwohl wenigstens zwei der großen 6 mF/50 V Elkos schon starke Alterungserscheinungen zeigen. Einer hat nur noch 4 mF, ein zweiter zeigt erhöhten ESR von 120 mOhm (einwandfrei wären bis ca. 50 mOhm). Ersatz gegenwärtig noch kein "Muss", aber auf längere Sicht ggf. angeraten.
Gruß
Reinhard
Dieser Beitrag wurde bereits 3 mal editiert, zuletzt von „oldiefan“ ()
-
Neu
Saba-oldie schrieb:
Hallo Reinhard,
ja, das wäre das naheliegendste. In der praxis hat das bei meinem Projekt mehr zum Schwingen angeregt, als ohne.
Hallo Roger,
habe 10 pF- 70 pF parallel zu R713 probiert und musste leider feststellen, dass die HF-Schingung dadurch wieder zurückkam, selbst schon mit nur 10 pF. Also, wie bei Dir, kontraindiziert.
Das Rechtecksignal sieht im linken Kanal etwas besser aus als rechts, so dass ich damit fast schon zufrieden wäre.
Messung bei 4 Vss an 8 Ohm:
10 kHz linker Kanal:
10 kHz rechter Kanal:
Der Unterschied wird vermutlich durch Streuung der Halbleitereigenschaften kommen. Wenn mit den alternativen Vortreibern nochmal eine Verbesserung ähnlicher Größe einträte, wäre das Ziel schon erreicht.
So sollte es sein, wenn alles bestens ist (gleiche Messung aber anderes Gerät des gleichen Typs, bei 1 W an 8 Ohm), Messung eines Forenmitglieds aus anderem Forum: audiovintage.fr/wp-content/gal…/signal-carre-a-10khz.png
Gruß
Reinhard
Dieser Beitrag wurde bereits 2 mal editiert, zuletzt von „oldiefan“ ()
-
Neu
Gut -- einen Schutz vor Kurzschluss muss man m.E. nicht nachrüsten. Der Besitzer weiss das, und macht keinen Unsinn damit ... allerdings ist ein Sicherungshalter kein Problem, wenn man eine elastische Schutzkappe überzieht. Es gibt flexible, die den Dienst gut tun. Der Kontaktdruck bleibt langfristig erhalten, es gibt keine Verschmutzung, und isoliert ist es auch. Ich schicke Dir mal eine Beutel davon, habe noch genug. Die haben sich über die Jahre sehr bewährt. Rüste ich eigentlich immer nach. Sie sind beim ersten Einsatz etwas fummelig in der Anwendung, man muss sie erst etwas weiten. Dann passen sie sich aber an, und es geht prima.
Die dicken Elkos sind nicht mehr taufrisch, das hatte ich gemerkt. Aber es ist gar nicht so leicht, mechanisch passende Exemplare zu finden (von der Bauform her). Ich denke, die können erst einmal bleiben. Wenn der Besitzer sich dann längerfristig mit der Endstufe anfreunden sollte, kann man in Ruhe nach passenden Exemplaren suchen, und die dann noch tauschen.
Besten Gruss,
Michael -
Neu
Guten Morgen zusammen,
also wenn ich das alles so lese, dann schließe ich mich Reinhard an. wenn die Streuung zu groß ist, dann hat man eben bei solchen Konzepten unterschiedliche Ergebnisse.Gerade der Q704 bewegt sich da auf dünnem Eis. Da schlägt dann die unterschiedliche UBE und ß zu buche.
@Michael: Ich hab in meinem Projekt auch die 200uF bip. Elko´s zunächst eingesetzt. Aber ! Die sind sehr unruhig, was die Offsetregelung angeht. Du wirst damit Offsetschwankungen haben. Ich hab das ganze dann umgestrickt, und habe dann 47 uf /10V ker. eingesetzt. Bei 33k gegenkopplung und 1k8 ser.geht das locker.
Gruss Roger -
Neu
Roger, es geht nicht um die 250 uF in der Gegenkopplung, die sind durch gute bipolare ersetzt, mit denen es sicher kein Problem gibt (ich hatte noch nie welche). Sondern um den Elko im Eingang, der auch 250 uF war, und jetzt eben 20 uF. Was m.E. reicht. Man KANN da noch 220 uF parallel legen, aber es ist m.E. unnötig.
Besten Gruss,
Michael -
-
Neu
Naja, wie Reinhard schon schrieb -- das war damals ein "Werbegag", mit der Übertragung von fast DC ... und damit so ein Rechtecksignal von 10 Hz ohne Pegelabfall übertragen werden konnte, brauchte es halt die 250 uF. Und das war dann auch derselbe Elko wie der Fusspunktelko, also weniger verschiedene Bauteile. Wobei bipolar besser gewesen wäre, aber die waren damals noch eher selten, sind jetzt leichter (auch in guter Qualität) zu bekommen.
Ich kenne übrigens keinen Hersteller von einigermassen grossen Serien, der WIRKLICH selektiert. Das wird oft behauptet, aber im besten Fall werden kritische Bauelemente enger toleriert eingekauft. Bei kleineren Herstellern habe ich es gesehen, aber auch dort dann auf möglichst einfache Weise --- z.B. Transistoren nach hFE in eine Hartschaumleiste eingesteckt, und dann paar- oder quartettweise eingesetzt.
Natürlich gibt es auch echte Selektion, dann aber eher bei Kleinserien. Das Ausmessen von Halbleitern mit dem Kennlinienschreiber ist mühsam und zeitaufwändig, das versucht man zu minimieren. Obwohl ganz klar ist, dass man damit die Daten eines Verstärkers ganz eindeutig positiv beeinflussen kann. Wie Reinhard ja mit dem besseren Ausmessen des Eingangspaares hier schon gezeigt hat.
Besten Gruss,
Michael -
Neu
oldiefan schrieb:
So sollte es sein, wenn alles bestens ist (gleiche Messung aber anderes Gerät des gleichen Typs, bei 1 W an 8 Ohm), Messung eines Forenmitglieds aus anderem Forum: audiovintage.fr/wp-content/gal…/signal-carre-a-10khz.png
Hallo Reinhard,
ja, das sieht natürlich schon anders aus. Das sind sogar 60 V. Wahrscheinlich spielts im praktischen Betrieb keine Rolle. Aber mich,(ist halt ne persönliche Einstellung) würds wurmen. :wacko:. Die Frage ist halt auch. Ist das mit oder ohne Last gemessen? Deins ist mit Last gemessen. Das sind dann auch wieder zwei Welten.
Gruss Roger -
Neu
Roger, 47 µF Keramik bei Audio?
Ich nehme an, das ist was wie X7R oder ähnliches Zeug.
Du weißt bestimmt, daß bei solchen Materialien Epsilon von Spannung, Temperatur, Mondphase, etc. abhängt.
Vor einiger Zeit war das mal Thema irgendwo hier nebenbei.
Reinhard suchte was heraus, speziell in Bezug auf Audio, X7R als Koppelkondensator.
Soweit ich mich erinnere, kann man allein mit Keramikkondensator X7R 0,2 % Klirr produzieren.
Die Dinger sind ganz nett als Abblockkondensatoren, wenn langsam HF anfängt, Elkos ungeeignet sind.
AndreasWas bedeutet DL2JAS? Amateurfunk, www.dl2jas.com -
Neu
Andreas,
ich weiss das. aber ich find nichts anderes, was von der Baugröße noch einigermaßen erträglich ist
mouser.de/datasheet/3/558/1/d_WIMA_MKS_4.pdf
das ist das kleinste, was ich bekommen könnte.
Vielleicht hat ja jemand noch was anderes
Gruss RogerDieser Beitrag wurde bereits 1 mal editiert, zuletzt von „Saba-oldie“ ()
-
Neu
Saba-oldie schrieb:
Das sind sogar 60 V.
Da hast Du Dich verguckt, es sind auch da nur 2,38 V (1 W an 8 Ohm), 10 kHz Rechteck. Steht auf dem Screen. 2,38 V, weil an 8 Ohm = 1 W.
Gruß
Reinhard
-
Neu
steht da nicht 10x 2? ja unten steht 2,83...
@Andreas: für den Eingang hab ich das hier. content.kemet.com/datasheets/KEM_F3101_R82.pdf
Bei der Gegenkopplung find ich leider nichts anderes. Oder es muss halt ein bip. Elko her oder evtl. ein Tantal Polymer.Die Platine ist noch nicht beim Layouter. Ich hab welche bestellt und schau mal wie die sich in der Schaltung verhalten.
Gruss Roger
Dieser Beitrag wurde bereits 5 mal editiert, zuletzt von „Saba-oldie“ ()
-
Neu
Saba-oldie schrieb:
steht da nicht 10x 2?
Beim Siglent Scope (das habe ich auch) heisst das: mit 10:1 Tastkopf, 2 V/DIV
Es wurde ein 10:1 Tastkopf verwendet und bei der am Scope angezeigten Spannung ist dementsprechend der Tastkopf bereits herausgerechnet: 2 V/DIV.
Wir haben beide an 8 Ohm Last gemessen, er bei 2,83 V Spitze (magenta), ich bei 2,12 V Spitze (gelb). Wir auch haben beide einen 10:1 Tastkopf benutzt (10x bei beiden angezeigt).
Saba-oldie schrieb:
ja, das sieht natürlich schon anders aus.
Auf gleiche Rechteck-Höhe skaliert, sieht das für mich im direkten Vergleich (linker Kanal) so anders aber nicht aus, ich sehe nur noch einen minimalen Unterschied:
(er hat das Raster dunkel gedreht, sonst könnte man noch besser vergleichen)
Mal sehen, ob ich es noch besser bekomme.
Gruß
Reinhard
Dieser Beitrag wurde bereits 9 mal editiert, zuletzt von „oldiefan“ ()
-
Neu
Guten Morgen Zusammen,
@Reinhard, ja, der linke Kanal ist ähnlich. Beim rechten ist halt noch ein Haken oben. Oftmals treten solche Schingungen auch erst bei Nennleistung auf. Ich hab bei vielen Endstufen Schwingungen gemessen, wenn sie sich kurz vor max. Aussteuerung bewegen. Also kurz bevor der Deckel drauf ist.Bei geringer Aussteuerung war das dann alles unauffällig.
Schönen Sonntag allen.
Gruss Roger
PS: Ich werd mich nachher dem "C" in der Rückkopplung (am Diff) widmen. Da muss was anderes her. Saba macht das gut. Sie haben durch die unterschiedlichen Basiswiderstände in der Diff-stufe unterschiedliche Bassisströme und gleichen das mit dem Offsetpoti aus. Dadurch wird die Spannung des Elko(Gegenkopplungsszweig) leicht positiv, damit am Ausgang dann 0V stehen. -
Neu
Jetzt ist noch zu beachten, dass kleine Ungleichheiten auch von der verschiedenen Bestückung kommen könnten. Und auch, dass man irgendwann die Kirche im Dorf lassen muss, denn minimale Unterschiede bei einem so alten Gerät dürften kaum zu beseitigen sein --- oder es ist irgendwann dann auch nicht mehr verhältnismässig ... zumal man ja noch bedenken muss, dass sich diverse Parameter auch im Laufe der Zeit leicht verschieben, weil die Halbleiter altern (alles andere kann man m.E. erst einmal vernachlässigen).
Besten Gruss,
MichaelDieser Beitrag wurde bereits 2 mal editiert, zuletzt von „kugel-balu“ ()
-
-
Neu
Ja, natürlich. Die Eingangstransistoren (da selektiert) sind untadelig. Die MJ 15003 im Ausgang auch, an denen liegt das nicht. Zumal die meist schneller sind als es im Datenblatt steht. Die VAS-Transistoren (von CDIL) sind mir immer noch etwas suspekt. Die Treiber sollten OK sein, bis auf den (kleinen) Unterschied der Typen, wobei das ja in dem Kanal ist, in dem das Rechteck besser aussieht. Was u.U. ein Hinweis darauf sein KÖNNTE, dass die Treiber im anderen Kanal auch nicht ganz perfekt zueinander passen (?). Wobei auch dort der VAS-Transistor so ein CDIL ist, der eigentlich an der Stelle etwas zu langsam ist. Im Datenblatt steht ja nur "mind. 15 MHz" --- das kann in der Praxis alles Mögliche heissen, nur glaube ich nicht, dass die von CDIL da besonders gut sind.
Da Reinhard mit seiner Methode zu paaren einen so phantastisch niedrigen Offset erreicht hat, würde ich daran gar nichts ändern. Allenfalls eine Folie mit 1 uF parallel zum 220 uF Fusspunktelko löten (mache ich sonst immer, bisher mit gutem Erfolg). Für den Besitzer ist eine halbwegs originalnahe Version nicht unwichtig, wobei es ihm zum Glück auch nicht wichtig ist, er ist kein Sammler, sondern will einfach mal genau hören, was gute Amps aus der Zeit so schaffen. Und ich denke, das wird gelingen !
Besten Gruss, und vielen Dank für die Anregungen !!
Michael
-
Benutzer online 6
6 Besucher
