Vor einiger Zeit sandte Michael mir diesen Verstärker zu. Es handelt sich um einen ziemlichen Exoten, eher in der High-End-Szene bekannt und vermutlich in nicht allzu großen Stückzahlen gebaut. Zeitlich lässt sich der Typ in den 1990er Jahren verorten. Michaels Exemplar hat schon ein Gehäuse in Edelstahlausführung. Er hatte ihn wieder in einen betriebsfähigen Zustand gebracht, ein schönes passendes Netzteil gebaut und dann einem Probehörer überlassen. Dieser urteilte sinngemäß: Die Bässe fehlen, in den Höhen klingt er nicht gut. Der Verstärker wurde mit "Class-A-Betrieb" beworben und dementsprechend findet sich in allen auffindbaren Rezensionen auch ein Hinweis auf gehörige Erwärmung der seitlichen markanten Kühlkörper bis auf Temperaturen, dass es weh tut.

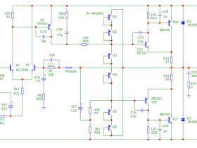
Die Schaltung im Originalzustand zeigte ein weitgehend klassisches Design: Differenzeingang, VAS mit nur einem Transistor und eine Treiber-Endstufenkombination in komplementärer Sziklaikonfiguration. Ungewöhnlich sind meines Erachtens drei Dinge:
Die erste Messung von Frequenzgang und Pegel zeigte denn auch Auffälligkeiten. Beide Kanäle sahen ähnlich aus. Beginnend bei 1000 Ohm fiel der Pegel um 12- 15 dB bis herunter zu 20 Hz. Bei Leistung traten außerdem oberhalb von 10 Watt sehr hohe Verzerrungswerte auf, bei 30 Watt erreichte THD einen Wert von ca. 5 %. Der Pegelabfall bei tiefen Frequenzen lag an vertrockneten Kondensatoren im Rückkopplungszweig. C5 wies lediglich 5-10 µF auf, der ESR lag bei über 25 Ohm. Auch die anderen kleinen Elkos zeigten Verschleißerscheinungen, diese machten sich aber nicht im Verstärkungsverhalten bemerkbar.
Die Verzerrungen bei hohen Frequenzen blieben auch nach Ersatz der Elkos hoch. Allerdings waren sie stark vom eingestellten Ruhestrom abhängig. Beides war konsistent mit den Ergebnissen der Simulation.
Im Anlieferungszustand besaß P1 einen Wert von 42 kOhm, resultierend in ca. 350 mA Ruhestrom. Über Q3/Q4 flossen da nur ca. 500 µA. Dieser Strom bildet gleichzeitig den Arbeitsstrom für Q7, den Transistor der Spannungsverstärkungsstufe. Das ist ein sehr geringer Wert für den verbauten Leistungstransistor TIP32C.

Ausgang, Speisung mit Rechtecksignal 20 kHz, Skalenteilung 10V/div
Beim probeweisen Erhöhen des Ruhestroms durch die Einstellung von P1 auf 10 kOhm fielen wiederum sowohl in der Messung als auch in der Simulation die Verzerrungen auf unter 1 %. Die Ursache ist, dass nur über Weg R29/P1 die Basisladungen der Treibertransistoren abgebaut werden können. Ist dieser Widerstand entsprechend hoch, wird die Endstufe einfach zu langsam, die Slew-Rate der abfallenden Flanke ist zu niedrig, deutlich sichtbar im Oszillogramm. Bei niedrigen Pegeln tritt dies noch nicht stark in Erscheinung, sobald aber eine Impulsleistung von über 10 Watt abgefordert wird, stört dies.

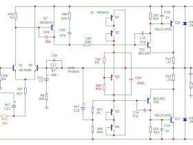
Der Ersatz von Q3 und Q4 mit einer klassischen Multiplikatorschaltung, aufgebaut auf einem Stück Lochraster, brachte die Lösung. Ich habe zusätzlich für Q7 einen üblichen spannungsfesten Kleinsignaltransistor des Typs 2N5401 für die Spannungsverstärkerstufe eingesetzt, da dies den Wert der Verzerrungen bei hohen Frequenzen zusätzlich etwas absenkte; sowohl bei niedrigen als auch bei hohen Pegeln. In der Simulation war alles schick, keinerlei negative Einflüsse, Stabilität war gegeben. Der Strom über die VAS lässt sich nun über P1 wählen. Auf ca. 2,7 kOhm gestellt, fließen ca. 5 mA. P2, das zusätzliche 1 kOhm-Poti ermöglicht davon unabhängig die Wahl des Ruhestromes über die Endtransistoren. Wer möchte, kann damit jetzt auch klassischen AB-Betrieb einstellen, d.h. Ruhestrom im Bereich von nur wenigen 10 mA. Ich habe es bei 300 mA belassen. Damit kann man ganz gut gehobene Zimmerlautstärke bei A-Betrieb realisieren.
Etwas Anpassung benötigte auch der Ruhestrom des Differenzeingangsverstärkers. Der Spannungswert am Ausgang in Ruhe ist abhängig von der Stromaufteilung, der Ube-Charakteristik und der Stromverstärkung der beiden Transistoren BC550B. Wer mit 50 mV am Ausgang leben kann, braucht da nicht viel zu ändern. Ich habe den Wert ganz leicht erhöht und gleichzeitig auch den Strom über die Zenerdiode geringfügig angepasst, da dieser sehr gering gewählt war.
Im realen Leben zeigte sich mit diesen Änderungen zuerst eine Enttäuschung. Die Slew-Rate war zwar nun in Ordnung, aber die Verzerrungen lagen dennoch in einer Größenordnung von 0,7 bis 5%, je nach Wahl des Ruhestromes für den Differenzverstärker. Noch dazu traf dies nun fast über den gesamten Leistungsbereich zu. Die Speisung mit einem Rechtecksignal zeigte, dass aufgesetzte Schwingungen von ca. 3 MHz auf dem Dach die Ursache waren. Auch bei einem hochpegeligen Sinussignal war das zu beobachten. Abhilfe schaffte die Vergrößerung des Millerkondensators am Spannungsverstärkertransistor von 6 pF auf 56 pF. Das lief nur noch via Trial-and-Error an der realen Schaltung, die Simulation zeigte die Schwingneigung nicht.

Der Amplitudengang wird durch die Änderungen nicht beeinflusst. Im Bild sind der modifizierte Kanal und der Originalkanal dargestellt. Von 20 Hz bis 20 kHz ist der Verlauf in beiden Fällen tadellos.

Bei 30 Watt sieht nun auch der Gang der THD annehmbar aus und liegt unter denen der Spezifikation. Bei 20 kHz erreicht er lediglich 0,16%.

Bleibt man im Bereich des A-Betriebes, das heißt, sowohl negativer als auch positiver Zweig der Endtransistoren verlassen nicht den leitenden Bereich, kommen sehr gute niedrige Verzerrungswerte zustande. Die modifizierte Seite schlägt sich hier nochmals etwas besser und erreicht 0,003% bei den mittleren Frequenzen, der original gebliebene Zweig liegt da mit 0,009% etwas schlechter. Das bleibt aber lediglich ein Messergebnis, hören wird man das nicht mehr.

Ausgangsspannung, Rechtecksignalquelle, 20 kHz, 10V/div im Bild.
Der Umbau wird auch im Rechtecksignal deutlich. Beide Flanken werden bei 30 Watt ähnlich steil abgebildet.
Ein Letztes bleibt: Laut Simulation ist der Verstärker anfällig für Eigenschwingungen bei kapazitiven Lasten. Ein LR-Glied am Ausgang, 2,2 Ohm parallel zu 2,2 µH werde ich deshalb noch nachrüsten.
Viele Grüße,
Christian
Die Schaltung im Originalzustand zeigte ein weitgehend klassisches Design: Differenzeingang, VAS mit nur einem Transistor und eine Treiber-Endstufenkombination in komplementärer Sziklaikonfiguration. Ungewöhnlich sind meines Erachtens drei Dinge:
- Ruhestromschaltung mittels zwei als Dioden geschalteten MPSA92 (Q3 und Q4). Ihr Strom, und damit die Flußspannung, wird durch die Werte von P1 und R29 bestimmt.
- Strombegrenzung durch ebenfalls als Dioden geschaltete MPSA92 (negativer Zweig Q1, Q2, positiver Zweig Q5, Q6)
- asymmetrische Widerstandswerte an Treiber und Endstufe
Die erste Messung von Frequenzgang und Pegel zeigte denn auch Auffälligkeiten. Beide Kanäle sahen ähnlich aus. Beginnend bei 1000 Ohm fiel der Pegel um 12- 15 dB bis herunter zu 20 Hz. Bei Leistung traten außerdem oberhalb von 10 Watt sehr hohe Verzerrungswerte auf, bei 30 Watt erreichte THD einen Wert von ca. 5 %. Der Pegelabfall bei tiefen Frequenzen lag an vertrockneten Kondensatoren im Rückkopplungszweig. C5 wies lediglich 5-10 µF auf, der ESR lag bei über 25 Ohm. Auch die anderen kleinen Elkos zeigten Verschleißerscheinungen, diese machten sich aber nicht im Verstärkungsverhalten bemerkbar.
Die Verzerrungen bei hohen Frequenzen blieben auch nach Ersatz der Elkos hoch. Allerdings waren sie stark vom eingestellten Ruhestrom abhängig. Beides war konsistent mit den Ergebnissen der Simulation.
Im Anlieferungszustand besaß P1 einen Wert von 42 kOhm, resultierend in ca. 350 mA Ruhestrom. Über Q3/Q4 flossen da nur ca. 500 µA. Dieser Strom bildet gleichzeitig den Arbeitsstrom für Q7, den Transistor der Spannungsverstärkungsstufe. Das ist ein sehr geringer Wert für den verbauten Leistungstransistor TIP32C.
Ausgang, Speisung mit Rechtecksignal 20 kHz, Skalenteilung 10V/div
Beim probeweisen Erhöhen des Ruhestroms durch die Einstellung von P1 auf 10 kOhm fielen wiederum sowohl in der Messung als auch in der Simulation die Verzerrungen auf unter 1 %. Die Ursache ist, dass nur über Weg R29/P1 die Basisladungen der Treibertransistoren abgebaut werden können. Ist dieser Widerstand entsprechend hoch, wird die Endstufe einfach zu langsam, die Slew-Rate der abfallenden Flanke ist zu niedrig, deutlich sichtbar im Oszillogramm. Bei niedrigen Pegeln tritt dies noch nicht stark in Erscheinung, sobald aber eine Impulsleistung von über 10 Watt abgefordert wird, stört dies.
Der Ersatz von Q3 und Q4 mit einer klassischen Multiplikatorschaltung, aufgebaut auf einem Stück Lochraster, brachte die Lösung. Ich habe zusätzlich für Q7 einen üblichen spannungsfesten Kleinsignaltransistor des Typs 2N5401 für die Spannungsverstärkerstufe eingesetzt, da dies den Wert der Verzerrungen bei hohen Frequenzen zusätzlich etwas absenkte; sowohl bei niedrigen als auch bei hohen Pegeln. In der Simulation war alles schick, keinerlei negative Einflüsse, Stabilität war gegeben. Der Strom über die VAS lässt sich nun über P1 wählen. Auf ca. 2,7 kOhm gestellt, fließen ca. 5 mA. P2, das zusätzliche 1 kOhm-Poti ermöglicht davon unabhängig die Wahl des Ruhestromes über die Endtransistoren. Wer möchte, kann damit jetzt auch klassischen AB-Betrieb einstellen, d.h. Ruhestrom im Bereich von nur wenigen 10 mA. Ich habe es bei 300 mA belassen. Damit kann man ganz gut gehobene Zimmerlautstärke bei A-Betrieb realisieren.
Etwas Anpassung benötigte auch der Ruhestrom des Differenzeingangsverstärkers. Der Spannungswert am Ausgang in Ruhe ist abhängig von der Stromaufteilung, der Ube-Charakteristik und der Stromverstärkung der beiden Transistoren BC550B. Wer mit 50 mV am Ausgang leben kann, braucht da nicht viel zu ändern. Ich habe den Wert ganz leicht erhöht und gleichzeitig auch den Strom über die Zenerdiode geringfügig angepasst, da dieser sehr gering gewählt war.
Im realen Leben zeigte sich mit diesen Änderungen zuerst eine Enttäuschung. Die Slew-Rate war zwar nun in Ordnung, aber die Verzerrungen lagen dennoch in einer Größenordnung von 0,7 bis 5%, je nach Wahl des Ruhestromes für den Differenzverstärker. Noch dazu traf dies nun fast über den gesamten Leistungsbereich zu. Die Speisung mit einem Rechtecksignal zeigte, dass aufgesetzte Schwingungen von ca. 3 MHz auf dem Dach die Ursache waren. Auch bei einem hochpegeligen Sinussignal war das zu beobachten. Abhilfe schaffte die Vergrößerung des Millerkondensators am Spannungsverstärkertransistor von 6 pF auf 56 pF. Das lief nur noch via Trial-and-Error an der realen Schaltung, die Simulation zeigte die Schwingneigung nicht.
Der Amplitudengang wird durch die Änderungen nicht beeinflusst. Im Bild sind der modifizierte Kanal und der Originalkanal dargestellt. Von 20 Hz bis 20 kHz ist der Verlauf in beiden Fällen tadellos.
Bei 30 Watt sieht nun auch der Gang der THD annehmbar aus und liegt unter denen der Spezifikation. Bei 20 kHz erreicht er lediglich 0,16%.
Bleibt man im Bereich des A-Betriebes, das heißt, sowohl negativer als auch positiver Zweig der Endtransistoren verlassen nicht den leitenden Bereich, kommen sehr gute niedrige Verzerrungswerte zustande. Die modifizierte Seite schlägt sich hier nochmals etwas besser und erreicht 0,003% bei den mittleren Frequenzen, der original gebliebene Zweig liegt da mit 0,009% etwas schlechter. Das bleibt aber lediglich ein Messergebnis, hören wird man das nicht mehr.
Ausgangsspannung, Rechtecksignalquelle, 20 kHz, 10V/div im Bild.
Der Umbau wird auch im Rechtecksignal deutlich. Beide Flanken werden bei 30 Watt ähnlich steil abgebildet.
Ein Letztes bleibt: Laut Simulation ist der Verstärker anfällig für Eigenschwingungen bei kapazitiven Lasten. Ein LR-Glied am Ausgang, 2,2 Ohm parallel zu 2,2 µH werde ich deshalb noch nachrüsten.
Viele Grüße,
Christian
**************************************************
2 + 2 = 5 (für extrem große Werte von 2)
2 + 2 = 5 (für extrem große Werte von 2)
Dieser Beitrag wurde bereits 9 mal editiert, zuletzt von „chriss_69“ ()
Oh weh, nun hab ich dem Teil den Charakter geraubt.