Liebe Forenfreunde,
angeregt durch eine Bemerkung von Hans (decoder) zur maximalen Rausch-/Störungsfreiheit des Stereo-NF-Signals durch Einsatz eines Pre-MPX-Filters in der Besprechung des Receivers HK 990Vxi ("Andere Marken") komme ich hier unter eigener Überschrift darauf zurück.
Saba 8060, 8090K, 8730, 8100K, 8120H,8200 quadro und 9100 (alle mit MC1305 Decoder IC) haben es,
der Saba 9060 mit Dekoder IC SN76115 hat es,
...ein extra Filter vor dem Dekoder-IC und die Saba Beschreibung erklärt dazu:
"Das vom Ratio-Detektor abgehende Multiplex-Signal durchläuft ein Tiefpaßfilter mit einem Dämpfungspol bei 114 kHz. Dieses Tiefpassfilter verhindert, daß durch Interferenzen mit einem Nachbarkanal und Harmonischen der 38 kHz Schaltfrequenz Störgeräusche entstehen. Das Multiplexsignal von ca. 40Hz bis 53 kHz passiert jedoch ohne wesentliche Amplituden- und Phasenfehler diesen Tiefpass und wird ...dem Decoder IC (MC1305) zugeführt."
Saba 8080 und TS80 mit diskretem Decoder haben es nicht,
Saba 9140 und 9141 (tc) mit Decoder IC TCA4500A haben es ebenfalls nicht,
auch nicht die Saba 9903, 9940, 9240, 9250, 9260, MT201 und MD292 mit dem TCA 4500A,
der MT 200 mit dem Decoder IC µPC1161 hat es auch nicht.
Der Anspruch an die Güte der Störunterdrückung und das verwendete Decoder-Konzept / Decoder Schaltkreis sind offensichtlich dafür massgeblich, ob so ein Filter verwendetwird/wurde.
Im einfachsten Fall ist ein LC-Kreis, abgestimmt auf 114 kHz, vorgeschaltet, so wie bei den genannten Saba Geräten:

Das ist eine kostengünstige Lösung, die oft verwendet wurde und noch wird. Phase und Amplitude bleiben bis über 53 kHz (der erforderlichen Bandbreite für die L-R Komponente des MPX Signals) recht konstant. Eine Dämpfung von 30 dB bei 114 kHz kann bei einer Spulengüte Q=38 erzielt werden. Die Phasendifferenz zwischen 19 kHz und 38 kHz beträgt ca. 10°.
Mir ist die tatsächliche Güte der verwendeten Spulen (Induktivität typisch um ca. 20 mH) nicht bekannt. Ich habe hier und in allen nachfolgenden Simulationen eine typische Spulengüte von Q=38 bei 100 kHz angenommen und durch einen Parallelwiderstand von 500 kOhm in der Simulation berücksichtigt, auch wenn das nicht immer in den Schaltbildern vermerkt ist.


Im Grundig R 3000 (baugleich in diesem Bereich: T3000, R2000) ist im Prinzip eine ähnliche Lösung realisiert, wie sie das einfache LC-Filter darstellt. Die Filtereigenschaften gleichen dem vorhergehenden LC-Filter, allerdings liegt das Resonanzminimum deutlich höher, bei 124 kHz, und der Überschwinger ist hier glattgebügelt.


Es muss Gründe geben, warum oftmals zu viel aufwändigeren Lösungen gegriffen wird, auch wenn diese mit dem Nachteil einer weniger guten Phasenkonstanz verbunden ist. Unterschiedliche Phase bei 19 kHz und 38 kHz lässt sich nur bedingt am Stereodekoder mit dem Abgleich ausgleichen und führt ggf. zu verschlechterter Übersprechdämfung (Kanaltrennung), es sei denn in der Schaltung wird der Effekt kompensiert. Steilheit des Tiefpasses und stärke der Absenkung sind weitere wichtige Anforderungen, die ein so einfaches LC-Filter nicht so gut meistert.
Ein etwas anderer Weg ist im Grundig Tuner T 9000 beschritten. Hier kann man davon ausgehen, dass weniger Kompromisse gemacht wurden.


Man sieht die ab 70 kHz (Eckfrequenz) früher einsetzende Absenkung als bei der Schaltung im R 3000. Allerdings auch mit stärkerer Phasendrehung (19/38kHz Differenz 38°), die aber in diesem Gerät nicht zu einem Kompromiss bei der Kanaltrennung führt. Bei 114 kHz beträgt die Dämpfung 25 dB, sie bleibt aber auch bei höheren Frequenzen viel stärker gedämpft als beim R 3000. Dadurch werden auch höherfrequente Störprodukte viel besser unterdrückt.
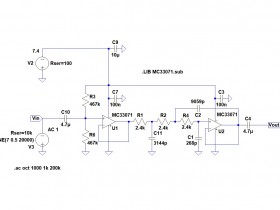
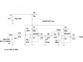
In jüngerer Zeit ist das Thema "HD-self noise" in den USA aktuell geworden. Hier handelt es sich um Störungen von digitalen Seitenbändern (ham-radio.com/k6sti/hdrsn.htm). Auch dafür wird ein "post-detection filter" (Filter vor dem Stereodekoder) vorgeschlagen. Das im verlinkten Beitrag vorgeschlagene einfache Post-detection Filter setzt allerdings (zu) früh ein (ab 38 kHz). Brian Beezley beschreibt, dass sich durch die Redundanz des unteren und oberen Seitenbandes ein so stark beschneidendes Filter dennoch verwendet werden kann (hängt ggf. vom Decoder IC noch ab). Die Absenkung bei 114 kHz ist 32dB. Aber die Phasendifferenz 19 zu 38 kHz ist aber gross, 85°.


Bei diesem Filterkonzept kann ein zweistufiges Filter verwendet werden, wenn späterer Einsatz ab erst 60 kHz bei guter 114 kHz Unterdrückung erzielt werden soll.

Durch die grössere Filtersteilheit ist die Phasendrehung 19 zu 38 kHz auch hier günstiger, beträgt aber immer noch 62°. Die Absenkung erreicht hier immerhin 28 dB bei 114 kHz trotz Einsatzfrequenz von 60 kHz. Auf jeden Fall der einfachen vorstehenden Lösung zu bevorzugen.
Hat von den sachkundigeren Forenfreunden jemand zusätzliche Informationen, die er zu diesem Thema teilen kann (Hans?)? So viele unterschiedliche Lösungen mit unterschiedlichen Eigenschaften! Worauf kommt es an? Wann sollte eine bestimmte Lösung gegenüber der anderen bevorzugt werden?
Es grüßt Euch
Reinhard
angeregt durch eine Bemerkung von Hans (decoder) zur maximalen Rausch-/Störungsfreiheit des Stereo-NF-Signals durch Einsatz eines Pre-MPX-Filters in der Besprechung des Receivers HK 990Vxi ("Andere Marken") komme ich hier unter eigener Überschrift darauf zurück.
Saba 8060, 8090K, 8730, 8100K, 8120H,8200 quadro und 9100 (alle mit MC1305 Decoder IC) haben es,
der Saba 9060 mit Dekoder IC SN76115 hat es,
...ein extra Filter vor dem Dekoder-IC und die Saba Beschreibung erklärt dazu:
"Das vom Ratio-Detektor abgehende Multiplex-Signal durchläuft ein Tiefpaßfilter mit einem Dämpfungspol bei 114 kHz. Dieses Tiefpassfilter verhindert, daß durch Interferenzen mit einem Nachbarkanal und Harmonischen der 38 kHz Schaltfrequenz Störgeräusche entstehen. Das Multiplexsignal von ca. 40Hz bis 53 kHz passiert jedoch ohne wesentliche Amplituden- und Phasenfehler diesen Tiefpass und wird ...dem Decoder IC (MC1305) zugeführt."
Saba 8080 und TS80 mit diskretem Decoder haben es nicht,
Saba 9140 und 9141 (tc) mit Decoder IC TCA4500A haben es ebenfalls nicht,
auch nicht die Saba 9903, 9940, 9240, 9250, 9260, MT201 und MD292 mit dem TCA 4500A,
der MT 200 mit dem Decoder IC µPC1161 hat es auch nicht.
Der Anspruch an die Güte der Störunterdrückung und das verwendete Decoder-Konzept / Decoder Schaltkreis sind offensichtlich dafür massgeblich, ob so ein Filter verwendetwird/wurde.
Im einfachsten Fall ist ein LC-Kreis, abgestimmt auf 114 kHz, vorgeschaltet, so wie bei den genannten Saba Geräten:
Das ist eine kostengünstige Lösung, die oft verwendet wurde und noch wird. Phase und Amplitude bleiben bis über 53 kHz (der erforderlichen Bandbreite für die L-R Komponente des MPX Signals) recht konstant. Eine Dämpfung von 30 dB bei 114 kHz kann bei einer Spulengüte Q=38 erzielt werden. Die Phasendifferenz zwischen 19 kHz und 38 kHz beträgt ca. 10°.
Mir ist die tatsächliche Güte der verwendeten Spulen (Induktivität typisch um ca. 20 mH) nicht bekannt. Ich habe hier und in allen nachfolgenden Simulationen eine typische Spulengüte von Q=38 bei 100 kHz angenommen und durch einen Parallelwiderstand von 500 kOhm in der Simulation berücksichtigt, auch wenn das nicht immer in den Schaltbildern vermerkt ist.
Im Grundig R 3000 (baugleich in diesem Bereich: T3000, R2000) ist im Prinzip eine ähnliche Lösung realisiert, wie sie das einfache LC-Filter darstellt. Die Filtereigenschaften gleichen dem vorhergehenden LC-Filter, allerdings liegt das Resonanzminimum deutlich höher, bei 124 kHz, und der Überschwinger ist hier glattgebügelt.
Es muss Gründe geben, warum oftmals zu viel aufwändigeren Lösungen gegriffen wird, auch wenn diese mit dem Nachteil einer weniger guten Phasenkonstanz verbunden ist. Unterschiedliche Phase bei 19 kHz und 38 kHz lässt sich nur bedingt am Stereodekoder mit dem Abgleich ausgleichen und führt ggf. zu verschlechterter Übersprechdämfung (Kanaltrennung), es sei denn in der Schaltung wird der Effekt kompensiert. Steilheit des Tiefpasses und stärke der Absenkung sind weitere wichtige Anforderungen, die ein so einfaches LC-Filter nicht so gut meistert.
Ein etwas anderer Weg ist im Grundig Tuner T 9000 beschritten. Hier kann man davon ausgehen, dass weniger Kompromisse gemacht wurden.
Man sieht die ab 70 kHz (Eckfrequenz) früher einsetzende Absenkung als bei der Schaltung im R 3000. Allerdings auch mit stärkerer Phasendrehung (19/38kHz Differenz 38°), die aber in diesem Gerät nicht zu einem Kompromiss bei der Kanaltrennung führt. Bei 114 kHz beträgt die Dämpfung 25 dB, sie bleibt aber auch bei höheren Frequenzen viel stärker gedämpft als beim R 3000. Dadurch werden auch höherfrequente Störprodukte viel besser unterdrückt.
In jüngerer Zeit ist das Thema "HD-self noise" in den USA aktuell geworden. Hier handelt es sich um Störungen von digitalen Seitenbändern (ham-radio.com/k6sti/hdrsn.htm). Auch dafür wird ein "post-detection filter" (Filter vor dem Stereodekoder) vorgeschlagen. Das im verlinkten Beitrag vorgeschlagene einfache Post-detection Filter setzt allerdings (zu) früh ein (ab 38 kHz). Brian Beezley beschreibt, dass sich durch die Redundanz des unteren und oberen Seitenbandes ein so stark beschneidendes Filter dennoch verwendet werden kann (hängt ggf. vom Decoder IC noch ab). Die Absenkung bei 114 kHz ist 32dB. Aber die Phasendifferenz 19 zu 38 kHz ist aber gross, 85°.
Bei diesem Filterkonzept kann ein zweistufiges Filter verwendet werden, wenn späterer Einsatz ab erst 60 kHz bei guter 114 kHz Unterdrückung erzielt werden soll.
Durch die grössere Filtersteilheit ist die Phasendrehung 19 zu 38 kHz auch hier günstiger, beträgt aber immer noch 62°. Die Absenkung erreicht hier immerhin 28 dB bei 114 kHz trotz Einsatzfrequenz von 60 kHz. Auf jeden Fall der einfachen vorstehenden Lösung zu bevorzugen.
Hat von den sachkundigeren Forenfreunden jemand zusätzliche Informationen, die er zu diesem Thema teilen kann (Hans?)? So viele unterschiedliche Lösungen mit unterschiedlichen Eigenschaften! Worauf kommt es an? Wann sollte eine bestimmte Lösung gegenüber der anderen bevorzugt werden?
Es grüßt Euch
Reinhard
Dieser Beitrag wurde bereits 12 mal editiert, zuletzt von „oldiefan“ ()
sprachen gerne von „Interface“ eingefügt. Welches außer einer Impedanz- Anpassung eine Phasenkorrektur z.B. M-Signal= 6,3KHz zu S-Signal bei 38KHz +/- 6,3KHz erlaubte. Als Motorala und später SIEMENS, den TCA4500 bzw. danach TCA4500A anbot, verblieb diese Trennstufe und den speziellen FM-Stereo- Problemen trotz der jetzt neuen GRUNDIG- ZF-Filter und der MURATTAS erhalten. Daher verblieb das "Interface" zusammen mit der Spule (114KHz-Sperre) mit kleiner Anpassungen, z.B. abgeschirmte BFs usw., einfach da.