Da der große Receiver "SABA HiFi-Studio 8120" in seinem Innenraum noch Platz bietet, um eine Lautsprecherschutzschaltung zu ergänzen, bin ich das Projekt angegangen. Die Schutzschaltung war in späteren Gerätegenerationen (z.B. 92xx Serie) ja Standard, aber beim Erscheinen des 8120 noch nicht üblich. Sie bietet den Vorteil, dass sie das Plopp-Geräusch in den Lautsprechern beim Ein- und Ausschalten vermeidet und trennt die Endstufe von den Lautsprechern ab, wenn eine Gleichspannung auf einem der LS-Ausgänge erkannt wird (z.B. bei einem Endstufenschaden).
Der Einbau dieser Schutzschaltung lässt sich auf der Ebene "Hochparterre" realisieren, vor der Treiberplatine (wo beim 8080 der Stereodekoder plaziert ist).
Im WWW findet man Angebote zu nahezu einsatzfertigen Bausätzen für wenige EURO (zu dem Preis notwendigerweise chinesischen Ursprungs), die auf dem NEC IC µCP1237 basieren. Vorzugsweise ist im Bausatz auch gleich dessen +12V-Versorgung mit einem 7812-Spannungsregler integriert und natürlich auch das Lautsprecher-Schaltrelais (oder sogar deren zwei). Die überaus (fast nicht vorhandene) Anleitung sieht vor, dass man nach dem Zusammenlöten des Bausatz, diesen nur noch in die Lautsprecherausgänge hinter der Endstufe einschleifen müsse, den AC-Eingang mit 12-24V Wechselspannung versorgen, und eine Masseverbindung (=LS-Masse) herstellen. Das funktioniert in bestimmten Fällen aber so nicht, schlimmstenfalls kann man sich so seinen Receiver/Verstärker zerstören.
Probleme sind gegeben...
wenn der Verstärker/Receiver verschiedene Masse-Ebenen verwendet, z.B. die Lautsprecher-Masse und die Chassis-Masseoder Netzteil-Masse und Lautsprecher-Masse auf unterschiedlichem Potential sind;
wenn der Verstärker in Brückenschaltung aufgebaut ist oder auf Brückenbetrieb (BTL) umgeschaltet werden kann (dafür gibt es spezielle Bausätze, die keine "universale Masse" verwenden).
wenn die AC-Spannungsversorgung im Netzteil des Receivers/Verstärkers einen Trafo mit Mittenabgriff an Masse hat.
Der letzte Fall liegt beim SABA 8120 (wie auch z.B. 8080) vor. Der Bausatz benötigt in diesem Fall eine kleine Anpassung. Darauf komme ich noch zurück.
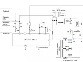
Die Schaltung mit dem NEC IC µPC1237 für Verwendung im SABA 8120 habe ich hier skizziert:

Die Wechselspannung wird am Trafo des 8120 abgezweigt (rote Punkte). Sie liegt an den den beiden mittleren Pins der beiden grossen Gleichrichter (am umlaufenden Blech am Trafo) an. Dort werden die Leitungen für "AC-in" der Schutzschaltung angelötet. Gegen Masse führt jede Leitung 21V AC.

Das Einschleifen des LS-Schaltrelais in die Leitungen der beiden Endstufen-Ausgänge (linker und rechter Kanal) erfolgt jeweils an dem markierten Lötpin auf der Treiberplatine (rechts neben dem Lötpin, an den die graue und die grüne Leitung zusammen angelötet sind). Beim linken Kanal ist dieser Lötpin mit einer gelben Leitung verbunden, im rechten Kanal mit einer weißen. Diese gelbe und weisse Leitungen werden abgelötet, die abgelöteten Enden verlängert und mit den Lötpunkten der Relais-Ausgänge der Schutzschaltung verbunden. Die beiden Lötpins auf der Treiberplatine (an denen die gelbe und die weiße Leitung angelötet waren) werden mit den Relais-Eingängen der Schutzschaltung verbunden.

Am Brücken-Gleichrichter (DIL Gehäuse) der Schutzschaltung muß eine Änderung erfolgen, damit er als 2-Wege-Gleichrichter nach der obigen Schaltplanskizze arbeitet: Dafür wird das Lötbeinchen am "- Anschluss" des Brückengleichrichters abgeknipst. Der "- Anschluss" des Gleichrichters darf keinen Kontakt zur Masse der Schutzschaltung mehr haben! Ohne diese wichtige Änderung, würden die Trafo-Wicklungen über ihren zentralen Masseabgriff und dessen seriellen 12 Ohm Widerstand nach Masse einen Schluss von zwei Diodenstrecken im Brückengleichrichter der Schutzschaltung bewirken. Diese beiden Dioden müssen also funktionslos gemacht werden, das erfolgt durch Abknipsen des "-" Anschlusses am Brücken-Gleichrichter.


Der Masseanschluss der Schutzschaltung wird durch Verbinden eines der Masseausgänge an den Relais-Ein- oder Ausgängen mit dem "Massestern" an den grossen Siebelkos der 8120 Endstufenstromversorgung hergestellt (die anderen Masseanschlüsse bleiben frei, sie sind intern alle miteinander verbunden). Mit "Massestern" meine ich den blanken Draht, der alle vier grossen Siebelkos verbindet und an den vier schwarze Masseleitungen zentral angelötet sind. Genau dort wird das Massekabel für die Schutzschaltung angelötet.
Ich habe zusätzlich bei der Gelegenheit auch noch jeweils ein LR-Glied (2µH/10R, 2W) in die Relais-Ausgänge eingefügt. In meiner ersten Ausführung hatte ich in den AC-Zuleitungen noch 80mA Sicherungen. Die gemessene Stromaufnahme war 33mA. Daraus folgt, dass man statt dieser Sicherungen jeweils 100 Ohm Widerstände in den AC-Zuleitungen verwenden sollte. Über sie fallen dann ca. 3V ab, so dass die AC-Spannung am Gleichrichtereingang der Schutzschaltung damit 18V gegen Masse an beiden AC-Eingängen beträgt. Dafür sind dann alle Werte in der oben gezeigten Schaltskizze optimal angepasst.

Mein SABA 8120 erfreut nun durch ein leises Relais-"klack" 2-3 Sekunden nach Einschalten und fällt wie vorgesehen augenblicklich mit dem Ausschalten ab.
Der Eingriff verändert das optische Bild im Innern notwendigerweise. Es ist mir bewusst, dass für alle die, die Wert auf originales Aussehen auch unter der Haube legen, diese Erweiterung nicht infrage kommt. Wer allerdings die technische Verbesserung und Schutz der Lautsprecher schätzt, solange Funktionalität und äusseres Aussehen unverändert bleiben, kann diese Anpassung so leicht machen.
Reinhard
Der Einbau dieser Schutzschaltung lässt sich auf der Ebene "Hochparterre" realisieren, vor der Treiberplatine (wo beim 8080 der Stereodekoder plaziert ist).
Im WWW findet man Angebote zu nahezu einsatzfertigen Bausätzen für wenige EURO (zu dem Preis notwendigerweise chinesischen Ursprungs), die auf dem NEC IC µCP1237 basieren. Vorzugsweise ist im Bausatz auch gleich dessen +12V-Versorgung mit einem 7812-Spannungsregler integriert und natürlich auch das Lautsprecher-Schaltrelais (oder sogar deren zwei). Die überaus (fast nicht vorhandene) Anleitung sieht vor, dass man nach dem Zusammenlöten des Bausatz, diesen nur noch in die Lautsprecherausgänge hinter der Endstufe einschleifen müsse, den AC-Eingang mit 12-24V Wechselspannung versorgen, und eine Masseverbindung (=LS-Masse) herstellen. Das funktioniert in bestimmten Fällen aber so nicht, schlimmstenfalls kann man sich so seinen Receiver/Verstärker zerstören.
Probleme sind gegeben...
wenn der Verstärker/Receiver verschiedene Masse-Ebenen verwendet, z.B. die Lautsprecher-Masse und die Chassis-Masseoder Netzteil-Masse und Lautsprecher-Masse auf unterschiedlichem Potential sind;
wenn der Verstärker in Brückenschaltung aufgebaut ist oder auf Brückenbetrieb (BTL) umgeschaltet werden kann (dafür gibt es spezielle Bausätze, die keine "universale Masse" verwenden).
wenn die AC-Spannungsversorgung im Netzteil des Receivers/Verstärkers einen Trafo mit Mittenabgriff an Masse hat.
Der letzte Fall liegt beim SABA 8120 (wie auch z.B. 8080) vor. Der Bausatz benötigt in diesem Fall eine kleine Anpassung. Darauf komme ich noch zurück.
Die Schaltung mit dem NEC IC µPC1237 für Verwendung im SABA 8120 habe ich hier skizziert:
Die Wechselspannung wird am Trafo des 8120 abgezweigt (rote Punkte). Sie liegt an den den beiden mittleren Pins der beiden grossen Gleichrichter (am umlaufenden Blech am Trafo) an. Dort werden die Leitungen für "AC-in" der Schutzschaltung angelötet. Gegen Masse führt jede Leitung 21V AC.
Das Einschleifen des LS-Schaltrelais in die Leitungen der beiden Endstufen-Ausgänge (linker und rechter Kanal) erfolgt jeweils an dem markierten Lötpin auf der Treiberplatine (rechts neben dem Lötpin, an den die graue und die grüne Leitung zusammen angelötet sind). Beim linken Kanal ist dieser Lötpin mit einer gelben Leitung verbunden, im rechten Kanal mit einer weißen. Diese gelbe und weisse Leitungen werden abgelötet, die abgelöteten Enden verlängert und mit den Lötpunkten der Relais-Ausgänge der Schutzschaltung verbunden. Die beiden Lötpins auf der Treiberplatine (an denen die gelbe und die weiße Leitung angelötet waren) werden mit den Relais-Eingängen der Schutzschaltung verbunden.
Am Brücken-Gleichrichter (DIL Gehäuse) der Schutzschaltung muß eine Änderung erfolgen, damit er als 2-Wege-Gleichrichter nach der obigen Schaltplanskizze arbeitet: Dafür wird das Lötbeinchen am "- Anschluss" des Brückengleichrichters abgeknipst. Der "- Anschluss" des Gleichrichters darf keinen Kontakt zur Masse der Schutzschaltung mehr haben! Ohne diese wichtige Änderung, würden die Trafo-Wicklungen über ihren zentralen Masseabgriff und dessen seriellen 12 Ohm Widerstand nach Masse einen Schluss von zwei Diodenstrecken im Brückengleichrichter der Schutzschaltung bewirken. Diese beiden Dioden müssen also funktionslos gemacht werden, das erfolgt durch Abknipsen des "-" Anschlusses am Brücken-Gleichrichter.
Der Masseanschluss der Schutzschaltung wird durch Verbinden eines der Masseausgänge an den Relais-Ein- oder Ausgängen mit dem "Massestern" an den grossen Siebelkos der 8120 Endstufenstromversorgung hergestellt (die anderen Masseanschlüsse bleiben frei, sie sind intern alle miteinander verbunden). Mit "Massestern" meine ich den blanken Draht, der alle vier grossen Siebelkos verbindet und an den vier schwarze Masseleitungen zentral angelötet sind. Genau dort wird das Massekabel für die Schutzschaltung angelötet.
Ich habe zusätzlich bei der Gelegenheit auch noch jeweils ein LR-Glied (2µH/10R, 2W) in die Relais-Ausgänge eingefügt. In meiner ersten Ausführung hatte ich in den AC-Zuleitungen noch 80mA Sicherungen. Die gemessene Stromaufnahme war 33mA. Daraus folgt, dass man statt dieser Sicherungen jeweils 100 Ohm Widerstände in den AC-Zuleitungen verwenden sollte. Über sie fallen dann ca. 3V ab, so dass die AC-Spannung am Gleichrichtereingang der Schutzschaltung damit 18V gegen Masse an beiden AC-Eingängen beträgt. Dafür sind dann alle Werte in der oben gezeigten Schaltskizze optimal angepasst.
Mein SABA 8120 erfreut nun durch ein leises Relais-"klack" 2-3 Sekunden nach Einschalten und fällt wie vorgesehen augenblicklich mit dem Ausschalten ab.
Der Eingriff verändert das optische Bild im Innern notwendigerweise. Es ist mir bewusst, dass für alle die, die Wert auf originales Aussehen auch unter der Haube legen, diese Erweiterung nicht infrage kommt. Wer allerdings die technische Verbesserung und Schutz der Lautsprecher schätzt, solange Funktionalität und äusseres Aussehen unverändert bleiben, kann diese Anpassung so leicht machen.
Reinhard