Liebe Leute,
meine Frau brachte neulich von einer Bibliotheksauflösung einen ganzen Schwung Langspielplatten mit nach Hause.
Ein Plattenspieler ist noch auf dem Dachboden vorhanden, vor längerer Zeit geerbt von einem Familienmitglied, das die alte Technik ausrangiert hat.
Der Verstärker im Wohnzimmer hat aber keinen Phonoeingang, nur noch ein Line-Eingang fürs Tonband war frei. Da hieß es, einen Phono-Vorverstärker basteln - ein willkommenes kleines Projekt.

Zunächst die Daten, die der Plattenspieler bietet:
Soweit die Ausgangslage.
Die Schaltung sollte also mit relativ geringer, einfacher Versorgungsspannung auskommen. Damit fallen viele Opamp-Schaltungsvorschläge weg, die positive und negative Spannungsversorgung fordern. Man kann diese zwar auch auf Einfachstromversorgung ändern, aber warum das Fahrrad neu erfinden, es gibt schließlich passende Vorschläge. In die engere Wahl kamen folgende Schaltungen:

Schaltung Nr. 1
Diese Schaltung stammt aus dem Dual CR60 und liegt mit ihren 14.3V Versorgungsspannung nahe an den vorhandenen 12 V. Zu beachten ist, dass die folgende Stufe einen hohen Eingangswiderstand besitzt. Das hat Folgen für den Frequenzgang, wenn man einen Line-Eingang verwendet, der in der Regel 47 kOhm Eingangsimpedanz haben sollte. Bei dieser Schaltung bildet der Ausgangskondensator mit dem Eingangswiderstand der Folgestufe einen Hochpass. Bei 47kOhm Eingangswiderstand werden tiefere Frequenzen schon zu stark bedämpft.

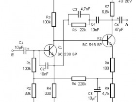
Schaltung Nr. 2
Diese Schaltung fand ich inklusive wertvoller Erklärungen hier:
elektroniktutor.de/analogverstaerker/riaa.html
Als letzte Variante nun doch eine mit Opamp, umgestrickt auf Single Voltage Supply:

Schaltung Nr. 3
Sie erfordert 1,5 µF - Folienkondensatoren im Rückkopplungsnetzwerk und, bei strikter Einhaltung der Vorgabe, mehrere zusammengesetzte Widerstände.
Alle drei Schaltungen habe ich in LTSpice modelliert, um den Frequenzgang zu kontrollieren. Normalerweise bekommt man da eine Anti-RIAA-Kurve heraus, deren Beurteilung nicht ohne Rechnerei möglich ist. Unschön. Man kann jedoch ein RIAA-Eingangssignal simulieren, indem man ein passendes passives Netzwerk zwischen Eingang und Signalgenerator setzt. Es gibt dankenswerterweise Leute, die solche Sachen im Netz veröffentlichen. Ich bin nur ein Nachnutzer.

Passivnetzwerk zur Simulation eines RIAA-Eingangssignals
Als Ergebnis erhält man nun einen Frequenzverlauf, der bei stimmiger Entzerrung flach wie ein Brett sein sollte. Bei der Opamp-Schaltung (Nr. 3) hat das auf Anhieb gut geklappt. Die beiden anderen Schaltungen zeigten stärkere Abweichungen.

Pegelverlauf der Schaltung 2
Ich habe mich dann trotzdem der Schaltung Nr. 2 zugewandt und nach etwas Optimieren in LTSpice eine Version gebaut, die mit 10,5 - 11,5 V Eingangsspannung läuft und der RIAA-Kennlinie recht genau folgt.

Schaltung 2, angepasst für niedrigere Betriebsspannung und neutralem Frequenzgang
R11 musste ich niedriger wählen, dass die Schaltung auch bei der geringeren Versorgungsspannung läuft. Die frequenzabhängige Rückkopplung wird einmal durch die Bauteile C2, R2 und C4 realisiert und für die Absenkung der tiefen Frequenzen über C7 und R12. Die Stromversorgung läuft über zwei Siebglieder, um eventuelle Einflüsse vom Motor fernzuhalten.
Der Rest entspricht dem Vorschlag.

Frequenzgang der angepassten Schaltung 2: Grün - simulierter RIAA-Eingangspegel, Rot - Ausgangspegel, zeigt direkt die Abweichungen vom angestrebten 0-dB-Verlauf.
Der Schaltung habe ich eine schöne Platine gestrickt, diese nach der Tonertransfermethode auf Katalogpapier eines Elektronikresteverwerters gedruckt, aufgebügelt, am Küchentisch geätzt und eingebaut. Bild folgt. Gerade läuft eine Irish-Folk-LP aus den 80ern. Tommy Sands: "Singing of the Times".
Nichts rauscht, nichts brummt. Für diesen recht einfachen Plattenspieler bin ich mit der Lösung sehr zufrieden.
Was mir noch zu denken gibt, ist die relativ starke Abweichung der beiden Originaltransistorschaltungen vom Ideal. Ist das so gewollt? Habe ich eventuell Randbedingungen nicht beachtet? Das bei der Simulation vorgesetzte Passivnetzwerk scheint zu tun, was es soll, da es bei der als relativ genau angegebenen Opamp-Schaltung einen ebenen Pegelverlauf ausgab.
Liebe Grüße,
Christian
meine Frau brachte neulich von einer Bibliotheksauflösung einen ganzen Schwung Langspielplatten mit nach Hause.
Ein Plattenspieler ist noch auf dem Dachboden vorhanden, vor längerer Zeit geerbt von einem Familienmitglied, das die alte Technik ausrangiert hat.
Der Verstärker im Wohnzimmer hat aber keinen Phonoeingang, nur noch ein Line-Eingang fürs Tonband war frei. Da hieß es, einen Phono-Vorverstärker basteln - ein willkommenes kleines Projekt.
Zunächst die Daten, die der Plattenspieler bietet:
- Es ist ein Grundig PS Prisma, riemengetrieben, mit Automatik für Start und Stop, aber ansonsten recht einfach gehalten.
- Der Tonabnehmer stammt von Technics, P23 steht auf dem Nadeleinschub. Es ist - wie zu erwarten war- ein MM-System. Der zu bauende Vorverstärker muss also die Schneidkennlinie wieder geradebiegen und das Signal auf Line-Pegel bringen
- Das Signal vom Tonabnehmer wird ohne weitere Behandlung über ein Kabel mit Chinch-Steckern ausgegeben. Es ist nur eine winzige Platine für die Lötübergänge vom Tonarmkabel zum Ausgangskabel vorhanden.
- Im Plattenspieler selbst ist ausreichend Platz für eine Platine von 50 x 100 mm².
- Die Originalelektronik besteht aus einer kleinen Platine für die Motorsteuerung des Riementriebes. Dort stehen 12 Volt Gleichspannung zur Verfügung.
- Der Trafo ist winzig, mehr als 1-2 VA wird er nicht haben.
Soweit die Ausgangslage.
Die Schaltung sollte also mit relativ geringer, einfacher Versorgungsspannung auskommen. Damit fallen viele Opamp-Schaltungsvorschläge weg, die positive und negative Spannungsversorgung fordern. Man kann diese zwar auch auf Einfachstromversorgung ändern, aber warum das Fahrrad neu erfinden, es gibt schließlich passende Vorschläge. In die engere Wahl kamen folgende Schaltungen:
Schaltung Nr. 1
Diese Schaltung stammt aus dem Dual CR60 und liegt mit ihren 14.3V Versorgungsspannung nahe an den vorhandenen 12 V. Zu beachten ist, dass die folgende Stufe einen hohen Eingangswiderstand besitzt. Das hat Folgen für den Frequenzgang, wenn man einen Line-Eingang verwendet, der in der Regel 47 kOhm Eingangsimpedanz haben sollte. Bei dieser Schaltung bildet der Ausgangskondensator mit dem Eingangswiderstand der Folgestufe einen Hochpass. Bei 47kOhm Eingangswiderstand werden tiefere Frequenzen schon zu stark bedämpft.
Schaltung Nr. 2
Diese Schaltung fand ich inklusive wertvoller Erklärungen hier:
elektroniktutor.de/analogverstaerker/riaa.html
Als letzte Variante nun doch eine mit Opamp, umgestrickt auf Single Voltage Supply:
Schaltung Nr. 3
Sie erfordert 1,5 µF - Folienkondensatoren im Rückkopplungsnetzwerk und, bei strikter Einhaltung der Vorgabe, mehrere zusammengesetzte Widerstände.
Alle drei Schaltungen habe ich in LTSpice modelliert, um den Frequenzgang zu kontrollieren. Normalerweise bekommt man da eine Anti-RIAA-Kurve heraus, deren Beurteilung nicht ohne Rechnerei möglich ist. Unschön. Man kann jedoch ein RIAA-Eingangssignal simulieren, indem man ein passendes passives Netzwerk zwischen Eingang und Signalgenerator setzt. Es gibt dankenswerterweise Leute, die solche Sachen im Netz veröffentlichen. Ich bin nur ein Nachnutzer.
Passivnetzwerk zur Simulation eines RIAA-Eingangssignals
Als Ergebnis erhält man nun einen Frequenzverlauf, der bei stimmiger Entzerrung flach wie ein Brett sein sollte. Bei der Opamp-Schaltung (Nr. 3) hat das auf Anhieb gut geklappt. Die beiden anderen Schaltungen zeigten stärkere Abweichungen.
Pegelverlauf der Schaltung 2
Ich habe mich dann trotzdem der Schaltung Nr. 2 zugewandt und nach etwas Optimieren in LTSpice eine Version gebaut, die mit 10,5 - 11,5 V Eingangsspannung läuft und der RIAA-Kennlinie recht genau folgt.
Schaltung 2, angepasst für niedrigere Betriebsspannung und neutralem Frequenzgang
R11 musste ich niedriger wählen, dass die Schaltung auch bei der geringeren Versorgungsspannung läuft. Die frequenzabhängige Rückkopplung wird einmal durch die Bauteile C2, R2 und C4 realisiert und für die Absenkung der tiefen Frequenzen über C7 und R12. Die Stromversorgung läuft über zwei Siebglieder, um eventuelle Einflüsse vom Motor fernzuhalten.
Der Rest entspricht dem Vorschlag.
Frequenzgang der angepassten Schaltung 2: Grün - simulierter RIAA-Eingangspegel, Rot - Ausgangspegel, zeigt direkt die Abweichungen vom angestrebten 0-dB-Verlauf.
Der Schaltung habe ich eine schöne Platine gestrickt, diese nach der Tonertransfermethode auf Katalogpapier eines Elektronikresteverwerters gedruckt, aufgebügelt, am Küchentisch geätzt und eingebaut. Bild folgt. Gerade läuft eine Irish-Folk-LP aus den 80ern. Tommy Sands: "Singing of the Times".
Nichts rauscht, nichts brummt. Für diesen recht einfachen Plattenspieler bin ich mit der Lösung sehr zufrieden.
Was mir noch zu denken gibt, ist die relativ starke Abweichung der beiden Originaltransistorschaltungen vom Ideal. Ist das so gewollt? Habe ich eventuell Randbedingungen nicht beachtet? Das bei der Simulation vorgesetzte Passivnetzwerk scheint zu tun, was es soll, da es bei der als relativ genau angegebenen Opamp-Schaltung einen ebenen Pegelverlauf ausgab.
Liebe Grüße,
Christian
**************************************************
2 + 2 = 5 (für extrem große Werte von 2)
2 + 2 = 5 (für extrem große Werte von 2)