GRUNDIG SV2000 Verstärker

      Halt eine Herausforderung ... aber wenn es einfach wäre, Christian, dann wäre für Dich der Spass auch kleiner ... (?)

      Bzgl. TCA 965: Der ist nicht ganz billig, aber noch problemlos in größeren Mengen zu beschaffen. Wenn es damit einfacher wäre, sollten man seinen Einsatz vielleicht erwägen ? Sein Innenleben hat schon gleich mal viele der Elemente integriert, die für den SO 459 benötigt werden.

      Besten Gruss,

      Michael

      Dieser Beitrag wurde bereits 1 mal editiert, zuletzt von „kugel-balu“ ()

      Eher nicht TCA965!

      Noch bekommt man den halbwegs als NOS, jedoch schon teuer.
      Meist heißt das, bald fast nicht mehr beschaffbar, abgesehen von Phantasiepreisen.

      Eine Ersatzschaltung sollte auch noch in ein paar Jahren praxistauglich sein.
      Man darf nicht vergessen, das Forum wird zunehmend auch international gelesen.
      Deswegen ist es wünschenswert, wenn Standardbauteile zur Anwendung kommen.
      Gängige OPVs oder Komparatoren wird es auch noch in 20 Jahren problemlos geben.

      Andreas
      Was bedeutet DL2JAS? Amateurfunk, www.dl2jas.com
      Naja, ich finde, erst einmal eine Lösung mit dem TCA wäre mal kein schlechter Anfang. Dabei kann man Erfahrung sammeln. Wenn sich dann später eine andere Lösung empfiehlt, umso besser ... wobei man ja auch bedenken muss, dass UKW in 10 Jahren vielleicht nicht mehr existiert ... also ist eine Lösung für ein paar Jahre doch gar nicht schlecht.

      Momentan bekommt man den TCA 965 noch unter 10 Euro, manchmal für 5 Euro. Der TCA 965 A ist leider teurer, obwohl der etwas besser geeignet scheint. Aber wenn es eine Platine mit dem TCA gäbe, könnte man sich 10 oder 20 hinlegen, was sicher kein Problem ist, und eine Weile reichen dürfte ...

      Besten Gruss,

      Michael
      Beides dürfte möglich sein. Ich stelle hier mal die Konzepte zur Diskussion:

      1.
      Bei Einsatz des TCA965 muss man nur etwas Logik am Ausgang und den Komparator K3 für das Muting bei niedrigem Antennenpegel ergänzen. Das sollte simpel und ohne größeren Entwicklungsaufwand möglich sein.

      2.
      Der Verzicht auf TCA965 bedingt den Nachbau des Komparatorparts mit der variablen Fenstersteuerung über Addition und Subtraktion der Spannung Uf zur Vergleichsspannung U19. Praktisch heißt das:
      2 OPVs, die diese Spannungen umsetzen. Subtraktion geht recht einfach nach Lehrbuch mit einem Differenzverstärker, indem man Uf an den invertierenden Eingang legt, die höhere Spannung U19 an den Nichtinvertierenden. Vier gleichgroße Widerstände drumherum, fertig ist der Subtrahierer.


      Addierer arbeiten üblicherweise invertierend. Hier geht das nicht, die Spannung U19 darf die Polarität nicht wechseln. Es funktioniert mit einem Levelshifter.



      Rot: Das Signal von der ZF-Stufe, irgendwas zwischen 7 und 9 Volt
      Grün: Die Fensterspannung, im Gerät über Widerstände aus einer Referenzspannung abgeleitet, nimmt zwei Zustände ein: Abgestimmt: ca. 400 mV, nicht abgestimmt, ca. 325 mV. Ich habe bewusst hier erst einmal etwas höhere Werte verwendet, um die Funktion sichtbar zu machen: 0 Volt und 2 Volt

      Blau, das Ausgangssignal. Man sieht ganz gut, die Spannungen werden addiert. Als Opamp muss einer zum Einsatz kommen, der schon relativ geringe Spannungen an den Eingängen bei asymmetrischer Versorgung verarbeiten kann, Der MC3320x kann das ab 50 mV. Sollte reichen. Ob auch ein LM358 funktioniert, muss ich noch mal näher betrachten

      Was braucht man noch: Die Eingangspuffer kann man sich vermutlich schenken, über die Opamp-Beschaltung sollte man ausreichend hohe Eingangswiderstände erzeugen können.
      • Spannungsbegrenzung: Der MC3320x kann nicht mehr als 12 Volt ab, die 15 Volt am Eingang müssen für ihn reduziert werden.
      • Drei Komparatoren, ich denke an den Wald-und Wiesen-Komparator LM339 (vierfach). Der vierte Komparator könnte evt. für den Nachbau der Ausschaltverzögerung, Pin 4, geeignet sein.
      • Eine Referenzspannungsquelle 3 Volt, das sollte mit einem TL431 machbar sein.
      • Etwas Logik. NAND gibt es mit Schmitt-Trigger-Funktion als 4093, zwei Stück davon sollten ausreichen.
      • Treiber für die LEDs, die CMOS-Bausteine schalten keine 20-30 mA.
      3.
      Eine weitere Variante ist, die Geschichte mittels Microcontroller nachzubauen. ATTINY2313 oder auch ein ATTINY24 hätten das Wesentliche an Bord: Mehrere 10-Bit-ADC, interne Takterzeugung. Aber nicht jeder mag Controller in der Hifikiste. Wobei, spätestens ab dem T5000 sind sie eh schon drin. ;) Bei der Peripherie fallen die OPVs, die Komparatoren und die Logik am Ausgang weg. Man braucht nur die Stromversorgung für den ATTINY, die 3-V-Referenzspannungserzeugung und Eingangs- und Ausgangsanpassung.

      Viele Grüße,
      Christian
      **************************************************
      2 + 2 = 5 (für extrem große Werte von 2)

      Dieser Beitrag wurde bereits 4 mal editiert, zuletzt von „chriss_69“ ()

      Christian ist offensichtlich schon gut mit Grübeln beschäftigt!

      Von Variante 3 halte ich wenig, wenn es ein allgemeiner Nachbauvorschlag werden soll.
      Da ist nicht nur das eventuelle Problem, daß da ein Takt mit MHz ist, einstrahlt.
      So Käfer muss man programmieren, dürfte potentielle Nachbauer ernsthaft abschrecken.

      Zur Lösung TCA schrieb ich kurz zuvor was, man ist auf NOS angewiesen, unschön.

      Einfacher Addierer vorzeichenrichtig sollte auch quick & dirty gehen!
      Man addiere nicht die Spannungen, sondern die Ströme.
      Dazu nehme man Spannungsteiler z.B. 1:20 und gehe damit auf einen gemeinsamen Widerstand gegen Masse.
      Wegen des Teilers hat man dann am unteren Widerstand mehr oder minder eine Stromaddidition.
      Soll der nicht auf Masse, kann man klemmen, z.B. Klemmspannung mit TL431 erzeugen.
      In der Richtung überlege ich gerade, will Abstimmmitte mit U18 und U19 erzeugen, addieren.

      Andreas
      Was bedeutet DL2JAS? Amateurfunk, www.dl2jas.com
      Alles prima, und spannend ... das geht nur hier ! Und ich hoffe mal ganz nebenbei, dass Hans auch seinen Spass dabei hat. Immerhin wird hier ja versucht, seinen Entwicklungen noch ein etwas längeres Leben zu verschaffen !

      Wie ich schon schrieb: TCA 965 (ohne A) ist gar kein Problem, ich hatte sogar noch welche in der Bauteilekiste.

      Besten Gruss,

      Michael
      Automatische Referenzspannungserzeugung für SO459

      Beim SO459 habe ich den Verdacht, daß seine Eingänge vergleichsweise niederohmig sind.
      Der kommt daher, daß er als Referenzspannung 3 Volt hat, jedoch U18 und U19 etwa 8 V betragen.
      Schaut man sich Schaltbilder von Grundig an, kommen U18 und U19 über 56 kΩ an die Eingänge.
      Diese beiden Widerstände 56 kΩ sieht man im Schaltbild, heißen dort -R1- und -R2-.
      Daher meine Vermutung mit der Niederohmigkeit der Eingänge um die 33 kΩ.
      Dann passt es mit 56 kΩ, Spannungsteiler, ergibt etwa 3 Volt an den Eingängen.

      Die hier gezeigte Schaltung, einfaches Widerstanznetzwerk, erzeugt ihre Referenzspannung selbst.
      Das hat mehrere Vorteile, nicht nur Bauteilersparnis, Referenz wie TL431 entfällt.
      U18 und U19 sind vermutlich abhängig von der Betriebsspannung der ZF.
      Die darf sich in dem Fall um mehrere Volt ändern, sofern weiterhin U18 = U19 bei Sendermitte gilt.

      Was macht das etwas seltsam anmutende Widerstandsnetzwerk?
      In erster Linie erzeugt es die Spannung Uref, beträgt ca. 0,5 Volt, wenn für U18 = U19 = 8 V gilt.
      Außen greift man U18a und U19a ab, spannungsrichtig für Komparatoren.
      Hat man auf Sendermitte abgestimmt, gilt U18a = U19a = Uref.
      Das hat den ganz großen Vorteil, daß man nicht bei U18 und U19 einen Pegelangleich machen muss.
      Außerhalb Sendermitte ändern sich U18a und U19a, bleiben jedoch in der Summe gleich.

      Eigentlich ist die Schaltung komplett symmetrisch.
      Damit man etwas nachgleichen kann, spendierte ich der linken Seite ein optionales Trimmpoti.
      Das Trimmpoti im Schaltbild entspricht den beiden dort eingezeichneten Einzelwiderständen Pot+ und Pot-.
      Will man darauf verzichten, baut man links so auf wie rechts mit R6 und R9.

      Wer interessierter ist, lade sich die Simulationsdatei für LTspice herunter, wieder .txt entfernen.
      Abgesehen von z.B. dem T5000 verzichtete Grundig meist auf die Möglichkeit des Feinabgleichs.
      Interessant wird es, wenn man die Widerstandswerte etwas verändert, deren Toleranzbereich auslotet.
      Ganz symmetrisch ist bei mir die Schaltung nicht, merkt man bei der Nachkommastelle, < 1 mV.
      Eigentlich, bei idealen Werten, müsste R8 gleich 6 kΩ sein statt des Normwiderstands 5,6 kΩ.

      Andreas
      Bilder
      • so459r-sch.png

        16,22 kB, 940×600, 10 mal angesehen
      Dateien
      • so459r.asc.txt

        (2,05 kB, 1 mal heruntergeladen, zuletzt: )
      Was bedeutet DL2JAS? Amateurfunk, www.dl2jas.com
      [quote='kugel-balu','Alles prima, und spannend ... das geht nur hier ! Und ich hoffe mal ganz nebenbei, dass Hans auch seinen Spass dabei hat. Immerhin wird hier ja versucht, seinen Entwicklungen noch ein etwas längeres Leben zu verschaffen !
      Michael[/quote]

      Hallo Michael und Freunde
      Natürlich freut es mich, wenn ihr über Teile aus meiner Entwicklungsgruppe (ET52) bereichtet, oder diese bearbeitet. Nur, jenseits der 90, kann ich nicht immer zu Details aus den Jahren 1970/80 oder 90 antworten, was oder warum wir das so gemacht haben!
      Gruss hans
      Vorschlag Komparator Mittenanzeige für Nachbau SO459

      Als Komparator bietet sich der günstige und weit verbreitete Vierfach-OPV LM324 an.
      Er kann mit einfacher Betriebsspannung ab 3 Volt betrieben werden, hier im Beispiel 5 Volt.
      Nicht näher überprüft, seine Eingänge sollten auch für Spannungen nahe GND taugen.
      Der OPV in der Simulation ist halbwegs ideal, den LM324 scheint LTspice nicht zu kennen.

      Zuvor stellte ich das Widerstandsnetzwerk für nicht nur Uref vor.
      Damit es übersichtlicher wird und man einfacher was ändern kann, nahm ich stattdessen einzelne Signalquellen.
      Die Sinusspannung mit 1 Hz gibt die Abweichung um Abstimmungsmitte wieder.
      U18 und U19 sind gegenläufig, realisierte ich hier mit einer Phasenverschiebung von 180°.
      Befindet man sich in den Nulldurchgängen der überlagerten Sinusspannung, bedeutet das Abstimmungsmitte.

      Die Widerstände R1 und R9 sorgen für Hysterese, damit es im Grenzbereich nicht flackert.
      Lediglich aus Schönheitsgründen spendierte ich der Schaltung die Widerstände R5 und R6 sowie R10 und R11.
      Eine echte Funktion haben die nicht, dienen nur dazu, damit es im Diagramm übersichtlicher wird.

      Die blaue und die grüne Kurve geben wider, ob man bei der Abstimmung links oder rechts liegt.
      Überlappen sich beide, ist das Resultat die rote Kurve, Indikator für Abstimmungsmitte.
      Ganz sauber ist das noch nicht, die Schaltung soll lediglich zeigen, wie es grundsätzlich funktioniert.
      Man lade sich die Simulationsdatei herunter und ändere etwas die Spannungen für die Kompatoreingänge.

      Hinweis für die, die sich den Schaltplan des Tuners T5000 angesehen haben.
      Dort wird von der Referenz 3 V des SO459 eine mit Trimmpoti einstellbare Spannung von 2,75 Volt abgeleitet.
      Es ist zu überlegen, ob man den LM324 gleich mit 3 V betreibt, kann man einfach z.B. mit TL431 erzeugen.

      Andreas
      Bilder
      • so459komp2b-sch.png

        13,47 kB, 720×500, 3 mal angesehen
      • so459komp2b-dia.png

        10,92 kB, 793×272, 6 mal angesehen
      Dateien
      Was bedeutet DL2JAS? Amateurfunk, www.dl2jas.com
      Hallo Andreas,

      Entspricht Uref bei dir der variablen Fensterspannung Uf?
      Ist die Fensterbreite unabhängig vom Gleichspannungspotential der Spannungen U18 und U19?

      LM324, 358 u. ä. und auch die Komparatoren LM339, LM393 sind bei meinem LT Spice etwas versteckt zu finden, siehe Bild im Anhang.

      Viele Grüße
      Christian
      Bilder
      • LTSpice_OPV.JPG

        18,09 kB, 383×171, 11 mal angesehen
      **************************************************
      2 + 2 = 5 (für extrem große Werte von 2)

      Dieser Beitrag wurde bereits 4 mal editiert, zuletzt von „chriss_69“ ()

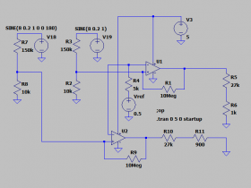
      Über die Woche habe ich meinen Simulationsrechner nicht zur Verfügung gehabt, daher musste die Schaltungsentwicklung mit Papier und Bleistift erfolgen. Da Michael mir ein paar TCA965 geschickt hat, möchte ich als Erstes diese mit passender Logik ergänzen. Der Anhang zeigt zumindest den aktuellen Stand dieser Arbeiten, der Analogteil entspricht schon dem später geplanten Ersatz, der ohne den TCA965 auskommen wird. Der Digitalteil nutzt aktuell Elemente, die der TCA965 schon an Bord hat.

      Zur Schaltung: X1 und X2, in der Simulation LM358, respektive LM324, sorgen für die Verarbeitung der Fensterspannung Uf. Sie wird U19 zugeschlagen, beziehungsweise abgezogen. Dass das sauber funktioniert, zeigen im oberen Diagramm die blaue und die magentafarbene Linie, die symmetrisch zu U19 ( grün) liegen. U18 (rot) läuft wie bei Michael phasenversetzt, um eine Verstimmung zu simulieren.

      X3 und X4 sind Komparatoren LM393 (2-fach) oder LM339 (4-fach). Ein weiterer LM324 ist vermutlich die bessere Wahl, man benötigt dann die Widerstände R11 und R12 zwischen den Ausgängen und der pos. Versorgung nicht. Die Schaltgeschwindigkeit wird niedriger sein, da der Opamp jeweils in die Sättigung geht. Das spielt aber hier keine Rolle. In meiner Darstellung fehlen noch Widerstände, die eine geringe Hysterese von wenigen mV pro Komparator erzeugen, damit die Übergänge sauber sind. Die Schaltung ist also so noch nicht nachbaureif.

      Ein Teil der Logik ist entsprechend dem Vorhandensein im TCA965 eingefügt. Das sind X8 - X11, ein Oder-Gatter und drei Negatoren. Die NAND-Gatter X5-X7 werden benötigt, um die noch einzufügenden Treibertransistoren anzusteuern. In den Geräten leuchten die Dioden, wenn die Ausgänge gegen Masse durchschalten, TCA965 und auch der SO459 enthalten Open-Collector-Ausgänge.

      Im Digitaldiagramm links unten sieht man, dass die Ausgänge der NANDs wunschgemäß schalten und dass die Breite des Hysteresefensters durch Uf sauber beeinflussbar ist. Mit dieser Schaltung spielt das überlagerte Gleichspannungspotential der Abstimmspannungen von der ZF-Gruppe keine Rolle. Es können 6 Volt oder auch 9 Volt sein, Hauptsache, man kommt nicht in die Begrenzung der Opamp-Ausgangsspannung durch die Betriebsspannung.

      Ein wichtiger Teil des SO459 fehlt noch. Ein dritter Komparator schaltet ja abhängig vom Antennenpegel. Der muss noch dazukommen und dessen Ausgang wird dann auch die drei NAND-Gatter am Ausgang mit ansteuern, damit bei niedriger Antennenspannung beide Seiten-LEDs leuchten und die Mitten-LED verlischt.

      VG, Christian
      Bilder
      • Nachbau_965_unvollst.JPG

        120,08 kB, 1.604×763, 15 mal angesehen
      **************************************************
      2 + 2 = 5 (für extrem große Werte von 2)

      Dieser Beitrag wurde bereits 1 mal editiert, zuletzt von „chriss_69“ ()

      Darauf muss man kommen!

      Ich suchte natürlich den LM324 bei den OPVs, auf die Idee kam ich nicht.
      Anfangs nahm ich einen LT-irgendwas, hing sich mehr oder minder bei .tran auf.
      Der fast ideale sollte hier gehen, wenn der LM324 mit ca. 0,5 V am Eingang zurecht kommt.

      Christian, mein Ansatz ist etwas anders, einfacher.
      Direkt Fensterspannung Uf ist bei mir nicht vorgesehen.
      Das Fenster wird aber beeinflusst, wenn man bei mir Uref verschiebt.
      Beim Mitkoppelwiderstand Hysterese muss man aufpassen, auch der bestimmt das Fenster.
      Wählt man den zu klein, wird das Fenster zwar größer, ist jedoch zunehmend verschoben.

      Andreas
      Was bedeutet DL2JAS? Amateurfunk, www.dl2jas.com
      Haha, warum quälst Du den so ? Ich mache gerade wieder mal einen fit. Spätes Exemplar, besser gelötet. Bisher nur ein Elko defekt, ist durchgehend mit den guten Elkos bestückt (Unicon, also keine von Ducati). Aber an vielen Stellen die viel zu langen Beinchen fast zusammen, erstaunlich ... nun, die werden gekürzt bevor ich nachlöte (das ist an einigen Stellen nötig). Mal sehen, was noch kommt.

      Besten Gruss,

      Michael
      Liebe Freunde,

      nachdem ich wieder mal einen SV 2000 revidiert habe (der noch im O-Zustand war, also unverbastelt), berichte ich kurz mal über die Dinge, die sich diesmal ergeben haben. Das Gerät war nikotinfrei, was eine gute Voraussetzung dafür ist, dass die Schalter und Potis noch gehen oder gangbar gemacht werden können.

      (1) Netzteilelkos und die meisten anderen Elkos waren noch tip top in Schuss. Ausnahme: C48 (22 uF, 63 V), ein roter Roederstein mit Rissen. Durchweg Unicon und Nippon Chemicon Elkos, einige von Roederstein, keinerlei Murks dabei. Elkos mit LL in der Vorstufe waren noch super (Kapazität und ESL).

      (2) C 49 (1 uF, 50 V) wurde durch 2,2 uF, 63 V ersetzt (verlängert die Relaisverzögerung ein wenig, die ist sonst etwas knapp), C 407 (47 uf, 40 V) bei beiden Endstufen wurde durch eine bipolare Version ersetzt (der arbeitet ohne Vorspannung), C 801 (100 uF, 100 V) in der Siebung für die Vorstufenspannung wurde durch 470 uF, 100 V ersetzt --- das ist nicht zuviel, und senkt die Brummspannung vor der Regelung auf ca. 0,4 V.

      (3) Begradigung einiger Bauteile, Nachziehen der Schrauben an den Halbleitern, Gleitmittel (Gold 2000) in alle Potis und Schalter, Reinigung der Relais-Kontakte (mit einem in Kontaktöl getränktem Papierstreifen), Reinigung der Front und der Knöpfe.

      (4) Wie fast immer, war zudem sorgfältig nachzulöten --- es waren doch so einige Stellen mit zu wenig oder schlechtem Lot dabei. Dabei vorher eine Reihe von überlangen Beinchen abknipsen. Reinigung der Lötseite der Platinen mit Isoprop. Danach Neueinstellung des Ruhestromes (der stand doppelt so hoch wie in der Service-Anleitung empfohlen).

      Insgesamt keine grosse Sache, was wieder einmal bestätigt, dass dieser Vollverstärker ein zuverlässiger und langlebiger Vertreter ist. Derzeit spielt er sich ein --- er hatte doch wohl lange gestanden, muss erst wieder in Fahrt kommen ... aber alles läuft, keinerlei Kratzen in den Potis, einwandfreie Funktion aller Schalter.

      Sind noch Schwachstellen bekannt, die ich prüfen sollte ? Hinweise sind immer willkommen.

      Besten Gruss,

      Michael

      Dieser Beitrag wurde bereits 2 mal editiert, zuletzt von „kugel-balu“ ()

    • Benutzer online 5

      5 Besucher