Braun Regie 550d

      Braun Regie 550d

      Die Neugierde hat bei mir zugeschlagen und ich habe mir einen Braun Regie 550 D angeschafft. Äußerlich ist es relativ gut erhalten, aber das Gerät tat beim ersten Test keinen Mucks.

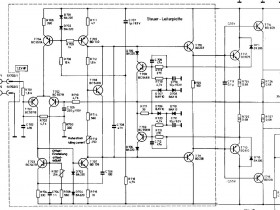
      Mir gefällt das Konzept des Endverstärkers, die Leistungstransistoren sind wie beim SABA 92xy doppelt vorhanden, sind aber als klassische Emitterfolger geschaltet. Die Stromaufteilung bietet neben der gleichmäßigeren Wärmeverteilung noch den Vorteil, dass sich die kollektorstromabhängigen Transistoreigenschaften weniger stark ändern. Das kommt der Stabilität und dem Klirrfaktor zugute.
      Die Spannungsverstärkerstufe (T707) weist ebenfalls eine Besonderheit auf. Der Kollektorwiderstand wird durch eine Konstantstromquelle rund um T705 gebildet. Eine weitere Konstantstromquelle befindet sich mit T704 an den Emittern des Eingangsdifferenzverstärkers. Damit setzt Braun ein für diese Zeit fortschrittliches Konzept ein. Aus +- 36 Volt holt der Verstärker 70 Watt Sinusleistung an 4 Ohm mit einem Klirrfaktor von < 0,1%. Damit liegt das Gerät ein wenig unter den Fähigkeiten eines Saba 92xy, aber nicht viel.




      Folgende Defekte habe ich beseitigt:
      -Netzschalter, dessen Kontakte waren verbrannt. Im Inneren hat es ordentlich gespratzelt. Ich habe ihn vorsichtig auseinander genommen und die Kontaktstellen wieder etwas mit Lötzinn aufgebaut.
      -Knallfrosch C813 entfernt. Der Funkentstörkondensator lag zwischen den beiden geschalteten Polen des Netzschalters und war aufgeplatzt. Ich habe keinen neuen Kondensator verbaut. Wer wieder einen einbauen will, achte auf die entsprechende Sicherheitszulassung des Kondensators. Zwischen netzspannungsführenden Leitungen muss es ein mit X1 gekennzeichneter Typ sein.
      -fehlende Betriebsspannungen für Vorverstärker, FM und AM, 25 V und 15 V. C804 (2200 µF/63V) und C809 (100 µF/ 25V) hatten Schluss und die Sicherung 602 (630 mA träge) hatte ausgelöst. Beide Elkos waren Frakos mit gelber Isolierhülle, also nichts Neues unter der Sonne.
      -ein paar weitere Elkos wiesen zu hohen Innenwiderstand auf, einige Roedersteine und ein blauer Philips waren dabei, also auch nichts Neues.

      Danach funktionierte FM noch immer nicht, bei AM tat sich jedoch etwas.

      Teile des ZF-Verstärkers, das Mutingsystem und der Tuner erhalten ihre Versorgungsspannung über einen Schalttransistor, T2608. Der wird durchgeschaltet, wenn an der Basis von T2602 eine Spannung von 5 Volt angelegt wird. Das geschieht durch eine Steuerspannung, die vom Tastenaggregat kommt. T2602 sorgt dann ebenfalls für das Weiterleiten des NF-Signals vom Ratiodetektor zum Stereobaustein.




      Diese Steuerspannung (gelb gekennzeichnet) fehlte. Eigentlich simpel, aber die Ursache ist durch die Reihenschaltung über mehrere Schaltschieber und mehrere Kontakte dann doch nicht so einfach. Ich hatte zwar sämtliche Schaltschieberkontakte vorher mit dem Ohmmeter auf Durchgang geprüft, aber einer ist mir da wohl doch durch die Lappen gegangen.



      Letzlich ließ sich dieser Fehler durch etwas Oszillin und häufiges Betätigen der Schaltschieber beseitigen. Ob das von Dauer sein wird, muss sich noch zeigen. Wenn es halbwegs möglich ist, zerlege ich Schaltschieber gerne und reinige die Kontaktfedern mit einem Glasfaserstift, die Kontaktstifte im Inneren der Schieber mit einem leicht! mit Kontakt 60 befeuchtetem Holzstäbchen. Danach wird gespült und mit etwas Öl (Ballistol oder ähnliches) konserviert. Bei diesem Gerät lassen sich die Schieber leider nicht so einfach demontieren, deshalb musste vorerst der Behelf reichen.

      Im Gerät sind etliche weinrote Roedersteine, goldfarbene Frakos und blaue kleine Philips-Elkos verbaut. Wer auf hohe Zuverlässigkeit nach der Reparatur Wert legt, kann diese als ausfallträchtig bekannten Elkos vorsorglich tauschen. Ich habe das nicht getan, sondern nur die per Scheinwiderstandsmessung als defekt erkannten Typen gewechselt. Die Pufferelkos der Endstufe bleiben auch drin, erfahrungsgemäß sind diese großen Elkos recht langlebig.

      Ein paar Messungen werden am Gerät folgen. Unter Anderem ist die Gewinnung der FM-Abstimmspannung interessant gelöst. Es kommt ein LM723 in klassischer Beschaltung zum Einsatz. Einzig die AFC-Aufschaltung am nicht invertierenden Eingang des Schaltkreises weicht vom üblichen Muster ab. Die erhebliche Temperaturdrift des Schaltkreises wird mit einem NTC-Widerstand am Ausgang der Schaltung kompensiert. Mal schauen, wie gut das funktioniert.

      Auch der FM-Tuner ist eine nähere Betrachtung wert. Eingangsseitig wirkt ein Doppel-MOSFET, als Mischer kommt ein SO 42P zum Einsatz. Die ZF-Selektion verzichtet auf Keramikfilter, es befinden sich nur Bandfilter in der Kette. Die Demodulation erfolgt trotz des Einsatzes eines FM-ZF-ICs mittels Ratiodetektor. Das ZF-IC trägt die Bezeichnung RCA 16543 und kann vermutlich durch einen CA3089 ersetzt werden. Neben der Verstärkung und Begrenzung der ZF wird eine feldstärkeabhängige Hilfsspannung erzeugt. Sie steuert die entsprechende Anzeige und wird auch beim Stereodecoder als Steuerspannung genutzt. Die beschalteten Pins des ICs sind funktionsgleich zum CA3089 und die Schaltungsumgebung dürfte auch passen.


      Viele Grüße,
      Christian
      **************************************************
      2 + 2 = 5 (für extrem große Werte von 2)

      Dieser Beitrag wurde bereits 2 mal editiert, zuletzt von „chriss_69“ ()

      Der Braun Regie 550d hat mich auch mal gereizt. Schon wegen des Designs und der Senderwahltasten. Ich habe dann wieder davon abgelassen, weil er nur bis 104 MHz geht. Ich bekomme bei mir in der südlichen Ecke nicht so viele UKW Sender und zwei davon liegen oberhalb 104 MHz, die möchte ich empfangen können. Der ältere Regie 500 kommt zwar bis 108 MHz, bei ihm fehlen aber wie beim SABA 9241 die Senderspeicher.

      Diese Braun Receiver waren als "obere Mittelklasse" geschätzt und auch im Design immer vorne. Wer sich Braun leistete, musste nicht so auf die Mark schauen. Die Regie-Serie war ja insgesamt ein Erfolg und der 550d das letzte oder eines der letzten Modelle der Serie. Danach ging's auch der HiFi-Sparte von Braun nicht mehr so gut. Die späteren Braun Atelier Geräte sind zwar optisch immer noch schön, haben aber Probleme mit der Wärmeabfuhr und konnten an den früheren Erfolg nicht mehr anknüpfen.

      Gruß
      Reinhard
      Die 550er Geräte von Braun sind schon Sahnestücke, auf Augenhöhe mit den Spitzengeräten von Grundig, Saba und Telefunken der damaligen Zeit. Der Verzicht auf Keramikfilter in der ZF und der diskrete Ratiodetektor haben extrem niedrige Verzerrungswerte und sehr gute Rauschabstände zur Folge. Für mich bei UKW-Empfang der bestklingende Receiver der damaligen Zeit.

      Der Entstörkondensator ist meiner Meinung nach nicht zum Entstören da, sondern um den Netzschalter beim Abschalten vor der Induktionsspannung des Transformators zu schützen. Stirbt der Kondensator stirbt danach der Netzschalter. Ich ersetze den Todeskandidaten an dieser Stelle durch eine Parallelschaltung von Varistor und Kondensator.

      Braun gibt übrigens im Schaltplan den CA3089 als Alternative für den16543 an.

      Und was auch noch für das Gerät spricht, den 723 gibt es immer noch für kleines Geld, im Gegensatz zum TCA530.

      Gruß

      Rolf

      humax5600 schrieb:

      @chriss_69 Dürfte man erfahren wieviel du dafür bezahlt hast ?


      Es waren etwas über 60 € plus Versand.

      Ich hatte mir vor dem Kauf die Schaltpläne von einigen anderen Geräten der Regie-Baureihe angesehen, die mich dann aber eher nicht überzeugt haben. Die leistungsschwächeren Geräte besitzen keine symmetrische Spannungsversorgung für den Verstärker, in den meisten anderen ist der einfachere MC1310 als Stereodecoder drin.

      Beim 550 D hat Braun schon einen mustergültigen Aufbau hingelegt. Der Trafo hat sein eigenes Abteil, die Verstärkerheinheit lässt sich mit wenigen Handgriffen ausbauen, die Kühlörper befinden sich hinten außen am Gerät, Netzschalter und Lautsprecherwahlschalter werden mittels mechanischer Verlängerung betätigt, was deren Anordnung im hinteren Bereich des Gerätes ermöglicht. Der Weg von den Eingangsbuchsen zu den Tastenschieberkontakten ist kurz, da diese versenkt im Geräteboden angeordnet wurden. Das wiederum verhindert geknickte Audiokabel, wenn man das Gerät weit an eine Rückwand schiebt. Man kommt recht fix an alle Lötstellen heran, indem die obere Platine nach oben geklappt werden kann. Die Verbindungsleitungen zu dieser Platine sind zumindest so lang, dass ein Betrieb auch mit leicht angehobener Platine möglich ist. So kann man auch von der Leiterseite messen.
      Die Innenbeleuchtung ist sparsam ausgelegt. Der 550D besitzt eine Glühlampe für die Beleuchtung der Instrumente und zwei Signallampen (Stereo, Auslöseanzeige Temperatursicherung), diese werden mit leichter Unterspannung betrieben, was deren Haltbarkeit stark erhöht.

      Der Zähler nutzt übrigens ein VFD-Display und arbeitet mit dem selben Schaltkreistyp wie der im Saba 9241: AY-5-8100. Die geringe notwendige Steuerleistung für das VFD vereinfacht die Ansteuerung. Es gibt keine zwischengeschalteten Treiberstufen.

      Viele Grüße,
      Christian
      Bilder
      • Zaehler.jpg

        140,82 kB, 714×1.408, 21 mal angesehen
      **************************************************
      2 + 2 = 5 (für extrem große Werte von 2)
      Prima Teil, schön aufgebaut, aber der Preis ist dann doch reine Phantasie ... Gut, es sind zum Teil Sammlerstücke, aber das dann doch wieder nur bei top Zustand, auch optisch. Und das ist meist nicht mehr der Fall.

      Bei nicht wenigen der alten Braun Geräte hat man Probleme mit schwer beschaffbaren Ersatzteilen, wie zum Beispiel Potis. Die waren leider recht oft nicht von hinreichend guter Qualität und fallen dann aus. Da muss man dann immer tricksen, oder nach Alternativen suchen.

      Besten Gruss,

      Michael
      Diese überteuerten Sofortkauf-Angebote fallen mir schon länger auf. Die gibt es auch bei Saba und anderen Geräten mit vergleichbarer Berühmtheit. Realistischer wird der Blick dann, wenn man mal die eBay-Suche auf tatsächlich verkaufte Geräte ansetzt.

      Achtung auch bei diesem Angebot:

      ebay.de/itm/386733163019?mkcid…et_ver=artemis&media=COPY

      Nur auf den Bildern zu erkennen: Es fehlt der Trafo.
      Im Beschreibungstext findet sich dazu kein expliziter Hinweis, außer dass das Gerät als defekt verkauft wird und die Bilder beachtet werden sollen.
      **************************************************
      2 + 2 = 5 (für extrem große Werte von 2)
      Wie macht sich der LM723 als Spannungsstabilisierer der FM-Spannung? Das Gesamtwerk überzeugt, bei ausgeschalteter AFC habe ich innerhalb von ca. einer Stunde nur eine geringfügige Abweichung der Abstimmfrequenz festgestellt. Das Mitteninstrument hat zwei Markierungen je ca. 2 mm abseits von der Senkrechten. Diese entsprechen grob einer Verstellung von +- 50 kHz. Innerhalb der Teststunde bewegte sich der Zeiger von ca. 1 mm Plus auf einen leichten Hauch ins Negative. Ich schätze die Frequenzdrift deshalb auf ca. 25 -30 kHz.
      Die Abstimmspannung änderte sich von 20,351 V auf den Wert von 20,375 Volt. Die Temperatur am LM723 stieg von 20,4 °C auf 27,0°C. Das Delta von 24 mV, bezogen auf 6,6 Grad Temperaturänderung und die Ausgangsspannung ergibt ca. 180 ppm Temperaturdrift. Das liegt weit über dem, was mit einem TCA530 erreichbar ist. Es reicht trotzdem aus, weil einerseits der Temperaturanstieg im Gerät während des Betriebes gering bleibt, andererseits die Drift des Tuners wohl gezielt durch die Abstimmspannungsdrift kompensiert wird.

      Das Innere bleibt relativ kühl, weil Braun lediglich eine Glühlampe mit 1,2 Watt für die Instrumentenbeleuchtung spendiert und alle verlustreichen Schaltungsteile in einem gut belüfteten Bereich untergebracht hat. Der ist vom Rest nochmals mit einem Trennblech abgeschottet.

      180 ppm liegen wesentlich über dem, was dem LM723 als üblicher Wert im Datenblatt zugeschrieben wird. Bei TI findet man die Angabe von typisch 0,002% pro Grad, entsprechend 20 ppm. Dafür wird die Außenbeschaltung verantwortlich sein.

      Viele Grüße
      Christian

      Nachtrag, Ergebnisse von zwei Meßserien die die temperaturbedingte Spannungsänderung verdeutlichen. Oben dargestellt die Spannung direkt nach dem Stabi-IC, die untere Kurve stellt die eigentliche Abstimmoberspannung dar, wie sie nach einem Widerstand von 150 Ohm, parallel mit einem 2-kOhm-NTC zur Wirkung kommt. Der NTC verstärkt in diesem Fall noch die Drift statt sie zu kompensieren. Trotzdem bewegt sich der Zeiger des Mitteninstrumentes nur im rot eingezeichneten Feld. Bei Erwärmung driftet er ein wenig nach links.
      Bilder
      • Abstimm_723.JPG

        101,09 kB, 1.186×758, 13 mal angesehen
      **************************************************
      2 + 2 = 5 (für extrem große Werte von 2)

      Dieser Beitrag wurde bereits 5 mal editiert, zuletzt von „chriss_69“ ()

      Und hier das Ergebnis mit einem TCA530-Abstimmmodul von Saba, mit 25 ppm/K-Metallfilmwiderständen auf ca. 21 Volt Ausgangsspannung gebracht. Die Ausgangsspannung des Moduls driftet nur mit -11 ppm/K, nach der R||NTC-Kombi kommen + 34 ppm/K heraus. Die Zeigerbewegung wird damit, wie erwartet, etwas größer, verläuft aber wiederum nach links. Das bedeutet, Braun hat wohl tatsächlich mit der positiven Drift der Abstimmspannung die Drift der übrigen Geräteteile kompensiert. Aber auch mit diesem Konstrukt gilt: Die Abweichung bleibt durch die geringe Eigenerwärmung des Gerätes in einem gut verträglichen Rahmen.

      Viele Grüße,
      Christian
      Bilder
      • Abstimm_ers_530.JPG

        97,48 kB, 1.164×754, 14 mal angesehen
      **************************************************
      2 + 2 = 5 (für extrem große Werte von 2)

      Telefunken HR5000 usw.

      Hallo Christian,

      eigentlich müsste der 723 besser sein als von Dir gemessen. Die Spannungsregelung funktioniert ja ähnlich wie beim TCA530, mit interner Heizung usw.. Allerdings sind 45 Jahre auch eine lange Zeit.

      Mir hat die Lösung mit dem 723 immer gut gefallen, den gibt es immer noch für kleines Geld zu kaufen.

      Auch Telefunken hat diese Lösung in seinen Receivern verwendet (HR und TR), auf eine zusätzliche Temperaturkompensation aber verzichtet.
      Das fällt auch nicht weiter auf, weil es keine Mittenanzeige gibt, man hat ja die Frequenzanzeige und eine recht gute AFC.
      Bilder
      • Telefunken HR 5000.JPG

        81,14 kB, 730×452, 10 mal angesehen
      • Telefunken HR 5000.JPG

        81,14 kB, 730×452, 10 mal angesehen
      Hallo Rolf,

      die hohe Drift wird vermutlich auch durch die Außenbeschaltung des LM723 verursacht. Der Spannungsteiler für die Feedbackspannung besteht aus Kohleschichtwiderständen, das Justagepoti ebenfalls. Aber wie man sieht, für das Gesamtkonstrukt reicht es völlig aus. Tuner und Abstimmbereich erwärmen sich ja im Gegensatz zum Inneren der Saba-92xy im Betrieb nur wenig.

      Als ich damals den Ersatz für den TCA530 konzipiert habe, wollte ich unbedingt einen Spannungsregler verwenden, der eine gleichwertige Temperaturkonstanz wie der Originalbaustein besitzt und das auch bei mehreren Liefertranchen stabil einhält. So bin ich auf die ADR-Reihe gekommen. Damals gab es sie noch für unter 2 € pro Stück.
      Mit dem im Laufe der Jahre gesammelten Wissen würde ich da mittlerweile Kompromisse eingehen. LM336, bestimmte Typen des TL431 und auch der 723 bieten ausreichend Genauigkeit, oder sogar Trimmfähigkeit, dass man in den Bereich von 30-40 ppm/K kommen kann. Um bei Saba eine temperaturstabile Frequenz zu erhalten, sind sowieso weitere Maßnahmen notwendig, entweder am Tuner oder am Feedbackspannungsteiler.

      Viele Grüße
      Grüße
      **************************************************
      2 + 2 = 5 (für extrem große Werte von 2)
      Hallo Christian,

      im Idealfall, bei gleichen Temperaturkoeffizienten, sollte der zumindest der Spannungsteiler zur Einstellung der Abstimmspannung keinen Einfluss haben.

      Mir ist gerade eingefallen, dass die HIFI-Stereophonie damals auch die Frequenzstabilität bei abweichender Netzspannung getestet hat. Dabei waren Braun 550 (723) und Telefunken HR5000 (723), als auch SABA 9241 (TCA530) und Grundig R40 (TCA530) im Bereich von 190V bis 250V absolut stabil (+/- 0KHz). Damit konnte und kann man zufrieden sein.

      Aus Deutscher Produktion schwächelte nur der WEGA 3141, da wurde eine (preiswerte) temperaturkompensierte Z-Diode TAA 550 eingesetzt (-10/+20Khz). Bei den gemessenen Haltebereichen der AFC von mehr als 100KHz aber auch kein Problem.

      Deine Vermutung, dass an anderen Stellen zusätzliche Maßnahmen notwendig sind, ist sicher richtig. Ich erinnere mich, dass beim Phillips Mischteil FD11 (Burmester, Kücke) sogar ein spezielles Platinenmaterial verwendet wurde, dass bei Temperaturänderung konstante Eigenschaften aufwies.

      Gruß

      Rolf
      Hier sind die gemessenen Temperaturkoeffizienten der beteiligten Widerstände. Die Temperaturkoeffizienten dürften auf ca. +- 20 ppm/K
      passen.

      im Feedbacknetzwerk:
      R136 51 kOhm: -330 ppm/K
      R139 (Poti) 5 kOhm:-370 ppm/K, Aufteilung: 3,5 kOhm Richtung Abstimmspannung, 1,7 kOhm Richtung Masse
      R134 27 kOhm: -280 ppm/K

      und der NTC im Ausgang:
      2 kOhm, -4% Widerstandsänderung/K im interessierenden Bereich 15 - 30 °C

      Nach den Werten zu urteilen handelt es sich um übliche Kohleschichtwiderstände.

      Eine Temperatursimulation mit diesen Werten meint, damit ergeben sich gerade einmal + 6 mV Änderung direkt nach dem Regler und +12 mV nach der Parallelschaltung R144 (150 Ohm) und dem NTC. Die 30 - 40 ppm/K zusätzlich nach diesem Kompensationsglied lassen sich damit plausibel erklären, nicht aber die relativ hohe Drift direkt am Ausgang des LM723.

      Nächster Schritt: Ermitteln der temperaturbedingten Spannungsänderung am Referenzausgang des LM723 und Vergleich mehrerer Exemplare des 723. Ich habe noch ein paar auf Lager, vor vielen Jahren mal angeschafft.

      Die Referenzspannungsquelle besteht laut Datenblatt aus einer temperaturkompensierten Zenerdiode, sie liefert ca. 7,1 Volt.
      Die Temperaturstabilität wird mit 0,003%/K angegeben, maximal dürfen 0,015%/K auftreten.
      Der Baustein wird nicht von Haus aus aktiv beheizt, es gibt aber Schaltungsvorschläge im Web, die den internen Längstransistor als Heizelement verwenden und so die Temperaturkonstanz der Referenzspannung erhöhen. Im Braun-Receiver wird diese Technik nicht genutzt. Der bausteineigene Längstransistor wird ja zur Spannungsregelung benötigt. Im Vergleich zur Umgebung wird der IC auch nur 2-3 Grad wärmer.

      Viele Grüße,
      Christian
      **************************************************
      2 + 2 = 5 (für extrem große Werte von 2)

      Dieser Beitrag wurde bereits 2 mal editiert, zuletzt von „chriss_69“ ()

      Hallo Christian,

      Du hast Recht, der 723 wird nicht intern geheizt. Da muss ich eine meiner sicheren Grundüberzeugungen zu Grabe tragen.

      Eine Erklärung für die Temperaturdrift findet sich meiner Meinung nach etwas versteckt im Datenblatt:

      "Line and load regulation specifications are given for the condition of constant chip temperature. Temperature drifts must be taken into account separately for high dissipation conditions."

      Line Regulation VOUT 0°C ≤ TA ≤ +70°C 0.3 %

      Bei konstanter Chip-Temperatur wird eine Schwankung von 0,3% bezogen auf die Ausgangsspannung angegeben, das wären bei 19V schon mal 57mV, dazu kommt dann noch die Temperaturdrift von 0,015%/K.

      Gruß

      Rolf
      Hallo Rolf,

      in der konkreten Anwendung sieht der Spannungsregler ja kaum eine Variation von Last und Vorspannung. Am Ausgang hängen die Widerstände des Programmspeichers und die Vorspannung bekommt er stabilisiert vom Netzteil mit 25 Volt. Meines Erachtens spielt deshalb nur die thermische Drift eine nennenswerte Rolle.

      Es gibt eine neue Erkenntnis: Die Drift von ca. 180 ppm taucht schon am nichtinvertierenden Eingang des LM723 auf und erscheint, nur geringfügig geändert, dann natürlich am Ausgang. Die Referenzspannung des ICs an Pin 6 ist ausgezeichnet temperaturstabil, zumindest bei meinem Exemplar. Nur ca. 7 ppm/K driftet die Spannung mit der Temperatur.

      Das bedeutet: mein LM723 könnte wesentlich temperaturstabiler arbeiten, wenn die Ursache für die Drift rund um die Beschaltung von Pin 5 beseitigt werden kann.

      Zwischen Ref.-Ausgang und nichtinv. Eingang liegen bei deaktivierter AFC einige Bauteile: R140, 39k, parallel zu R141, 27k und zu zwei Germaniumdioden die die AFC-Spannung begrenzen sollen. Dann folgt R137, 22k in Reihe. Außerdem führt ein Elko, 1 uF, vom nichtinv. Eingang nach Masse.

      Diese Bauteile sorgen dafür, dass die Spannung an Pin 5 ca. 8 mV niedriger als die Referenzspannung liegt. Es gibt also einen nicht zu vernachlässigenden Stromfluss, dessen Ursache der Eingangsstrom des nichtinvertierenden Einganges und der Leckstrom des Elkos sind. Berücksichtige ich nur die drei Widerstände bei der Berechnung, fließen bei 8 mV Spannungsabfall ca. 2 uA. In Wahrheit wird es etwas mehr sein, die Ge-Dioden werden ebenfalls einen nicht vernachlässigbaren Leckstrom aufweisen.
      Kennt jemand den Eingangsstrom des Fehlerverstärkers des LM723?

      Ich werde die Dioden mal einseitig auslöten und auch den Elko durch einen Folien-C ersetzen. Mal sehen, was an Spannungsanfall und Drift dann übrig bleibt.

      Viele Grüße
      Christian
      Bilder
      • U_Ref723.JPG

        79,01 kB, 970×605, 8 mal angesehen
      **************************************************
      2 + 2 = 5 (für extrem große Werte von 2)

      Dieser Beitrag wurde bereits 2 mal editiert, zuletzt von „chriss_69“ ()

      Neue Daten:

      Elko C139 kann nichts dafür. Der Frako, 1 uF/100 V weist 0,08 uA Leckstrom bei 7 Volt Klemmenspannung auf, niedrig genug, dass er für den Temperatureinfluss vernachlässigbar ist. Bei den folgenden Messungen befand sich trotzdem ein Folienkondensator an seiner Stelle.

      Mit abgeklemmten Dioden D108 und D109 steigt die Spannungsdifferenz zwischen Pin 6 und Pin 5 um ca. 12 mV auf 93 mV. Der Eingangsstrom von Pin 5 des LM723 kann nun damit bestimmt werden, weil nur noch ohmsche Widerstände im Spiel sind. Er bemisst sich auf 2,91 uA.
      Der Temperaturkoeffizient mit abgeklemmten Dioden verringert sich auf 128 ppm/K. Dieser hat seine Ursache in der Temperaturabhängigkeit des Eingangsstromes in Pin 5. Erwärmt man nur den IC, reagiert die Spannung fast genauso wie bei der Erwärmung der gesamten Schaltung.

      Da der TK ohne Dioden niedriger ist als vorher, leisten diese noch einen Beitrag. Hier trägt die in Flussrichtung gepolte Diode D108 den Hauptanteil. Trotz der geringen Klemmenspannung von 80 - 90 mV fließt schon ein geringer Strom, bei 23 °C sind es 0,3 uA. Dieser Strom ist stark temperaturabhängig und hebt den TK der Spannung an Pin 5 auf die im letzten Post gemessenen 180 ppm.

      Es ist also doch die Außenbeschaltung, die die guten Anlagen des LM723 zunichte machen, allerdings, wie Rolf richtig bemerkte, nicht der Spannungsteiler, sondern die Beschaltung für die AFC.

      Gegen den Einfluss des Eingangsstromes könnte man nur mit niedrigeren Widerständen etwas tun. Das würde aber die Charakteristik der AFC ändern. Die Germaniumdioden dürften mit Schottkydioden ersetzbar sein, dann ist zumindest etwas gewonnen. Außerdem besteht noch die Möglichkeit, den TK mit Metallschichtwiderständen im Feedbacknetzwerk gezielt zu kompensieren. Das werde ich lieber einmal an meinem Saba 9260 testen.

      Viele Grüße
      Christian
      **************************************************
      2 + 2 = 5 (für extrem große Werte von 2)

      Dieser Beitrag wurde bereits 3 mal editiert, zuletzt von „chriss_69“ ()

      Christian,

      eine bewundernswerte Detektivarbeit von Dir!

      Noch etwas zu dem Thema "Mittenanzeige driftet".
      Beim SABA 9241 hatte mal die starke UKW-Frequenzdrift von bis zu 300 kHz über mehrere Stunden gestört. Damals war Achim (nightbear) da eingestiegen und ich war später noch hinzugestoßen. Ziel war damals, mit Kerkos und Kapazitätstrimmer ausgesuchter Temperaturkoeffizienten diese Drift am UKW-Oszillator hinreichend zu kompensieren. Das hat nach viel Probiererei und Messen am Ende auch einigermassen geklappt so bis zu ca. 50-70 kHz, so dass die AFC das dann mühelos einfangen konnte. Umbau der Skalenlampen auf LED reduzierte danach auch noch die Erwärmung.

      Später war ich darauf gestoßen, dass auch ein zu "spitz" auf "Maximum" abgestimmtes ZF-Ausgangsbandfilter (im Saba 9241 sind das L237/L238) im Mischteil auf das Weglaufen der Mittenanzeige einen großen (schlechten) Einfluß hat. Idealerweise sollte das ZF-Ausgangsfilter ("IFT") breitbandig, möglichst mit Plateau (kritisch bis ganz leicht überkritisch), eingestellt werden und nicht "spitz" (unterkritisch). Davon steht im Service-Manual allerdings nichts. Dort nur: "Auf Maximum abstimmen". Es wurde also - ohne extra darauf hinzuweisen, unterstellt, dass man das weiss und darauf zusätzlich achtet. Das macht den Abgleich aber deutlich zeitraubender. Sonst kann es passieren, dass bei zu schmal eingestelltem ZF-Ausgangsfilter und wenn auch noch ein leichter Mittenversatz zum nachfolgenden ZF-Keramikfilter besteht, die Mittenanzeige schon bei nur relativ geringer Frequenzdrift den Mittenbereich verlässt, weil keine optimale Überlappung der Durchgangskurven mehr vorhanden ist.

      Ich habe L237/L238 bei meinem Saba 9241 so einstellen können, dass deren ZF-Durchlass im Maximum etwas breiter wurde. Danach (und der vorhergehenden TK-Kompensation des LO) war Drift der Mittenanzeige kein Thema mehr. Ein weiterer Einfluß, an den man nicht unbedingt sofort denkt.



      Gruß
      Reinhard

      Dieser Beitrag wurde bereits 3 mal editiert, zuletzt von „oldiefan“ ()