Die Neugierde hat bei mir zugeschlagen und ich habe mir einen Braun Regie 550 D angeschafft. Äußerlich ist es relativ gut erhalten, aber das Gerät tat beim ersten Test keinen Mucks.
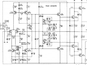
Mir gefällt das Konzept des Endverstärkers, die Leistungstransistoren sind wie beim SABA 92xy doppelt vorhanden, sind aber als klassische Emitterfolger geschaltet. Die Stromaufteilung bietet neben der gleichmäßigeren Wärmeverteilung noch den Vorteil, dass sich die kollektorstromabhängigen Transistoreigenschaften weniger stark ändern. Das kommt der Stabilität und dem Klirrfaktor zugute.
Die Spannungsverstärkerstufe (T707) weist ebenfalls eine Besonderheit auf. Der Kollektorwiderstand wird durch eine Konstantstromquelle rund um T705 gebildet. Eine weitere Konstantstromquelle befindet sich mit T704 an den Emittern des Eingangsdifferenzverstärkers. Damit setzt Braun ein für diese Zeit fortschrittliches Konzept ein. Aus +- 36 Volt holt der Verstärker 70 Watt Sinusleistung an 4 Ohm mit einem Klirrfaktor von < 0,1%. Damit liegt das Gerät ein wenig unter den Fähigkeiten eines Saba 92xy, aber nicht viel.

Folgende Defekte habe ich beseitigt:
-Netzschalter, dessen Kontakte waren verbrannt. Im Inneren hat es ordentlich gespratzelt. Ich habe ihn vorsichtig auseinander genommen und die Kontaktstellen wieder etwas mit Lötzinn aufgebaut.
-Knallfrosch C813 entfernt. Der Funkentstörkondensator lag zwischen den beiden geschalteten Polen des Netzschalters und war aufgeplatzt. Ich habe keinen neuen Kondensator verbaut. Wer wieder einen einbauen will, achte auf die entsprechende Sicherheitszulassung des Kondensators. Zwischen netzspannungsführenden Leitungen muss es ein mit X1 gekennzeichneter Typ sein.
-fehlende Betriebsspannungen für Vorverstärker, FM und AM, 25 V und 15 V. C804 (2200 µF/63V) und C809 (100 µF/ 25V) hatten Schluss und die Sicherung 602 (630 mA träge) hatte ausgelöst. Beide Elkos waren Frakos mit gelber Isolierhülle, also nichts Neues unter der Sonne.
-ein paar weitere Elkos wiesen zu hohen Innenwiderstand auf, einige Roedersteine und ein blauer Philips waren dabei, also auch nichts Neues.
Danach funktionierte FM noch immer nicht, bei AM tat sich jedoch etwas.
Teile des ZF-Verstärkers, das Mutingsystem und der Tuner erhalten ihre Versorgungsspannung über einen Schalttransistor, T2608. Der wird durchgeschaltet, wenn an der Basis von T2602 eine Spannung von 5 Volt angelegt wird. Das geschieht durch eine Steuerspannung, die vom Tastenaggregat kommt. T2602 sorgt dann ebenfalls für das Weiterleiten des NF-Signals vom Ratiodetektor zum Stereobaustein.

Diese Steuerspannung (gelb gekennzeichnet) fehlte. Eigentlich simpel, aber die Ursache ist durch die Reihenschaltung über mehrere Schaltschieber und mehrere Kontakte dann doch nicht so einfach. Ich hatte zwar sämtliche Schaltschieberkontakte vorher mit dem Ohmmeter auf Durchgang geprüft, aber einer ist mir da wohl doch durch die Lappen gegangen.

Letzlich ließ sich dieser Fehler durch etwas Oszillin und häufiges Betätigen der Schaltschieber beseitigen. Ob das von Dauer sein wird, muss sich noch zeigen. Wenn es halbwegs möglich ist, zerlege ich Schaltschieber gerne und reinige die Kontaktfedern mit einem Glasfaserstift, die Kontaktstifte im Inneren der Schieber mit einem leicht! mit Kontakt 60 befeuchtetem Holzstäbchen. Danach wird gespült und mit etwas Öl (Ballistol oder ähnliches) konserviert. Bei diesem Gerät lassen sich die Schieber leider nicht so einfach demontieren, deshalb musste vorerst der Behelf reichen.
Im Gerät sind etliche weinrote Roedersteine, goldfarbene Frakos und blaue kleine Philips-Elkos verbaut. Wer auf hohe Zuverlässigkeit nach der Reparatur Wert legt, kann diese als ausfallträchtig bekannten Elkos vorsorglich tauschen. Ich habe das nicht getan, sondern nur die per Scheinwiderstandsmessung als defekt erkannten Typen gewechselt. Die Pufferelkos der Endstufe bleiben auch drin, erfahrungsgemäß sind diese großen Elkos recht langlebig.
Ein paar Messungen werden am Gerät folgen. Unter Anderem ist die Gewinnung der FM-Abstimmspannung interessant gelöst. Es kommt ein LM723 in klassischer Beschaltung zum Einsatz. Einzig die AFC-Aufschaltung am nicht invertierenden Eingang des Schaltkreises weicht vom üblichen Muster ab. Die erhebliche Temperaturdrift des Schaltkreises wird mit einem NTC-Widerstand am Ausgang der Schaltung kompensiert. Mal schauen, wie gut das funktioniert.
Auch der FM-Tuner ist eine nähere Betrachtung wert. Eingangsseitig wirkt ein Doppel-MOSFET, als Mischer kommt ein SO 42P zum Einsatz. Die ZF-Selektion verzichtet auf Keramikfilter, es befinden sich nur Bandfilter in der Kette. Die Demodulation erfolgt trotz des Einsatzes eines FM-ZF-ICs mittels Ratiodetektor. Das ZF-IC trägt die Bezeichnung RCA 16543 und kann vermutlich durch einen CA3089 ersetzt werden. Neben der Verstärkung und Begrenzung der ZF wird eine feldstärkeabhängige Hilfsspannung erzeugt. Sie steuert die entsprechende Anzeige und wird auch beim Stereodecoder als Steuerspannung genutzt. Die beschalteten Pins des ICs sind funktionsgleich zum CA3089 und die Schaltungsumgebung dürfte auch passen.
Viele Grüße,
Christian
Mir gefällt das Konzept des Endverstärkers, die Leistungstransistoren sind wie beim SABA 92xy doppelt vorhanden, sind aber als klassische Emitterfolger geschaltet. Die Stromaufteilung bietet neben der gleichmäßigeren Wärmeverteilung noch den Vorteil, dass sich die kollektorstromabhängigen Transistoreigenschaften weniger stark ändern. Das kommt der Stabilität und dem Klirrfaktor zugute.
Die Spannungsverstärkerstufe (T707) weist ebenfalls eine Besonderheit auf. Der Kollektorwiderstand wird durch eine Konstantstromquelle rund um T705 gebildet. Eine weitere Konstantstromquelle befindet sich mit T704 an den Emittern des Eingangsdifferenzverstärkers. Damit setzt Braun ein für diese Zeit fortschrittliches Konzept ein. Aus +- 36 Volt holt der Verstärker 70 Watt Sinusleistung an 4 Ohm mit einem Klirrfaktor von < 0,1%. Damit liegt das Gerät ein wenig unter den Fähigkeiten eines Saba 92xy, aber nicht viel.
Folgende Defekte habe ich beseitigt:
-Netzschalter, dessen Kontakte waren verbrannt. Im Inneren hat es ordentlich gespratzelt. Ich habe ihn vorsichtig auseinander genommen und die Kontaktstellen wieder etwas mit Lötzinn aufgebaut.
-Knallfrosch C813 entfernt. Der Funkentstörkondensator lag zwischen den beiden geschalteten Polen des Netzschalters und war aufgeplatzt. Ich habe keinen neuen Kondensator verbaut. Wer wieder einen einbauen will, achte auf die entsprechende Sicherheitszulassung des Kondensators. Zwischen netzspannungsführenden Leitungen muss es ein mit X1 gekennzeichneter Typ sein.
-fehlende Betriebsspannungen für Vorverstärker, FM und AM, 25 V und 15 V. C804 (2200 µF/63V) und C809 (100 µF/ 25V) hatten Schluss und die Sicherung 602 (630 mA träge) hatte ausgelöst. Beide Elkos waren Frakos mit gelber Isolierhülle, also nichts Neues unter der Sonne.
-ein paar weitere Elkos wiesen zu hohen Innenwiderstand auf, einige Roedersteine und ein blauer Philips waren dabei, also auch nichts Neues.
Danach funktionierte FM noch immer nicht, bei AM tat sich jedoch etwas.
Teile des ZF-Verstärkers, das Mutingsystem und der Tuner erhalten ihre Versorgungsspannung über einen Schalttransistor, T2608. Der wird durchgeschaltet, wenn an der Basis von T2602 eine Spannung von 5 Volt angelegt wird. Das geschieht durch eine Steuerspannung, die vom Tastenaggregat kommt. T2602 sorgt dann ebenfalls für das Weiterleiten des NF-Signals vom Ratiodetektor zum Stereobaustein.
Diese Steuerspannung (gelb gekennzeichnet) fehlte. Eigentlich simpel, aber die Ursache ist durch die Reihenschaltung über mehrere Schaltschieber und mehrere Kontakte dann doch nicht so einfach. Ich hatte zwar sämtliche Schaltschieberkontakte vorher mit dem Ohmmeter auf Durchgang geprüft, aber einer ist mir da wohl doch durch die Lappen gegangen.
Letzlich ließ sich dieser Fehler durch etwas Oszillin und häufiges Betätigen der Schaltschieber beseitigen. Ob das von Dauer sein wird, muss sich noch zeigen. Wenn es halbwegs möglich ist, zerlege ich Schaltschieber gerne und reinige die Kontaktfedern mit einem Glasfaserstift, die Kontaktstifte im Inneren der Schieber mit einem leicht! mit Kontakt 60 befeuchtetem Holzstäbchen. Danach wird gespült und mit etwas Öl (Ballistol oder ähnliches) konserviert. Bei diesem Gerät lassen sich die Schieber leider nicht so einfach demontieren, deshalb musste vorerst der Behelf reichen.
Im Gerät sind etliche weinrote Roedersteine, goldfarbene Frakos und blaue kleine Philips-Elkos verbaut. Wer auf hohe Zuverlässigkeit nach der Reparatur Wert legt, kann diese als ausfallträchtig bekannten Elkos vorsorglich tauschen. Ich habe das nicht getan, sondern nur die per Scheinwiderstandsmessung als defekt erkannten Typen gewechselt. Die Pufferelkos der Endstufe bleiben auch drin, erfahrungsgemäß sind diese großen Elkos recht langlebig.
Ein paar Messungen werden am Gerät folgen. Unter Anderem ist die Gewinnung der FM-Abstimmspannung interessant gelöst. Es kommt ein LM723 in klassischer Beschaltung zum Einsatz. Einzig die AFC-Aufschaltung am nicht invertierenden Eingang des Schaltkreises weicht vom üblichen Muster ab. Die erhebliche Temperaturdrift des Schaltkreises wird mit einem NTC-Widerstand am Ausgang der Schaltung kompensiert. Mal schauen, wie gut das funktioniert.
Auch der FM-Tuner ist eine nähere Betrachtung wert. Eingangsseitig wirkt ein Doppel-MOSFET, als Mischer kommt ein SO 42P zum Einsatz. Die ZF-Selektion verzichtet auf Keramikfilter, es befinden sich nur Bandfilter in der Kette. Die Demodulation erfolgt trotz des Einsatzes eines FM-ZF-ICs mittels Ratiodetektor. Das ZF-IC trägt die Bezeichnung RCA 16543 und kann vermutlich durch einen CA3089 ersetzt werden. Neben der Verstärkung und Begrenzung der ZF wird eine feldstärkeabhängige Hilfsspannung erzeugt. Sie steuert die entsprechende Anzeige und wird auch beim Stereodecoder als Steuerspannung genutzt. Die beschalteten Pins des ICs sind funktionsgleich zum CA3089 und die Schaltungsumgebung dürfte auch passen.
Viele Grüße,
Christian
**************************************************
2 + 2 = 5 (für extrem große Werte von 2)
2 + 2 = 5 (für extrem große Werte von 2)
Dieser Beitrag wurde bereits 2 mal editiert, zuletzt von „chriss_69“ ()