Schaltnetzteil mit NE555

      Schaltnetzteil mit NE555

      Sehr einfaches Schaltnetzteil mit galvanischer Trennung

      Die Idee zum Schaltnetzteil mit wenigen Bauteilen kam mir, um kleine Messmodule zu versorgen.
      Einige können ihre eigene Betriebsspannung messen, ist aber nicht selbstverständlich.
      Es ist ratsam, solche Module mit einer galvanisch getrennten Betriebsspannung zu versorgen.
      Vor Jahren baute ich mal ein Labornetzteil mit LM317 oder ähnlichem Regler.
      Als Anzeige für Strom und Spannung nahm ich ein Modul auf Basis ICL71xx.
      Die ICs benötigen eine galvanisch getrennte Versorgung oder wenigstens eine negative Hilfsspannung.
      An so ein SNT dachte ich damals nicht, realisierte dessen Betriebsspannung mit einem kleinen Trafo.
      Im Gehäuse war Platz für einen kleinen Printtrafo und das Labornetzteil wird mit 230 V versorgt.

      Heute baut man zunehmend Geräte ohne Netztrafo, realisiert die Spannungsversorgung extern.
      Schaltnetzteile, egal ob Steckernetzteil oder größer, sind zum Standard geworden.
      Die sind wesentlich günstiger und kleiner gegenüber Aufbau mit Netztrafo.
      In so einem Fall bietet sich das hier vorgestellte Schaltnetzteil geradezu an!
      Es ist für kleine Leistung dimensioniert, nimmt nur wenig Platz weg und ist einfach aufbaubar.
      Typische LED-Module für Spannungsanzeige wollen meist mit 5 Volt und ca. 20 mA versorgt werden.

      Technische Daten:
      Betriebsspannung 12 (5 bis 15) Volt
      Ausgangsspannung 2 bis 20 Volt
      Ausgangsleistung mindestens 100 mW
      Galvanische Trennung zwischen Ein- und Ausgang
      Wirkungsgrad größer 40 % je nach Last
      Schaltfrequenz ca. 64 kHz

      Ziel, die Schaltung soll recht einfach aufbaubar sein, möglichst mit Teilen aus der Bastelkiste.
      Einfacher Nachbau auf kleiner Punktrasterplatine, kein SMD, keine Spezialbauteile.
      Lediglich ein kleiner gängiger Ringkern für den Trafo mit ein paar Windungen ist notwendig.
      Oft hat man die aus Schlachtgeräten, kann man auch bei vielen Elektronikanbietern günstig bestellen.

      Die Idee stammt von mir, wurde aber sehr schnell ein Gemeinschaftsprojekt mit Reinhard und Christian.
      Beide haben deutlich mehr Erfahrungen im Umgang mit Spice-Simulationen als ich.
      Als die Simulationen gut aussahen, machte ich erste Probeaufbauten mit Steckboard, siehe Bild.
      In dem Beispiel wird das Modul vom SNT versorgt und misst die Betriebsspannung des NE555, 12,0 Volt.

      Beim Thema SNT mit Timer-IC 555 werden noch einige Fortsetzungen kommen.
      Im nächsten Teil wird der Schaltplan vorgestellt und die Funktion erklärt.
      Danach vermutlich wird es die Nachbauanleitung mit Layout Punktraster geben.
      Als Kür kommt später noch ein symmetrisches Netzteil, prima für OPV-Schaltungen.

      Andreas
      Bilder
      • snt555steckb.jpg

        77,17 kB, 800×600, 37 mal angesehen
      Was bedeutet DL2JAS? Amateurfunk, www.dl2jas.com
      Moin, moin --- ja, es gibt inzwischen viele Schaltregler für kleines Geld, aber man muss beachten, dass die allermeisten unerwünschte HF produzieren, und oft nicht wenig. Ich musste das schmerzlich erfahren, als ich vor einer Weile einen kleinen Schaltregler im S 700 von Grundig ersetzen wollte. Am Ende haben wir, mit der Hilfe von Reinhard, Christian und Andreas, den ursprünglichen Regler reparieren können. In einem Radio ist das sicher besonders kritisch, aber ich habe damals einige probiert, und alle, aber wirklich ohne Ausnahme alle, haben den Empfang bei AM und FM versaubeutelt ...

      Besten Gruss,

      Michael
      Mit Euren Antworten habe ich gerechnet!

      Humax, im Link ist lediglich ein einfacher Regler step down.
      Heißt im Klartext, der macht keine galvanische Trennung.
      Das ist die Hauptidee unseres Projekts, galvanische Trennung!
      Auch solche Regler gibt es fertig, jedoch schwerer erhältlich.
      Haken zusätzlich, die sind für feste Spannungen.
      Nicht so bei der Schaltungsidee mit 555, da ist man flexibel.

      Michael, an Dein damaliges Problem erinnerte ich mich auch.
      Der NE555 schaltet nicht so hart, nicht der sonst typische Funkteppich zu erwarten.
      In der Schaltung ist eine Stelle vorgesehen, das Schaltverhalten zu beeinflussen.
      Man verliert zwar Wirkungsgrad, vernichtet aber auch Oberwellen.

      Andreas
      Was bedeutet DL2JAS? Amateurfunk, www.dl2jas.com
      Hi Andreas !

      Diese Mini-Schaltnetzteile mit NE555 treiben sich schon so lange auf der Welt herum, wie es den Chip gibt.
      Und *immer* gibt es welche die sagen "Das haben wir früher mit 2 BD139 als Multivibrator geschaltet gebaut ...".
      Ja. Viele Wege führen nach Rom - auch wenn man da gar nicht hin will - aber die allermeisten Schaltungen werden aus irgendwelchen Gründen für einen ganz definierten Zweck gebaut.

      Beispiel Nixieröhren: Wenn Du vom Stromnetz ausgehen willst und eine Billiglösung anstrebst, dann bindest Du zwei Trafo mit den Niederspannungsseiten zusammen. In der Mitte kannst Du die Niederspannung für den Steuerteil abgreifen - und am mitgeschleppten Trafo die Hochspannung für die Röhren.
      Hast Du nur Gleichspannung mußt Du Dir was einfallen lassen.
      Ich habe früher gern zwei TDA2003 als Brückenoszillator bei ca. 50 - 60 Hz zusammengeschaltet und die einen kleinen 4VA Trafo betreiben lassen.
      Oder ich habe mit dem MC34063 und einem IRF840 ein kleines Schaltnetzteil gebaut. Für die meisten Nicht-Radio-Schaltungen tut es das.

      Aber ihr habt anscheinend damit was anderes im Sinn und da kann man ein NE555 auch relativ einfach anwenden.
      Ich finde die Idee lustig, lehrreich und auch nützlich. Gucke weiter zu ...

      ... während ich weiter an den Saba Telwatts rum bastele ...

      :)
      Wie funktioniert das Schaltnetzteil?

      Erst mal generell was zu Schaltnetzteilen.
      Man nimmt eine möglichst hohe Frequenz für den Trafo, den Übertrager.
      Gängig sind Frequenzen ab 15 kHz (damals TV) bis weit über 100 kHz.
      Gegenüber Netztransformatoren 50 Hz hat das den Vorteil, daß der Trafo wesentlich kleiner wird.
      Nachteil, normales Trafoblech geht nicht mehr, zu hohe Wirbelstromverluste, man nimmt Ferrit.
      Schaltnetzteile, abgesehen von Sonderformen, übertragen Wechselstrom.
      Meist hat man eingangsseitig eine Gleichspannung, die zerhackt wird, zur Wechselspannung wird.
      Hier machen wir das auch, der Trafo wird nur von Wechselstrom durchflossen, kein Gleichstromanteil.

      Unsere Schaltfrequenz erzeugen wir mit dem altbekannten Timer 555, es sind ca. 64 kHz.
      Das ist eine angenehme Frequenz, für die fast alle Ferrite geeignet sind, wenig Verluste haben.
      Der 555 ist als astabiler Multivibrator beschaltet, erzeugt eine Rechteckspannung.
      Auch hat er eine kleine Endstufe, die bis ca. 200 mA taugt, bestens für unsere Zwecke geeignet.
      Das gilt nur für die gängige Bipolarversion wie hier NE555P, bei CMOS sieht es anders aus.
      Pinkompatible CMOS wie TLC555 kann man hier meist nicht nehmen, Endstufe zu schwach.
      Der Kondensator C5 am Endstufenausgang macht, daß wirklich nur Wechselstrom fließt, kein Gleichstrom.

      T1, der Transformator, ein Ferritringkern
      Im Schaltbild ist als Übertragungsverhältnis 1:1 eingezeichnet, kann nach Wunsch variiert werden.
      Mit 1:1 kommt man auf etwa 5 Volt hinter dem Gleichrichter bei 12 V Betriebsspannung für den NE555.
      Beim Ringkern schlage ich Kernmaterial N30 von TDK/Epcos (SIFERRIT) vor, ist gängig und günstig.
      Dabei handelt es sich um ein typisches Ferrit Mangan-Zink, µ = 4300, es gibt viele ähnliche Ferrite.
      Christian schreibt dazu vermutlich noch was, Kerne Mangan-Zink sind häufig in Energiesparlampen.
      Wir probierten es aus, Kerne aus alten Kompaktleuchtstofflampen taugen häufig, µ passt meist.
      Wie das mit dem Wickeln, der Windungszahl, funktioniert, der AL-Wert ist interessant, kommt später.
      Für eilige Nachbauer, je 18 Windungen primär und sekundär passen häufig bei Kernen 10 mm Durchmesser.
      Primär sollte man als Induktivität 600 µH (500 bis 700 µH) anstreben, guter Wert in den Testaufbauten.
      Zum Thema Kernsättigung kommen wir später, ein Kern mit 10 mm Durchmesser passt für 5 Volt und 20 mA.

      Gleichrichter und Siebelko
      Es handelt sich um einen ganz normalen Brückengleichrichter, Graetz-Gleichrichter.
      Wir nehmen Einzeldioden Schottky, BAT48 ist eine gute Wahl, gängig und günstig.
      Standardgleichrichter für Netzteile 50 Hz sollte man aus mehreren Gründen nicht nehmen.
      Viele Gleichrichter für Netztrafos taugen nicht für hohe Frequenzen, wir haben hier über 60 kHz.
      Auch haben übliche Siliziumdioden gegenüber Schottky eine wesentlich höhere Flussspannung.
      Vergleichen wir 1N4148 und BAT48, hat Schottky etwa 0,5 Volt weniger Flussspannung bei 100 mA.
      Da im Gleichrichter immer zwei Dioden durchflossen werden, ist Schottky um 1 Volt günstiger.
      Dimensionieren wir die Ausgangsspannung auf 5 Volt, ist 1 Volt weniger schon ärgerlich.
      Beim Siebelko am Gleichrichter solle man gute Markenware 105 °C mit geringem ESR nehmen.
      Der Wert 47 µF ist nur als Vorschlag zu verstehen, reicht locker, 100 µF passt natürlich auch.
      Von älteren Elkos 85 °C ist abzuraten, meist ESR hoch, sind für 100 Hz gedacht, nicht für SNTs.

      Andreas
      Bilder
      • splan-unsymm.png

        46,9 kB, 800×438, 26 mal angesehen
      Was bedeutet DL2JAS? Amateurfunk, www.dl2jas.com
      Michael, Du darfst gespannt bleiben!

      Gerade baue ich eine Platine Punktraster auf, nicht mehr Versuche Steckboard.
      Ist mir kein Flüchtigkeitsfehler passiert, kommt bald die Nachbauanleitung mit Layout.
      Der Widerstand R3, mit dem weicheres Schalten geht, ist da extra steckbar.
      Eventuell wird das ein eigener Beitrag, bei dem ich auch auf die Sättigung eingehe.
      Hängt miteinander zusammen, Oberwellen kommen schnell im Sättigungsbereich.

      Andreas
      Was bedeutet DL2JAS? Amateurfunk, www.dl2jas.com
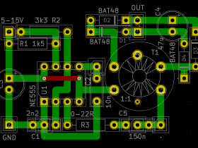
      Aufbau, Nachbau

      Wie man sieht, ist der Nachbau einfach und unproblematisch.
      Es ist nur eine Brücke notwendig, die sich unter dem NE555 befindet, rote Leiterbahn.
      Man sollte dem IC eine Fassung spendieren, muss aber nicht sein.

      R1, R2 und C1 bestimmen die Frequenz und das Tastverhältnis des Rechteckgenerators.
      Wer will, kann mit den Werten experimentieren, C1 sollte Folie sein, frequenzbestimmend.
      Im www gibt es einige Onlinerechner, z.B. den hier:
      frankyhub.de/tools/html/calc_ne555.html
      Der rechnet mit der idealisierten Formel, die jedoch bei höheren Frequenzen fehlerhaft ist.

      Stückliste
      R1: 1,5 kΩ
      R2: 3,3 kΩ
      R3: siehe Erläuterung
      C1: 2,2 nF
      C2: 10 nF
      C3, C4: Elko 105 °C, 47 µF o.ä.
      C5: 150 nF oder 220 nF
      D1 - D4: Schottky BAT48 o.ä.

      Bei C5 machte sich 150 nF im weiten Bereich bei kleiner bis mittlerer Ausgangsleistung gut.
      Will man an die Grenzen des NE555 gehen, hohe Leistung, sollte man 220 nF nehmen.
      Normalerweise kann man statt R3 eine Drahtbrücke bestücken.
      Nimmt man 1 Ω, kann man prima den Strom, der durch die Primärwicklung geht, oszillographieren.
      Experimentiert man mit unbekannten Kernen, ist 22 Ω oder mehr ratsam, wirkt dann als Strombegrenzung.
      R3 hat noch eine weitere Funktion, man kann mit ihm die Entstehung von Oberwellen beeinflussen.
      Ist sein Wert groß, wird weicher geschaltet, bedeutet weniger Oberwellen, jedoch mehr Verluste.

      Ringkerntransformator
      Den muss man selbst wickeln, ist aber wirklich einfach.
      Man nehme sich Kupferlackdraht etwa 0,3 mm Durchmesser, z.B. alte Trafowicklung.
      Dieser Onlinerechner ist für unsere Zwecke recht hilfreich, ermittelt auch die Kernsättigung:
      pigeonsnest.co.uk/stuff/core-saturation.html
      Bei L tragen wir 600 µH (500 - 700) ein, guter Wert für die Primärwicklung.
      Im zweiten Bild sieht man die Berechnung für einen Kern N30 TDK/Epcos mit 12,5 mm Durchmesser.
      Um die Induktivität zu berechnen, benötigen wir nur den AL-Wert, hier 2200 nH.
      Wir können uns entscheiden, ob wir nur 16 oder lieber 17 Windungen nehmen.
      Nimmt man sekundär identische Windungszahl, erhält man ca. 5 V am Ausgang mit 12 V am NE555.
      AL-Werte für N30, Kerndurchmesser laut Datenblatt: 10 mm: 1760; 12,5 mm: 2200; 16 mm: 2320
      Ringkerne N30 bekommt man z.B. bei Reichelt, Conrad, Voelkner, Segor, Mouser, etc.

      Bei den Dioden rate ich zu BAT48, da gut geeignet und bei vielen Elektronikanbietern erhältlich.
      Man kann auch ähnliche Schottkydioden nehmen, wenn für mindestens 100 mA Dauerstrom geeignet.

      Andreas
      Bilder
      • lay555-sing.png

        39,52 kB, 1.040×668, 15 mal angesehen
      • rk-online.png

        29,44 kB, 850×275, 7 mal angesehen
      Was bedeutet DL2JAS? Amateurfunk, www.dl2jas.com
      Sättigung und Oberwellen

      Im Bild sieht man die fertig aufgebaute Platine Punktraster, R3 und T1 für Versuche steckbar.
      Die beiden Kronkorken zum Größenvergleich.
      Beim Layout war ich großzügig, ließ etwas Platz, besonders für die Kondensatoren.
      Wer die Platine kleiner haben möchte, kann enger bestücken, da lassen sich noch einige mm einsparen.
      Man kann z.B. bei den Widerständen 0204 nehmen, die auch hochkant einlöten.
      Unter dem Ringkern, hier Durchmesser 10 mm, kann man die Dioden anordnen.
      Auch ist die Leiterbahn GND unter R3 nicht nötig, geht mit einer Drahtbrücke direkt beim NE555.

      Abgesehen von C2 nahm ich bei den Kondensatoren Folie, nicht nur wegen der Toleranzen.
      Gerade bei C5, die Verbindung zwischen Ausgang NE555 und Ringkern, ist das von Vorteil.
      Keramik lässt wesentlich höhere Frequenzen durch, auch Oberwellen, hier nicht erwünscht.

      Ringkern 10 mm sollte man beim Aufbau als untere Grenze betrachten, man ist schnell in der Sättigung.
      Für ein Messmodul 5 Volt und 20 mA, also 100 mW, reicht ein Kern 10 mm noch, ist aber Grenzbereich.
      Wir geben beim Onlinerechner im Link zuvor ein: AL = 1760; Ae = 7,83 mm²; B = 0,3 T; 570 µH
      Als Ergebnis erhalten wir 18 Windungen und einen Sättigungsstrom von 66 mA.
      Man gehe einen Beitrag zurück, Beispiel mit Kern 12,5 mm, da lag der Sättigungsstrom bei 101 mA.
      Mit Sättigungsstrom ist der Spitzenstrom gemeint, nicht zu verwechseln mit dem Durchschnittsstrom.

      Beim Demonstrationsversuch nahm ich als Lastwiderstand an OUT 220 Ω, ergibt 22,7 mA bei 5 Volt.
      Im ersten Oszillogramm ist R3 = 1 Ω, man sieht einen Spitzenstrom von ca. 90 mA.
      Wir sind jetzt in der Gegend der Sättigung und man sieht auch Spikes sowie etwas Schwingerei.
      Das sind typische oberwellenreiche Übeltäter, die einen beim Rundfunkempfang schnell ärgern.

      Beim nächsten Versuch ist statt 1 Ω für R3 ein Widerstand 10 Ω eingebaut.
      Am Spitzenstrom hat sich nicht viel geändert, auch wieder 90 mA, jedoch oben etwas weniger.
      Das allerdings deswegen, weil ich die Versorgungsspannung für den 555 um etwa 0,5 V erhöhte.
      Das sieht schon merklich angenehmer aus!
      Wählt man R3 höher, schluckt der zwar mehr Oberwellen, der Wirkungsgrad geht aber in den Keller.

      Wir hatten die Idee, mit einem zusätzlichen Kondensator und T1 einen Parallelschwingkreis zu bilden.
      So richtig befriedigend waren die Ergebnisse nicht, machte sich unangenehm beim Wirkungsgrad bemerkbar.
      Interessiert der weniger, kann man das durchaus in Verbindung mit sinnvollem R3 probieren.

      Erst mal wichtig ist jedoch, daß man mit dem Kern deutlich unter der Sättigung bleibt.
      Man sollte bei N30 als Grenze lieber 0,2 statt 0,3 T nehmen, ist dann sauber linearer Bereich.
      Auch sollte man bedenken, daß bei höherer Kerntemperatur die Sättigungsgrenze nach unten geht.
      Später wird noch was zu größeren Kernen kommen, auch zwei übereinander, hat Vorteile.

      Andreas
      Bilder
      • 555pura.jpg

        168,39 kB, 800×600, 5 mal angesehen
      • 10mm1r114mw.jpg

        49,12 kB, 600×450, 5 mal angesehen
      • 10mm10r114mw.jpg

        48,8 kB, 600×450, 3 mal angesehen
      Was bedeutet DL2JAS? Amateurfunk, www.dl2jas.com
      Hallo Andreas,
      du kommst immer auf Ideen! Aber das gefällt mir. Mir kam sofort eine Frage: Kann man nicht ganz einfach die Leistung erhöhen, indem man a) dem 555 einen Transistor nachschaltet und b) einen größeren Ringkern nimmt?
      Denn das erweitert erheblich den Anwendungsbereich. Zum Beispiel könnte man doch zwei Sek-Wicklungen anbringen, um zum Beispiel bei einem Labornetzteil zwei Anzeigemodule zu betreiben (V, A). Oder man möchte ein 9V-Gerät mit 6 V betreiben. Oder ein 12V-Autoradio im 6V-Oldtimer. Oder eine P- oder U-Röhre im normalen Röhrenradio mit E-Heizung 6,3V betreiben!

      VG Stefan
      Stefan, man kann viel!

      Das Netzteil wurde unter der Prämisse möglichst klein und einfach entwickelt.
      Viel Leistung soll es nicht schaffen, hauptsächlich für Anzeigemodule gedacht.
      Wichtig ist die galvanische Trennung, hier für diese Zwecke meist nötig.

      Reinhard tüftelt gerade an einer Version mit 555 und Transistor, MOSFET.
      Da geht natürlich wesentlich mehr Leistung als nur mit Endstufe NE555.

      Deine Wünsche hatten wir teilweise schon:
      Schaltnetzteil mit MC34063, Testboard
      Damit geht mehr Leistung, in der Version jedoch ohne galvanische Trennung.

      Noch nicht spruchreif, werden die Tage kürzer, stelle ich was mit TL494 = KA7500 vor.
      Sehr bekannter Schaltregler, auch bestens für zusätzliche Schalttransistoren geeignet.
      Damit gehen dann Deine anderen Vorschläge bestens, die mehrere Watt erfordern.

      Andreas
      Was bedeutet DL2JAS? Amateurfunk, www.dl2jas.com
      Hallo Stefan,

      Dein Gedanke ähnlich wie bei mir.

      Wenn Andreas seine Kleinversion hier vorgestellt hat, kann ich noch eine grössere Variante ergänzen, wie Andreas schon erwähnt hat (Andreas, Christian und ich haben zu beiden Varianten unsere Köpfe zusammengesteckt).

      Die grössere Variante bietet:
      • höhere Ausgangsleistung
      • Ausgangsspannung bis 30 V (oder +/- 15 V) symmetrisch
      • Ausgangsspannung stabilisiert/geregelt und stufenlos von 2,5 V (oder +/- 1,25 V) bis 30 V (oder +/- 15 V einstellbar)
      • ebenfalls galvanisch isolierte (potentialfreie) Ausgänge
      • ebenfalls Betrieb an 12 V DC
      In diesem Fall mit einem MOSFET als Treiber und LM317/LM337 für Stabilisierung und stufenlose Einstellbarkeit realisiert.


      Momentan bearbeite ich bei der Version noch die ausgangsseitige Entstörung.

      Gruß
      Reinhard
      Ausgangsleistung und Wirkungsgrad

      Im ersten Bild sieht man mehrere Kerne N30, mit denen Messreihen erstellt wurden.
      Rechts der große Kern ist mit Kanonen auf Spatzen geschossen, für den Zweck unnötig groß.
      Bei den Versuchen hatte er jedoch den Vorteil, daß man den mit NE555 nicht in die Sättigung bekommt.
      Die anderen Kerne links haben die Durchmesser 10, 12,5 und 16 mm.

      Strebt man eher hohe Leistung an, ist es sinnvoll, zwei Kerne 12,5 mm übereinander zu nehmen.
      Der AL-Wert verdoppelt sich, man benötigt weniger Windungen, 11 Wdg für für 540 µH primär.
      Auch verdoppelt sich dann die wirksame Querschnittsfläche, jetzt 24,46 mm².
      Lassen wir 0,3 T zu, erhalten wir einen Sättigungsstrom von 150 mA.
      Sekundär sind es 20 Wdg geworden, gibt mehr Ausgangsspannung, man muss nicht 1:1 wickeln.
      Bei allen Messungen betrug die Last am Ausgang OUT 470 Ω und bei den Oszillogrammen 50 mV pro Kästchen.

      U in
      P in
      U out
      I out
      P out
      Wgrad
      5
      60
      2,97
      6,32
      18,8
      31,3 %
      9
      234
      6,9
      14,7
      101
      43,3 %
      12
      456
      9,89
      21,0
      208
      45,6 %
      15
      750
      12,90
      27,4
      354
      47,2 %
      17
      1020
      14,91
      31,7
      473
      46,4 %






      --
      R3
      =
      10
      Ohm
      --
      12,79
      499
      9,89
      21,0
      208
      41,7 %


      Der sinnvolle Arbeitsbereich der Schaltung liegt in der Gegend 9 bis 15 V, typische Betriebsspannungen.
      Mit 5 Volt holt man kaum noch Leistung heraus, reicht nicht mehr für ein LED-Modul 100 mW.
      Spaßeshalber versuchte ich auch 17 V als Betriebsspannung, 18 V ist laut Datenblatt noch zulässig.
      Da ist man aber im Grenzbereich des NE555, Strom und Spannung, er wird merklich warm, noch anfassbar.
      Deutlich mehr als 300 mW Ausgangsleistung sollte man dem kleinen einfachen Schaltnetzteil nicht abverlangen.
      Man betrachte auch die Wirkungsgrade, abgesehen von 5 V immer deutlich über 40 %.
      Mit 17 V sank der Wirkungsgrad etwas, es wird zunehmend Leistung in der Endstufe des 555 verheizt.

      Im ersten Oszillogramm ist R3 mit 1 Ω gesteckt, im zweiten sind es 10 Ω.
      Man verliert zwar Wirkungsgrad, jetzt 41,7 % statt vorher 45,6 %, hat dafür aber deutlich weniger Oberwellen.
      Als Betriebsspannung für den 555 waren jetzt 12,79 V nötig, um wieder 9,89 V, 208 mW, zu erreichen.

      Andreas
      Bilder
      • snt555kerne.jpg

        126,77 kB, 800×480, 2 mal angesehen
      • 2x13mm1r208mw.jpg

        48,81 kB, 600×450, 2 mal angesehen
      • 2x13mm10r208mw.jpg

        49,08 kB, 600×450, 3 mal angesehen
      Was bedeutet DL2JAS? Amateurfunk, www.dl2jas.com
      Stefan, ich zeige verschiedene Möglichkeiten auf!

      Die Nachbauer mögen selbst entscheiden, was für sie sinnvoll ist.
      Wer eine Lösung haben möchte, bei der Rundfunk keine Rolle spielt, wird eher auf hohen Wirkungsgrad achten.
      Das dürfte gerade bei batteriebetriebenen Geräten eine Rolle spielen, nicht unnötig Leistung verschenken.
      Häufig ist aber der Wunsch vorhanden, möglichst keinen Störenfried zu bauen, z.B. bei Michael und Dir.
      Dazu kommt bald was, machte Messungen, sieht gut aus, zwei Bauteile zusätzlich.

      Andreas
      Was bedeutet DL2JAS? Amateurfunk, www.dl2jas.com
      Wir züchten auf Rundfunkverträglichkeit!

      Ausgangslage, wir wollen 100 mW am Ausgang, z.B. für ein LED-Modul 5 Volt 20 mA.
      Der Wirkungsgrad interessiert uns nicht so sehr, sondern Optimierung auf wenig Störungen, Oberwellen.
      Wir haben eine Betriebsspannung 12 Volt, wegen mir auch 9 bis 15 Volt.
      Ein einzelner Kern N30 mit 12,5 mm Durchmesser reicht dafür locker mit Reserve.
      Wir wickeln primär 17 Windungen, ergibt eine Induktivität von 640 µH.
      Für R3 setzen wir 22 Ω ein, mit 19 Windungen sekundär erhalten wir recht genau 5 V am Ausgang.
      Gemessen wurde mit 240 Ω Last an 5 Volt, ergibt 104 mW Ausgangsleistung.
      Das Windungsverhältnis hier im Beispiel gilt für 12 V Betriebsspannung am NE555.
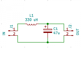
      Dem Ausgang, also hinter der Gleichrichtung, verpassen wir folgende kleine Zusatzschaltung:



      Im ersten Oszillogramm wieder der Strom durch R3, etwa 57 mA Spitzenstrom, weit vor Sättigung.
      Wir erhalten zahme 180 mT mit dem Onlinerechner für Ringkerne bei AL = 2200 und Ae = 12,23 mm².
      Das sieht schon angenehm abgerundet aus, fast alle Oberwellen primär werden von R3 geschluckt.
      Auch sekundär können Oberwellen entstehen, verursacht durch die Gleichrichterdioden.
      Unser LC-Filter hat eine doppelte Funktion, diese zu unterdrücken und für weniger Welligkeit zu sorgen.
      Das zweite Oszillogramm ist die Spannung direkt hinter dem Gleichrichter und das dritte hinter dem LC-Filter.
      In beiden Fällen ist 20 mV pro Kästchen eingestellt, damit man direkt miteinander vergleichen kann.
      Die Welligkeit ist nur noch gering, es sind jedoch noch kleine Spikes zu erkennen.
      Vermutlich kommen die durch die ungünstige Masseführung, schneller Aufbau des LC-Filters im Steckboard.
      Ein zusätzlicher Keramikkondensator 100 nF parallel zu 47 µF brachte keine Verbesserung im Oszillogramm.
      Der Wirkungsgrad hat natürlich erheblich gelitten, nur noch 31,6 % statt vorher weit über 40 %.
      Dafür haben wir jetzt so gut wie keinen Störnebel mehr, der uns beim Rundfunkempfang ärgern könnte.

      Andreas
      Bilder
      • lc-filter.png

        2,54 kB, 440×330, 62 mal angesehen
      • ir3-22r-57ma.jpg

        49,99 kB, 600×450, 3 mal angesehen
      • vor-lc330uh47uf.jpg

        50,74 kB, 600×450, 4 mal angesehen
      • out-nach-lc.jpg

        45,3 kB, 600×450, 8 mal angesehen
      Was bedeutet DL2JAS? Amateurfunk, www.dl2jas.com
      Sind die Spikes echt?

      Wir hatten darüber kurz eine Diskussion in unserer Dreiergruppe.
      Reinhard kämpft gerade mit den Dingern bei seinem Netzteil.
      Ich hatte bei mir die Vermutung, es könnte ein Dreckeffekt wegen mistiger Masse sein.

      So entschloss ich mich, das LC-Filter auf einem Stückchen Punktrasterplatine aufzubauen.
      Mit Absicht nahm ich als Zuleitung ca. 10 cm verdrillte Aderleitung Telefon.
      Damit kann ich einen Antenneneffekt praktisch ausschließen, würde sich aufheben.
      Bei den Bauteilen nahm ich welche aus jeweils selbem Fertigungslos, Gurt.

      Ergebnis, die Spikes sind echt!

      Für die Messungen nahm ich einen Tastkopf 100 MHz im praktisch neuwertigen Zustand.
      Im Alltagsgebrauch benutze ich den selten, kostete mal Geld.
      Kontrolle vorab, ob der Abgleich noch stimmt, perfekt mit dem Generator des Oszis.
      Das ist das Rechteck, keine Überschwinger und Flanken steil, auf dem Schirm nicht mehr erkennbar.

      Die Messungen beziehen sich auf den Ausgang des LC-Filters, Last wie zuvor 240 Ω.
      Beim Vergleich bemerkte ich, da ist noch eine Schweinerei passiert.
      Bis auf die Spikes war die Ausgangsspannung zu glatt, etwas Welligkeit hätte sein müssen.
      Beim Steckboard im Bild sieht man den etwas windigen Aufbau.
      Während der Messungen produzierte ich einen (teilweisen) Kurzschluss, zwei Bauteildrähte berührten sich.
      Beim neuen Oszillogramm mit Punktrasterplatine sieht man jetzt die leichte Welligkeit Taktfrequenz SNT.

      Danach interessierte mich die Frequenz der Spikes, isolierte einen.
      Die eigentliche X-Ablenkung stelle ich auf 1 µs pro Kästchen und dehnte zusätzlich um Faktor 10.
      Schöne Sache beim HAMEG, mit dem Knopf X-Pos kann man dann quasi 10 Bildschirmbreiten durchgehen.

      Beim untersuchten Spike kam ich auf eine Frequenz von gut 20 MHz.
      Kann eigentlich nicht sein, wie soll so eine Frequenz durch das LC-Filter kommen?
      Es geht!
      Die Elkos sind zwar von Nippon Chemi-Con, aber auch die wollen nicht mehr bei Hochfrequenz.
      Dann ist da noch die Spule, da muss ja die HF hindurch.
      Ich nahm 330 µH, eigentlich für 20 MHz praktisch unendlich hochohmig.
      Kurz nachgedacht, das Kernmaterial wird Mangan-Zink sein, für solche Frequenzen nicht mehr geeignet.
      In solchen Fällen sollte man eine Drossel etwa 1 bis 10 µH in Serie nehmen.
      Da wird als Kernmaterial Nickel-Zink zum Einsatz kommen, normalerweise gut für HF geeignet.
      Nimmt man eine Drossel 3,3 µH, erhält man bei 22 MHz einen Blindwiderstand von 460 Ω.

      Andreas
      Bilder
      • clc-pura.jpg

        113,85 kB, 800×600, 4 mal angesehen
      • clc-rechteck.jpg

        45,35 kB, 600×450, 4 mal angesehen
      • clc-out2.jpg

        43,06 kB, 600×450, 3 mal angesehen
      • clc-spike.jpg

        41,23 kB, 600×450, 4 mal angesehen
      Was bedeutet DL2JAS? Amateurfunk, www.dl2jas.com
      Gut, dass Ihr dem nachgeht ... ich hatte solche (echten !) Spikes auch bei meinen Versuchen mit kleinen Stop-Down-Modulen beim Grundig S 700, bevor wir die (bessere) Lösung mit dem Wickeln eines neues Kerns fanden (hatte Andreas vorgeschlagen). Dabei hatte ich mit einem 500 MHz Scope (Tektronix) gemessen, und bei der Feinauflösung sogar noch deutlich schärfere Peak feststellen können. Wenn die sich also noch beseitigen liessen, wäre das sehr gut !

      Grundig hatte seine kleine Schaltung da nicht ohne Grund komplett in Mu-Metall gekapselt.

      Besten Gruss,

      Michael
    • Benutzer online 1

      1 Besucher