Hallo allerseits,
ich repariere gerade einen Regie 550D.
(siehe auch Braun Regie 550 Tuner zu leise - Seite 2 und 3)
Einige Fehler konnte ich schon beheben. Nun ist mir aufgefallen, daß der UKW-Empfang recht schlecht ist. Die Feldstärkenanzeige geht max bis 2,2 (BR3, BR4), meistens nur bis 1 (Top FM, BR1) und dann auch nur mono.
Ich habe auch einen Regie 550 hier, bei welchem der Empfang deutlich besser ist, es kommen mehr Sender rein, Feldstärkenanzeige bis max 4, und viele Sender in Stereo
Ich hatte alle Elkos erneuert. Nur der 1uF Tantal im FM-Baustein ist noch der alte.
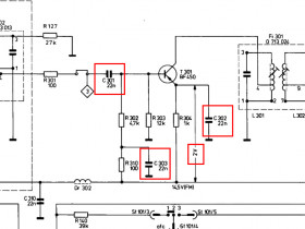
Eine Spannung nach dem FM-Baustein weicht von den Angaben im Schaltplan ab.
Die anderen Spannungen liegen in der Toleranz von +/-15%
Ci101:
Pin 3: 3V - gemessen 2,86V
Pin 5 8,5V - gemessen 7,9V
14,5V(FM) - gemessen 14,6V
über R304: 2V - gemessen 3,35V (diese liegt außerhalb der Toleranz)
Dann hab ich mir die Bauteile um den R304 angeschaut.
- Widerstandswerte OK
- BF450 Werte OK (finde ich)

- C301, C302, C303: 22nF (Keramik) - gemessen 34nF, 37nF, 31nF (diese kommen mir sehr hoch vor. Ist das normal? Hatten die damals so hohe Toleranzen?)

Hat jemand einen Tip wie ich hier weiter vorgehen soll? Neue Keramik-Cs (22nF) bestellen und testen?
Viele Grüße
Michael
ich repariere gerade einen Regie 550D.
(siehe auch Braun Regie 550 Tuner zu leise - Seite 2 und 3)
Einige Fehler konnte ich schon beheben. Nun ist mir aufgefallen, daß der UKW-Empfang recht schlecht ist. Die Feldstärkenanzeige geht max bis 2,2 (BR3, BR4), meistens nur bis 1 (Top FM, BR1) und dann auch nur mono.
Ich habe auch einen Regie 550 hier, bei welchem der Empfang deutlich besser ist, es kommen mehr Sender rein, Feldstärkenanzeige bis max 4, und viele Sender in Stereo
Ich hatte alle Elkos erneuert. Nur der 1uF Tantal im FM-Baustein ist noch der alte.
Eine Spannung nach dem FM-Baustein weicht von den Angaben im Schaltplan ab.
Die anderen Spannungen liegen in der Toleranz von +/-15%
Ci101:
Pin 3: 3V - gemessen 2,86V
Pin 5 8,5V - gemessen 7,9V
14,5V(FM) - gemessen 14,6V
über R304: 2V - gemessen 3,35V (diese liegt außerhalb der Toleranz)
Dann hab ich mir die Bauteile um den R304 angeschaut.
- Widerstandswerte OK
- BF450 Werte OK (finde ich)
- C301, C302, C303: 22nF (Keramik) - gemessen 34nF, 37nF, 31nF (diese kommen mir sehr hoch vor. Ist das normal? Hatten die damals so hohe Toleranzen?)
Hat jemand einen Tip wie ich hier weiter vorgehen soll? Neue Keramik-Cs (22nF) bestellen und testen?
Viele Grüße
Michael
? Ich hab diese Angaben so vorher noch nicht gelesen.