Braun Regie 550D schlechter UKW-Empfang

      Verdächtig niedriges Signal!

      Ich kann da auch nur spekulieren, machte noch nie was mit S042.
      Eigentlich sind seine Ein- und Ausgänge recht hochohmig, nicht weit unter 50 Ω.

      Mache sicherheitshalber einen einfachen Test, Generator auf 50 Ω eingestellt, Leerlaufspannung messen.
      Schließt Du am Ausgang 50 Ω (zweimal 100 Ω parallel) an, muss sich die Spannung halbieren.
      Das gilt auch, wenn Du ein kurzes Stück Koaxkabel dazwischen hast.
      Anders sieht es aus bei High-Z, dann ist weit weniger als halbe Spannung zu erwarten.

      Kurz habe ich überlegt, ob das Kabel versehentlich als Transformationsleitung wirken könnte.
      10,7 MHz ist grob Wellenlänge 30 m.
      Davon 1/4 Lambda ergibt 7,5 m und mit Verkürzungsfaktor was um die 5 m.
      Ich nehme an, in der Gegend bist Du nicht, eher 1 m.

      Andreas
      Was bedeutet DL2JAS? Amateurfunk, www.dl2jas.com

      easystreet schrieb:



      Oder muß ich nun den Generator "hochdrehen" bis ich 15mVss am MP1 messe?

      Viele Grüße
      Michael



      Hallo Michael,

      Output 50R am SG nehmen!

      Du schreibst "Messung am MP 1". Ist das der Einspeisepunkt und gleichzeitig auch der Punkt, wo Du mit dem Oszilloskop misst?

      Folgendes ist mein Ergebnis einer Simulation (LTSpice) des zu erwartenden Pegels an Messpunkt 1 (SO42P Schaltbild-Situation wie im 550d Receiver):
      • Signalgenerator mit 50 Ohm Ausgang: 10,70 MHz Sinus, Pegel 12 mV(ss) am offenen Ausgang (EMF) angenommen
      • Wenn an MP 1 angeschlossen, Receiver aber ausgeschaltet --> 9 mV(ss) an MP 1 "gemessen" (Simulationsergebnis), Pegel also nur noch ca. 75 %.
      • Wenn an MP 1 angeschlossen, Receiver eingeschaltet --> 5,5 mV(ss) an MP1 "gemessen", Pegel also nur noch ca. 45 %
      Man kann auch sagen, dass die SO42P Schaltung im Braun Receiver am MP 1 eine Last-Impedanz von nahezu 50 Ohm hat (ca. 45 Ohm), wenn der Receiver eingeschaltet ist. D.h. der am offenen Ausgang des Signalgenerators (dieser auf 50R-Ausgang eingestellt) anliegende 10,7 MHz-Pegel halbiert sich ungefähr, wenn der Signalgenerator an MP1 angeschlossen wird und der Receiver eingeschaltet wird.

      Um am MP1 einen Pegel von ca. 15 mV(ss) zu erhalten, muss der Signalgenerator (mit 50R Ausgang) also so eingestellt werden, dass er 30 mV(ss) am offenen Ausgang liefert.







      Pegeländerung bei Anschluß SG 10,7 MHz (50R Ausgang) an MP1: -6 dB ( - 6 dB heisst: Pegel halbiert sich bei Anschluss an MP 1 gegenüber dem Pegel am offenen SG-Ausgang) - bei eingeschaltetem Regie 550d.



      Du hättest also bei Deiner Messung an MP1 einen Pegel von ca. 5 mV(ss) erwarten können. Tatsächlich sieht es bei Dir mehr nach ca. 3 mV(ss) aus. Das ist zwar weniger als erwartet, aber nicht so wenig, dass ich beim SO42P zwingend einen Defekt sehen würde. Gerade bei so kleinen Pegeln, können sich schlechte Kontakte und andere Verlustbringer stärker bemerkbar machen. Also, wie von Dir vorgeschlagen, nochmal neu messen, so dass an MP1 ca. 15 mV(ss) sind und dann schauen, wieviel an MP3 ankommt.

      Die Simulation ergibt, dass der 10,7 MHz Pegel, der an MP1 anliegt, vom SO42P um den Faktor 5,6-fach (15 dB) verstärkt, an den Schwingkreis Fi101 geht. Über Kopplung mit dem Filter Fi102 wird eine Schwächung (= Dämpfung) erfolgen, die ich mal mit einem Erfahrungswert von ca. 6 dB annehme. Dann sollte an MP 3 ca. der dreifache Pegel von dem am MP 1 erscheinen. Wenn Du also an MP1 15 mV(ss) anliegen hast, sollten an MP3 ca. 45 mV(ss) zu messen sein.

      Wenn nur deutlich kleinerer Pegel an MP3 als 45 mV(ss) zu messen ist, prüfen, ob alle Wicklungen in Fi101 und Fi102 Durchgang haben (mit Ohmmeter). Dafür zuerst C114 auslöten und auf Kapazität und Isolationswiderstand prüfen (Ohmmeter im Mega-Ohm-Bereich). Bei noch ausgelötetem C114 und bei ausgeschaltetem Receiver prüfen:
      • Ist nahe Null Ohm zwischen den Pins 2 und 3 des SO42P messbar?
      • Ist nahe Null Ohm zwischen jeweils jedem der beiden Anschlüsse von R127 nach Masse messbar?
      • Ist auf der filterseitigen Seite des Anschlusses von R301 nahezu Null Ohm nach Masse messbar?
      • Ist nahe Null Ohm zwischen den Pins 5 und 3 sowie zwischen den Pins 5 und 2 des SO42P messbar?
      Dann C114 einlöten, anschliessend...
      • Ist nahe Null Ohm zwischen jeweils jedem der beiden Anschlüsse von C114 nach Masse messbar?
      Wenn alles mit "ja" bestätigt werden kann, sind die Wicklungen der Filter in Ordnung. Es kann aber immer noch einer der Kreiskondensatoren defekt sein, u.U auch einer der im Inneren der Filter Fi101 und Fi102 befindlichen Miniatur-Rohrkondensatoren. Im Falle eines Defekts dieser Kondensatoren machen sie keinen Schluss, sondern sind "offen". Sie auszubauen, um sie zu messen ist schwierig und riskant. Leicht beschädigt man das Filter irreversibel. Man prüft deshalb leichter so:
      Ohne das Filter Fi101 auszubauen, lötet man parallel ("über") R112 einen Keramikkondensator (mit möglichst kurz gehaltenen Anschlussdrähten) von 22 pF (man probiert auch 15 pF, 27pF, 33pF und 39 pF; ggf. ist einer der anderen genannten Werte passender). Verbessert das den Empfang oder den gemessenen ZF-Pegel an MP3 deutlich, ist der Defekt gefunden. Verschlechtert sich der ZF-Pegel damit merklich, ist der Kerko im Filter F101 in Ordnung.

      C114 war schon vorher im ausgelöteten Zustand (!) überprüft.

      Bei Filter Fi102 geht man entsprechend vor. Hier Kerko (von 15pF bis 39 pF durchprobieren) von F102 Anschluss Nr. 3 nach dessen Masse-Anschluss parallel einlöten. Wird der Pegel schlechter, ist der im Filter befindliche Kerko in Ordnung. Wird der Pegel mit einer der genannten Kapazitäten besser, ist er defekt.


      Gruß
      Reinhard



      Dieser Beitrag wurde bereits 12 mal editiert, zuletzt von „oldiefan“ ()

      Reinhard, gute Frage!

      Ich interpretierte es so, daß die Spannung an MP1 gemessen wurde, dort zusammenbricht.
      Deswegen auch mein Vorschlag der Prüfung des Generatorinnenwiderstands.
      Passt der mit 50 Ω, sollte weit mehr als nur die Hälfte dort zu messen sein.
      Auch dazu habe ich schon eine Idee, schreibe ich, wenn Michael geantwortet hat.

      Andreas
      Was bedeutet DL2JAS? Amateurfunk, www.dl2jas.com

      dl2jas schrieb:

      Reinhard, gute Frage!

      Ich interpretierte es so, daß die Spannung an MP1 gemessen wurde, dort zusammenbricht.
      Deswegen auch mein Vorschlag der Prüfung des Generatorinnenwiderstands.
      Passt der mit 50 Ω, sollte weit mehr als nur die Hälfte dort zu messen sein.
      Auch dazu habe ich schon eine Idee, schreibe ich, wenn Michael geantwortet hat.

      Andreas


      Hallo Andreas,

      Du hattest bereits geschrieben, als ich noch bei der Überprüfung der Lastimpedanz an MP1 war (Simulation).
      Der Pegel an MP1 bricht um etwas mehr als die Hälfte ein, das ist auch in der Simulation mit einem 50 Ohm SG-Ausgang so. Lastimpedanz an MP1 ist 45 Ohm (bei eingeaschaltetem Receiver). Einzelheiten sind oben nachgetragen. Ich hatte das anfangs auch nicht unbedingt erwartet.

      Die Widerstände hinter MP1 geben bereits eine Last von zusammen 167 Ohm (ausgeschaltet), also Pegeleinbruch auf ca. 75%. Wird aber eingeschaltet, kommrn die Transistoren zusätzlich ins Spiel. Hätte ich auch vor der Simulation nicht gedacht, dass sich damit (eingeschaltet) insgesamt eine so niedrige Lastimpedanz ergibt, übrigens auch, wenn ich die Brücken über 2-3 und 7-8 ersatzlos herausnehme.

      Gruß
      Reinhard

      Dieser Beitrag wurde bereits 2 mal editiert, zuletzt von „oldiefan“ ()

      Hallo Andreas, hallo Reinhard,

      wow, vielen Dank für all die Infos (wann schlaft ihr denn ?( )

      Hier schon mal ein paar Antworten zu den Fragen:

      - MP1 ist der Einspeisepunkt. Da ich am MP4 kaum Signal hatte wollte ich erst schauen, wieviel denn am MP1 wirklich anliegt
      - C114 hatte ich bisher nicht ausgelötet/gemessen.
      Problem: der gesamte FM-Baustein ist als eine Einheit auf die obere Platine gelötet. Um hier einzelne Bauteile auszulöten muß ich erst die komplette Box runterlöten. Andreas meinte, ich sollte dies erstmal nicht machen. Ich kann also hier momentan nur im eingebauten Zustand messen (teilweise nur mit ganz dünnen Meßspitzen/Nadeln in die Platinenlöcher um an die Bauteilbeinchen zu kommen
      - Drainstrom BF900: Spannung über R106 gemessen 4,18V -> Drainstrom 8,89mA
      R106 hat im eingebauten Zustand gemessen 460R, damit wäre der Drainstrom rechnerisch etwas höher -> 9,09mA
      - Spannung 14,5V FM: gemessen 14,6V

      Restliche Punkte kommen noch.

      Viele Grüße
      Michael

      Dieser Beitrag wurde bereits 1 mal editiert, zuletzt von „easystreet“ ()

      Hallo,

      hier die Messungen bzgl. Generator-Innenwiderstand

      Einstellungen FG:



      Messung 10,7MHz, 50R-Koaxkabel, Länge 50cm, am Ende 50R (gemessen 50,7R) angelötet, Oszi-Tastkopf 1:1, 5mV/Div
      -> 12mVss



      Messung 1kHz, 50R-Koaxkabel, Länge 50cm, am Ende 50R (gemessen 50,7R) angelötet, Oszi-Tastkopf 1:1, 5mV/Div
      -> 15mVss



      Grüße
      Michael
      Drainstrom sieht gut aus!

      Ich sah mir noch mal das Datenblatt an, maximal zulässige Verlustleistung 150 mW.
      Wäre der Strom 15 mA oder höher, wäre was faul, so passt das gut.

      Reinhard und ich hatten mal wieder ähnliche Gedanken.
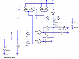
      Er war so nett und hat gleich die Innenschaltung vom S042P hochgelegt.
      Kommt das mit seinen ermittelten 45 Ω Innenwiderstand nicht hin, kannst Du jetzt messen.
      An die beiden BE-Strecken der unteren Transistoren kommt man ja ganz gut ran.
      Würde ich aber nur machen, wenn Du mit Generator auf einen Widerstand deutlich unter 45 Ω kommst.

      Andreas
      Was bedeutet DL2JAS? Amateurfunk, www.dl2jas.com
      Hallo,

      heute neue Messungen

      Einstellungen FG: mußte auf 55mVss gehen damit ich am MP1 15mVss messe (dürfte dann etwas mehr sein, aber Oszi zeigt wegen 20MHz Bandbreite nicht ganz korrekt an)



      MP1 (5mV/Div, Tastkopf 1:1): 15mVss



      MP3 (5mV/Div, Tastkopf 1:1): ca. 4mVss



      Nach Reinhards Tipps würde nun als nächstes der Ausbau der FM-Box anstehen um dort die Bauteile messen zu können, richtig?

      Viele Grüße
      Michael
      Noch nicht die Box ausbauen!

      Ich bat darum, mit Oszi den Innenwiderstand des Generators zu bestimmen.
      Hat der Generator 50 Ω, muss sich gegenüber Leerlauf mit Abschluss 50 Ω die Spannung halbieren.
      Der Hersteller gibt zwar 50 Ω an, man sollte sich jedoch nicht darauf verlassen.
      Für manche Messungen ist die Kenntnis des Generatorwiderstands wichtig.
      Reinhard ermittelte für den S042 45 Ω an MP1.
      Den Wert gilt es danach durch Messung zu ermitteln.
      Liegt der deutlich daneben, könnte es der S042 sein, muss aber nicht.
      Möglicherweise sieht der S042 eine falsche Last, untersuchen wir anschließend.
      Wenn das Oszi scheinbar falsche Werte anzeigt, stört das nicht sonderlich, es geht um Verhältnisse.

      Andreas
      Was bedeutet DL2JAS? Amateurfunk, www.dl2jas.com
      Habe ich was übersehen?

      Nimm nicht die vom Peak Tech angezeigte Spannung.
      Mich interessiert schon, was Du bei Leerlauf und Last 50 Ω mit Oszi misst.
      Wenn das Oszi wegen Bandbreite bei 10,7 MHz etwas zu wenig anzeigt, stört das nicht.
      Ermittelst Du das Verhältnis, rechnet sich ja dieser eventuelle Fehler wieder heraus.

      Andreas
      Was bedeutet DL2JAS? Amateurfunk, www.dl2jas.com
      Kleine Sache nebenbei!

      Eventuell wirst Du bei box73.de (Funkamateur) bestellen.
      Dort gibt es günstig einige Messmodule, z.B.:
      box73.de/product_info.php?products_id=4386
      Herzstück ist ein AD83xx, macht für den Preis recht genaue Pegelmessungen.
      Das Modul deckt 100 kHz bis 440 MHz ab, ideal für Messungen an Radios.
      Laut Beschreibung ist es für 50 Ω, scheint aber für 91 Ω bestückt zu sein.
      Bestelle eventuell zwei davon.
      Eins bestückst Du für 50 Ω und eins für ca. 2 kΩ.
      Wie man das macht erkläre ich dann, lediglich einen SMD-Widerstand am Eingang abändern.
      Oszi taugt nur bis ZF 10,7 MHz, mit dem Modul kannst Du auch z.B. am Oszillator messen.
      Wird hier vermutlich nicht nötig sein, kann aber später bei andern Radios interessant werden.

      Andreas
      Was bedeutet DL2JAS? Amateurfunk, www.dl2jas.com
      Hallo Andreas,

      hier die Ergebnisse der FG-Messung (Bilder siehe weiter oben Dienstag 01.04. 12:45 Uhr):

      Messung 1kHz, 50R-Koaxkabel, Länge 50cm, am Ende 50R (gemessen 50,7R) angelötet, Oszi-Tastkopf 1:1, 5mV/Div
      -> 15mVss

      Messung 10,7MHz, 50R-Koaxkabel, Länge 50cm, am Ende 50R (gemessen 50,7R) angelötet, Oszi-Tastkopf 1:1, 5mV/Div
      -> 12mVss

      Eine Messung ohne den 50R Abschlußwiderstand kann ich Anfang der Woche noch nachreichen.

      Danke für den Hinweis mit dem Messmodul :)
      Frage:
      warum kann ich mit nem Oszi mit höheren Bandbreite nicht am Oszillator messen? Weil der verstimmt wird?

      Viele Grüße
      Michael
      Mit manchen Oszilloskopen geht das schon!

      Ich nehme an, Du willst nicht eins mit z.B. 200 MHz kaufen.
      Deins mit 20 MHz kannst Du nicht nehmen, UKW-Oszillatoren haben was um die 110 MHz.
      Auch das mit dem Verstimmen ist ein wesentlicher Aspekt.
      Oszilloskopeingänge haben eine Kapazität von etwa 30 pF mit Tastkopf 1:1.
      Die Kapazität darf man dann bei 100 MHz nicht mehr vernachlässigen.
      Man könnte mit Tastkopf 1:10 messen, 1/10 Kapazität, unhandlich bei kleinen Signalspannungen.
      Wandler der Reihe AD83xx haben eine Eingangskapazität in der Gegend 2 pF.
      Auch kann man mit denen sehr kleine Pegel messen, müssen nur brauchbar über Rauschen liegen.

      Andreas
      Was bedeutet DL2JAS? Amateurfunk, www.dl2jas.com
      Ja, die Messung am offenen Ausgang des SG fehlt noch, um dessen Ausgangsimpedanz von 50R endgültig zu verifizieren.
      Ich nehme jetzt (vorauseilend) an, dass der SG 50 Ohm Ausgangsimpedanz hat und bestätigt wird.

      Dann hiesse das für mich:
      • Der Pegel von 55 mVss ist verdächtig hoch, um an MP1 15 mVss zu erzeugen
      • Der Pegel von nur 4-5 mVss an MP3 ist VIEL zu niedrig
      ---> Es gibt einen Defekt zwischen MP1 und MP3

      Zur weiteren Diagnose muss zunächst noch nicht zwangsweise die FM-Box ausgelötet werden!
      Machen wir die vorläufige Annahme, dass C114 nicht defekt ist, kannst Du weiter messen:

      Receiver ausschalten !
      Dann:
      • Ist nahe Null Ohm zwischen den Pins 2 und 3 des SO42P messbar?
      • Ist nahe Null Ohm zwischen jeweils jedem der beiden Anschlüsse von R127 nach Masse messbar?
      • Ist auf der filterseitigen Seite des Anschlusses von R301 nahezu Null Ohm nach Masse messbar?
      • Ist nahe Null Ohm zwischen den Pins 5 und 3 sowie zwischen den Pins 5 und 2 des SO42P messbar?
      • Ist nahe Null Ohm zwischen jeweils jedem der beiden Anschlüsse von C114 nach Masse messbar?
      Für alle diese Messungen muss die Box nicht ausgelötet werden.
      Ist die Antwort in allen o.g. Konstellationen "ja", dann ist vermutlich das IC SO42P defekt.

      Allerdings...
      könnte auch einer der Kerkos in den beiden Filtern oder C114 defekt sein.

      Gruß
      Reinhard

      Dieser Beitrag wurde bereits 2 mal editiert, zuletzt von „oldiefan“ ()

      Da stimmt was nicht!

      Das wäre dann 12 mV bei Last 50 Ω und auch im Leerlauffall ohne Last.
      Plausibel wäre 24 mV im Leerlauf und 12 mV an realen 50 Ω.
      Zeichne Dir eventuell die Ersatzschaltung auf, DC-Betrachtung reicht.
      Generator mit unendlich kleinem Widerstand, 0 Ω.
      An den dann 50 Ω, ist der Innenwiderstand des Peak Tech.
      Da misst man dann mit Tastkopf die volle Spannung, 50 Ω vernachlässigbar.
      An den ersten Widerstand noch mal 50 Ω, also Dein angelöteter Widerstand 50,7 Ω.
      Mist man mit Tastkopf über dem, muss sich die halbe Spannung ergeben.
      Stimmt das nicht ganz mit halber Spannung, kann man so den Innenwiderstand des Peak Tech ermitteln.
      Die eigentliche Generatorspannung (0 Ω) wurde früher gern als EMK bezeichnet, wenn Du das mal siehst.
      Mache auch mal die Innenwiderstandbestimmung für Stellung HIGH-Z.
      Könnte sein, daß die dann wesentlich besser passt, um später die Filter durchzumessen.

      Andreas
      Was bedeutet DL2JAS? Amateurfunk, www.dl2jas.com
    • Benutzer online 6

      6 Besucher