Alchemist Kraken Verstärker

      Alchemist Kraken Verstärker

      Neu

      Vor einiger Zeit sandte Michael mir diesen Verstärker zu. Es handelt sich um einen ziemlichen Exoten, eher in der High-End-Szene bekannt und vermutlich in nicht allzu großen Stückzahlen gebaut. Zeitlich lässt sich der Typ in den 1990er Jahren verorten. Michaels Exemplar hat schon ein Gehäuse in Edelstahlausführung. Er hatte ihn wieder in einen betriebsfähigen Zustand gebracht, ein schönes passendes Netzteil gebaut und dann einem Probehörer überlassen. Dieser urteilte sinngemäß: Die Bässe fehlen, in den Höhen klingt er nicht gut. Der Verstärker wurde mit "Class-A-Betrieb" beworben und dementsprechend findet sich in allen auffindbaren Rezensionen auch ein Hinweis auf gehörige Erwärmung der seitlichen markanten Kühlkörper bis auf Temperaturen, dass es weh tut.



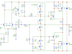
      Die Schaltung im Originalzustand zeigte ein weitgehend klassisches Design: Differenzeingang, VAS mit nur einem Transistor und eine Treiber-Endstufenkombination in komplementärer Sziklaikonfiguration. Ungewöhnlich sind meines Erachtens drei Dinge:
      1. Ruhestromschaltung mittels zwei als Dioden geschalteten MPSA92 (Q3 und Q4). Ihr Strom, und damit die Flußspannung, wird durch die Werte von P1 und R29 bestimmt.
      2. Strombegrenzung durch ebenfalls als Dioden geschaltete MPSA92 (negativer Zweig Q1, Q2, positiver Zweig Q5, Q6)
      3. asymmetrische Widerstandswerte an Treiber und Endstufe


      Die erste Messung von Frequenzgang und Pegel zeigte denn auch Auffälligkeiten. Beide Kanäle sahen ähnlich aus. Beginnend bei 1000 Ohm fiel der Pegel um 12- 15 dB bis herunter zu 20 Hz. Bei Leistung traten außerdem oberhalb von 10 Watt sehr hohe Verzerrungswerte auf, bei 30 Watt erreichte THD einen Wert von ca. 5 %. Der Pegelabfall bei tiefen Frequenzen lag an vertrockneten Kondensatoren im Rückkopplungszweig. C5 wies lediglich 5-10 µF auf, der ESR lag bei über 25 Ohm. Auch die anderen kleinen Elkos zeigten Verschleißerscheinungen, diese machten sich aber nicht im Verstärkungsverhalten bemerkbar.

      Die Verzerrungen bei hohen Frequenzen blieben auch nach Ersatz der Elkos hoch. Allerdings waren sie stark vom eingestellten Ruhestrom abhängig. Beides war konsistent mit den Ergebnissen der Simulation.
      Im Anlieferungszustand besaß P1 einen Wert von 42 kOhm, resultierend in ca. 350 mA Ruhestrom. Über Q3/Q4 flossen da nur ca. 500 µA. Dieser Strom bildet gleichzeitig den Arbeitsstrom für Q7, den Transistor der Spannungsverstärkungsstufe. Das ist ein sehr geringer Wert für den verbauten Leistungstransistor TIP32C.



      Ausgang, Speisung mit Rechtecksignal 20 kHz, Skalenteilung 10V/div

      Beim probeweisen Erhöhen des Ruhestroms durch die Einstellung von P1 auf 10 kOhm fielen wiederum sowohl in der Messung als auch in der Simulation die Verzerrungen auf unter 1 %. Die Ursache ist, dass nur über Weg R29/P1 die Basisladungen der Treibertransistoren abgebaut werden können. Ist dieser Widerstand entsprechend hoch, wird die Endstufe einfach zu langsam, die Slew-Rate der abfallenden Flanke ist zu niedrig, deutlich sichtbar im Oszillogramm. Bei niedrigen Pegeln tritt dies noch nicht stark in Erscheinung, sobald aber eine Impulsleistung von über 10 Watt abgefordert wird, stört dies.



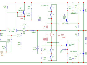
      Der Ersatz von Q3 und Q4 mit einer klassischen Multiplikatorschaltung, aufgebaut auf einem Stück Lochraster, brachte die Lösung. Ich habe zusätzlich für Q7 einen üblichen spannungsfesten Kleinsignaltransistor des Typs 2N5401 für die Spannungsverstärkerstufe eingesetzt, da dies den Wert der Verzerrungen bei hohen Frequenzen zusätzlich etwas absenkte; sowohl bei niedrigen als auch bei hohen Pegeln. In der Simulation war alles schick, keinerlei negative Einflüsse, Stabilität war gegeben. Der Strom über die VAS lässt sich nun über P1 wählen. Auf ca. 2,7 kOhm gestellt, fließen ca. 5 mA. P2, das zusätzliche 1 kOhm-Poti ermöglicht davon unabhängig die Wahl des Ruhestromes über die Endtransistoren. Wer möchte, kann damit jetzt auch klassischen AB-Betrieb einstellen, d.h. Ruhestrom im Bereich von nur wenigen 10 mA. Ich habe es bei 300 mA belassen. Damit kann man ganz gut gehobene Zimmerlautstärke bei A-Betrieb realisieren.
      Etwas Anpassung benötigte auch der Ruhestrom des Differenzeingangsverstärkers. Der Spannungswert am Ausgang in Ruhe ist abhängig von der Stromaufteilung, der Ube-Charakteristik und der Stromverstärkung der beiden Transistoren BC550B. Wer mit 50 mV am Ausgang leben kann, braucht da nicht viel zu ändern. Ich habe den Wert ganz leicht erhöht und gleichzeitig auch den Strom über die Zenerdiode geringfügig angepasst, da dieser sehr gering gewählt war.

      Im realen Leben zeigte sich mit diesen Änderungen zuerst eine Enttäuschung. Die Slew-Rate war zwar nun in Ordnung, aber die Verzerrungen lagen dennoch in einer Größenordnung von 0,7 bis 5%, je nach Wahl des Ruhestromes für den Differenzverstärker. Noch dazu traf dies nun fast über den gesamten Leistungsbereich zu. Die Speisung mit einem Rechtecksignal zeigte, dass aufgesetzte Schwingungen von ca. 3 MHz auf dem Dach die Ursache waren. Auch bei einem hochpegeligen Sinussignal war das zu beobachten. Abhilfe schaffte die Vergrößerung des Millerkondensators am Spannungsverstärkertransistor von 6 pF auf 56 pF. Das lief nur noch via Trial-and-Error an der realen Schaltung, die Simulation zeigte die Schwingneigung nicht.



      Der Amplitudengang wird durch die Änderungen nicht beeinflusst. Im Bild sind der modifizierte Kanal und der Originalkanal dargestellt. Von 20 Hz bis 20 kHz ist der Verlauf in beiden Fällen tadellos.



      Bei 30 Watt sieht nun auch der Gang der THD annehmbar aus und liegt unter denen der Spezifikation. Bei 20 kHz erreicht er lediglich 0,16%.




      Bleibt man im Bereich des A-Betriebes, das heißt, sowohl negativer als auch positiver Zweig der Endtransistoren verlassen nicht den leitenden Bereich, kommen sehr gute niedrige Verzerrungswerte zustande. Die modifizierte Seite schlägt sich hier nochmals etwas besser und erreicht 0,003% bei den mittleren Frequenzen, der original gebliebene Zweig liegt da mit 0,009% etwas schlechter. Das bleibt aber lediglich ein Messergebnis, hören wird man das nicht mehr.



      Ausgangsspannung, Rechtecksignalquelle, 20 kHz, 10V/div im Bild.
      Der Umbau wird auch im Rechtecksignal deutlich. Beide Flanken werden bei 30 Watt ähnlich steil abgebildet.

      Ein Letztes bleibt: Laut Simulation ist der Verstärker anfällig für Eigenschwingungen bei kapazitiven Lasten. Ein LR-Glied am Ausgang, 2,2 Ohm parallel zu 2,2 µH werde ich deshalb noch nachrüsten.

      Viele Grüße,
      Christian
      **************************************************
      2 + 2 = 5 (für extrem große Werte von 2)

      Dieser Beitrag wurde bereits 9 mal editiert, zuletzt von „chriss_69“ ()

      Neu

      chriss_69 schrieb:

      Probehörer überlassen. Dieser urteilte sinngemäß: Die Bässe fehlen, in den Höhen klingt er nicht gut.


      Hallo Christian,

      da hatte der Probehörer ja ein gutes Gehör!
      Die Abweichungen vom Soll waren hier aber auch extrem.

      Ich frage mich, welcher klangliche Vorzug diesem Alchemist Kraken Verstärker in der High-End Szene wohl zugeschrieben wird/wurde. Zumal er im Originalzustand ja von seiner technischen Performance her - heftige 0,16 % THD bei 20 kHz für 30 W (lt. werksseitiger Spec. sind sogar bis 1 % bei 28 W/8 Ohm noch zugelassen) - selbst von sehr viel preiswerteren Massenware Kaufhaus-/Versandhausverstärkern nicht positiv abheben kann.

      Deine Verbesserungen haben ihm bzgl. Verzerrungen nun einen ordentlichen "Schub nach vorn" gegeben.
      Ist das abgebildete Rechteck bei 10 kHz?

      Gruß
      Reinhard

      Saba 9241 Endstufe: THD 0,03 % bei 20 kHz / 70 W an 4 Ohm

      Neu

      das obere Rechtecksignal war bei 20kHz angegeben, wäre schon erstaunlich, dass das im unteren die Messfrequenz geändert worden wäre, trotzdem spannend.

      Für mein Eindruck hat sich der Hersteller mit dem in Klasse A betriebenen Verstärker mit wenig Aufwand mit dem Hype einiger Fans in der High-End Szene ein gutes Geschäft machen wollen. Popelige AB-Verstärker aus Japan haben auch Anfang der Neunziger bei 30W Ausgangsleistung 0,01% THD produziert (z.B. Yamaha AX 690). Insofern fehlt mir jeder Respekt für den og. Verstärker.

      Neu

      Verständnisproblem

      Wozu dienen Q1 und Q2, bzw. Q5 und Q6?
      Bei Q3 und Q4 ist es klar, Vorspannungserzeugung für T25 und T26.
      Eigentlich hätte ich erwartet, daß Q1 irgendwie an positiver Betriebsspannung hängt.
      Sinngemäß natürlich auch für Q6, dann die negative Betriebsspannung.
      Das machen sie aber nicht, sie sind mit dem Ausgang verbunden.

      Bei T25 und R24 war ich kurz am überlegen.
      Wäre R24 wesentlich niederohmiger, z.B. 10 Ω, hätte man eine interessante Schaltung.
      Bei recht kleiner Lautstärke käme alles über die Treiber T25 und T26.
      Erst ab etwa 60 mA würden sich die Endstufentransistoren T28 und T27 dazuschalten.

      Andreas
      Was bedeutet DL2JAS? Amateurfunk, www.dl2jas.com

      Neu

      Hallo Reinhard,

      Im Web fand ich drei Zeitschriftentests, sie alle empfehlen letztlich den Verstärker nur bedingt, wenn auch mal von "transparentem Klangbild" und "warmem röhrenähnlichem Klang" gesprochen wird. Meiner Meinung nach wurde hier um eine für ihre Zeit technisch unsauber entwickelte Schaltung die Geschichte von Class-A-Betrieb und dominanter 2. harmonischer Verzerrung herumgewickelt. Diese Geschichte, verbunden mit dem außergewöhnlichen Design, hat dann wohl für einigen Absatz gereicht.

      Vielleicht tue ich dem Entwickler aber auch Unrecht und er hat mit Absicht den Anstieg der harmonischen Verzerrungen hineingebracht, um dem Verstärker einen "Klangcharakter" zu geben. Denn es stimmt ja, fast alle in dieser Zeit verfügbaren Verstärker waren von den Werten her überlegen.

      Die Rechtecksignale hatten 20 kHz beim Test.

      Viele Grüße
      Christian
      **************************************************
      2 + 2 = 5 (für extrem große Werte von 2)

      Neu

      Q1,2 und Q5,6 werden leitend, wenn der Ausgang nicht mehr dem Signal der Spannungsverstärkungsstufe folgen kann. Sie begrenzen den Ausgangsstrom und werden erst so recht bei 4 Ohm oder weniger Ausgangswiderstand aktiv.
      Ich habe lange gezweifelt, ob ich diese beiden Schaltungsteile fehlerfrei abgenommen habe. Aber letztlich haben Spannungsmessungen an diesen Transistoren bestätigt, die dargestellte Schaltung ist korrekt.
      **************************************************
      2 + 2 = 5 (für extrem große Werte von 2)

      Dieser Beitrag wurde bereits 2 mal editiert, zuletzt von „chriss_69“ ()

      Neu

      Es gibt eine Äusserung des ehem. Chefentwicklers bei Alchemist ("Jez1234", UK Vintage Radio-net Forum).

      Ich zitiere:

      "Re: Alchemist Kraken amp
      I was Chief Engineer with Alchemist Products for a while. I am the designer of the Axiom/Maxim integrated but not the Kraken and all its offshoots. The complementary part is indeed BD249. More commonly though we fitted TIP35/TIP36 output devices and these were the now "unobtainium" "F" type with the highest voltage rating. Higher power amps in the range needed this higher voltage capability but you should be OK with "C" types for the Kraken.
      ...
      No "Thiele network" was originally fitted but later models from well after I left had one retro fitted... well just the inductor anyway! It was just a ferrite cored Toko type thing and probably saturated! I fit a proper one with hand wound air "cored" inductor and damping resistor when I get one in for repair.

      It sounded great but measured.... well lets say if you wanted a triangle wave generator @ 50W then feed it with 25Khz! It slewed like a sloth!"

      (vintage-radio.net/forum/showthread.php?t=173766)


      Der letzte Satz ist bezeichnend und bestätigt auch die Ergebnisse von Christian (vor seiner Modifikation).
      Und dass später statt eines LR-Glieds nur eine mickrige TOKO-HF-Spule mit Ferritkern nachgerüstet wurde, die für 2-4 A nicht mehr geeignet ist und daher viel zu schnell in die Sättigung kommt, spricht ja nicht für die Kompetenz bei Alchemist. Erstaunlich, dass der ehemalige Entwicklungsleiter in dieser Boutique-Manufaktur das und die fürchterlichen technischen Eigenschaften des Kraken (in der Werksversion) sogar ausdrücklich bestätigt. DAS wiederum, spricht für ihn, aber wirft andere Fragen auf, u.a., was eigentlich das Entwicklungsziel in diesem Unternehmen war. Christian hat da schon eine Vermutung geäussert, die, nicht ganz abwegig scheint.

      Gruß
      Reinhard

      Dieser Beitrag wurde bereits 6 mal editiert, zuletzt von „oldiefan“ ()

      Neu

      Strombegrenzung:

      Q1 und Q2 werden in der negativen Halbwelle leitend, wenn die Summe aus Flußspannung T26 (neg. Treiber) und Spannungsabfall über R16 ihren gemeinsamen Ube-Schwellwert überschreitet.

      Q5, Q6 arbeiten äquivalent für die positive Halbwelle. Das angehängte Bild zeigt diesen Zustand bei 2 Ohm Ausgangswiderstand, ergänzt um die Spannungen der Nodes und der Zustände der Halbleiter.

      Ganz symmetrisch arbeitet die Strombegrenzung nicht. Bei der negativen Halbwelle muss lediglich der Strom, der über P1, R29 fließt, "vernichtet" werden. Bei der positiven Halbwelle steuert Q7 nach, es fließen dann 80 - 100 mA.
      Bilder
      • Strombegrenzung_posHW.jpg

        236,48 kB, 1.863×756, 17 mal angesehen
      **************************************************
      2 + 2 = 5 (für extrem große Werte von 2)

      Dieser Beitrag wurde bereits 2 mal editiert, zuletzt von „chriss_69“ ()

      Neu

      Ja, British HiFi, das trifft es am besten ... aber am Ende wird ein Verstärker herauskommen, der bei skurrilem Design dennoch ordentlich klingt. Die Fa. Alchemist war eine seltsame Mischung von Entwicklern, einige gut, einige vielleicht nicht so gut ...

      Aber die Briten haben sich nie der Meinung angeschlossen, dass gute Messwerte auch zu einem guten Klang führen. Das ist so einfach auch nicht. Und ja, es gab auch seltsame Auswüchse, bei denen bestimmte Klangvorstellungen (u.a. aus der Röhrentechnik entliehen) umgesetzt wurden. Man könnte das dann "Sound-Maschinen" nennen, aber die haben auf der Insel durchaus ihre Fans.

      Ich bin jedenfalls froh, dass Christian sich der Sache angenommen hat. Am Ende wird ein Umbau stehen, der vermutlich auch andere Nutzer interessieren wird.

      Besten Gruss,

      Michael

      Neu

      Michael,
      Ich kann Dir da zustimmen.

      Soll aber nicht heissen, dass es nicht auch "sehr gut klingende" (soweit Verstärker überhaupt klingen - das ewige Streitthema) Verstärker gäbe, die auch ordentliche technische Daten haben. Die hat er jetzt nach Christians Überarbeitung ja nun bei kleiner Ausgangsleistung im Class-A Betrieb.

      Gruß
      Reinhard

      Dieser Beitrag wurde bereits 3 mal editiert, zuletzt von „oldiefan“ ()

      Neu

      Ja, klar --- ich kann nur mit Verstärkern etwas anfangen, die neutral sind (weil ich regelmässig den Vergleich mit live Konzerten habe). Ein Klavier muss wie ein Klavier klingen etc. --- Stimmen natürlich wiedergegeben werden, ohne tonale Verfärbungen). Das geht nicht mit Klirr im Bereich mehrerer Prozent.

      In der Tat ist das ein ewiges Streitthema, aber ich habe im Bekanntenkreis diverse Musiker, die sehr speziell hinhören, und Nuancen hören, die man nur mit einem trainierten Ohr hören kann. Was soll ich sagen --- die hören Unterschiede, auch im Doppelblindtest. Was sie dann klar bevorzugen, hängt vom Instrument und von der Musik ab. Will sagen: Jemand, der in einer Band E-Gitarre spielt, achtet auf andere Dinge als jemand, der Cello spielt oder Klavier. Bei Jazz stehen andere Dinge im Vordergrund als bei Klassik.

      Und es gibt eine Sache, die sehr deutlich ist (und auch messtechnisch erfassbar): Fast keine Box kommt einer ohmschen Last auch nur annähernd nahe, aber Verstärker kommen sehr unterschiedlich gut mit komplexen und variablen Impedanzen klar. Daher sind bestimmte Symbiosen auch kein Wunder, wenn ein Entwickler vorwiegend mit bestimmten Boxen arbeitet.

      Der Testhörer des Kraken hat viel Erfahrung, und mit seinen Freunden mehrere Verstärker im Vergleich gehört, dabei auch einen Horch T-Frisch, den wir ja an anderer Stelle schon einmal besprochen hatten, und der wirklich sehr gut ist (messtechnisch und klanglich). Da fällt im Vergleich schon einiges auf.

      Besten Gruss,

      Michael

      Dieser Beitrag wurde bereits 2 mal editiert, zuletzt von „kugel-balu“ ()

      Neu

      Gerade bin ich noch dabei, die Stabilität der neuen Ruhestromschaltung zu prüfen. Altbekanntes Prinzip, der Ruhestromtransistor ist thermisch mit einem der Treiber verbunden. Nach dem Einschalten flossen 170 mA,
      1 Minute später waren es 205 mA, die Treiber werden relativ schnell warm.
      Jetzt steigt der Strom nur noch moderat, 10 Minuten --> 220 mA. Die großen Kühlkörper brauchen mehr als eine Stunde, bis sie richtig warm sind.
      30 Minuten: 230 mA
      60 Minuten: 242 mA
      120 Minuten: 250 mA

      Das dürfte ausreichen, die Temperatur läuft nicht aus dem Ruder.

      Am Ende lag die Temperatur des Kühlkörpers bei 40 °C im unbeheizten Bastelraum, Umgebungstemperatur 8°C

      VG, Christian
      **************************************************
      2 + 2 = 5 (für extrem große Werte von 2)

      Dieser Beitrag wurde bereits 1 mal editiert, zuletzt von „chriss_69“ ()

      Neu

      kugel-balu schrieb:

      Verstärker kommen sehr unterschiedlich gut mit komplexen und variablen Impedanzen klar


      Zweifellos ist das so.
      Wer sich dafür mehr interessiert, hier gibt es eine m.E. gute und umfangreiche Darstellung mit vielen Messungen dazu:

      audiosciencereview.com/forum/i…y-power-amplifiers.43900/


      Gruß
      Reinhard

      complexload_fullpaper.pdf

      Dieser Beitrag wurde bereits 1 mal editiert, zuletzt von „oldiefan“ ()

      Neu

      kugel-balu schrieb:

      Christian, was ist eigentlich der Sinn der verschiedenen Lastwiderstände im Ausgang ?


      Bisher fällt mir dazu nur ein, dass dadurch das Clipping für positiven und negativen Zweig gleichmäßiger gestaltet werden soll. Im Anhang gehört die grüne Kurve zur Ausführung wie original: R15 = 0,47 Ohm, rot dagegen: R15 = 0,33 Ohm. Dann setzt die Strombegrenzung im positiven Ast deutlich später ein.

      Der Längswiderstand R19 besteht in der Realität aus drei parallelgeschalteten 0,47-Ohm-Widerständen. Sie setzen den Innenwiderstand des Verstärkers etwas hoch. Vermutlich ist das ein bewusst gewähltes Designelement, um Röhrenverstärkerverhalten mit deren niedrigem Dämpfungsfaktor nachzuempfinden. Ich würde sie drin lassen, höchstens brücken, damit man schnell den Ausgangszustand des Verstärkers wieder herstellen kann. Das LR-Glied findet auch anderswo Platz.

      VG, Christian
      Bilder
      • Orig_Clipping.jpg

        52,08 kB, 674×437, 10 mal angesehen
      **************************************************
      2 + 2 = 5 (für extrem große Werte von 2)

      Dieser Beitrag wurde bereits 1 mal editiert, zuletzt von „chriss_69“ ()

      Neu

      Interessanter Twist -- das mit dem Clipping wird der Grund sein. Unsymmetrisches Clipping bei einem Verstärker wie diesem (der ja keine grosse Ausgangsleistung hat) will man nicht haben. Ich kann mich aber nicht erinnern, so eine Version mit verschiedenen Widerständen in den beiden Zweigen schon einmal gesehen zu haben ...

      Der Ausgangswiderstand ist schon recht hoch. So ein Widerstand im Ausgang findet sich durchaus bei einigen Verstärkern, aber selten mit einem so hohen Wert. Der führt m.E. schon zu einer etwas schwachen Kontrolle des Basses. Röhrenschaltungen zu imitieren ist ja ein legitimes Ziel, aber in Massen ... Also könnte ein LR-Glied mit einer Spule ein Kompromiss sein, die nicht auf minimalen Innenwiderstand ausgesucht ist (aber auch nicht in Sättigung geht).

      Wenn so ein LR-Glied sonst noch gut passt, kann man natürlich den Ausgangswiderstand leicht überbrücken.

      Besten Gruss,

      Michael

      Neu

      Hallo Michael,

      nach meiner Simulation ist trotz des merkwürdigen 0,16 Ohm Widerstands (3 x 0,47 Ohm parallel) die Kraken-Ausgangsimpedanz kaum höher als 0,17 Ohm. Das ist noch so niedrig, dass man eine Beeinflussung der Schwingungskontrolle dadurch nicht befürchten muss, weil die Impedanz, die eine Lautsprecherweiche und die Bass-Schwingspule selbst noch hinzufügt, um ein Vielfaches grösser ist und dagegen die 0,16 Ohm noch vernachlässigbar sind.



      Solange die Ausgangsimpedanz kleiner als 0,4 Ohm bleibt, bei 8 Ohm Laustsprecherimpedanz (entspricht Dämpfungsfaktor >20), ist nach den nachstehenden Untersuchungen mit keiner negativen Auswirkung zu rechnen.

      Ich hatte der Ausgangsimpedanz (bzw. dem korrespondierenden Dämpfungsfaktor) auch mehr Bedeutung beigemessen, bevor meine damalige Auffassung von den angefügten Publikationen eingenordet wurde, die erste Arbeit übrigens aus der Entwicklungsabteilung von JBL, der sehr respektierte Lautsprecher-Hersteller.

      The-Damping-Factor-Debate-by-George-Augspurger.pdf

      DampingFactor.pdf


      Es bleibt trotzdem sehr merkwürdig, wieso hier der 0,16 Ohm Ausgangswiderstand eingefügt wurde.


      Gruß
      Reinhard

      Dieser Beitrag wurde bereits 3 mal editiert, zuletzt von „oldiefan“ ()

      Neu

      Ja, mag sein ... dies ist eine kleine Soundmaschine, da ist das ohnehin von untergeordneter Bedeutung. Bei einigen Herstellern sind Experimente in 50 mOhm Schritten durchgeführt worden, mit A-B-Umschaltern. Bei einer solchen Abstimmung war ich mal dabei. Und in der Tat, ein zu geringer Innenwiderstand war nicht unbedingt ideal, klang eher etwas unangenehm. Jenseits von 200 mOhm wurde der Bass aber doch schon deutlich weicher -- wobei das auch in indirekter Effekt sein kann, weil eine selbst nur minimal nachschwingende Membran ja auch die höheren Frequenzen beeinflussen kann.

      Besten Gruss,

      Michael
    • Benutzer online 3

      3 Besucher