Instandsetzung Grundig XM 600

      Instandsetzung Grundig XM 600

      Neulich war Michael zu Besuch für einen netten Abend zum Plauschen und Fachsimpeln beim gemeinsamen Abendessen. Im Gepäck hatte er zwei Stück Grundig XM 600, Dreiwege-Aktivboxen, äußerlich fast unversehrt. Er meinte, für den vorgesehenen Einsatzort wären sie zu groß und daher in pflegende Hände abzugeben.

      Die erste Bestandsaufnahme am Trenntrafo mit Vorwiderstand zeigte erst einmal keine Kurzschlüsse, problemloses Zuschalten beim Zuspielen eines Signals und jede der Boxen gab Laute von sich. Es zeigte sich aber auch schnell, dass die beiden Hochtöner keinen Mucks mehr von sich gaben und bei einer Box der Mitteltöner schnarrte.

      Beim Zerlegen der Hoch- und Mitteltöner sollte man beachten, dass das Spulensystem nicht zwangszentriert ist. Vor der Demontage habe ich deshalb kleine Zentrierlöcher bis in die Metallplatte des Magneten gebohrt. Sie sind im folgenden Bild gut zu sehen.



      Magnet und Spulenplatte sind rundum verklebt, das Lösen dieses dauerelastischen Klebstoffes auf mechanischem Weg ist etwas mühsam, aber machbar. Im Bild sieht man nur noch Reste der umlaufenden Klebstoffraupe.



      Nach dem Lösen der vier verbliebenen Frontschrauben ließ sich die Spule noch immer nicht abnehmen. Heißluft erleichtert das ungemein, man sollte es mit der Hitze nur nicht übertreiben.
      Die danach frei zugängliche Spule zeigte sich leider als nicht reparabel. Die Lackfixierung hat Blasen geworfen und ein Anschlussdraht war durchgebrannt. Auf das Öffnen des zweiten Hochtöners habe ich verzichtet. Da er ebenso keinen elektrischen Durchgang hat, wird der Befund ähnlich sein.



      Der gelbe Pfeil zeigt auf das lose Spulenende, das für die Instandsetzung wieder mit der oberen Anschlussfahne verbunden werden müsste. Mit viel Lötkunst und dünnem Lackdraht wäre das evt. möglich, dieses Mal sehe ich davon ab, ich werde neue Ersatzhochtöner unter Zuhilfenahme der originalen Kunststoffträger einbauen.

      ...
      **************************************************
      2 + 2 = 5 (für extrem große Werte von 2)

      Dieser Beitrag wurde bereits 2 mal editiert, zuletzt von „chriss_69“ ()

      Zerlegung der Box

      Die Elektronik wird zugänglich, wenn man die als Kühlkörper ausgeführte Rückseite entfernt. Dazu muss man die umlaufenden 14 Schrauben lösen und mit sanfter Gewalt das Alugussteil aus der Gehäuseeinsparung ziehen. Die Box ist straff mit Dämpfungsmaterial gefüllt. Zur Platine hin kommt ein Stück Mineralwollmatte, um die Elektronik sauber zu halten, der vordere Bereich bei den Lautsprechern enthält schwarze Gewebewolle, dicht gepackt. Ich habe es zur Seite gelegt, nach kompletter Instandsetzung kommt es wieder zum Einsatz. Da es sich um ein geschlossenes System handelt, stört mich die Mineralwolle nicht, Partikel können nicht in die Umgebungsluft gelangen. Bei Bassreflex wäre sie rausgeflogen.


      Nach Ablöten der Verbindungen zu den Chassis lässt sich die Einheit weiter zerlegen.



      Hier ist die Einheit schon teilzerlegt, außerdem wurden die Verbindungen zum Netzkabel, zum Thermoschalter im Trafo und zum Signaleingang abgelötet. Zum Trennen der Platine vom Kühlkörper sind sechs Schrauben von der Rückseite her zu entfernen, platinenseitig sind es nochmals drei Stück. Dann zeigt sich erstmals die Bestückungsseite. Ich war schon mal froh, dass das ohne Demontage jedes einzelnen Transistors funktioniert. Grundig hatte ein Herz für die Radio- und Fernsehmonteure der damaligen Zeit und hat zwei Kühlkörperbrücken vorgesehen, mit der die vielen Transistoren verschraubt sind. Diese lassen sich vom Rückwandkühlkörper lösen.



      Es gibt keine Fehlfunktionen der Elektronik. Selbst der Hochtonzweig beider Boxen läuft, überprüft per Oszi und auch mittels einem provisorisch angeschlossenen Hochtöner. Entgegen meiner sonstigen Vorgehensweise werde ich hier aber alle Frako-Elkos ersetzen. Der Zugang zur Elektronik erfordert doch so einigen Aufwand, das muss ich nicht noch einmal haben, falls doch einer dieser Elkos sich mal mit einen Kurzschluss verabschiedet. Besonders falls das einer der Ladeelkos ist, gibt es dazu noch Folgeschäden.

      Das wären pro Box:

      4 x Ladeelko 9000 µF/ 25V --> Ersatz mit Becherelkos 10000 µF/ 25V
      3 x 220 µF/ 25V
      3 x 47 µF/ 25V
      1 x 22 µF/ 40V
      1 x 1000 µF/ 25V

      Dazu kommen der Fußpunktelko in der Rückkopplung jedes Verstärkerzweiges:

      3 x 22 µF/ 40V Tonfrequenzelko...

      und zu guter Letzt der rote Gleichrichter des Standbynetzteils wird gegen einen
      kleinen Si-Brückengleichrichter runder Bauform, 1,5 A Nennstrom ausgetauscht.

      Die übrigen Elkos, von ELNA und Nichicon werde ich lediglich hinsichtlich Scheinwiderstand überprüfen, erwarte da aber keine Ausfälle.


      Die Chassis bekommen noch Sicherungen verpasst, Reinhard hat hier - Grundig XM 400 Aktivboxen defekt - die Werte aufgeführt.

      Wäre noch die Frage nach dem Funkenlöschkondensator von RIFA. Er liegt in Reihe mit einem Widerstand parallel zum Schaltkontakt des Relais. So sorgt er beim Ausschalten für geringen Abbrand, indem er mit der Primärwicklung des Trafos beim Ausschalten einen Schwingkreis bildet, über den sich die induktiv gespeicherte Energie abbaut. Das verbaute Exemplar zeigt keine Risse im Verguss, von daher neige ich dazu, ihn drin zu lassen. Falls er ersetzt werden muss, ist unbedingt ein Kondensator der Sicherheitsklasse X2 erforderlich, da er zwischen den Netzanschlussleitungen liegt.

      Kurz zum elektronischen Aufbau. Jedes Chassis wird von einem separaten Verstärker versorgt, klassisch aufgebaut mit Differenzeingangsstufe, Transimpedanzstufe, Spannungsverstärker und komplementärer Emitterfolger-Endstufe. Davor sitzen die aktiven Frequenzfilter, Hoch- und Mitteltönerpegel sind davon mittels Poti einstellbar. Diese aktive Filterung spart die sonst notwendigen großen teuren Induktivitäten und kommt mir bei der Wahl der Ersatzhochtöner zu Gute, da der Pegel nachträglich angepasst werden kann. Da ist es auch nicht so wichtig, ob man nun statt der originalen 6 Ohm einen Hochtöner mit 8 Ohm oder 4 Ohm einsetzt. Dessen Impedanz verändert hier nicht die Übergangsfrequenzen. Alle drei Verstärkerzweige werden von einem Netzteil versorgt, es erzeugt symmetrische Spannungen von plus und minus 22,5 Volt. Das Standby-Netzteil hängt immer am Netz und versorgt neben den aktiven Filterschaltungen die Relaisschaltstufe für die Endverstärker.

      Die Ersatzteile sind bestellt, Fortsetzung folgt.

      Viele Grüße,
      Christian
      Bilder
      • Platine_S1.jpg

        198,07 kB, 677×818, 5 mal angesehen
      • Platine_S2.jpg

        168,32 kB, 592×766, 6 mal angesehen
      • Platine_S3.jpg

        151,87 kB, 646×667, 7 mal angesehen
      **************************************************
      2 + 2 = 5 (für extrem große Werte von 2)

      Dieser Beitrag wurde bereits 6 mal editiert, zuletzt von „chriss_69“ ()

      Neu

      Hallo Christian,

      da es in diesen Boxen keine Schutzschaltung gibt, die bei einem Defekt der jeweils zuständigen Endstufe mit Railspannung auf dem LS-Ausgang die Verbindung zum Chassis unterbricht, führt das regelmässig zum Schwingspulentod. Es ist empfohlen, nachträglich Picofuses in die Lautsprecherleitungen einzubauen (mit Schrumpfschlauch isolieren), die in so einem Fall das "Schlimmste" verhindern.

      Aus den Kennlinien dieser Sicherungen (Picofuse flink) ist ersichtlich, dass die Sicherung in Ausführung "flink" beim Doppelten des Nennstromwertes ca. drei bis fünf Sekunden benötigt, um auszulösen.



      Ich habe deshalb nach Reparatur diese Werte verwendet:

      TT1 40W Sinus max. an 3 Ohm; Picofuse 3A/flink (max. 3,5A/flink)
      TT2 40W Sinus max. an 3 Ohm; Picofuse 3A/flink (max. 3,5A/flink)
      MT 10W Sinus max. an 6 Ohm; 10W/11Veff = 0,9A max.; Picofuse 1,0A/flink
      HT 7,5W Sinus max. an 6 Ohm; 7,5W/11Veff = 0,7A max.; Picofuse 0,75A/flink

      Eine Schwingspulenreparatur habe ich selbst nie versucht sondern passende Grundig-Ersatzchassis eingebaut.

      Diese Grundig Aktivboxen klingen hervorragend. Über die Optik kann man sich streiten.

      Gruß
      Reinhard


      Sehe gerade, unsere beiden letzten Beiträge haben sich überschnitten.

      Dieser Beitrag wurde bereits 1 mal editiert, zuletzt von „oldiefan“ ()

      Neu

      Hallo Reinhard,

      Danke für deine Hinweise, im Beitrag von 2014 hast du ja schon auf die Sicherungen hingewiesen, damals mit 2,5 A für die Tieftöner. Hast du zwischenzeitlich neue Erkenntnisse dazu gesammelt, dass du nun 3 Ampere empfiehlst?

      Bei den Hochtönern greife ich erst mal auf Neuware zurück, ebenfalls mit 6 Ohm Impedanz angegeben, Durchmesser 52 mm, 30 Watt Belastbarkeit. Mal sehen, ob sie vernünftig spielen. Wenn nicht, bleibt mir der Austausch gegen gebrauchte Grundig immer noch.
      **************************************************
      2 + 2 = 5 (für extrem große Werte von 2)

      Neu

      Hallo Christian,

      im alten von Dir verlinkten Beitrag von mir war ich noch über-vorsichtig (2,5 A). Dabei konnte es vorkommen, dass die Sicherung bei längerem Partybetrieb (bis Nennleistung, z.B. bei sehr basslastigem Techno) ggf. schon auslösen konnte.

      Einfache Rechnung:
      TT 40 W Sinus an 3 Ohm = 11Veff an 3 Ohm; = 3,6 A max.
      --> Picofuse 3 A flink

      Die neuere Empfehlung mit 3 A flink Picofuse für den 40 W Tieftöner trägt sowohl der zulässigen Nennleistung Rechnung als auch der guten Betriebssicherheit bei dauerhaft sehr hoher Lautstärke.

      Die Grenzbelastbarkeit der Hochtöner darf deutlich kleiner sein als der von dem(den Tieftöner(n). 20 W würde auch genügen. Mit 30 W bist Du auf jeden Fall gut im Spiel. Entscheidender sind Wirkungsgrad und das Zusammenpassen hinsichtlich Phasenlage und Impedanz im Crossover-Bereich zum Mitteltöner. Gerade durch Austausch des Hochtöners kann es (z.B. Phasensprung) zu ggf. starken Klangveränderungen vom oberen Mittel- bis in den Hochtonbereich kommen. Zu großer Wirkungsgrad kann u.U. zu unerwünschter Schärfe im Klang führen. So wie ich mich erinnere, ist der Grundig HT phasenverpolt relativ zu TT und MT eingebaut, weil er damit zur Phase des MT bei der Übernahmefrequenz am besten zusammenpasst. Bei einem Fremdfabrikat muss das nicht unbedingt mehr so passen - kann es aber - mit etwas Glück.

      Gruß
      Reinhard

      Dieser Beitrag wurde bereits 3 mal editiert, zuletzt von „oldiefan“ ()

      Neu

      Moin Ihr Zwei,

      super -- genau das hatte ich insgeheim gehofft, dass sich so eine gute Darstellung einer Revision ergeben könnte ... und danach sieht es ja schon aus ! Grundig hat damals ordentlich aus dem Vollen geschöpft, daher lohnt m.E. die Restauration dieser Boxen auf jeden Fall !

      Zu den Sicherungen: Im Metaxas Ikarus Vollverstärker (und auch in der Iraklis Endstufe), die beide mit knapp 40 W an 8 Ohm ausgewiesen sind (und entsprechend mehr and 4 Ohm), liegen Feinsicherungen mit 2 A flink im Ausgang. Die brennen extrem selten durch (wobei ich den nie für Parties oder Beschallung eingesetzt habe). Daraus schliesse ich, dass man je nach geplanter Anwendung u.U. ruhig etwas kleinere Werte vorsehen kann, auf jeden Fall für Hoch- und MItteltöner.

      Wenn bekannt ist, dass die gerne mal den Dienst quittieren, würde ich lieber riskieren, nochmal ein Chassis herausnehmen zu müssen, um eine Sicherung zu tauschen, als das Chassis zu ersetzen ... Ich denke, ich würde 500 mA beim HT und ca. 700 ... 800 mA beim MT nehmen, nicht mehr.

      Besten Gruss, und gutes Gelingen !

      Michael

      Dieser Beitrag wurde bereits 1 mal editiert, zuletzt von „kugel-balu“ ()

      Neu

      Hallo Michael,

      Da die Impedanz mit 8 Ohm bei Metaxas grösser ist, fliesst bei 40 W ein kleinerer Strom als bei der Grundig-Box, bei der der Tieftöner nur 3 Ohm Impedanz hat.

      Metaxas Fall:
      40 W an 8 Ohm: Dabei fliessen 40 / [SQRT(40 x 8)] = 2,23 A

      Grundig 40 W TT-Chassis in der XM600 Aktivbox:
      40 W an 3 Ohm: Dabei fliessen 40 / [SQRT(40 x 3)] = 3,65 A

      Deshalb kommst Du mit der 2 A Sicherung bei Metaxas aus. Für die Grundig Aktiv Box mit 3 Ohm TT-Impedanz wäre das zu wenig.

      Gruß
      Reinhard

      Neu

      Hi Reinhard,

      mir ging es nicht um den Tieftöner, da ist das OK (Deine Rechnung stimmt natürlich). Übrigens fliegen die Sicherungen bei der Iraklis auch an 4 Ohm nicht so schnell durch, kannst Du mir aus der Praxis glauben ... nur wenn man mit Sinusgenerator und Lastwiderstand operiert, reichen 2 A flink nicht aus. Bei einem Musiksignal kommt man jedoch nur schwer auf die dann ca. 4 A, die man braucht. Ich habe schon extreme Versuche damit gemacht, basslastig, wo man dann die Fäden in der Sicherung reagieren sieht ... aber leider gehen meist die Transistoren vor den Sicherungen durch (sagt man doch auch so: Die Transistoren sichern die Sicherungen ab ...).

      Ist hier aber im Grunde nicht wichtig, denn die Basschassis bekommt man ohne einen Endstufendefekt eher nicht kaputt, weil die vorher anschlagen (ausser man reagiert dann nicht ...). Aber bei HT und MT sollte man knapper bemessen. Die Sicherungen nach Deiner Rechnung brennen nicht durch bei normalem Betrieb, auch nicht bei höherer Lautstärke, weil der Ansprechstrom ja doch erst bei rund doppeltem Nennwert liegt -- den erreicht man nicht lange genug (wieder vielleicht ausser bei Sinus fester Frequenz). Diese dünnen Spulen sind aber leider wirklich ziemlich empfindlich. Da würde ich doch knapper bemessen, und im Zweifel mal eine tauschen müssen. Wenn man das so einbaut, wie Du das damals empfohlen hast, kommt man doch von vorne gut dran. Vielleicht muss man an der Front ein klein wenig Platz für diese Pico-Fuse mit der Raspel schaffen, aber dann geht das doch.

      Übrigens haben HT und MT nie und nimmer 20 W oder 30 W Belastbarkeit. Eher nur 5 W beim HT, vielleicht 10 W beim MT. Ich weiss nicht, was auf den Chassis steht, aber mit 500 mA überhitzt die Spule des HT sicher schon recht schnell. Das würde ich auch lieber nicht riskieren wollen ...

      Besten Gruss,

      Michael

      Dieser Beitrag wurde bereits 1 mal editiert, zuletzt von „kugel-balu“ ()

      Neu

      oldiefan schrieb:

      Gerade durch Austausch des Hochtöners kann es (z.B. Phasensprung) zu ggf. starken Klangveränderungen vom oberen Mittel- bis in den Hochtonbereich kommen. Zu großer Wirkungsgrad kann u.U. zu unerwünschter Schärfe im Klang führen. So wie ich mich erinnere, ist der Grundig HT phasenverpolt relativ zu TT und MT eingebaut, weil er damit zur Phase des MT bei der Übernahmefrequenz am besten zusammenpasst. Bei einem Fremdfabrikat muss das nicht unbedingt mehr so passen - kann es aber - mit etwas Glück.


      Hallo Reinhard, hallo zusammen,

      wir werden sehen, wie sich die Ersatzteile machen. Den oben gezeigten originalen Hochtöner habe ich wiederbeleben können, dadurch sind Vergleichsmessungen des Pegels nun möglich. Den Pegel für den Hochtonbereich kann man ja über R12 problemlos anpassen. Sollte es aber durch die abweichenden Chassiseigenschaften ungünstige Interferenzen mit dem Mitteltöner geben, gibt es Dellen und Peaks im Übergangsbereich, d.h. zwischen ca. 2 kHz bis ca. 6 kHz. Das Verpolen werde ich da mit testen. Laut Schaltplan ist der Hochtöner tatsächlich "anders herum" angeschlossen wie MT und TT.

      Falls das zu schlimm im Vergleich zum Original aussieht, bleibt dann immer noch die Suche nach einem Originalteil.

      Der andere Hochtöner hatte zwei Spulenunterbrechungen, eine davon konnte ich trotz intensiver Suche mittels Lupe nicht finden. Er ist damit leider wirklich hinüber. Den anderen möchte ich eigentlich auch nicht drin lassen, da die Schwingspule sichtbare Schäden bei der Isolierung aufweist.

      Dafür gibt es gute Nachrichten vom schnarrenden Mitteltöner. Angeregt mit einem Sinus von 1 kHz war das Schnarren deutlich wahrnehmbar, verschwand aber bei leichtem Drücken auf bestimmte Stellen am Membranrand. Nach dem Lösen der Schrauben und etwas Drücken und Suchen nach einer störungsfreien Position der Schwingspule läuft er wieder sauber.

      Viele Grüße,
      Christian
      **************************************************
      2 + 2 = 5 (für extrem große Werte von 2)

      Neu

      Das verpolte Anschliessen ist oft ein Kompromiss, um den Versatz bei der Übergangsfrequenz zu vermeiden, den man eigentlich vorsehen sollte. Bei Zweiwegboxen kann man das ja noch machen, bei 3 Wegen (wie hier) in kompakter Bauweise ist das nicht praktikabel. Die Weiche ist elektronisch, also doch sehr wahrscheinlich phasenkorrekt. Die "Quelle" beim HT sitzt aber dann zu weit vorne, und umpolen kann das kompensieren.

      Ich rechne nicht mit allzu grossen Problemen oder klanglichen Einbussen, dazu ist eine HT-Kalotte zu sehr "Standard", und die Geometrie ist doch meist sehr ähnlich. Gut, dass die MT-Kalotte reaktiviert werden konnte --- die sind deutlich schwerer zu ersetzen.

      Michael

      Neu

      Das elektro-mechanische Verhalten des HT spielt zusätzlich zum Phasengang von Weiche und Verstärkerstufe da rein. Auch noch die Position der Chassis im Gehäuse (hat Michael bereits angemerkt). Insofern kann (und wird i.a.) selbst beim elektrisch phasengleichen Verhalten an den Verstärkerausgängen zu den Chassis bei der Übernahmefrequenz ein Phasen-Mismatch bei der Überlagerung im Übernahmefrequenzbereich auftreten, der u.U. einen Buckel oder eine Senke im Amplitudenfrequenzgang erzeugt.

      Christian kann und wird das akustisch messen. Interessante Sache! M.E. der einzige Weg!

      Simulation / Messung allein des elektrischen Verhaltens der elektronischen Weichen mit den Verstärkerstufen ist jedenfalls ziemlich nutzlos, wenn dabei nicht auch das elektromechanische Verhalten der einzelnen Chassis (Thiele-Small-Parameter), deren komplexes Lastverhalten und der Gehäuseeinfluss (Geometrie, Volumen, Chassispositionen) einfliessen. Zusammen wird alles ziemlich kompliziert. Spezielle, ausgefuchste Lautsprecher-Simulationsprogramme können das zwar verdauen und verarbeiten. Die Crux ist aber, dass oft nicht alle dafür erforderlichen Parameter von vornherein bekannt sind und erst aufwändig ermittelt werden müssen. Vermutlich steckt zusätzlich viel Empirie im Lautsprecherbau.

      Gruß
      Reinhard

      Neu



      Hochtöner und Frako-Kondensatoren der ersten Box sind nun getauscht. Ein Siebelko und ein paar kleinere Frakos zeigten erste Schwächen, der Siebelko mit Kurzschluss, mehrere der 220 µF-Frakos ließen sich nicht mehr sauber formieren. Der Austausch dieser Typen ist also durchaus angezeigt. Dazu waren die Fassungsclips der Feinsicherungen angelaufen. Ich habe sie ausgelötet und mittels Glasfaserpinsel vom Oxid befreit. Der Widerstand inklusive Sicherung liegt nun wieder unter 1 Ohm.



      Die Bipolarelkos sind deutlich größer als die orginalen Kondensatoren. Bei Reichelt gibt es sie außerdem nur in axialer Bauform, Das ist zu eng, ich empfehle daher, radiale Nichicon Muse/ 40V oder von Frolyt zu verwenden. Die dürften besser passen. Aber es funktioniert, mit etwas zusätzlicher Isolation auch zuverlässig. Die ausgebauten Elkos der Rückkopplung wiesen keine Auffälligkeiten beim ESR und beim Leckstrom auf.



      Der kleine Brückengleichrichter ist auch zum Austausch empfohlen. Die runde 1,5-A-Bauform lässt sich gut verwenden, einem Draht sollte man aber etwas Isolierschlauch gönnen.


      Ich bin noch nicht zu den akustischen Messungen gekommen, da der Hochtonzweig Knistern und Rauschen aufweist. Da ich das Gerät vor dem Kondensatortausch nur kurz mit per Kokoleitung angeschlossenem Hochtöner getestet habe, kann ich nicht sagen, ob der Fehler schon bestand. Der Rauschpegel ändert sich plötzlich, bleibt ein paar Sekunden konstant, ändert sich wieder... Klingt eher nach einem geschädigten Halbleiter als nach einem Kondensator mit erratischem Leckstrom. Die Suche beschäftigt mich gerade.

      Viele Grüße,
      Christian
      **************************************************
      2 + 2 = 5 (für extrem große Werte von 2)

      Dieser Beitrag wurde bereits 1 mal editiert, zuletzt von „chriss_69“ ()

      Neu

      Hallo Reinhard, hallo zusammen,

      das Rauschen und Knistern konnte ich auf den Vorverstärker (T1/T2), den HT-Filter (T81-T83) oder deren Spannungsversorgung eingrenzen. Per Oszi sind die Knisterpeaks an der Basis und am Kollektor von T81, dem Eingangstransistor des HT-Filters nachweisbar. Legt man den Eingang des HT-Endverstärkers per Kondensator auf Masse, verschwinden Rauschen und Knistern. Außerdem sind sie auch da, wenn der Leistungsverstärker ausgeschaltet ist.



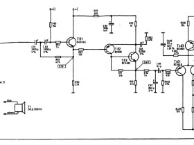
      Filterschaltung des Hochtonzweiges



      Vorverstärker




      Netzteil dieser Schaltungsteile

      Transistor T81 und auch den Tantalkondensator C906, verantwortlich für die Glättung der Basisvorspannung der Filtereingangstransistoren von Mitteltöner und Hochtöner, habe ich schon getauscht, das ergab leider keine Besserung. Nun geht mein Verdacht in Richtung der Zenerdiode D501 im Netzteil oder dessen Transistor T901. Allerdings lässt sich dort kein Knisterpeak nachweisen, weder an Punkt D (9,5 V hochohmig), noch an Punkt C (14,5 Volt) Außerdem wirkt die Sache dann ja auch auf die restlichen beiden Kanäle. Deren Filterschaltungen lassen aber vermutlich nur wenig von diesem Störsignal durch.

      Oder ist es denkbar, dass eine der anderen Filterschaltungen die Störung erzeugt, sich diese aber nur im Hochtonzweig bemerkbar macht?

      Viele Grüße,
      Christian
      **************************************************
      2 + 2 = 5 (für extrem große Werte von 2)

      Dieser Beitrag wurde bereits 3 mal editiert, zuletzt von „chriss_69“ ()

      Neu

      Christian, hier geht auch Kontakt 60!

      Meist äußere ich mich kritisch zu dem Zeugs, ist aggressiv.
      Ursprünglich wurde es für Telefonwähler, Schaltkontakte, entwickelt.
      Man nehme ein Wattestäbchen und befeuchte es gut mit Kontakt 60.
      Damit die Sicherungshalter innen einpinseln und einige Zeit einwirken lassen.
      Danach durchwischen mit nicht zu feuchtem Wattestäbchen.
      Man sieht, wie sich das meist schwarze Zeugs prima löst.
      Die Reste vom Kontakt 60 muss man nicht entfernen, dürfen bleiben.
      Man darf nur nicht damit herumsprühen, es in die Umgebung gelangen lassen.

      Andreas
      Was bedeutet DL2JAS? Amateurfunk, www.dl2jas.com

      Neu

      Kontakt 60 hat in dem Fall wenig gebracht. Ich nutze es auch bei hartnäckigen Poti- und Schaltproblemen und spüle es aus. Dieses Mal hat sich der dunkle Belag leider nicht beeindrucken lassen.


      C86 ist ein Alu-Elko. Tantals sind im Grundig-Plan mit einem T gekennzeichnet. Schau ich mir trotzdem an.

      Viele Grüße
      Christian
      **************************************************
      2 + 2 = 5 (für extrem große Werte von 2)

      Neu

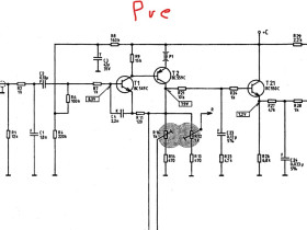
      Man glaubt es kaum, Auftrennen des Signalweges und unter Stromversorgung von extern hat das Problembauteil aufgezeigt. Einspeisung an R94: alles sauber, Einspeisen an C81: alles sauber, Ersatz von R2 mit Festwiderstand und Einspeisen an R1: alles sauber.
      Das Rauschen und Knistern lag am Poti R2, das der Pegeleinstellung für den Hochtöner dient.
      **************************************************
      2 + 2 = 5 (für extrem große Werte von 2)
    • Benutzer online 4

      4 Besucher