Angeregt durch das von Andreas vorgestellte Bauprojekt
"Schaltnetzteil mit NE555"
Schaltnetzteil mit NE555
bin ich einen Schritt weiter gegangen und habe - davon abgeleitet - einen Gleichspannungswandler (DC-DC-Wandler) gebaut, der das nachstehende erweiterte Anforderungsprofil erfüllt:
Gewünschte Eigenschaften (erreichte Eigenschaften)
Maximale Ausgangsspannung (bei Versorgung mit 12 V / 1,5 A Steckernetzteil) pro positivem und negativem Ausgang (bei Last über + nach - also Verdopplung der Spannung bis max ca. 40 V bei kleinem Strom) als Funktion des Laststroms (pro Spannungszweig)

Ein solches DC-DC-Wandler-Netzteil ist praktisch, wenn man z.B. eine symmetrische +12 V / -12 V Versorgung benötigt, aber nur ein +6 V Netzteil oder +9 V Netzteil verfügbar hat. Oder man benötigt schnell mal nur +3,3 V, hat aber nur ein +6 V Netzteil verfügbar und will sich den Aufbau einer Schaltung zur Spannungsanpassung sparen. Oder man braucht +15 V / -15 V für eine Schaltung, hat aber nur +9 V verfügbar...Die denkbaren Varianten sind nahezu unbegrenzt.
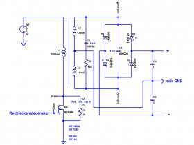
Galvanische Trennung von Ein- und Ausgangsseite ("Isolation") eines Gleichspannungswandlers möchte man u.U. haben, um eine sonst ggf. störende Erdschleife zu vermeiden. Ein potentialfreier Ausgang liefert eine feste Spannung zwischen den Polen des Ausgangs, aber mit schwebendem Massebezug. Es besteht jederzeit die Möglichkeit die zu versorgende Schaltung mit der schwebenden Masse zu verbinden, um ihr einen definierten Massebezug zu geben. In der Schaltung des Gleichspannungswandlers ist die Eingangsseite vollständig von der Ausgangsseite getrennt (nicht gekoppelte, getrennte GND/Massen-Bezüge).

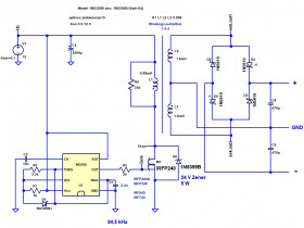
Wie das Prinzip-Schaltbild zeigt, arbeitet der Gleichspannungswandler (DC-DC-converter, Gleichstromsteller) mit einem periodisch öffnenden und schliessenden elektronischen Schalter. Damit wird ein gepulstes Rechtecksignal erzeugt, das transformiert und gleichgerichtet wird.
In der einfacheren Variante von Andeas (oben verlinkt), erzeugt der IC NE555 den Rechteckpuls und "befeuert" damit direkt die Primärspule des Trafos. Damit sind kleine Lesistungen von typisch < 500 mW am Ausgang möglich. Für die ca. Verzehnfachung der Ausgangsleistung in der hier vorgestellten erweiterten Schaltung ist der NE555 alleine nicht mehr genügend, man muss ihm einen zusätzlichen, potenteren elektronischen Schalter spendieren, für den der NE555 nur noch das Steuersignal liefern muss.
Solche Schaltungen mit NE555 und zusätzlichem Schalttransistor sind nicht neu, wurden mehfach beschrieben, z.B.:
makingcircuits.com/blog/dc-to-dc-converter-circuit/
https://www.eleccircuit.com/the-many-dc-to-dc-converters-using-ic-555/
electro-tech-online.com/thread…ed-for-regulation.143585/
Auch das Nachschalten eines Spannungsregulators/Stabilisators ist nicht neu. Dadurch wird der große Nachteil der andernfalls starken Lastabhängigkeit der Ausgangsspannung vermieden. Natürlich hat dies - je nach Auslastung - Einfluss auf den erreichbaren Wirkungsgrad.
seekic.com/circuit_diagram/555…on_converter_circuit.html
Die erste Frage, die sich stellt, ist die des Trafos, der für den galvanisch getrennten Wandler nötig ist. Selber wickeln? Ja kann man, wenn man einen passenden Kern verfügbar hat.
Man kann aber auch - so wie ich es gemacht habe, einen aus einem alten, defekten Desktop PC-ATX-Schaltnetzteil ausgeschlachteten Trafo verwenden, sogar ohne ihn modifizieren zu müssen.
Achtung:
Wenn man an einem ausgebauten PC-Netzteil arbeiten möchte, muss dieses wenigstens einen Tag vorher vom 230V Stromnetz getrennt worden sein! Man vergewissere sich zusätzlich durch Messen an den grossen primärseitigen Ladeelkos, dass diese wirklich spannungsfrei sind. Andernfalls kann eine lebensgefährliche Spannung von fast 350 V über Stunden nach Abschalten des Netzteils noch anliegen!!!
In so einem PC-Netzteil älterer Bauart, wie ich es verwendet habe, sind mehrere "Trafos", ein großer und ein oder zwei viel kleinere und ggf. eine sog. PFC-Drossel, die etwa ebenso groß ist, wie der Haupttrafo ist. Der zu verwendende Trafo ist der große (nicht die nur zweipolige grosse PFC-Drossel). Auch die mit rotem Kreis markierten Ringkern-Drosseln und die MOSFET-Transistoren am Kühlkörper rechts neben den großen Elkos kann man für dieses Projekt gut gebrauchen:

So ein ATX-Netzteil arbeitet - was den großen Trafo für die 12 V-Spannung darin betrifft - als sog. Flusswandler (forward converter). das heisst, dass die Energieübertragung auf die Sekundärwicklung ausschliesslich in der Leitphase des schaltenden Transistors erfolgt. Das ist nicht der Fall für die 5 V Stand-By Spannungsversorgung, die von dem kleinen Trafo übernommen wird, die nach dem Sperrwandler-Prinzip erfolgt. Ohne weiter auf Einzelheiten einzugehen, ist es nur wichtig, dass ein Trafo für Flusswandler keinen Luftspalt im Kern hat, da beim Flusswandler der Trafo keine Energiespeicherfunktion hat, sondern nur eine Wandlerfunktion (wie ein "normaler" Trafo). Dagegen hat ein Trafo für einen Sperrwandler einen für die hier vorgesehene Verwendung sehr ungünstigen Luftspalt (in dem Luftspalt speichert er magnetische Energie in der Speicherphase und gibt sie erst in der Sperrphase wieder an die Sekundärwicklung ab). Ein Luftspalt führt zu einer grösseren Streuinduktivität.
Für diese Anwendung hier brauchen wir einen Trafo ohne Luftspalt im Kern (Flusswandler-Funktion angenommen), aber nicht generell bestätigt - dazu später mehr - mit folgenden Eigenschaften:
- eine Wicklung mit ca, 800 µH, ca. 30 mOhm
- eine weitere Wicklung mit ca. 6 mH, ca. 250-300 mOhm, die einen (abgeknipsten) Mittenabgriff hat. Induktivität der beiden Teilwicklungen bis Mittenabgriff jeweils ca. 1,5-1,6 mH, ca. 120-150 mOhm.
Also beide Trafos brauchbar.
Man sieht sechs Anschlüsse auf einer Trafoseite, von denen zwischen den zweien an einer Seite die Induktivität 600 µH ist. Auf der anderen Trafoseite stehen nur zwei Anschlüsse heraus, zwischen denen ich 5-6 mH messe. Man sieht dazwischen den abgekipsten Mittenabgriff.




Dieser PC-ATX-SNT Flusswandler Trafo für den 10 W Gleichspannungswandler ist mehr als ausreichend dimensioniert, so dass ich mir keine Gedanken über dessen Leistungsgrenze aufgrund von Sättigung machen muss. Denn die Ströme, die er im ATX-Netzteil bewältigen musste, waren um ein Vielfaches grösser als die max. ca. 0,5 A, die ich in diesem Projekt für den Gleichspannungswandler ins Auge fasse.
Es geht weiter...
Gruß
Reinhard
"Schaltnetzteil mit NE555"
Schaltnetzteil mit NE555
bin ich einen Schritt weiter gegangen und habe - davon abgeleitet - einen Gleichspannungswandler (DC-DC-Wandler) gebaut, der das nachstehende erweiterte Anforderungsprofil erfüllt:
Gewünschte Eigenschaften (erreichte Eigenschaften)
- DC-Eingangs-/Betriebsspannung frei wählbar im Bereich 6 V bis 12 V (mit eingangsseitiger Verpolungs-Schutz Schottky-Diode erreicht: 6,5 V bis 14 V max. // ohne Verpolungsschutzdiode: 6 V -14 V max.)
- DC-Ausgangsspannung stabilisiert /geregelt (= Last-unabhängig) und variabel einstellbar (erfüllt)
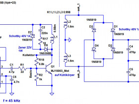
- Ausgangsspannung wahlweise symmetrisch von +/- 1,25 V bis +/- 16,5 V oder unsymmetrisch (+ oder -) 2,5 V bis 33 V (erfüllt: symmetrisch +/- 1,25 V bis +/- 22V oder unsymmetrisch 2,5 V bis fast 44 V)
- Ausgang galvanisch getrennt vom Eingang. Keine gemeinsame Masse/GND (isolated, floating GND) potentialfreier Ausgang (erfüllt)
- Ausgangsleistung bis max. 10 W (erfüllt)
- Ausgangsstrom bis 0,5 A (erfüllt)
- Schaltstörpuls (Spitze-Spitze) Amplitude < 5 mV je Spannungszweig (erfüllt: < 3 mVs-s)
Maximale Ausgangsspannung (bei Versorgung mit 12 V / 1,5 A Steckernetzteil) pro positivem und negativem Ausgang (bei Last über + nach - also Verdopplung der Spannung bis max ca. 40 V bei kleinem Strom) als Funktion des Laststroms (pro Spannungszweig)
Ein solches DC-DC-Wandler-Netzteil ist praktisch, wenn man z.B. eine symmetrische +12 V / -12 V Versorgung benötigt, aber nur ein +6 V Netzteil oder +9 V Netzteil verfügbar hat. Oder man benötigt schnell mal nur +3,3 V, hat aber nur ein +6 V Netzteil verfügbar und will sich den Aufbau einer Schaltung zur Spannungsanpassung sparen. Oder man braucht +15 V / -15 V für eine Schaltung, hat aber nur +9 V verfügbar...Die denkbaren Varianten sind nahezu unbegrenzt.
Galvanische Trennung von Ein- und Ausgangsseite ("Isolation") eines Gleichspannungswandlers möchte man u.U. haben, um eine sonst ggf. störende Erdschleife zu vermeiden. Ein potentialfreier Ausgang liefert eine feste Spannung zwischen den Polen des Ausgangs, aber mit schwebendem Massebezug. Es besteht jederzeit die Möglichkeit die zu versorgende Schaltung mit der schwebenden Masse zu verbinden, um ihr einen definierten Massebezug zu geben. In der Schaltung des Gleichspannungswandlers ist die Eingangsseite vollständig von der Ausgangsseite getrennt (nicht gekoppelte, getrennte GND/Massen-Bezüge).
Wie das Prinzip-Schaltbild zeigt, arbeitet der Gleichspannungswandler (DC-DC-converter, Gleichstromsteller) mit einem periodisch öffnenden und schliessenden elektronischen Schalter. Damit wird ein gepulstes Rechtecksignal erzeugt, das transformiert und gleichgerichtet wird.
In der einfacheren Variante von Andeas (oben verlinkt), erzeugt der IC NE555 den Rechteckpuls und "befeuert" damit direkt die Primärspule des Trafos. Damit sind kleine Lesistungen von typisch < 500 mW am Ausgang möglich. Für die ca. Verzehnfachung der Ausgangsleistung in der hier vorgestellten erweiterten Schaltung ist der NE555 alleine nicht mehr genügend, man muss ihm einen zusätzlichen, potenteren elektronischen Schalter spendieren, für den der NE555 nur noch das Steuersignal liefern muss.
Solche Schaltungen mit NE555 und zusätzlichem Schalttransistor sind nicht neu, wurden mehfach beschrieben, z.B.:
makingcircuits.com/blog/dc-to-dc-converter-circuit/
https://www.eleccircuit.com/the-many-dc-to-dc-converters-using-ic-555/
electro-tech-online.com/thread…ed-for-regulation.143585/
Auch das Nachschalten eines Spannungsregulators/Stabilisators ist nicht neu. Dadurch wird der große Nachteil der andernfalls starken Lastabhängigkeit der Ausgangsspannung vermieden. Natürlich hat dies - je nach Auslastung - Einfluss auf den erreichbaren Wirkungsgrad.
seekic.com/circuit_diagram/555…on_converter_circuit.html
Die erste Frage, die sich stellt, ist die des Trafos, der für den galvanisch getrennten Wandler nötig ist. Selber wickeln? Ja kann man, wenn man einen passenden Kern verfügbar hat.
Man kann aber auch - so wie ich es gemacht habe, einen aus einem alten, defekten Desktop PC-ATX-Schaltnetzteil ausgeschlachteten Trafo verwenden, sogar ohne ihn modifizieren zu müssen.
Achtung:
Wenn man an einem ausgebauten PC-Netzteil arbeiten möchte, muss dieses wenigstens einen Tag vorher vom 230V Stromnetz getrennt worden sein! Man vergewissere sich zusätzlich durch Messen an den grossen primärseitigen Ladeelkos, dass diese wirklich spannungsfrei sind. Andernfalls kann eine lebensgefährliche Spannung von fast 350 V über Stunden nach Abschalten des Netzteils noch anliegen!!!
In so einem PC-Netzteil älterer Bauart, wie ich es verwendet habe, sind mehrere "Trafos", ein großer und ein oder zwei viel kleinere und ggf. eine sog. PFC-Drossel, die etwa ebenso groß ist, wie der Haupttrafo ist. Der zu verwendende Trafo ist der große (nicht die nur zweipolige grosse PFC-Drossel). Auch die mit rotem Kreis markierten Ringkern-Drosseln und die MOSFET-Transistoren am Kühlkörper rechts neben den großen Elkos kann man für dieses Projekt gut gebrauchen:
So ein ATX-Netzteil arbeitet - was den großen Trafo für die 12 V-Spannung darin betrifft - als sog. Flusswandler (forward converter). das heisst, dass die Energieübertragung auf die Sekundärwicklung ausschliesslich in der Leitphase des schaltenden Transistors erfolgt. Das ist nicht der Fall für die 5 V Stand-By Spannungsversorgung, die von dem kleinen Trafo übernommen wird, die nach dem Sperrwandler-Prinzip erfolgt. Ohne weiter auf Einzelheiten einzugehen, ist es nur wichtig, dass ein Trafo für Flusswandler keinen Luftspalt im Kern hat, da beim Flusswandler der Trafo keine Energiespeicherfunktion hat, sondern nur eine Wandlerfunktion (wie ein "normaler" Trafo). Dagegen hat ein Trafo für einen Sperrwandler einen für die hier vorgesehene Verwendung sehr ungünstigen Luftspalt (in dem Luftspalt speichert er magnetische Energie in der Speicherphase und gibt sie erst in der Sperrphase wieder an die Sekundärwicklung ab). Ein Luftspalt führt zu einer grösseren Streuinduktivität.
Für diese Anwendung hier brauchen wir einen Trafo ohne Luftspalt im Kern (Flusswandler-Funktion angenommen), aber nicht generell bestätigt - dazu später mehr - mit folgenden Eigenschaften:
- Eine niederohmige Wicklung mit einer Induktivität von ca. 500 - 1000 µH
- Eine zweite niederohmige Wicklung mit einer Induktivität von ca. 4 mH - 8 mH (gemmesen von Wicklungsanfang bis -Ende) mit Mittenabgriff. Jede der beiden Teilwicklungen hat - jeweils von Wicklungsende bis Mittenabgriff - eine (gleichgroße) Induktivität von ca. 1 mH bis 2 mH.
- eine Wicklung mit ca, 800 µH, ca. 30 mOhm
- eine weitere Wicklung mit ca. 6 mH, ca. 250-300 mOhm, die einen (abgeknipsten) Mittenabgriff hat. Induktivität der beiden Teilwicklungen bis Mittenabgriff jeweils ca. 1,5-1,6 mH, ca. 120-150 mOhm.
Also beide Trafos brauchbar.
Man sieht sechs Anschlüsse auf einer Trafoseite, von denen zwischen den zweien an einer Seite die Induktivität 600 µH ist. Auf der anderen Trafoseite stehen nur zwei Anschlüsse heraus, zwischen denen ich 5-6 mH messe. Man sieht dazwischen den abgekipsten Mittenabgriff.
Dieser PC-ATX-SNT Flusswandler Trafo für den 10 W Gleichspannungswandler ist mehr als ausreichend dimensioniert, so dass ich mir keine Gedanken über dessen Leistungsgrenze aufgrund von Sättigung machen muss. Denn die Ströme, die er im ATX-Netzteil bewältigen musste, waren um ein Vielfaches grösser als die max. ca. 0,5 A, die ich in diesem Projekt für den Gleichspannungswandler ins Auge fasse.
Es geht weiter...
Gruß
Reinhard
Dieser Beitrag wurde bereits 12 mal editiert, zuletzt von „oldiefan“ ()