Schaltnetzteil mit NE555 - für höhere Leistung, stabilisiert

      Hallo Michael,

      Die "schnellen" BJT sind in ihrem linearen Arbeitsbereich (als Verstärker) schneller, aber beim Schalten immer noch langsamer als ein MOSFET. Schnelle BJTs haben zwar eine ausgezeichnete Einschaltzeit, aber sie haben grundsätzlich immer noch Probleme mit dem schnellen Ausschalten (verglichen mit einem MOSFET). Das ist nicht nur beim MJ15003 so, an dem ich das (zeitverzögerte) Ausschaltproblem gezeigt hatte.

      Gruß
      Reinhard

      Dieser Beitrag wurde bereits 2 mal editiert, zuletzt von „oldiefan“ ()

      Das stimmt natürlich ... und ist wohl der unausweichliche Nachteil. Da ist dann der Kampf mit den Kapazitäten wohl das kleinere Übel ...

      Es wird dann aber am Ende so sein, dass man jedes einzelne Exemplar dieser Schaltung genau durchmessen muss --- oder sind die modernen MOSFETS konstant genug (in der Fertigung) geworden ?

      Michael
      Als Schalter verwendet, musst Du nicht die Exemplare durchmessen.

      Was man hier bevorzugt nimmt
      Spannungsfestigkeit (Drain-Source) von 200 V oder mehr (wegen induktiver Last).
      Ein- und Ausgangskapazität in dem vorher von mir genannten Bereich (also Kategorie "langsam"). Damit ist Verlust an Wirkungsgrad ca. < 5% rel. zu schnellem MOSFET, zugunsten weniger HF-Störung.
      ON-Widerstand möglichst klein (< 0,3 Ohm)
      Drain-Strom (on) 5 A oder mehr

      Ich hatte ja drei ganz verschiedene Typen getestet und mich für den langsamsten entschieden (IRFP460A). Der IRFP240 ist davon sehr verschieden, kann aber genauso ohne Schaltungsänderung genommen werden, sogar der IRF740. Also vergleichsweise unkritisch. Exemplarstreuung ist nochmal geringer als die Typunterschiede, ganz unkritisch.

      Deine Bedenken kommen von der Verwendung als Leistungstransistoren in Verstärkern her. Dort arbeiten sie ja anders (linearer Betrieb) und dabei spielen ganz andere Anforderungen eine Rolle als hier als Ein-/Aus-Schalter. Für Leistungsendstufe in Verstärkern hast Du mit Deinem Vorbehalt Recht. Kann ich bestätigen, dort ist die Exemplarstreuung ein Thema.

      Gruß
      Reinhard

      Dieser Beitrag wurde bereits 4 mal editiert, zuletzt von „oldiefan“ ()

      Da sie sich nicht wesentlich ändern, wenn ich IRFP240 durch IRF740 ersetze, wird Einzelexemplarstreuung vernachlässigbar sein, vermute ich. Mit IRFP460A ist die Störung etwas kleiner - erwartungsgemäss, da langsamerer MOSFET. Wer aber große Unterschiede erwartet, wird schnell enttäuscht.

      Eingangskapazität 1300 pF oder 1400 pF ist, da merke ich keinen Unterschied. Ist sie aber 4200 pF, schon. Die Zusammensetzung der Störungen ist sicher davon abhängig. In den Störpulsen an den Schaltflanken mit doppelter NE555-Taktfrequenz sind verschiedene Frequenzen zwisch ca. 1 MHz und bis über 30 MHz enthalten, die sich in Abhängigkeit der parasitären Kapazitäten ändern. Die relative Amplitude, mit der die Störung auftaucht ist, worauf mein Hauptaugenmerk ruht. Ob 100 kHz Rechteck mit all seinen ungeradzahlingen Oberwellen oder 10 oder mehr MHz Sinus, es stört ja alles.

      Das Messen selbst ist schon nicht ganz trivial, weil eingestrahltes Feld und leitungsgebundene Störungen vorhanden sind. Und das E- und H-Feld verseucht wieder Leitungen, die bereits "gesäubert" waren, weil sie wie eine Antenne empfangen. Du muss nur die Oszilloskop-Prüfspitze frei in die Luft halten, wie einen gehobenen Zeigefinger. Schon empfängst Du damit die wunderbare Rechteckfunktion, ohne die Spitze irgendwo angeschlossen zu haben. Und steckst Du dann noch die Klemmspitze vorne drauf, vergrössert sich gleich die Amplitude auf das Vierfache. Das abgestrahle Feld geht auf alle Leitungen und verursacht dort Gleichtaktstörungen zusätzlich zu den bereits vorhandenen leitungsgebundenen Störungen. Unterschiedlicher Leitungsinduktivitäten sorgen dafür, dass sich die am Ausgang nicht ganz aufheben und da immer "etwas" ankommt. Die Frage ist, was man wirklich misst, Schmutzeffekte aus der Luft (Äther, Feldwirkung) oder wirklich Störungen auf dem Ausgang selbst.

      Gruß
      Reinhard

      Dieser Beitrag wurde bereits 7 mal editiert, zuletzt von „oldiefan“ ()

      es geht weiter mit dem DC-Gleichspannungswandler-Projekt...


      Vorab noch zwei Verbesserungen am bereits vorgestellten Schaltungsteil:

      Mit dem 1 nF/39 Ohm RC-Snubber-Glied über dem MOSFET waren immer noch etwas Überschwinger im Oszillogramm der Drainspannung vorhanden. Die "beste" Anpassung des RC-Glieds war also nicht ganz erreicht. Das Optimum wurde mit 10 nF / 22 Ohm erreicht. Mit Simulation und auch in der praktischen Erprobung gab es gleich gute Resultate. Nur noch ein leichter Aufsatz der Schwingung auf dem Rechteck, dann sofortige Dämpfung. Bilderbuchmässiges Ergebnis!

      Drain-Spannung (Ub=12 V)

      a) Simulation für MOSFET-RC-Dämpfungsglied 10 nF / 22 Ohm (MOSFET: IRFP240)


      b) Messung (Ub=12 V) (MOSFET: IRFP460A)



      Den Gate-Vorwiderstand auf 50 Ohm ( 2 x 100R parallel) geändert:

      Gate-Spannung (UB=12 V)

      a) Simulation (MOSFET: IRFP240)


      b) Messung (MOSFET: IRFP460A)



      Weiter habe ich den Keramikkondensator zwischen den beiden endständigen Trafo-Sekundärausgängen von 2,2 nF auf 3,3 nF vergrössert, um noch ein klein wenig mehr Leistung zu erhalten.

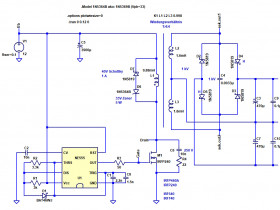
      Schaltung bis Gleichrichter mit den genannten Änderungen:



      Hinter dem Gleichrichter folgen LM317 / LM337 Spannungsregler mit variabel einstellbarem Regelwiderstand über ein 10 kOhm (lin) Stereopoti. Hinter dem Gleichrichter wurden Drosseln eingefügt, je eine radiale Zylinderdrossel 100 µH / 1 A (Reichelt) in den + und - Spannungszweig und eine 80 µH, 2 A, Ringkerndrossel (Ringkern-Material T68-52, AL=40, Ae= 0,179 cm^2, 45 Windungen. Sättigungsstrom 4 A bei 400 mT, Pollin).
      Zur Unterdrückung von Gleichtaktstörungen folgt hinter den Spannungsreglern eine Ringkern-Gleichtaktdrossel mit 2 x 68 µH (aus altem PC-Schaltnetzteil ausgebaut). Alle Drosseln sind Ein- und Ausgangsseitig mit Kondensatoren abgeblockt (C-L-C).




      Die Unterdrückung der elektromagnetischen Störungen war ein Auf und Ab, Vor und Zurück.
      Anfangs hatte ich eine recht gute Unterdrückung, bei Ub=12 V nur ca. 27 mVss Störsignal, allerdings mit einer 380 µH Ringkern-Drossel in der sekundären GND-Leitung, die rechnerisch allerdings schon bei ca. 120 mA in die Sättigung kommt (Ringkern AL = ca. 5500, Ae = ca. 15 mm^2, L = 400 µH, 8 Windungen) und auch sonst nicht so prickelnd war, bei 2 MHz nur noch Impedanz von 800 Ohm.

      Andreas hatte mich dann darauf aufmerksam gemacht, dass Pollin derzeit eine Drossel "XFMRS 0547 (XF0806S11) mit 80 µH / 2 A im Sonderangebot hat, die geeigneter ist. Mit der habe ich die 380 µH Ringkerndrossel ersetzt. Daraufhin hat sich das Störspektrum verändert und ich komme bei Ub = 12 V nur noch auf 40 mVss Störspannungspegel, allerdings deutlich niederfrequenter. Im Störpeak ist eine 2 MHz-Schwingung erkennbar.

      Der Störpegel auf dem Ausgang ist praktisch nur von der Eingangs-(Versorgungs) Spannung Ub abhängig und kaum/nicht vom Ein- oder Ausgangsstrom oder der Ausgangsleistung.

      Störpegel bei Ub = 12 V (Vertikal: 20 mV/DIV)


      Störpegel bei Ub = 9 V


      Störpegel bei Ub = 6 V

      Dieser Beitrag wurde bereits 4 mal editiert, zuletzt von „oldiefan“ ()

      Das EMI-Störsignal sieht aus wie ein verkleinertes Abbild der Schwingung (ca. 2 MHz) auf den Trafo-Ausgängen. Es beträgt an den Gleichrichterausgängen (an den Ladeelkos) immer noch ca. 3,5 - 4 Vss. Ich erreiche mit allen Dämpfungsmassnahmen also eine Verringerung auf ca. 1 %. Tiefer komme ich aber trotz vieler Bemühungen (andere Drosseln, zusätzliche Kerkos) nicht.

      Trafo-Ausgänge:


      Gleichrichter-Ausgänge:



      Ob sich der Störpegel noch etwas absenkt, nachdem die Schaltung ihr Gehäuse bekommen hat (Alu), werde ich sehen. Viel Hoffnung mache ich mir allerdings nicht. Und,...wird Mittelwelle gestört? Klares ja, bis 1 m Abstand bei Schaltung ohne Metallgehäuse, geprüft mit Kofferradio.
      Ist eine Versorgung eines AM-Radios störungsfrei möglich (leitungsgebundene Störungen)? Das werde ich noch testen.


      Ich zeige auch noch die Leistungsdaten.


      Gruß
      Reinhard
      Reinhard, langsam läuft es rund!

      Viel wird man nicht mehr erreichen können rund um den Trafo.
      Das Signal an Drain, also Primärseite Trafo, sieht jetzt recht angenehm aus.
      Man könnte noch die Ecken abrunden, geht aber erheblich auf den Wirkungsgrad.

      Wäre noch zu untersuchen, was der Gleichrichter fabriziert.
      Wild kann das nicht sein, 1N5819 ist eine eher langsame Diode.

      Reinhard erwähnte die Drossel 80 µH von Pollin, ist diese hier:
      pollin.de/p/drosselspule-xfmrs-xf0806s11-80-h-250340
      Mit 6 Cent ist das ein sehr gutes Sonderangebot, Kampfpreis.
      Der Kern lässt sich sehr einfach aus der Kunststoffschale herausnehmen, nur schwach verklebt.
      Der Draht lässt sich leicht vom Kern abwickeln, wenn man nur an dem interessiert ist.

      Auch die Drossel konnten wir in unserer Gruppe sauber identifizieren, Kern Amidon.
      Dabei handelt es sich um einen Eisenpulverkern mit Material 52, also kein Ferrit.
      Bei Eisenpulver ist zwar µ recht niedrig, es hat aber einige Vorteile.
      Einer ist die recht hohe Sättigungsgrenze, sollte bei 52 gut 1 Tesla sein, wesentlich mehr als bei Ferrit.
      Das Eisenpulvermaterial ist auf gute Entstöreigenschaften getrimmt, verwandelt HF in Wärme.
      Ich merkte es bei Versuchen mit einem anderen Schaltnetzteil, der Kern wurde warm.
      An die Funkamateure, für Baluns Kurzwelle ist das Material denkbar ungeeignet!

      Andreas
      Was bedeutet DL2JAS? Amateurfunk, www.dl2jas.com
      Gesamtansicht der Platine

      Der Kühlkörper für den MOSFET und die "Kupferfolien-Bauchbinde" (sog. Flussband) am Trafo haben je eine Masseverbindung zur primären Masse (Minuspol der Betriebsspannung) bekommen, weil sich das günstig auf die Störamplitude ausgewirkt hat.

      Die Versorgungsspannung wird mit einer Sicherung 1,6 2 A /MT abgesichert. Kommt noch ein Einschalter dazu, eine Hohlsteckerbuchse für die Betriebsspannung und vielleicht noch eine LED zur Betriebsanzeige.








      Ich hatte auch RC-Dämpfungsglieder über den Gleichrichterdioden ausprobiert (330 pF / 10 Ohm), hat aber so gut wie nichts gebracht. Geschadet haben sie aber auch nicht. Habe sie belassen (zum Testen durch Durchzwicken der Widerstandsanschlüsse testweise deaktiviert, danach wieder verlötet).


      Das Ganze bekommt auch ein Alu-Häuschen, ist fast fertig:




      Gruß
      Reinhard

      Dieser Beitrag wurde bereits 1 mal editiert, zuletzt von „oldiefan“ ()

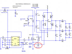
      Nach mehreren Videos im Internet, in der die Rolle eines Folien/Film Kondensators besprochen wurde, der bei Schaltnetzteilen mit galvanisch getrenntem Ausgang (also mit Trafo-Kopplung) verwendet wird, habe ich diesen bisher bei mir noch fehlenden Kondensator nachgerüstet.


      (Spannungsregler und Ausgangsbeschaltung wie vorstehend, aber hier nicht eingezeichnet)


      Der (hier rot markierte) Folien-Kondensator verbindet die primärseitige Masse (Minuspol von Ub) mit der isolierten sekundärseitigen Masse. Und zwar sekundärseitig im Stromweg VOR der 80 µH Drossel. Er soll ausreichend große Kapazität haben und (in dieser Schaltung) spannungsfest (bis über 200 V) sein. Ausreichend große Kapazität heisst, deutlich grösser als die parasitäre im Trafo einkoppelnde Kapazität, die vielleicht 50 pF ist.

      Große Kapazität, damit die kapazitive Reaktanz (Blindwiderstand) für den Störstrom möglichst gering ist. Man kann keinen Elko verwenden, da wir es hier ja mit Störfrequenz im (unteren) MHz-Bereich zu tun haben, bei so hohen Frequenzen hat ein Elko zu hohe Impedanz aufgrund seiner hohen parasitären Induktivität. Ich habe einen 0,47 µF / 275 V X2-Kondensator eingesetzt. Hohe Spannungsfestigkeit ist erforderlich, da vom MOSFET beim Ausschalten ein starker Spannungspuls erzeugt wird. Der wird zwar durch das Dämpfungsglied gezähmt. aber der Kondensator sollte sich nicht allein darauf verlassen müssen.

      I. a. wird ein Keramik-Kondensator der Y-Klasse an dieser Stelle empfohlen. Die (meist blauen) Y-Keramikkondensatoren haben üblicherweise deutlich kleinere Kapazität (im nF - Bereich). Einen 2,2 nF-Kondensator habe ich noch vorrätig und werde ihn noch parallel zum jetzt probeweise eingebauten 470 nF X2-Kondensator ausprobieren.

      Über den zusätzlich eingefügten Kondensator kann der Störstrom auf der sekundären GND_sek. Leitung zur primären Masse abfliessen. Der Störstrom wird im Trafo parasitär über die Kapazitäten der Wicklungen untereinander kapazitiv eingekoppelt.

      Hat das was gebracht?
      Habe ich natürlich gleich nachgemessen. Ja, hat was gebracht, die Störsignale auf dem Ausgang haben sich mit dem 470 nF X2-Kondensator halbiert. Ich bin mit Ub = 12 V nun bei nur noch ca. 20 mVss Störanplitude. Also bei dem "guten" Ergebnis, das ich zwischenzeitlich schon mal hatte und später nicht mehr erreichen konnte, nachdem die Leitungsführung etwas geändert war.

      Die Messung der Störsignale auf dem Ausgang ist etwas "kniffelig". Man kann die "normale" Oszilloskop-Prüfsonde mit der kurzen Masseleitung mit Kroko-Clip nicht nutzen, da sich die Masseleitung am Krokoclip oder die "Messleitungen"selbst wieder Störungen (als Antenne) einfangen. Gute Erfahrung bei dieser Messung habe ich mit der nur 1 cm langen federnden Massekontaktspitze, die auf die Prüfspitze aufgesteckt wird oder Verwendung des Oszilloskop-Tastkopfs nach der "barrel-Methode" direkt am Netzteilausgang klappt auch gut. Die Qualität des Kontakts der Prüf-und der Massespitze zu den Messpunkten hat ebenfalls einen großen Einfluss.

      Prüfspitze.jpg

      Zur "barrel-Methode":
      youtu.be/K0Mhj7MaOaIyoutu.be/K0Mhj7MaOaI


      Der zusätzliche Y-Kondensator (blauer Keramik Y2-Sicherheitskondensator, 2,2 nF, 250 V) parallel zum vorher eingesetzten 470 nF X2-Folienkondensator hat zumindest nicht geschadet. Die Störungen sind damit und bei dem fertigen Gerät im Alu-Gehäuse sehr ordentlich niedrig:

      Vom + Ausgang gegen sek.-GND gemessen bei 12 V Ub :



      Vom - Ausgang gegen sek.-GND gemessen bei 12 V Ub:



      Ich habe zusätzlich zur 1,6 A-Schmelzsicherung noch einen Ein-Aus-Kippschalter eingebaut, eine Verpolungsschutzdiode (3 A, 40 V max) in den Eingang der Versorgungsspannung gelegt, eine LED als Betriebsanzeige über eine mit der LED in Reihe liegenden KSQ-MK_20 Mikro-Konstantstromquelle (leds-and-more.de/Micro-Konstan…20mA-85x6mm-4-28-Volt-MK2 ) von der Ub abgezweigt und Eingangsbuchsen für Bananenstecker und Hohlbuchsenstecker (für Steckernetzteile) vorgesehen.


      So sieht's fertig aus, Gleichspannungswandler im Sonntagsanzug:

      Eingangsseite:


      Ausgangsseite:



      Ich habe etwas Leistung dadurch aufgegeben, dass ich den Gate-Vorwiderstand von ursprünglich 20 Ohm auf letztlich 50 Ohm erhöht habe. Der beste Wirkungsgrad mit 20 Ohm war 82 % (mit den Spannungsreglern) und beträgt jetzt mit 50 Ohm Gate-Vorwiderstand noch fast 72 %. Damit habe ich insbesondere Leistung bei sehr niedriger Ub von 6 V verloren, so dass die minimale Eingangsspannung bei einer nennenswerten Last am Ausgang nun 6,5 V beträgt.


      Hier die maximale Ausgangsspannung (zwischen + und -), zugehörige Eingangs- und Ausgangsleistung an einer 100 Ohm Last bei verschiedenen Eingangs-(Versorgungs-)Spannungen.

      An 100 Ohm Last:

      (für vollständige Darstellung Abbildung anklicken!)

      An 430 Ohm Last:

      (für vollständige Darstellung Abbildung anklicken!)

      Die zu Anfang dieses Threads genannten Solldaten ("Pflichtenheft") werden abgeliefert - bis auf die Mindest-Versorgungsspannung, die statt 6,0 V tatsächlich 6,5 V beträgt.



      Gruß
      Reinhard

      Dieser Beitrag wurde bereits 16 mal editiert, zuletzt von „oldiefan“ ()

      Kommt, kommt...
      Zunächst noch die fast unendliche Geschichte, weitere Minimierung der EMI-Störungen:

      Ich habe die Störungen nochmals um den Faktor zwei verringern können!
      Jetzt für alle Kombinationen der Ausgänge

      + gegen -
      - gegen +
      + gegen GND
      GND gegen +
      - gegen GND
      GND gegen -

      in allen Fällen[b] Störpulse < 10 mV(ss).


      Zum Beispiel:
      12 V Ub, EMI-Störungen bei Messung + gegen GND (Vertikal: 20 mV/DIV)



      dito, mit Oszilloskopeinstellung: vertikal 5 mV / DIV:




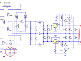
      Diese Verbesserung kam mit Hinzufügen von 100 nf und 220 nF Keramikkondensatoren (X7R, X5R), vor der Gleichtaktdrossel und besonders nahe an den Ausgängen.

      Komplettierte Schaltung:



      Die zuletzt ergänzten Keramikkondensatoren, die eine starke Verbesserung der EMI-Störungen gebracht haben, sind markiert.


      Final:




      Mittelwellen- und Langwellebstörung durch den DC-Wandler (im Alu-Gehäuse).
      Obwohl die leitungsgebundenen Störungen jetzt ziemlich klein sind (typisch 5-8 mVss) und alles in ein Alu-gehäuse eingebaut ist, hat sich an der Störstrahlung des Geräts nicht sehr viel verbessert. Zwar treten auf MW die vorher (als die Störungen noch sehr viel stärker waren) vorhandenen Trägerfrequenzen, die MW völlig verstummen liessen, nicht mehr auf, aber immer noch Pfeifstellen und die immer noch bis zu einem Abstand von ca. 1 m um das Netzteil. Es ist etwas besser als vorher ohne Gehäuse, aber die Beeinflussung auf MW besteht noch.

      Ohne Gehäuse liess sich mit einer H-Feld-Sonde insbesondere im Bereich des Trafos und der Masseleitungen und der Trafo-Ein- und Ausgänge ein starkes magnetisches Wechselfeld nachweisen. Jetzt im Gehäuse ist das mit den Sonden, die ich habe, nicht mehr feststellbar. Also hilft selbst das nicht ideale Alu-Gehäuse. Allerdings finde ich mit einer E-Feld-Sonde immer noch ein relativ starkes elektrisches Wechselfeld ausssen um das Alugehäuse, also wird das schlecht abgeschirmt.

      Das von mir verwendete Gehäuse hat HF-mässig mehrere Schwachpunkte:
      1. Aluminium ist kein idealer Werkstoff, um EM-Felder abzuschirmen. Jedenfalls nicht 1 mm starkes Alu-Blech. Es kann ja magnetisches Wechselfeld nur durch Wirbelstrombildung schwächen. Weicheisen-Blech wäre aufgrund seiner magnetischen Eigenschaft viel wirksamer, um ein magnetisches Wechselfeld abzuschirmen. Die Abschirmung des E-Felds ist auch schlecht, da ich das Gehäuse massefrei gelassen habe (auch weil Ausgangs-GND potentialfrei).
      2. Das obere und untere Blech sind nur in einen Falz des Trägerprofils eingeschoben. Die Bleche sind zudem eloxiert. Und sowieso ist Aluminium immer mit einer dünnen dielektrischen Oxidschicht überzogen. Das behindert die Ausbildung von Wirbelströmen über das ganze Gehäuse.

      Ich habe das auch vorher gewusst, nur finde ich es schwierig, an geeignete Weissblechgehäuse in passender Grösse und für einfache Bearbeitung und zu akzeptablem Preis zu kommen. Am billigsten wäre es, ein altes PC-Netzteilgehäuse zu entkernen und zu verwenden, das ja aus Eisenblech gemacht ist.

      Für mich ist die verbliebene Störung bei einer Reihe von Frequenzen auf MW und LW kein Drama. Die ist übrigens auch leitungsgebunden vorhanden, wenn ich dieses DC-Wandlernetzteil zur Stromversorgung des Radios verwende, auch bei mehr als 1 m Abstand. UKW wird erwartungsgemäss nicht gestört und ist mit diesem Netzteil auch brumm- und rauschfrei. Erstens hatte ich von vornherein damit gerechnet, zweitens setze ich das Netzteil nicht bei AM-Radios ein. Für mich ist es vielmehr ein für alle anderen Zwecke vielseitig verwendbare variable positive und /oder negative oder auch symmetrische Spannungsquelle für "das Labor". Übrigens stört der LCD-Bildschirm meines Digitaloszilloskops auf MW das Kofferradio sehr viel stärker als dieser Schaltnetzteil-Gleichspannungswandler. Nur, damit man das richtig einordnen kann.

      Allerdings ist so ein Schaltnetzteil jedem abzuraten, der auf eine absolut saubere Gleichspannung viel Wert legt. Ich weiss ja, welchen Aufwand z.B. Michael treibt, um schon ziemlich saubere Gleichspannung bis ultimo zu glätten und zu filtern, bis wirklich kein Rauschen und kein Ripple mehr nachweisbar ist. Bei Schaltnetzteilen muss man -jedenfalls in der vorliegenden Bauart - immer noch mit wenigstens einigen mV Störsignal leben.


      Gruß
      Reinhard

      Dieser Beitrag wurde bereits 7 mal editiert, zuletzt von „oldiefan“ ()

      Ich habe mir nachträglich mal angeschaut, was man www zum Thema "Ungeregeltes Schaltnetzteil mit NE555" so findet.

      Das reicht von

      "wie soll ich das machen?"
      über
      "das geht so doch gar nicht!"
      bis
      "schmutzige Spannung, wer kann helfen?"


      mikrocontroller.net/topic/260499
      mikrocontroller.net/topic/276839
      mikrocontroller.net/topic/403799
      mikrocontroller.net/topic/416268

      Sieht danach aus, dass keines der beschriebenen Vorhaben zu einem befriedigenden Abschluß kam. Jedenfalls gab es dort keine abschliessenden Erfolgsmeldungen, stattdessen negative Erfolgseinschätzungen.
      Gut, dass ich das vorher nicht gelesen hatte. Mit Andreas, der für dieses Projekt den Anstoß gab und mit wertvoller Unterstützung von ihm und Christian war dieses Vorhaben trotz der Unkenrufe erfolgreich.

      Gruß
      Reinhard
      Na, Ihr als Team seid auch nicht so einfach zu schlagen ... eigentlich gar nicht ! Und lehrreich war es in jedem Fall. Inzwischen herrschen Schaltnetzteile ja überall vor, an denen kommt man nicht mehr vorbei. Und sie haben definitiv sehr unterschiedliche Eigenschaften, was mögliche Störungen betrifft.

      Vielen Dank für Eure Mühe, und die interessante Darstellung hier !

      Besten Gruss,

      Michael
      Es gibt immer noch etwas zu verbessern.
      Die Einschränkung auf < 1 A Strom stört mich etwas. Praktisch sogar weniger, wenn die beiden Spannungszweige nicht zu sehr unsymmetrisch werden sollen. Zwar wird man es selten mit so hohem Laststrom einsetzen. Sinn und Ziel ist aber mehr "headroom", Stabilität und Symmetrie auch bei kleineren Strömen. Die bisherigen Beispiele oben wurden mit einem max. Ausgangsstrom von < 0,5 A realisiert. Ich möchte die Schaltung zu mehr ertüchtigen. Ob das der Schalttrafo problemlos mitmacht (Sättigung?) muss sich im Experiment zeigen.

      Das bisherige Limit ist durch die Verwendung der 1N5819 Schottky-Dioden (nur max. 1 A) in der Gleichrichterbrücke, andererseits durch eine gewisse Spannungs-Asymmetrie mit den Regler LM317 und LM337 bedingt(Es gibt Unterschiede zwischen LM317 und 337, das sind keine perfekten Spiegelbilder. Ausserdem wird die Gleichrichterbrücke durch die Eigenheiten des Schaltprozesses im positiven und negativen Zweig nicht gleich versorgt, was sich besonders bei höheren Strömen auswirkt).

      Es ist allerdings leicht möglich die Dioden in der Gleichrichterbrücke durch strompotentere 1N5822 Schottky Dioden (3A, 40 V) zu ersetzen und die beiden Spannungsregler durch parallel geschaltete Kleinleistungstransistoren zu entlasten. Dafür habe ich an (langsame) Transistoren vom Typ BD439 und BD440 gedacht, die ich gerade griffbereit habe. Langsam, denn sie sollen möglichst wenig auf die in der Schaltung vorhandenen HF-Störungen ansprechen.

      In der Simulation macht sich der Versuch gut. Die Symmetrie, insbesondere bei höherem Strom, wird wesentlich besser und Ströme von 1 A (u. ggf. sogar darüber) sind im Prinzip damit machbar.



      Simulation:
      An einer Last von 7,5 Ohm an 10,15 V (zwischen + und -) bekomme ich damit 13,7 W Leistung bei recht ordentlicher Spannungssymmetrie +/- 5 V (+/- 5 %) bei 1,35 A. Die Ströme teilen sich dabei mit jeweils fast 0,7 A ungefähr gleich auf die Transistorentlastungen und die 317- bzw. den 337-Regler auf.


      blau = Leistung am 7,5 Ohm Lastwiderstand
      grau = positive Ausgangsspannung
      gelb = negative Ausgangsspannung

      Dieses Beispiel dient nur dazu, die Grenze in der Simulation auszuloten. Für die Praxis ist diese hohe Last (7,5 Ohm an 10 V) untauglich weil der Eingangsstrom damit zu groß (> 3 A), der Wirkungsgrad entsprechend schlecht und der Schalttrafo vermutlich damit ins Schwitzen kommt - um nicht zu sagen...evtl. Sättigung. Es ist daran aber erkennbar, dass so ca. 14 W Ausgangsleistung gehen könnte.

      Realistischer:
      An 18 Ohm Last ist mit der neu ergänzten Transistorerweiterung in der Simulation mit 12 V Eingangsspannung eine Ausgangsspannung von +/- 8 V (=16 V) mit einer abgegebenen Leistung von 15 W und einem Laststrom von 918 mA bei einem Wirkungsgrad von 50% möglich.
      Ohne die Transistorentlastung (vorherige Schaltung) unter sonst gleichen Bedingungen bei max. insgesamt nur 14,5 V Ausgangsspannung gab es sehr deutliche Asymetrie der beiden Spannungszweige. Die 800 mA Laststrom ergaben als abgegebene Leistung entsprechend nur 11,6 W mit nur 42 % Wirkungsgrad.

      Das kennzeichnet ungefähr die Art und Größe der Verbesserung, die ich erwarte.

      Ich werde diese Schaltungsvariante demnächst ausprobieren.


      Gruß
      Reinhard

      Dieser Beitrag wurde bereits 9 mal editiert, zuletzt von „oldiefan“ ()

      Genau...
      Allerdings bin ich zu schnell darauf angesprungen.

      Nochmal gründlicher überlegt:
      Diese Transistorergänzung macht nur vernünftig Sinn, wenn pro Spannungszweig ein Strom von > 0,7 A gefordert wird.Bis dahin ist noch kein Vorteil zu erkennen. Im Gegenteil, durch den Spannungsabfall über die 1 Ohm Vorwiderstände gibt es noch eine kleine Leistungseinbuße. Wenn aber ein so hoher Ausgangsstrom fliessen soll, benötige ich dafür einen Eingangsstrom von >1,5 A oder sogar mehr, bis 3 A. Tatsächlich bedeutet es, dass die ausgangsseitige Last pro Spannungszweig ca. 10 Ohm (oder noch darunter) wäre. Eine Last von 10 Ohm (oder noch kleinerer Lastwiderstand) würde aber dieses SNT eingangsseitig überfordern und ich sehe bei mir auch keinen Bedarf dafür.
      Anders gesagt: Für mehr als ca. 0,7 A Laststrom pro Spannungszweig habe ich eigentlich keinen Bedarf, bei mehr als 0,8 A würde der erforderliche Eingangsstrom schon zu hoch ( > 2 A).

      Eben noch praktisch im Experiment bestätigt (ursprüngliche Version ohne Transistorergänzung):
      a) Bei 10,5 V Eingangsspannung, 2,07 A Eingangsstrom, liefert das Teil an einem 10 W / 23,75 Ohm Widerstand als Last eine max. Ausgangsspannung von 16,50 Volt stabil. Der Ausgangsstrom beträgt dabei 0,7 A, die abgegebene Leistung 11,5 W, aufgenommene Leistung 21,7 W, Wirkungsgrad 53 %.

      b) Bei 12 V Eingangsspannung, 1,54 A Eingangsstrom, bekomme ich an einem 47,5 Ohm Lastwiderstand eine max. Ausgangsspannung von 23,5 V. Ausgangsstrom von 0,5 A, abgegebene Leistung 11,6 W, aufgenommene Leistung 18,5 W, Wirkungsgrad 62,8 %.

      Auch in der Simulation mit 20 Ohm Last pro Spannungszweig gibt es noch keinen erkennbaren Vorteil der Transistorergänzung:

      1. Ohne Längstransistoren:

      V(out1), V(out2) = Aufbau der Ausgangsspannungen der beiden Spannungszweige an jeweils 20 Ohm Last
      I(R7), I(R9) = Aufbau derLastströme für jeweils 20 Ohm Last pro Spannungszweig


      Ausgangsleistung 2 x 6,3 W, Wirkungsgrad 67 %.

      2. Mit Längstransistoren:

      Ausgangsleistung 2 x 5,9 W, Wirkungsgrad 65 %.

      Die Überlegung war es vielleicht wert. Aber das Ergebnis daraus ist, dass ich auf die Transistorerweiterung getrost verzichten kann.


      Hier seht ihr die gemessene maximal verfügbare Ausgangsspannung (für Versorgung mit 12 V / 1,5 A Netzteil) als Funktion des abverlangten Ausgangsstrom. Die Spannung geht in die Knie, sobald der Ausgangsstrom (pro Spannungszweig) 0,8 A überschreitet. Und das ist nicht die Schuld des Spannungsreglers. Vielmehr geht die Sekundärspannung am Schalttrafo runter. Sättigung beim Schalttrafo, er taugt - so wie ich ihn verwende - nur für < 1 A. Damit erübrigen sich natürlich strompotentere Spannungsregler.




      Besten Gruß
      Reinhard


      Nachtrag:
      Ergänzt am 24.3.2025

      Dieser Beitrag wurde bereits 8 mal editiert, zuletzt von „oldiefan“ ()