9260 Endstufenplatine und Treiberplatine

      9260 Endstufenplatine und Treiberplatine

      Hallo zusammen,
      ich habe die Endstufen und Treiber von einem der beiden 9260 neu konzipiert. Grund war die etwas knappe Dimensionierung und auch die Ruhestromkonzeption. Falls jemand original unterwegs ist, kann er die funktionierenden originale Endstufen mit Treiberplatte günstig haben.
      Gruss Roger
      Hi michael,
      ich weiss nicht ob diese hier erwähnten Erkenntnisse eingeflossen sind.Ich bin noch nicht so lange dabei. Es sind auf jedenfall meine eigenen Erkenntnisse eingeflossen. Evtl. sind sie Deckungsgleich.
      Also die Nullspannung muss nicht mehr eingestgellt werden. Der Ruhestrompoti wird nicht mehr die Endstufe zerstören, wenn er mal defekt ist. Insgesamt ist die Ruhestromregelung stabiler, weil der dafür zuständige Transistor nicht mit nur einem Treibertrans. gekoppelt ist, sondern am Kühlkörper der Endtransen. Diese sind in Kollektorschaltung und deutlich kräftiger. 2sc5200 O und 2SA1943 O. Beide Typen können locker 200V und haben runde 17A . Da sind auch jeweils 2 parallel geschaltet.Um die Schwingneigung zu unterdrücken befindet sich am LS Ausgang eine kleine Spule mit 10 Wdg. und einem widerstand 10 OHM parallel. Die Platinen sehen gleich aus und lassen sich 1:1 einbauen. Ich hab mal ein Bild angehängt.
      Gruss Roger
      Bilder
      • IMG_20250307_172332_974.jpg

        690,76 kB, 1.200×1.600, 27 mal angesehen
      • IMG_20250307_172343_639.jpg

        628,61 kB, 1.200×1.600, 29 mal angesehen

      Dieser Beitrag wurde bereits 3 mal editiert, zuletzt von „Saba-oldie“ ()

      Interessant -- ich kannte den Beitrag nicht. Aus den dort eingestellten Bildern sehe ich aber, dass der Rest des 9260 anscheinend noch nicht komplett revidiert ist ? Das lohnt aber. Es gibt überall im Gerät potentiell schlechte Lötstellen, kritische Bauteile (vielleicht sind die doch schon gewechselt ?) etc. --- eine Komplettdurchsicht mit den üblichen (hier an diversen Stellen berichteten) kleinen Verbesserungen (die sich auch im 9260 Ratgeber finden), wird so ein 9260 wieder topfit, m.E. sogar ein bissl besser als original.

      Was die Saba-Endstufen betrifft: Ich hatte bisher nie irgendwelche ernsten Probleme damit, wobei ich meine Exemplare immer nach den bekannten kleinen Massnahmen revidiert habe. Dazu gehört ein Widerstand über dem Ruhestrompoti ebenso wie der Tausch einiger Dioden, der Nachrüstung von 2 kleinen Pufferelkos, und der sehr genauen Durchsicht der Treiber (mit Tausch einiger Teile). Die R-L-Kombi landet auf der Relaisplatine, so wie das hier mehrfach im Detail dokumentiert wurde.

      In jedem Fall gibt es nun mehrere Wege, die nach Rom führen (Christian hatte auch einmal eine andere Alternative auf der Basis des SYM-ASYM vorgestellt, die sehr gut lief). An Engpässen bei den Endstufen wird also keine Revision mehr scheitern ...

      Besten Gruss,

      Michael
      Hallo,
      also einige Elektrolyts hab ich schon getauscht. ich mach halt immer erst was, wenns nicht mehr schön klingt oder sonst irgendwie eine Ausfallerscheinung hat. Da ich aber ungern meine Bose-Boxen opfern möchte hab ich mal die Endstufe neu gemacht. Ist ja auch irgendwie ein Hobby. Wahrscheinlich hätte sie die letzten 20 Jahre meines Lebens auch noch gehalten. Kurzer Ausschweif: neulich hatte mich ein Kunde zu einer ELA-gerufen. Die Brandmeldeanlage steuert das ding an und die Funktion der ELA ist bestandteil der Bauauflage. Also es war der Tag vor dem 3. Okt. Vor Ort hab ich festgestellt, dass der Pilotton durch die erste Endstufe nicht mehr durchkommt. Also das Ding ausgebaut und mit nach Hause genommen. Die Endstufe hat 250W und noch nen 24V Notstromanschluss. Zunächst fiel mir die seltsame mechanische Konstruktion der Platine auf. Man stelle sich eine großen U-Kühlkörper vor, worauf dann die Platine geschraubt wurde. Sämtliche Bauteile, waren also dem Wärmekanal des Kühlkörpers ausgesetzt. Es wren tatsächlich alle, ich betone alle!!! Elektrolyts ohne noch nenenswerte Kapazität. Ich hab sie ale 20 ausgetauscht und die nächste Endstufe( Havarieverstärker) abgeholt. Da wars das gleiche. Die beiden Verstärker sind erst va. 12 Jahre alt. Aber durch den 24/7 Betrieb und der ständigen Wärme ( >40°) in dem Kühlkörperkanal sind die Dinger superschnell ausgetrocknet. Das war ne hübsche Beschäftigung für das lange Wochenende.
      Gruss Roger
      Ja, einige Geräte jüngeren Datums (als Saba) weisen derlei Ausfälle auf ... auch einige der jüngeren NAD Vollverstärker. Die werden recht warm, aber die Elkos können das nicht lange aushalten.

      Beim 9260 ist das aber anders gelagert. Klar, auch da gibt es ein paar Ausfallkandidaten, aber an vielen Stellen sitzen auch Elkos, die nicht warm werden und immer noch tip top in den Messwerten sind. Die muss man nicht tauschen (sind oft von Rubycon oder Elna). Auch die roten Roedersteine muss man NICHT tauschen, wenn sie keine Risse haben und nicht an Stellen sitzen, wo sie warm werden.

      Aber: Es gibt viele kleine Elkos im Signal, die nicht mehr fit sind, meist mit 1 uF, 2,2 uF und 4,7 uF. Die kann man problemlos gegen Wima MKS 2 tauschen. Einige Tantal-Elkos sind auch kritisch. Ja, und dann ein paar axiale Elkos von Philips, die meist keine Kapazität mehr haben. Da passen dann oft die Wima MKS 4 (z.B. auf dem Stereo-Decoder), das ist an anderen Stellen hier ausführlich beschrieben. Bei so einer Gelegenheit kann man dann mal eben alles nachlöten, und ein paar Bauteile begradigen, Beinchen kürzen, etc. --- danach spielt der 9260 einfach eine Ecke besser. Ist so, und auch kein Wunder. Man merkt ja den "schleichenden Verfall" kaum, der ist aber da.

      Ich kann nur empfehlen, so einen Durchgang einmal zu machen. Mein 9241 ist seither auch viel im Einsatz, und klingt wieder einwandfrei. Vorher war er doch etwas "müde" geworden, jetzt ist die alte Frische wieder da.

      Besten Gruss,

      Michael

      Neu

      Hallo Roger,

      beeindruckende Entwicklung. Ich habe den Thread im Old-Fidelity gerade komplett gelesen. Mein Versuch mit dem SabaSym hat mich recht schnell wieder zum Originaldesign mit vier Endtransistoren wechseln lassen. Die Wärmeverteilung ist sonst nicht für 90 Watt geeignet.

      Gibt es zu Deiner Schaltung schon Messdaten bezüglich des Klirrfaktors?
      Wärst Du einverstanden, wenn ich Deine Schaltung mittels KiCAD zur Erstellung einer Einplatinenlösung nutze? Nichtkommerziell natürlich, höchstens Weitergabe von unbestückten überzähligen Platinen zum Selbstkostenpreis an Forenmitglieder. Ich denke, der eine oder andere hat Interesse am Nachbau.

      Viele Grüße
      Christian
      **************************************************
      2 + 2 = 5 (für extrem große Werte von 2)

      Dieser Beitrag wurde bereits 1 mal editiert, zuletzt von „chriss_69“ ()

      Neu

      In der Simulation (leicht vereinfacht, ohne Strombegrenzung, Ruhestrom auf 25 mA pro Zweig gestellt) liegen die Verzerrungen bei 1kHz bei 1 Watt Ausgangsleistung an einem ohmschen Widerstand von vier Ohm bei deutlich unter 0,01%. Bei hohen Frequenzen 10 kHz, 20 kHz wird es etwas mehr 0,01% bis 0,02%. Untadelig.

      Der Verstärkungsfaktor beträgt 27 dB, deutlich mehr als die Originalschaltung. Da sind es nur ca. 17 dB 24 dB.

      Die Stabilität des Verstärkers in der Simulation ist jedoch grenzwertig. Die Phasenreserve beträgt nur wenige Grad bei Schleifenverstärkung 0 dB (etwas über ein MHz). Abhilfe könnte eine deutliche Verringerung des 100k-Widerstandes in der Frequenzkompensation bringen. Im Simulationsplan ist das R12. Original mit 100k versehen, dürften da Werte von 3,3 kOhm oder 4,7 kOhm den Peak entschärfen. Roger hat seinen Aufbau allerdings auf Schwingung getestet, so dass die Schaltung in der Realität vermutlich gutmütiger ist. Beim Differenzeingangsverstärker habe ich Universaltransistoren, BC559, in der Simulation verwendet. Roger nutzt einen Toshiba-Doppeltransistor vom Typ HN4A06J, für den ich kein Model auftreiben konnte. Laut Datenblatt hat dieser Transistor ein Ft von 100 MHz, das dürfte wesentlich weniger sein, als die BC5x. Diese Grenzfrequenzen sind sowieso oft nicht sauber in den Modellen abgebildet.

      Trotzdem empfiehlt sich aus meiner Sicht bei einem Nachbau die Entschärfung dieses Risikos. Dann wäre auch die Reduktion des Verstärkungsfaktors auf Werte vergleichbar zum Original denkbar. Tut man es ohne Änderung, kommt die Reduktion der Signalverstärkung auf die Schleifenverstärkung drauf und die Phasenreserve kann ins Negative gehen --> der Verstärker könnte anfangen zu schwingen.

      Viele Grüße,
      Christian
      Bilder
      • Simu_SchP.png

        44,53 kB, 1.348×687, 16 mal angesehen
      • THD_Prognose.png

        19,7 kB, 927×610, 13 mal angesehen
      • Stabi.png

        33,61 kB, 1.082×753, 11 mal angesehen
      **************************************************
      2 + 2 = 5 (für extrem große Werte von 2)

      Dieser Beitrag wurde bereits 3 mal editiert, zuletzt von „chriss_69“ () aus folgendem Grund: Verstärkungswert der Saba-Endstufe nachträglich korrigiert

      Neu

      Hallo Chriss,
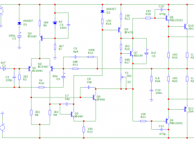
      vielen Dank für deine Analyse. Tolle Sache. Allerdings kam diese Schaltung in abgeänderter Form zum Einsatz. Der Eingangsbereich, sowie C6 wurden geändert und C10 und C11 waren nur für Eventualitäten vorgesehen, falls das ganze schwingt. Sie wurden aber nicht verbaut. Ich lade das mal hoch, wie sie tatsächlich eingesetzt ist. Ich hab auch ein Design mit der gleichen Schaltung gemacht, in dem alles auf der Endstufenplatine untergebracht ist
      Gruss Roger
      Dateien

      Dieser Beitrag wurde bereits 4 mal editiert, zuletzt von „Saba-oldie“ ()

      Neu

      chriss_69 schrieb:

      Hallo Roger,


      Wärst Du einverstanden, wenn ich Deine Schaltung mittels KiCAD zur Erstellung einer Einplatinenlösung nutze? Nichtkommerziell natürlich, höchstens Weitergabe von unbestückten überzähligen Platinen zum Selbstkostenpreis an Forenmitglieder. Ich denke, der eine oder andere hat Interesse am Nachbau.

      Viele Grüße
      Christian


      klar. kein Problem. Eine Einplatinenversion hab ich auch gemacht. Da ist das ganze auf der Endstufenplatte.
      Gruss Roger

      Neu

      Sehe ich das richtig, dass da jetzt im Ausgang eine Schaltung mit Emitterfolger werkelt ? Ich fand die Saba-Schaltung mit der Sziklai-Anordnung gerade besonders interessant, weil sie (anders als viele sonstige Schaltungen aus der Zeit) mit vielen verschiedenen Lautsprechern gut zurechtkommt (sprich: sehr gut klingt und nicht rumzickt), falls man das R-L-Glied im Ausgang nachgerüstet hat.

      Besten Gruss,

      Michael

      Neu

      OK, im Grunde nicht wirklich überraschend ... denn ich weiss aus Erfahrung, dass es mit den Transistoren, die Du da eingesetzt hast, nicht so ganz einfach in der Sziklai-Topologie geht. Ist also in gewisser Weise kniffliger, aber WENN es passt (was bei Saba der Fall ist), dann spielt die Schaltung ihre Vorteile auch aus.

      Michael

      Neu

      Aufpassen mit den schnellen Transistoren!

      Anbei ein kleiner Ausschnitt aus dem Datenblatt.
      2SC5200 ist für Audio rattenschnell, Transitfrequenz 30 MHz.
      Zum Vergleich, typische Endstufentransistoren Audio haben eher 3 MHz.

      Mir kam der Transistor bekannt vor, ich schaute in meine Datenblattsammlung.
      Angenehm, der hat eine halbwegs niedrige Ausgangskapazität, interessant bei HF.
      Der kam damals mal bei mir in die engere Auswahl für eine Sendeendstufe.
      Auch ist der recht günstig, man kann mit ca. 2 Euro bei größerer Abnahme rechnen.
      Damit meine ich schon Leistung, so etwa 100 ... 1000 Watt untere Kurzwelle.
      Ich "missbrauchte" schon mehrfach scheinbare Audiotransistoren für Sender.

      Klar, man kann heute mit Simulatoren eine eventuelle Schwingneigung prüfen.
      Vergessen jedoch viele, nehmen einen offenen Ausgang oder 4 Ω als Last.
      Nicht zu vergessen sind Lautsprecherkabel, können tückisch sein.
      Ein Kabel hat immer parasitär eine Induktivität und eine Kapazität.
      Schwupp, hat man so abhängig von der Kabellänge einen Schwingkreis.
      Grobe Hausnummer, Lautsprecherkabel sind auch Antennenkabel in der Gegend 150 Ω.
      Damit lassen sich prima Transformationseffekte erzielen, hier unfreiwillig.

      Andreas
      Bilder
      • 2SC5200TOS.PNG

        46,32 kB, 680×390, 4 mal angesehen
      Was bedeutet DL2JAS? Amateurfunk, www.dl2jas.com