RCA Transistoren und Reparatur Harman Citation 12

      Inzwischen habe ich den Versuch mit MJE243 als Vortreiber (VAS) und BD139 / BD140 als Treiber hinter mir. War schön ausgedacht, hat aber nicht so funktioniert, wie ich es mir vorgestellt hatte. Hoher Klirr von 0,3-1% immer noch und auch Schwingen war zurück. Also keine neue Erkenntnis daraus zu ziehen.

      Hinter dem Endstufenausgang sitzt original ein thermischer Bimetallschalter in einem kleinen Glasröhrchen als Überstromsicherung. Der war offenbar im rechten Kanal mal defekt und war durch eine eingelötete Schmelzsicherung ersetzt. Diese Sicherung hatte ich testweise temporär überbrückt, aber keine Änderung. Die beiden 10 Ohm Widerstände vorsorglich ersetzt, ebenfalls ohne Änderung.

      Ein Gefühl der Enttäuschung, Frustration. Das musste ich erstmal eine Nacht überschlafen.

      Ich habe anschliessend Vortreiber (CDIL 2N3440) und die Treiber 2N5320 und RCA 40594 wieder zurückgebaut und die End-/Leistungtransistoren ONS MJ15003 (fT min. 2 MHz) durch ONS MJ21196 (sind schneller, fT min. 4 MHz) ersetzt sowie das Transistorpaar MPSA56 in der Differenzstufe durch selektierte (gleiche Vf) BC560C. Die BC560 haben gegenüber MPSA56 den Vorteil kleinerer Rauschzahl und sind mit max. VCE = 45 V, VCB = 50 V hier auch noch knapp ausreichend spannungsfest (die von HK als Ersatztypen genannten 2N5087 haben ein max. VCE und VCB von 50 V). Damit ist jetzt der DC-Offset nahezu perfekt, 1-2 mV.
      Um noch weiter auf die sichere Seite zu kommen, kann man BC556 (max. VCE = 65 V, VCB = 80 V) nehmen. Baue ich später um.

      Damit höherer Ruhestrom. Im Klirrminimum bei kleiner Leistung zwischen TP3/TP4 nun ca. 16 mV. Der Ruhestrom ist vom Typ der Endtransistoren abhängig. Offenbar mit den originalen RCA4216 (= umgelabelter früher RCA 2N3055H, hometaxial) stellen sich bei Poti-Mittelstellung ca. 10 mV ein, mit MJ15003 ca. 1-3 mV, mit MJ21196 ca. 16 mV.
      Klirrfaktor bei 0,1 W / 8 Ohm und bei 45 W / 8 Ohm ca. 0,08 %. Das geht beides in Ordnung. Aber leider geht dazwischen THD durch ein Maximum bei ca. 1 W von 0,4-0,5 %, wie schon zuvor. Warum das passiert, ist mir immer noch ein Rätsel.

      Die Hoffnung ruht jetzt auf den Ersatz-Treibern, die, u.a. von Michael, im Zulauf sind.

      Gruß
      Reinhard

      Dieser Beitrag wurde bereits 4 mal editiert, zuletzt von „oldiefan“ ()

      Lieber Reinhard,

      das ist in der Tat hartnäckig ... aber der Erfolg wird sich noch einstellen ! BC 560 im Eingang geht NICHT auf Dauer. Das findet man in den diversen Berichten zur Reparatur dieser Endstufe. Die originalen haben eben eine zu knappe Spannungsfestigkeit, auch die Ersatztypen. Sie werden im Laufe der Zeit geschädigt, so auch die Transistoren, die hier mal original drin waren. BC 556 geht natürlich, ich hatte die MPSA56 gewählt, weil ich mehr davon da hatte.

      Es bleibt also mysteriös. An den Endtransistoren liegt das aber bestimmt nicht, denn der eine Kanal spielt doch sauber. Ob noch irgendwo ein Widerstand spinnt ? Auch wenn der seinen Wert hat, kann ein Kohleschichtwiderstand ja Probleme machen. Ich hatte sie nicht ersetzt, weil sie noch gut aussahen und sich auch gut messen liessen.

      Hast Du denn jetzt mal die Platine gedreht ? Das würde doch, wie Du schon schriebst, Aufschluss geben ...

      Und um das nochmal zu klären: Das Problem mit THD tritt nur im rechten Kanal auf, richtig ?

      Besten Gruss,

      Michael

      Dieser Beitrag wurde bereits 1 mal editiert, zuletzt von „kugel-balu“ ()

      Platine drehen geht zwar theoretisch, aber praktisch ging es doch nicht. Denn ausreichender Kontakt über die Steckleiste wird erst erreicht, wenn die beiden Nylon-Halterungen genügend Druck auf die Platine und die Kontakte ausüben, um sie fest auf die Stifte der Leiste zu drücken. Wird die Platine aber gedreht, passen die Nylonhalterungen nicht mehr. Platine Lose draufstecken bringt keinen ausreichenden Kontakt. Hatte ich vergessen zu schreiben.

      Die Endtransistoren kann man nicht per se ausschliessen. Dass der linke Kanal ordentlich läuft, der rechte aber nicht und zum Schwingen neigt, heisst noch nicht viel. Streuung von Transistorparametern , Kabelverlegung und anderes könnte eine Rolle spielen. Harman Kardon hat Schwingneigung im Service Bulletin 141 eingestanden. So dürfen Eingänge und Ausgänge keine gemeinsame Masse haben. Bereits der dadurch induzierte niederfrequente Brumm genügt, um hochfrequentes Schwingen auszulösen - steht dort ausdrücklich.
      Schwingneigung kann man durch die Bandbreite der Treiber und Endtransistoren beeinflussen. In der Simulation wirken sich bei der Citation 12 schnellere Transistoren diesbezüglich günstig aus. Besonders gilt das in diesem Fall für die Endtransistoren. Mit 2SC3218 (extrem schnell, aber nicht TO-3) ist partout kein Schwingen in der Simulation erzeugbar, mit MJ15003 dagegen sehr leicht.

      Solange die Endstufe schwingt, kann ich nichts machen. So schnell, wie dabei R727 abraucht, kann man kaum reagieren. Es geht darum, erstmal Stabilität zu bekommen. Und sobald diese Stabilität vorhanden ist, ändere ich nichts unnötig, was die wieder gefährden könnte. Ich glaubte, ich hätte das erreicht, aber die jüngsten Beobachtungen lassen mich noch zweifeln.

      Deshalb behalte ich vorerst die BC560 in der Differenzstufe drin, von denen ich sicher weiß, dass sie in Ordnung sind und vernachlässigbar kleinen Offset liefern. Aus dem gleichen Grund wechsele ich zum jetzigen Zeitpunkt auch nicht die MJ21196, die ein besseres Ergebnis geliefert haben als MJ15003. Es kommt nun auf Vortreiber und Treiber an, die noch variabel sind und hoffentlich die Lösung bringen. Zu den BC560 hatte ich ja vorher selbst schon geschrieben, dass sie knapp sind aber zunächst sicher ausschliessen, dass etwa in der Differenzstufe ein Fehler vorliegt. Die Massnahmen, die ich für Testzwecke temporär ergreife, um bestimmte Bauteile bei der Fehlersuche auszuschliessen, sind nicht unbedingt identisch zum Endzustand.

      Die rechte Endstufe ist etwas anders als die funktionierende Endstufe angeschlossen. Das hatte ich zunächst als weniger wahrscheinlich für die Probleme zurückgestellt. Wenn Common Ground von Ein- und Ausgängen schon HF-Schwingen auslöst, kann man nicht ausschliessen, dass auch andere Einflüsse an den Ein- und Ausgängen dies tun. Beispielsweise beeinflusst derzeit sogar die Lage des Oszilloskopkabels, ob Schwingungen auftauchen oder nicht (mit oder ohne angeschlossener Oszilloskop-Tastkopfmasse und selbst mit einem Signalgenerator der kein Common Ground mit dem Endstufenausgang und dem Schutzleiter der Citation 12 hat). So zickig verhält sich die rechte Endstufe derzeit noch.

      Harman Kardon hat selbst in der Serie diesbezüglich herumexperimentiert. Ein Beispiel sind die ab Werk verbauten 2,2 kOhm Widerstände, die an den Lautsprecherausgängen nach Masse gelegt sind. Die sind in den Service-Unterlagen nicht dokumentiert. Sie kamen mal zum Einsatz und mal nicht. Ich konnte sie in einem der Reparaturvideos an einem Citation 12 Exemplar genauso sehen, wie hier eingebaut, an anderen Exemplaren (Fotos, Videos) wiederum waren sie nicht vorhanden. Warum sollte man bei HK an einen elkolosen Ausgang so einer Transistorendstufe einen 2,2 kOhm Widerstand nach Masse legen? Ich weiss es nicht, aber erahne es...es gab Schwingung, wenn keine Lautsprecher angeschlossen waren?

      In den HK Schaltungsunterlagen sind die Sternmassen beider in Doppel-Mono aufgebauten Endstufenkanäle durch einen 10 Ohm Widerstand am rechten Kanal asymmetisch entkoppelt. Diese Entkopplung hat unmittelbare Auswirkung auf den "Brumm" (Fremdspannungsabstand). Vermutlich ist nicht so entscheidend, ob die Entkopplung symmetrisch, also mit 5 Ohm je Endstufen-Sternmasse zum Chassis erfolgt oder asymmetrisch mit 10 Ohm, wie von HK vorgesehen. In diesem Verstärker war nur mit 2,2 Ohm pro Kanal, also insgesamt mit nur 4,4 Ohm entkoppelt. Dadurch (theoretisch) höherer Brummpegel. Wegen des schon durch NF-Brumm induzierbaren HF-Schwingens habe ich den Originalzustand dieser 10 Ohm Entkopplung von den Trafo-Schirmmassen, verbunden mit Chassis-Schutzleiter wieder herstellen wollen. Nach dem Lösen der Schraube fiel mir auf, dass ein Drahtende des 2,2 Ohm Widerstands von der Sternmasse des rechten Kanals direkt an der Lötöse abgebrochen war. War vorher mit dem Auge nicht sichtbar. Es kann allerdings sein, dass mir dies erst beim Lösen der Lötösenschraube passiert ist. Wenn allerdings bereits vorher ein nicht sichtbarer Bruch vorhanden gewesen wäre, würde ich meinen Kopf nicht verwetten wollen, ob das nicht auch ein Grund für das Schwingen der Endstufe hätte sein können.
      Ich habe rechts - wie Original - mit 10 Ohm entkoppelt und links den 2,2 Ohm Widerstand belassen.

      Original kam auch die 220 V Ausführung aus USA mit einem seinerzeit üblichen 2-poligen Netzkabel. So steht's im Schaltplan. Es gibt keinen Hinweis für Schutzklasse II. Folglich ist nach heutigem Standard nur Schutzklasse I anzunehmen. Entsprechend war ein nachträglicher Umbau auf 3-poligen Anschluss mit Schutzleiteranschluss am Chassis vorgenommen worden. Ich habe daran nichts verändert. Es besteht dadurch über den Schutzleiter ggf. eine Brummschleife, wenn die Signalgenerator-Masse (bzw. Vorverstärker, Receiver,...Signalmasse) ebenfalls auf Schutzleiterpotential liegt. Diese Schleife ist von der Verstärkerschaltung durch den 2,2 Ohm Widerstand im linken Kanal und den auf 10 Ohm erhöhten Widerstand im rechten Kanal abgekoppelt. Ggf. würde man den 2,2 Ohm Widerstand auch durch 10 Ohm ersetzen. Ob das nötig ist, wird sich aber erst zeigen, wenn alles sonst ordentlich läuft.

      Sicherungen:
      Es sind immer noch die 3 A Sicherungen für das 117 V Netz drin. Die müssen bei 230 V Anschluss durch 1,5 A noch ersetzt werden. Habe ich aber in dieser Stärke gerade nicht vorrätig (USA-Grösse).

      Besten Gruß
      Reinhard

      Dieser Beitrag wurde bereits 4 mal editiert, zuletzt von „oldiefan“ ()

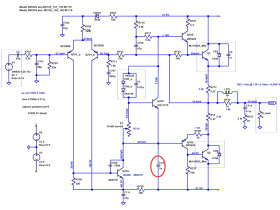
      Zwischenzeitlich habe ich die Ruhestrom-Kompensation näher angeschaut. Das ist das ausgelagerte Glied aus einem 10 nF Kerko, der direkt zwischen den Pins 3 und 6 der Steckerleiste angelötet ist, und der Doppeldiode ("Stabistor" 1,4 V), die isoliert am Kühlkörper montiert ist.

      Die Vorwärts-Spannung an der Doppeldiode des rechten Kanals misst 1,2 V, genau wie im Schaltplan und an der entsprechenden Diode im linken Kanal. Durch Auflegen des Fingers auf den Glaskörper der Diode erwärmt sie sich und dabei muss die Vorwärtsspannung ohne lange Verzögerung und stetig fallen. Die Doppel-Dioden beider Kanäle machen das in gleicher Weise. Die Doppeldiode des problematischen rechten Kanals ist unauffällig.
      Bei abgezogener Platine messe ich den Kerko C7 zu 10 nF. Auch das ist wie erwartet.

      Wie sieht es mit den übrigen Kerkos aus?
      C709, zwischen Basis/Kollektor des Vortreibers (VAS) Q703 misst 150 pF, wie vorgegeben. Entferne ich ihn, wird die Endstufe zu einem kräftigen HF-Sender. C709 tut also, was er soll. Ist unverdächtig.

      Kerko C9 am Endstufentransistor misst 1,2 nF, so auch im linken Kanal. Ebenfalls unauffällig. Sollwert 1 nF.

      Die Dioden CR1, CR2 und CR701 zeigen korrekte Vorwärtsspannung. Kein Unterschied zum linken Kanal. Auch unverdächtig.
      Alle Widerstände haben Sollwert (hatte ich schon geschrieben). Alle Elkos wurden von Michael bereits erneuert.

      Michaels alternative Ersatz-Transistoren für Vortreiber Q703 und Treiber Q709 sind bereits eingetroffen, die von mir bestellten noch nicht. Wenn die auch gekommen sind, geht es damit weiter.

      Gruß
      Reinhard
      Hallo Andreas,

      ergänzend, ja wäre möglich; an eine niederohmige Drossel in Serie zum 10 Ohm Widerstand kann man ggf. denken. Der Widerstand (10 Ohm) ist jedenfalls unverzichtbar, da für die 50 Hz-Entkopplung zwischen beiden Endstufenkanälen nötig. Einkoppeln von HF über PE scheint nicht aufzutreten, denn sonst wäre das sicher auch ein Problem für den linken Kanal, der aber "sauber" ist und nicht schwingt.

      Ich gehe das Thema "Störspannungsabstand" noch genauer an, wenn auch der rechte Kanal wieder ordentlich arbeitet und nicht mit bis 0,5 % THD. Klirr von 0,5 % sieht man mit dem Oszilloskop natürlich nicht mehr und das hören zu wollen, wäre ebenfalls eine Herausforderung. Die vielen Citation 12 Reparaturberichte, die auf dem Oszilloskop einen "schönen Sinus" zeigen und, wo "schöne Töne kommen" kann man alle getrost knicken, wenn der Klirrfaktor über den ganzen Leistungsbereich nicht auch gemessen wurde. Technisch in Ordnung ist die Endstufe erst, wenn sie nicht mehr schwingt und wenn Klirrfaktor und Frequenzgang im Rahmen der Technischen Spezifikation sind.

      Gruß
      Reinhard
      Ja, da hast Du mit Sicherheit recht, Reinhard, die relativ vielen Reparaturberichte zeigen keine vollständigen Messungen. Und vermutlich haben viele Exemplare ein Problem mit THD etc. --- denn nur so kann ich mir erklären, dass der Umbau auf die Pass-Version (mit FETs im Ausgang) immer als klanglich so viel besser beschrieben wird.

      Nun, ich hatte nach der ersten Runde ja auch den Eindruck, dass noch etwas im Argen liegt. Und wusste schon, dass das nur jemand wie Du aufspüren kann ... es ist immerhin kein uninteressantes Konzept, und ich vermute, es gibt noch relativ viele Exemplare, die "rumliegen" ... die Erkenntnisse hier könnten also recht vielen Leuten helfen, ihr Exemplar auch wieder flott zu bekommen.

      Ich werden den Titel des Threads mal anpassen ...

      Besten Gruss,

      Michael

      p.s.: Gut, dass die Transistoren angekommen sind. Bin gespannt, wie die sich bei Dir messen ...
      Es gibt eine Lösung!

      Die Simulation der Endstufenschaltung mit LTSpice mit 100 nF kapazitiver Last am Ausgang und unter Umgehung des LR-Glieds erzwingt HF-Schwingung. Ich habe daraufhin in der Simulation untersucht, welche Massnahme - ausser dem bereits vorhandenen 150 pF Kerko (C709) und dem LR-Glied, noch effektiv ist, diese Schwingung zu eliminieren.

      Als Lösung hat sich herausgestellt:
      1 nF Kerko vom Kollektor des Vortreiber-(VAS) Transistors Q703 zur negativen (-41,5 V) Spannungsversorgung ist sehr wirksam, ohne (bei diesem Kapazitätswert) den Frequenzgang bis 90 kHz messbar zu beeinflussen.



      Im praktischen Test ist das Ergebnis damit sehr überzeugend: Der Verlauf von THD geht nun nicht mehr bei ca. 1 W durch ein hohes Maximum von ca. 0,5 % THD, sondern bei 1 W wird ein Minimum von 0,007 % (1 kHz) erreicht. Selbst bei 30 kHz wird THD von 0,1 % noch nicht überschritten. So soll es aussehen!
      Auch bei 0,1 W und bei 45 W ist der THD jeweils gut oder sehr gut (niedrig).

      Nun zeigt sich:
      Der rechte Kanal ist jetzt viel besser als der vorher als "gut" empfundene linke Kanal! In der Folge wird also auch noch der linke Kanal auf die jetzige Klirrarmut des rechten Kanals zu bringen sein.

      THD vs. Frequenz bei 1 W / 8 Ohm
      grün: rechter Kanal mit 1 nF zwischen Kollektor von Q703 und -41,5 V Schiene.
      grau: linker Kanal, unmodifiziert

      Die Endstufe war bei der Messung noch kalt. Vermutlich wird es sogar noch besser, wenn sie betriebswarm ist.



      Auch schöne Übereinstimmung mit THD bei 1 kHz, 1 W/8 Ohm aus Simulation mit LTSpice (obiges Schaltbild), dort 0,006 %.

      Frequenzgang und Pegel sind in beiden Kanälen exakt gleich und erfüllen die Technische Spezifikation (- 1 dB bei 80 kHz).

      Was war passiert?
      Tatsächlich war der zu hohe Klirrfaktor im rechten Kanal eine Folge von noch leichtem Schwingen. Die 1 nF haben das nun beseitigt.
      Vermutlich gibt es im linken Kanal ein ähnliches Phänomen, das nur gerade so wenig ausgeprägt ist, das es bisher nicht aufgefallen war. Wird sich ja herausstellen, nachdem ich die 1 nF auch links nachgerüstet habe.

      Der "Ruhestrom" lässt sich jetzt im rechten Kanal stetig auf die geforderten 8-10 mV (zwischen TP3/TP4) einstellen.
      Im linken Kanal nicht, dort gibt es - wie vorher im rechten Kanal - eine Unstetigkeit (ein plötzliches Hochspringen), was ggf. auch dort auf den Einsatz von Schwingen hindeuten kann. Was dagegen wirkt liegt jetzt auf der Hand!

      Jedenfalls scheint der finale Erfolg in greifbare Nähe gerückt.

      Es bleibt spannend!

      Gruß
      Reinhard

      Dieser Beitrag wurde bereits 15 mal editiert, zuletzt von „oldiefan“ ()

      Meine Vermutung anscheinend halbwegs bestätigt!

      Mich machte stutzig, daß damals die Schwingungspakete ab einem bestimmten Punkt kamen.
      Das passte dann, Übernahmeverzerrung, Oberwelle, Schwingung angeregt.
      Ich hätte nach einer eventuellen Unsymmetrie gesucht, also Start/Endpunkt der Schwingungspakete.

      Nette Sache nebenbei, mal wieder HF.
      Vor weit über 20 Jahren reparierte ich mal eine Sendeendstufe UHF, die hatte es böse erwischt.
      War von einem Fernsehsender, größerer Füllsender ca. 1 kW, umgebaut auf Amateurfunk.
      Es handelte sich um eine Keramikröhre, eigentlich für Radar, taugte aber auch prima für Linearbetrieb.
      Den Eingang ließ ich offen, am Ausgang Abschlusswiderstand 50 Ω und passenden Leistungsmesser.
      Je nach dem, was ich machte, kam etwas Leistung, Hand in der Nähe des Eingangs reichte schon.
      Interessanterweise war auch die Leistung mit mit meinen Bewegungen beeinflussbar.
      Als ich es merkte, ahnte ich es schon, Schwingerei, schaltete sofort aus.
      Die Röhren waren und sind teuer, damals das Stück um die 1000 DM, eine in Reserve war noch da.
      Dann Messungen nur noch mit Abschluss 50 Ω auch am Eingang, Spuk sofort weg.

      Andreas
      Was bedeutet DL2JAS? Amateurfunk, www.dl2jas.com
      servus zusammen,
      ich sitze auch gerade vor ähnlichen aufgaben. 1 nf am treiber ist natürlich schon ein dampfhammer. bei meiner endstufe brauch ich dann schon einen dicken strom um den dann auch noch über 90khz zu bringen (bei mageren 250p an den treibern). mit 1.5mA im diff.zweig kann das schon klappen. schon komisch. der 150p miller ist auch schon recht üppig. ich dachte mit meinen 47p wäre ich überdimensioniert. aber wenn das sonst über 200khz läuft muss der halt größer werden. hast du mal ein rechteck eingespeist? wie sieht die kurve bei 50khz aus? würd mich mal interessiern.
      Gruss Roger
      @ Andreas: HF ist auch interessant. Ich hab früher mal Seefunk und Schiffsradar direkt vorort repariert. Später hab ich mich mit FMCW Radar für Bewegungsmelder herumgschlagen.
      Hallo Roger,

      es geht Schritt für Schritt. Ist noch nicht fertig.

      Rechteck und andere Tests (IMD, DIM-100, Multiton) kommen noch, aber erst zum Schluß. Erstmal werde ich den linken Kanal hoffentlich auch zur Ordnung rufen können. Eben habe ich die Differenzstufe auf sicher spannungsfeste Transistoren umgerüstet, die MJ15003 Endtransistoren wieder eingebaut. Dazu gehört jetzt noch die Zwischenprüfung, wie es danach ausschaut.

      Rechteck-Response hat Harman-Kardon für die Citation 12 Endstufe publiziert. Daran wird dieser sich messen lassen müssen:



      Aussagekräftige Messwerte (Transistor- Originalbestückung, kein Umbau auf Schuko mit Schutzleiter, sondern noch Original US-Lakritze-Netzkabel, 2-adrig) lieferte auch ein Forenmitglied eines Nachbarforums: old-fidelity-forum.de/thread-45124.html

      Dort, gemessen bei 1 W / 8Ohm, 1 kHz (2,83 Veff Ausgangsspannung):
      THD Kanal 1: 0,008 %; bei mir jetzt 0,007-0,008 %
      THD Kanal 2: 0,01 %; bei mir jetzt 0,012 %

      100 Hz Brummkomponente: -80,3 dB unter 2,83 V (0 dB rel.); bei mir jetzt: -81,3 dB, best case (große Ladeelkos nicht mehr ganz ok)
      200 Hz Brummkomponente: -95,2 dB unter 2,83 V (0 dB rel.); bei mir jetzt -95,1 dB, best case (große ladeelkos nicht mehr ganz ok)

      Amplitudenfrequenzgang: - 0,5 dB @ 68 kHz; bei mir jetzt -0,5 dB @ 68-70 kHz
      Dämpfungsfaktor (an 8 Ohm) = 43

      THD+N, gemessen bei 22 kHz Bandbreite, 1 kHz: 0,01 % - 0,02 % bis ca. 60 W / 8 Ohm (bei mir noch zu messen)

      Da werde ich gut vergleichen können! (eigene Messwerte zum Vergleich in blau hinzugefügt)

      Der gestern "in Ordnung" gebrachte rechte Kanal erfüllt jedenfalls schonmal THD 0,008 % bei 1 kHz, 1 W an 8 Ohm. Und auch Amplitudenfrequenzgang sah auf den ersten Blick ähnlich gut aus wie die zitierten Daten.
      Wie gesagt, das kommt alles noch zusammengefasst am Ende.

      Gruß
      Reinhard

      Dieser Beitrag wurde bereits 2 mal editiert, zuletzt von „oldiefan“ ()

      Klasse, es geht voran !! Ich hatte ja nach meinem Zusammenbau diese Anomalie beim Einstellen des Ruhestroms bemerkt, und vermutet, dass dort Schwingungskomponenten in die Suppe spucken. Dass die nun so hartnäckig waren, hätte ich nicht erwartet. Was mir nur klar war: Das ist ein Fall für Reinhard ! ;)

      Sehe ich das richtig, dass damit die Treiberstufe bleiben kann, wie sie war ? Das würde ja einen Umbau der Wanne vermeiden. Wenn das jetzt alles so stabil ist, kann man sicher schauen, ob auch weniger als 1 nF reicht. Und dann wäre noch zu überlegen, in beiden Kanälen die Eingangsstufe auf besser selektierte Transistoren umzustellen, vermutlich am besten BC 556 wegen der Spannungsfestigkeit --- ah, ich sehe, das ist in einem Kanal schon passiert, sehr gut !

      Besten Gruss, und vielen Dank, es bleibt spannend !

      Michael

      Dieser Beitrag wurde bereits 3 mal editiert, zuletzt von „kugel-balu“ ()

      kugel-balu schrieb:

      Wenn das jetzt alles so stabil ist, kann man sicher schauen, ob auch weniger als 1 nF reicht.


      Das habe ich schon gemacht. Ist ja das allererste, was man optimiert. Ich bin so knapp auf 1 nF runtergekommen (ca. 870 pF). Das ist eigentlich noch etwas zu wenig, aber der beste Kompromiss hinsichtlich Bandbreite, die man auch nicht aus den Augen verlieren darf. Kann man schön am 10 kHz Rechteck beurteilen. Ganz weg bekomme ich den Überschwinger nicht.

      Dann gab's mit Rechteck noch die Überraschung, dass die Schwingerei bei 4 Ohm Last leider wiederkam. Nicht stark aber als "dicker Rasen" oben auf dem Rechteck unübersehbar. Dagegen war ein Kraut gewachsen, das bandbreitenunschädlich ist (keine Änderung/Verrundung des 30 kHz Rechtecks festgestellt): 1 nF parallel zu R719...und selige Ruhe war damit nun auch bei 4 Ohm und nun scharfes Rechteck.

      Das ist derzeit der beste Kompromiss:

      30 Hz:

      Die Dachschräge kommt daher, dass der Eingangskoppelkondensator (so wie nach der Revision vorgefunden) nur noch 20 µF hat, statt 250 µF Elko. Dadurch früherer Roll-off und Phasendrehung. Ist aber absolut unhörbar. Stört nur das Auge.

      100 Hz:


      1 kHz:


      5 kHz:


      10 kHz:


      20 kHz:


      30 kHz:


      Ob das Schwingen letztlich vom CDIL 2N3440 Vortreiber kommt, der momentan als Q703 eingebaut ist, das ist die Frage. Der ist grottenlangsam (fT nur 15 MHz). Werde ich noch sehen, tausche ihn noch testweise gegen Philips 2N3019 (50 MHz) bzw 40409 (ohne Kühler), ebenfalls 50 MHz.. Die Hoffnung: Vielleicht ist damit Verzicht der Zusatzkerkos möglich. Mir fällt sonst die Erklärung schwer, warum dieses Citation 12 Exemplar so sehr schwingt.
      Die Treiber lasse ich, müssen nicht ersetzt werden.

      Übrigens geht die Ruhestromeinstellung jetzt nach Einbau der Zusatz-Kerkos auch im linken Kanal ohne "Sprung" sauber und stetig auf 10 mV zwischen den Testpunkten.

      Beim Probelauf ist die zwischengelötete Schmelzsicherung im NF-Ausgang des rechten Kanals schon bei 45 W / 8 Ohm (=2,3 A) hops gegangen, war wohl etwas schmalbrüstig, Wert war nicht lesbar. An der Stelle jetzt 5A, flink. Muss ja 60 W an 8 Ohm (2,7 A) und auch noch 90 W an 4 Ohm (4,7 A) im Test (Sinus Dauerton) "können".

      Gruß
      Reinhard

      Dieser Beitrag wurde bereits 15 mal editiert, zuletzt von „oldiefan“ ()

      Hallo Reinhard,
      Ich habe solche schlechten Bilder auch schon gehabt. Das ganze hat sich dann mit änderung des Stroms des Differenzverstärkers auch geändert. Je größer der Strom durch die diff-stufe wurde , um sehr hat das dann schwingen wollen. Wenn ich nachrechne, dann kommst du gerade mal auf 0,665V über dem R709, wenn er unbelastet ist.Da das ganze keine KSQ für Q701 hat, kann sich das schnell ändern, wenn die Betriebsspannung sich ändert. Wenn ich das 30khz bild richtig lese, dann fehlt dem Q703 etwas die Kraft das Rechteck bis runter zu ziehen bzw den c12 sauber zu entladen. Ich würde versuchsweise den R709 auf 470 Ohm erhöhen. Damit wärst du bei unbelasteten 0,81 V . Der Ruhestrom muss halt dann neu einegstellt werden. Evtl. ist sogar ein Emitterwiderstand für den Q 703 mit 47-100 Ohm notwendig.
      Sowas ist schwierig, wenn mans auf die Spitze treiben will. Ich füge mal ein Bild hinzu, wie das bei meiner mit 50 Khz aussieht. Das hat lange gedauert, bis das so war. Aber es hat sich gelohnt. Eine große hilfe war, den R711 abzuklemmen. Damit ist die die Verstärkung 1. Wenn man es da hinbekommt, dass es nicht schwingt, dann wars auch mit dem Widerstand gut. Also in meinem Fall V=30. Auf der anderen Seite muss man halt auch sehen, dass es sich hier um ein einfaches Schaltungskonzept handelt. Ich weiss nicht, was man da für Maßstäbe ansetzen kann.
      Gruß Roger
      Bilder
      • IMG_20251205_080910_061[1].jpg

        322,48 kB, 1.000×1.000, 5 mal angesehen
      Hallo Roger,

      im Original-Schaltbild von Harman Kardon ist der Spannungsabfall über R709 gerade mal nur 0,5 V, aber der Emitterstrom von Q703 ist dort erheblich grösser. Ich messe den tatsächlichen Wert bei mir nach.
      Q703 wird noch ausgetauscht, Vergrösserung von R709 versuche ich, wenn Änderung von Q703 nichts bringt.

      Diese Wiggles und Buckel an den Rechteckflanken sehe ich immer dann, wenn die Phasenkompensation bei hoher Frequenz nicht stimmt. Es sind Anzeichen für Schwingneigung, auch wenn - wie hier - bereits so weit gedämpft, dass es zu einer sich selbst unterhaltenden Schwingung nicht mehr kommt. Mit C12 hat das m.E. nichts zu tun. Verschlechtert man die Phasenkompensation, werden diese Komponenten zunächst mehr und grösser, bis dann die sich selbst unterhaltene HF-Schwingung einsetzt.

      Den Massstab, den Du hier ansetzen kannst ist der Stand der Technik von 1970, vor 55 Jahren. Sicher nicht den, den Du bei Deinem Projekt verfolgst.
      Deine Bandbreite ist sicherlich weit über 100 kHz. Die Citation 12 hat lt. Werksangabe aber nur eine Leistungsbandbreite von 30 kHz für 30 W / 8 Ohm und Pegelabfall -1 dB bei 80 kHz für 1 W / 8 Ohm. Da kannst Du natürlich so ein Rechteck (50 kHz) wie bei Dir gar nicht erwarten. Das ist weit jenseits der Fähigkeit dieser Endstufe, selbst neu, wie sie frisch und perfekt vom Band kam. Aber ein besseres Rechteck als bisher sollte sie können. Deshalb bin ich auch noch nicht fertig mit ihr.



      Ich denke, ich benötige die beiden Kondensatoren (C12 und den Kondensator über R719) gar nicht. Es sollten evtl. schon ca. 10 pF über dem 33 k (R713) in der Gegenkopplung genügen. Das ich darauf nicht gleich gekommen bin, das ist doch das Naheliegendste! In der Simulation funktioniert das gut und es ist das, was man ja "gewöhnlich" macht, um die Phasendrehung bei hohen Frequenzen zu kompensieren.

      Muss ich nacher probieren. 8o

      Gruß
      Reinhard

      Dieser Beitrag wurde bereits 8 mal editiert, zuletzt von „oldiefan“ ()

    • Benutzer online 8

      8 Besucher